


四川省内江市第六中学2022-2023学年高三理综下学期强化训练(一)试题(Word版附答案)
展开
这是一份四川省内江市第六中学2022-2023学年高三理综下学期强化训练(一)试题(Word版附答案),共34页。试卷主要包含了 1NA,9Ω );S 为开关,0×10 ﹣ 38, 【物理—选修 3-3】等内容,欢迎下载使用。
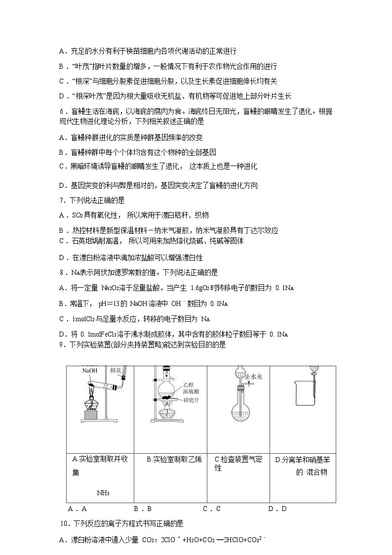
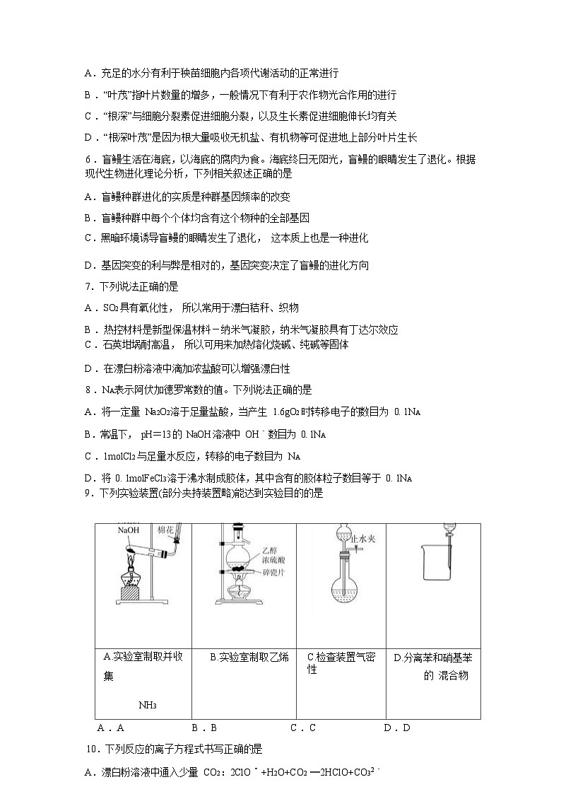
物种指标 青冈
株高(m) 45 15 20
光补偿点(Lux) 140 37 22
光饱和点(Lux) 1425 976 924
内江名校高 2023 届强化训练(一)
理科综合试卷
可能用到的相对原子质量: H-1 C-12 N-14 O-16 Na-23 Si -28 Cl-35.5 Ti-48 一、选择题:本题共 13 小题,每小题 6 分,共 78 分。在每小题给出的四个选项中,只有 一项是符合题目要求的。
1.《黄帝内经》曰: “五谷为养,五果为助, 五畜为益,五菜为充”,以上食物中富含糖类、 蛋白质、脂质等营养物质。下列叙述错误的是
A .“五谷”中的麦芽糖、蔗糖和乳糖都是二糖, 均为还原糖
B .“五菜”中的纤维素虽不能被人体吸收, 但对人体健康有益
C .高温会使“五果”中的蛋白质的空间结构发生不可逆的变化
D .分布在“五畜”内脏器官周围的脂肪具有缓冲和减压的作用
2.下列对教材中生物学研究的叙述,错误的是
A .研究“分泌蛋白的合成和运输”与“卡尔文循环”均使用了同位素标记法
B .孟德尔提出分离定律与摩尔根研究生物遗传与染色体的关系均运用了假说-演绎法
C .“探究酵母菌的细胞呼吸方式”与“比较过氧化氢在不同条件下的分解”均为对比实验
D .“探究植物细胞的吸水和失水”与恩格尔曼“研究叶绿体功能”均利用了细胞中某种细胞器 便于观察和分析的特点
3.许多抗肿瘤药物通过干扰 DNA 合成及功能抑制肿瘤细胞增殖。下表为三种抗肿瘤药物 的主要作用机理。下列叙述错误的是
药物名称
作用机理
羟基脲
阻止脱氧核糖核苷酸的合成
放线菌素 D
抑制 DNA 的模板功能
阿糖胞苷
抑制 DNA 聚合酶活性
A .阿糖胞苷处理后,肿瘤细胞 DNA 复制过程中子链无法正常延伸
B .羟基脲处理后,肿瘤细胞中 DNA 复制和转录过程都出现原料匮乏
C .放线菌素 D 处理后,肿瘤细胞中DNA 复制和转录过程都受到抑制
D .将三种药物精准导入肿瘤细胞的技术可减弱它们对正常细胞的不利影响
4.某森林中三种主要乔木对光照的需求如下表。在适宜温度和大气 CO2 浓度条件下, 下列 分析正确的是
马尾松
石栎
A .马尾松与青冈进行套种或间作能充分利用光照等环境资源
B .流入该生态系统的总能量即森林中生产者积累有机物的能量总和
C .光强为 1000Lux 时,马尾松幼苗叶肉细胞产生的 O2 均用于呼吸作用
D .光强小于 976Lux 时, 限制石栎光合速率的主要环境因素是 CO2 浓度
5.我国有许多口口相传的农耕经验,如“育秧先育根,根深才叶茂”,这些经验既与水肥有 关,也与植物激素紧密相关。下列有关叙述不合理的是
A.充足的水分有利于秧苗细胞内各项代谢活动的正常进行
B .“叶茂”指叶片数量的增多,一般情况下有利于农作物光合作用的进行
C .“根深”与细胞分裂素促进细胞分裂,以及生长素促进细胞伸长均有关
D .“根深叶茂”是因为根大量吸收无机盐、有机物等可促进地上部分叶片生长
6 .盲鳗生活在海底,以海底的腐肉为食。海底终日无阳光,盲鳗的眼睛发生了退化。根据 现代生物进化理论分析,下列相关叙述正确的是
A.盲鳗种群进化的实质是种群基因频率的改变
B.盲鳗种群中每个个体均含有这个物种的全部基因
C.黑暗环境诱导盲鳗的眼睛发生了退化, 这本质上也是一种进化
D.基因突变的利与弊是相对的,基因突变决定了盲鳗的进化方向
7.下列说法正确的是
A .SO2 具有氧化性, 所以常用于漂白秸秆、织物
B .热控材料是新型保温材料-纳米气凝胶,纳米气凝胶具有丁达尔效应 C .石英坩埚耐高温, 所以可用来加热熔化烧碱、纯碱等固体
D .在漂白粉溶液中滴加浓盐酸可以增强漂白性
8 .NA表示阿伏加德罗常数的值。下列说法正确的是
A.将一定量 Na2O2溶于足量盐酸,当产生 1.6gO2 时转移电子的数目为 0. 1NA
B.常温下, pH=13 的 NaOH 溶液中 OH ﹣ 数目为 0. 1NA
C .1molCl2 与足量水反应,转移的电子数目为 NA
D.将 0. 1molFeCl3 溶于沸水制成胶体,其中含有的胶体粒子数目等于 0. 1NA 9.下列实验装置(部分夹持装置略)能达到实验目的的是
A.实验室制取并收集
NH3
B.实验室制取乙烯
C.检查装置气密性
D.分离苯和硝基苯的 混合物
A .A B .B C .C D .D
10.下列反应的离子方程式书写正确的是
A.漂白粉溶液中通入少量 CO2:2ClO ﹣ +H2O+CO2 ═2HClO+CO32 ﹣
B .Ba(OH)2 与 NaHSO4 溶液恰好反应至中性:Ba2++OH ﹣ +H++SO42 ﹣ =BaSO4 ↓+H2O
C.向 KAl(SO4)2 溶液中滴加 Ba(OH)2 溶液使 SO42﹣完全沉淀: Al3++2SO42 ﹣ +2Ba2++4OH ﹣ =AlO2 ﹣ +2BaSO4 ↓+2H2O
D.向 NaOH 溶液中滴加少量 Ca(HCO3)2 溶液: Ca2++HCO3 +OH ═CaCO3﹣﹣ ↓+H2O
11.聚乳酸是一种新型的生物可降解高分子材料,其合成路线如图:
下列说法正确的是
A .m=2n ﹣ 1
B.聚乳酸分子中含有两种官能团
C .1mol 聚乳酸能与(n ﹣ 1)mol NaOH 反应
D.两分子乳酸反应能够生成含六元环的分子
12.X 、Y 、Z 、W 为短周期元素, X2 −和 Y+核外电子排布相同, X 、Z 位于同一主族, Y 、 Z、W 位于同一周期,W 的最外层电子数是 X、Y 最外层电子数之和。下列说法不正确的是
A .X 、Y 、Z、W 核电荷数逐渐增大
B .对应单质的氧化性: X>Z
C .最高价氧化物对应水化物的酸性: W>Z
D.离子半径 X<Y
13.如图所示, 图是利用垃圾假单胞菌株分解有机物的电化学原理图。下列说法正确的是
A .电子流向: B 电极→用电器→ 电极 A,该过程将化学能转化为电能
B .A 电极上发生氧化反应,电极反应式为: X ﹣ 4e ﹣═Y+4H+
C.若有机物为蔗糖,处理 0.25mol 有机物, 12molH+透过质子交换膜移动到右室 D.若 B 电极上消耗标准状况下氧气 5.6L,则电极 A 上生成 164gY
二、选择题:本题共 8 小题, 每小题 6 分,共 48 分。在每小题给出的四个选项中, 第 14~17 题只有一项是符合题目要求的,第 18~21 题有多项符合题目要求。全部选对的得 6 分,选 对但不全的得 3 分,有选错的得 0 分。
14.甲图为不同温度下的黑体辐射强度随波长入的变化规律; 乙图中, 某种单色光照射到光 电管的阴极上时,电流表有示数;丙图为氢原子能级图,有大量处于n = 5 能级的氢原子向 低能级跃迁;丁图为放射性元素14 C 剩余质量m 与原质量m0 的比值随时间t 的变化规律,下
A.甲图中,随着温度的升高,辐射强度的极大值向波长较短的方向移动
B.乙图中, 用频率更低的光照射光电管的阴极时, 电流表一定没有示数
C.丙图中,从n = 5 能级跃迁到n = 4 能级时产生的光子波长最小
D.丁图中, 14 C 的半衰期是 5730 年,则 100 个14 C 经过 5730 年还剩 50 个
15.如图所示为某变压器的工作示意图,定值电阻R1
和R2 分别连在理想变压器原、副线圈上,且R1 = 3R2 ,
理想变压器原副线圈匝数之比为n1 : n2 = 5 : 1,变压器
原线圈接在交流电源上,则R1 和R2 的功率之比为
A .25 :3 B .3 :25 C .5 :3 D .3 :5
16.如图所示, 将一个小球从 A 点以速度v1 水平抛出, 小球垂
直落在倾角为9 的斜面上 P 点,若将小球抛出点移到图中的 B
点速度v2 以水平抛出后小球垂直落在斜面上的 Q 点(图中未标
出),下列说法正确的是
A .Q 点在斜面上 P 点下方 B .Q 点在斜面上可能与 P 点重合
C.水平初速度v2 一定大于v1 D.两次小球落在斜面上动能可能相等
17.如图所示,两个固定的半径均为 r 的细圆环同轴放置,
O1、O2 分别为两细圆环的圆心,且 O1 O2=2r,两环分别带有均
匀分布的等量异种电荷+Q 、-Q (Q>0)。一带正电的粒子(重
力不计)从 O1 处由静止释放,静电力常量为 k,下列说法正
确的是
A.粒子在 O2 处动能最大 B.粒子在 O1 O2 中点处动能最大
C .O1 O2 中点处的电场强度为 D .O1 O2 中点处的电场强度为
18.2023 年春节期间,中国科幻电影《流浪地球 2》热播。假设地球逃离太阳系过程如图所 示, 地球现在绕太阳在圆轨道 I 上运行,运动到 A 点加速变轨进入椭圆轨道Ⅱ,在椭圆轨道 Ⅱ上运动到远日点 B 时再次加速变轨, 从而摆脱太阳的束缚, 则地球
A.在轨道 I 通过 A 点的速度大于在轨道Ⅱ通过 B 点的速度
B.沿轨道Ⅱ运行时,在 A 点的加速度大于在 B 点的加速度
C.沿轨道Ⅱ运行时,由 A 点运动到 B 点的过程中, 机械能逐渐增大
D.沿轨道 I 和轨道Ⅱ运行时, 相同时间内地球与太阳连线扫过的面积相等 19.如图所示,一内表面光滑的半圆形凹槽放在粗糙的水平地
面上,物块(可看做质点)静置于槽内最底部的 A 点处。现用
一方向不变的斜向上的推力 F 把物块从 A 点沿着凹形槽缓慢推
至 B 点,整个过程中,凹槽始终保持静止。设物块受到凹槽的
支持力为 FN ,则在上述过程中下列说法正确的是
A .F 一直增大, FN 先减小后增大
C.地面对凹槽的支持力一直减小
B .F 和 FN 都一直增大
D.地面对凹槽的摩擦力保持不变
20.如图所示, 用高压水枪喷出的强力水柱冲击右侧的煤层。设水柱直径为 D,水流速度为 v,方向水平,水柱垂直煤层表面, 水柱冲击煤层后水的速度为零。高压水枪的质量为 M , 手持高压水枪操作, 进入水枪的水流速度可忽略不计,已知水的密度为 ρ。下列说法正确的 是
A.高压水枪单位时间喷出的水的质量为 ρvπD2
B.高压水枪的功率为ρπD2 v3
C.水柱对煤层的平均冲力为ρπD2 v2
D.手对高压水枪的作用力水平向右
21.地磁场对宇宙高能粒子有偏转作用,从而保护了地球的
生态环境。赤道平面的地磁场简化为如图所示,O 为地球球
心、 R 为地球半径。地磁场只分布在半径为R 和2R 的两边界
之间的圆环区域内, 磁感应强度大小均为B ,方向垂直纸面
向里。假设均匀分布的带正电高能粒子以相同速度垂直MN
沿赤道平面射向地球。已知粒子质量均为m 、电荷量均为q ,
不计粒子的重力及相互作用力。下列说法正确的是
3qBR
A.粒子无论速率多大均无法到达MN 右侧地面
B.若粒子速率小于 ,入射到磁场的粒子均无法到达地面 2m
qBR
qBR
C.若粒子速率为 ,正对着O 处入射的粒子恰好可以到达地面
m
D .若粒子速率为 ,入射到磁场的粒子恰好有一半可以到达地面 2m
三、 非选择题: 共 174 分。 第 22 题~第 32 题为必考题, 每个试题考生都必须作答。 第 33 题~第 38 题为选考题,考生根据要求作答。
( 一) 必考题:共 129 分。
22 .(6 分)
利用甲图装置可以测量圆盘加速转动时的角速度O 以及角加速度 。物理学上把角速度的
变化O 与发生这一变化所用时间Δt 的比值定义为角加速度| = t )| 。有一定厚度的圆
( O
盘可以绕通过中心垂直于盘面的水平轴转动。圆盘加速转动时, 纸带随圆盘运动通过打点计 时器打上一系列点。用 50 分度的游标卡尺测得圆盘的直径如图乙,用此装置打出的一条纸 带如图丙(打点计时器所接交流电的频率为50Hz ,A 、B 、C、D …为计数点,相邻两计数点 间有四个点未画出)。
(1)据图乙读出圆盘的直径为__________ mm ;
(2)据图丙计算,打 D 点时圆盘转动的角速度为__________ rad / s (保留三位有效数字);
(3)依图丙可知,圆盘转动的角加速度大小为__________ rad / s2 (保留三位有效数字)。
23 .(9 分)
一实验小组利用图甲所示电路测量一电池的电动势 E 和内阻 r。图中
电流表量程为50mA ,内阻RA = 10Ω ;定值电阻R1 = R2 = 20Ω ;电阻
箱 R (最大阻值为999.9Ω );S 为开关。完成下列填空:
(1)按电路图连接电路。闭合开关,多次调节电阻箱,记录下阻值 R 和电流表的相应读数
I,用 R 、R1 、R2 、RA 、E 和 r 表示 ,得 = ______;
1 1
(2)利用测量数据,作 − 图线,如图乙所示,则 E = ______V , r = ______Ω;(保留 2
I R
E − E
势为E ,由此产生的误差为 100% = ______%。
E
位有效数字)
(3)若将图甲中的电流表当成理想电表, 得到的电源电动
24.(12 分)
图甲是磁悬浮实验车与轨道示意图, 图乙是固定在车底部金属框 abcd (车厢与金属框绝缘)
与轨道上运动磁场的示意图。水平地面上有两根很长的平行直导轨 PQ 和MN,导轨间有竖 直(垂直纸面) 方向等间距的匀强磁场B1 和B2 ,二者方向相反。车底部金属框的 ad 边宽度 与磁场间隔相等,当匀强磁场B1 和B2 同时以恒定速度v0 沿导轨方向向右运动时, 金属框会 受到磁场力,带动实验车沿导轨运动。设金属框垂直导轨的 ab 边长L = 0.20m 、总电阻
R = 0.4 ,实验车与线框的总质量m = 2.0kg ,磁感应强度B1 = B2 = 1.0T ,磁场运动速度
v0 = 10m / s 。已知悬浮状态下, 实验车运动时受到恒定的阻力f = 2N ,求:
(1)设t = 0 时刻,实验车的速度为零,求金属框受到的磁场力的大小和方向;
(2)求实验车的最大速率vm ;
(3)实验车以最大速度做匀速运动时,为维持实验车运动,外界需提供的总功率是多少?
25 .(20 分)
如图甲所示,三维坐标系中存在平行 z 轴方向周期性变化的磁场B1 和沿 y 轴正方向竖直向下
的匀强电场 E。电场强度为E = 0. 1N/C ,磁场B1 随时间变化如图乙所示,其中B0 = 0. 1T ,
t0 = 20(几)s ,规定 z 轴正向为磁场正方向。在t = 0 时刻,一个质量为m = 110−6 kg 、电荷量为
q = 1 10−4 C 的带负电液滴,从 O 点在 xoy 平面内以速度v = 10m/s ,方向与 x 轴正向成 45°
角斜向下入射,已知重力加速度为g = 10m/s2 。
(1)求液滴第一次从 O 点经过 x 轴到第 4 次经过 x 轴所需时间;
(2)在t = 5t0 时刻撤去电场 E 和B1 ,同时在整个空间区域加上竖直向上(与 y 轴正方向平
行)的匀强磁场,磁感强度B2 = 3 210−2T,求液滴继续运动过程中达到最大高度时的位
置坐标。
26 .(14 分)三氧化二砷(As2O3)是重要的化工原料, 某以含砷废水制备三氧化二砷的流程如
图。
ⅰ.含砷废水的主要成分: HAsO2(亚砷酸) 、H2SO4 、Fe2(SO4)3 、Bi2(SO4)3(硫酸铋)。
ⅱ.相关难溶电解质的溶度积:
难溶电解质
Fe(OH)3
Bi(OH)3
Ksp
4.0×10 ﹣ 38
4.0×10 ﹣ 31
(1)纯化
①当溶液中剩余离子的浓度小于 1×10 ﹣ 5mol•L ﹣ 1 时,认为该离子已被完全除去。常温下, 若纯化过程中控制溶液的 pH=6 , (填“能”或“不能”)将 Fe3+和 Bi3+完全除去。
②充分反应后,分离出精制含砷废水的方法是 。
(2)还原浸出
①补全还原浸出过程发生主要反应的化学方程式: Cu(AsO2)2+ SO2+ ═ Cu3(SO3)2•2H2O+ HAsO2+ ,写出还原产物的化学式 。
②其他条件相同时,还原浸出 60min,不同温度下
砷的浸出率如图。随着温度升高,砷的浸出率先增
大后减小的原因是 。
③还原渣经过充分氧化处理,可返回工序 ,
循环利用。
a.纯化 b.沉砷 c.还原
(3)测定产品纯度取agAs2O3 产品,加适量硫酸溶解,以甲基橙作指示剂,用bmol•L﹣ 1KBrO3
溶液滴定, 终点时生成 H3AsO4 和 Br ﹣ ,消耗 cmLKBrO3 溶液。As2O3 产品中 As2O3 的质 量分数是 。(As2O3 的摩尔质量为 198g•mol ﹣ 1)
27.(14 分)三氯氧磷 POCl3 是一种化工原料, 可用于制取有机磷农药, 长效磺胺药物等, 还 可用作染料中间体、有机合成的氯化剂和催化剂、阻燃剂等。利用 O2 和 PCl3 为原料可制 备三氯氧磷,其制备装置如图所示(夹持装置略去):
已知 PCl3 和三氯氧磷的性质如表:
熔点℃
沸点/℃
其它物理或化学性质
PCl3
﹣ 112.0
76.0
PCl3 和 POCl3 互溶, 均为无色液体, 遇水
均剧烈水解,发生复分解反应生成磷的含
氧酸和 HCl
POCl3
1.25
106.0
(1)仪器乙的名称是 。
(2)装置 B 中长颈漏斗的作用是 。
(3)装置 C 中发生反应的化学方程式 ,用温度计控制温度在 60~ 65℃之间,温度不宜过高也不宜过低的原因是 。
(4)通过佛尔哈德法可以测定三氯氧磷产品中Cl 元素含量,实验步骤如下:
Ⅰ.取 ag 产品于锥形瓶中,加入足量 NaOH 溶液待完全水解后加稀硝酸至溶液呈酸性。 Ⅱ.向锥形瓶中加入 0. 1000mol⋅L ﹣ 1 的 AgNO2 溶液 40.00mL,使 Cl ﹣ 完全沉淀。
Ⅲ.向其中加入 2mL 硝基苯,用力摇动, 使沉淀表面被有机物覆盖。
Ⅳ.加入指示剂,用 cmol⋅L ﹣ 1NH4 SCN 溶液滴定过量 Ag+至终点, 记录所用体积为 vmL。 已知: Ksp(AgCl)=1.77×10 ﹣ 10 ,Ksp(AgSCN)=1.03×10 ﹣ 12。
①滴定选用的指示剂是 (填字母)。
a .FeCl2 b .NH4Fe(SO4)2 c.淀粉 d.甲基橙
②实验过程中加入硝基苯的目的是 。
③所测Cl 元素含量为 (列出表达式)。
28 .(15 分)我国科学家合成高选择性光催化剂,在温和条件下利用 CO2 合成 CH3CHO: 反应 1 :2CO2(g)+5H2(g)⇌CH3CHO(g)+3H2O(g) △H1=﹣ 170kJ•mol ﹣ 1
反应 2 :CO2(g)+4H2(g)⇌CH4(g)+2H2O(g) △H2=﹣ 178kJ•mol ﹣ 1
回答下列问题:
(1)2CH4(g)+H2(g)⇌CH3CHO(g)+3H2(g) ΔH= kJ•mol ﹣ 1。
(2)一定温度下,在刚性密闭容器中充入一定量 CO2 和 H2 ,发生反应 1。
①下列情况表明该反应达到平衡状态的是 (填标号)。
A.混合气体密度保持不变
B .CO2(g)消耗速率和 H2O(g)生成速率之比为 2:3
C .CH3CHO(g)、H2O(g)的浓度之比保持不变 D.混合气体平均摩尔质量保持不变
②达到平衡之后,其他条件不变仅改变下列一个条件,能提高 CO2 的平衡转化率的是 (填标号)。
A.增大 CO2 浓度 B.充入惰性气体 C.降低温度 D.加入高效催化剂
(3)已知:反应 2CO2(g)+5H2(g)⇌CH3CHO(g)+3H2O(g)生成 CH3CHO 的净反应速率为 v 净 = k 正 c2(CO2)•c5(H2) ﹣ k 逆 c(CH3CHO)•c3(H2O)(k 正 、k 逆分别表示正、逆反应速率常数,只与 温度、催化剂有关, 与浓度无关) 。k 正 、k 逆的负对数用 pk 表示,与温度(T)关系如图 1 所示。 其中代表 pk 正与 T 关系的直线是 (填标号),判断理由是 。
(4)一定温度下, 在刚性密闭容器中充入 1molCO2(g)和 xmolH2(g),仅发生反应 1,测得平 衡体系中 CH3CHO 的体积分数(φ)与 x 关系如图 2 所示。在e、f、g、h 4 点中, CH3CHO 产率最高的是 (填字母) ,f 点对应体系中 H 、O 原子个数比接近 。
(5)一定温度下,在刚性密闭容器中充入 2molCO2 和 5molH2 ,发生反应 1 和 2,达到平衡 时测得 CH3CHO 的选择性为 80% ,CO2 的平衡转化率为 45%,总压强为 560kPa。反应 1
的平衡常数 Kp = (只列计算式, 不带单位) 。[已知: CH3CHO 的选择性=×100%
用组分的分压计算的平衡常数为 Kp ,分压=总压×物质的量分数]
29. (10 分) 如图表示细胞通过形成囊泡运输物质的过程及局部放大示意图, 其中 X、Y 表 示囊泡, ①~⑤表示不同的细胞结构。请回答问题:
(1) 已知囊泡 Y 内“货物”为水解酶, 则结构⑤可能是 。 若该细胞为浆细胞, 则 乙图中的细胞“货物”最可能是 。
(2 ) 乙图中的囊泡能精确地将细胞“ 货物” 运送并分泌到细胞外, 据图推测其原因 是 ,此过程体现了细胞膜具有 的功能。 (3) Sedlin 蛋白是一种转运复合体蛋白, 研究表明其在甲图中从③到④的囊泡运输过程中 发挥着重要作用。为验证 Sedlin 蛋白的作用机制, 现用以下材料设计实验,请完善实验思 路并对结果进行讨论。
实验材料: 正常小鼠浆细胞、生理盐水、含 Sedlin 蛋白抑制剂的溶液、放射性标记的氨基 酸、放射性检测仪、细胞培养液等。
实验思路: 将正常小鼠的浆细胞随机均分为两组, 置于含放射性氨基酸的细胞培养液中, 编 号为 a 、b;a 组细胞注射适量生理盐水, b 组细胞注射 ;一段时间后, 用放射性检测仪对③和④处进行放射性检测。
预期结果: 。 30. (8 分)“弥漫性毒性甲状腺肿(Graves 氏病)”是机体产生了针对促甲状腺激素受体的抗 体,而该种抗体能发挥与促甲状腺激素相同的生理作用,但甲状腺激素不会影响该抗体的分 泌而造成的一种疾病。 2022 年我国科研人员揭示了 Graves 眼病的致病机理与分子机制。据 图分析并回答问题:
(1) 下丘脑和垂体分泌相关激素调节甲状腺的活动,这种调节称为 。
(2) 一个健康人体内甲状腺激素含量约为 70- 153nmol/L,但 Graves 氏病患者的甲状腺激素 的分泌量比正常人的更多的主要原因是 。
(3) 请据图分析 Graves 眼病是一种 病,推测该眼病发生的原因
31. (9 分) 群落结构在其前期形成过程中,生物因素起着重要作用,其中作用最大的是种 间竞争和捕食。回答下列问题: (1)生态位是指一个种群在生态系统中,在时间和空间上所占据的位置及其与相关种群之 间的功能关系与作用。群落中的种间竞争出现在生态位比较_____ (填“近”或“远”) 的种群之 间,原因是 。 (2)捕食对生物群落结构的影响,视捕食者为泛化种 (可吃多种类型的食物) 还是特化种 (仅摄取一种类型的食物)而不同。对于泛化种来说,捕食通常可以促进物种多样性的提高, 原因是 。对于特化 种来说,根据被选食的物种是优势种还是劣势种而有所不同。如果被选择的是 ,则 捕食能提高物种多样性。反之,物种多样性会呈现下降趋势。
(3) 群落中负反馈调节的实例比比皆是, 请用文字和箭头构建一个被捕食者种群 A 和捕食 者种群 B 之间负反馈调节的概念模型: 。 32. (12 分) WAS 综合征是一种伴 X 染色体隐性遗传性免疫缺陷症,由位于 X 染色体上的 WAS 基因突变引起的。请回答以下问题:
(1)图 1 是某 WAS 综合征家系图, 一般情况下正常男性的女儿并不会患该病,原因是:
。
(2) 研究人员证实患者甲表现为 WAS 综合征与其体内的 X 染色体失活有关。如图2 所示, X 染色体失活是指雌性哺乳类细胞中两条 X 染色体的其中之一失去活性而使该染色体上的 基因无法转录,该染色体成为异染色体(巴氏小体),进而其功能受抑制。据上述资料判断 甲的基因型为________ (控制该病的基因用 B/b 表示),其患病的原因是来自________ 的 X 染色体非随机失活, 从而只表达____________基因。
(3)哺乳动物雌性个体的 X 染色体失活遵循n-1法则(n 为该个体体内X 染色体的数量)。 据此判断正常男性和正常女性失活的 X 染色体数量分别为 。若图 A 中的 Ⅱ- 1 患者与正常女性(XBXB ) 婚配, 为了生育健康的孩子, 该夫妇进行了相关 WAS 综合征 的遗传咨询,医生给他们的建议应为 。
(二)选考题:共 45 分。请考生从 2 道物理题、 2 道化学题、 2 道生物题中每科任选一题作 答。如果多做,则每学科按所做的第一题计分。
33. 【物理—选修 3-3】(15 分)
一.(5 分) 一定质量的理想气体从状态 A 变化到状态 B,其
过程如V− T 图上的线段所示,则气体在这个过程中( )
(填正确答案标号, 选对 1 个得 2 分,选对 2 个得 4 分,选
对 3 个 5 分,每选错一个扣 3 分,最低分为 0 分)。
A.外界对气体做负功
B.气体内能不变
C.状态 B 单位时间与器壁单位面积碰撞的气体分子数比状态 A 少
D.气体压强不断变大
E.气体从外界吸收的热量大于其增加的内能
二.(10 分) 如图所示,左侧封闭、右侧开口的粗细均匀的 U 形玻璃管竖直放置,左右两 竖直管等长, 长度均为 65cm,底部长 10cm,玻璃管横截面积 S=3cm2,用 20cm 长的水银柱 密封一段空气柱,管中两侧水银柱高度均为 5cm,玻璃管导热良好,环境温度为 27°C,若 取大气压强 p0=75cmHg=1.0×105 Pa ,不考虑玻璃管拐角处的影响。 (1)环境的热力学温度为多少时,水银柱恰好全部在竖直管内? (2)当水银柱恰好全部在右侧竖直管内时,缓慢升高温度,直到水银柱上表面到达管口为
止,此过程空气柱内能增加了 10J ,求空气柱吸收或放出的热量。
34. 【物理—选修 3-4】(15 分)
一.(5 分) 一列简谐横波沿 x 轴正方向传播, 位于坐标原点处的观察者观测到在2s 内有 10 个完整的波形经过该点.在t = 0 时刻的波形如图所示,质点 A 、B 、C、D 、E 在 x 轴上的位 置坐标分别为2m 、4m 、6m 、8m ,20m .下列说法正确的是( ) (填正确答案标号, 选 对 1 个得 2 分,选对 2 个得 4 分,选对 3 个 5 分,每选错一个扣 3 分,最低分为 0 分)。
A.该波的周期T = 0.2s
B.该波的波速为4m / s
C .t = 0.35s 时,质点 E 第一次到达波峰
D.从t = 0 时刻开始,在0.55s 内质点 E 通过的路程为15cm
E.此列波能和频率为0.5Hz 的另一列简谐横波产生的干涉现象
二.(10 分) 如图所示,透明玻璃体的上半部分是半球体,下半部分是圆柱
体,半球体的半径为 R ,O 为半球体的球心。圆柱体的底面半径和高也为 R,
现有一半径为 R的圆环形平行光垂直于圆柱体底面射向半球体, OO1 为圆
光环的中心轴线, 所有光线经折射后恰好经过圆柱体下表面圆心O1 点, 光线
从O1 射出后在玻璃体下方的水平光屏上形成圆形亮环, 光屏到圆柱体底面的
距离为 2R,光在真空中的传播速度为 c 、求:
(1)透明玻璃体的折射率;
(2)光从入射点传播到水平光屏所用的时间。
35.(15 分)硅及其化合物在生产生活中有广泛应用。根据所学知识,回答下列问题:
(1)三甲基卤硅烷[(CH3)3SiX ,X 为 Cl 、Br 、I]是重要的化工原料。
①氯元素基态原子的价电子排布式为 ;按照核外电子排布对元素周期表分区, 溴元素位于 区;基态硅原子中有 种运动状态不同的电子。
②Br 、I 的第一电离能的大小关系: I1(Br) I1(I)(填“大于”“小于”或“等于”)。
(2)(CH3)3SiC1 可作为如图有机合成反应的催化剂。
①1 个有机物 A 分子中采取 sp2 杂化的碳原子有 个。
②有机物 B 的沸点低于对羟基苯甲醛()的沸点,其原因是 。
③CH3CN 中σ 键与 π 键的个数比为 。
(3)一种钛硅碳新型材料可用作高铁车体与供电网的连接材料。该材料的晶胞属于六方晶 系(a 、b 方向的夹角为 120°,c 方向垂直于 a 、b 方向,棱长 a =b≠c),如图甲所示; 晶胞 中碳原子的投影位置如图乙所示。
①该钛硅碳新型材料的化学式为 。
②已知该新型材料的密度为 4.51g ▪cm ﹣ 3,且 a、b 的长度均为 307pm,阿伏加德罗常数的 值用 NA 表示, 则 c 的长度为 pm(列出计算式)。
36. (15 分) 某种聚碳酸酯 F 的透光性好, 可制成车、船的挡风玻璃,以及眼镜镜片、光盘
等,其合成路线如下:
已知:
(1)化合物 A 的名称为___________ ,化合物 C 中所含官能团的名称为___________。
(2)化合物 B 的用途有___________(任写一种)。
(3)反应③的化学方程式为 ,反应类型为___________。
(4)化合物 E 的结构简式为___________。
(5)碳酸二甲酯(CH3OCOOCH3 )的分子式为___________,写出其能与NaOH 溶液反应的同分 异构体的结构简式___________(任写两种)。
37 .[生物——选修 1:生物技术实践] (15 分)
成都蓝莓博览园, 占地千亩, 是中国西部最大的蓝莓种植基地。作为“浆果之王”的蓝 莓, 富含花青素等营养成分, 具有保护视力、延缓衰老、增强机体免疫等功能。下图是获取 蓝莓花青素、蓝莓酒和蓝莓醋的流程。结合所学知识,回答下列问题:
(1)已知花青素在 pH 小于 3、温度 60℃以下时比较稳定。从蓝莓中提取花青素能否用萃 取法提取, 需考虑的因素有 等;若采用萃取法提取花 青素, 应选择_______ (低沸点/高沸点) 萃取剂, 原因是 。 萃取的效率主要取决于 。 (2)获得蓝莓果汁时加入果胶酶,其将果胶分解成可溶性的 ,使浑浊的果 汁变得澄清。
(3) 利用果汁制作蓝莓酒的过程中, 常采用固定化细胞技术而不用固定化酶技术进行发酵, 原因是 。 (4)在利用果酒进一步制作果醋时,工作人员向发酵装置中又添加一定量的果汁(不影响 菌种的活性) 后, 检测发现乙醇的利用速率迅速下降,原因是
。
38 .[生物——选修 3:现代生物科技专题] (15 分)
白鳍豚为我国特有的珍稀水生哺乳类生物,它们大约在长江生活了 2500 万年,有“活 化石”的美称。由于数量奇少, 被列为中国一级保护野生动物。2007 年 8 月 8 日,《皇家协 会生物信笺》期刊内发表报告,正式公布白鳍豚功能性灭绝(物种灭绝的先兆)。为了避免 白鳍豚的灭绝,有人提出可以采用胚胎工程来繁殖白鳍豚。回答下列问题。
(1) 进行胚胎工程首先要做的是体外受精和早期胚胎的培养。哺乳动物的体外受精主要包 括 、 和 等几个主要步骤。为了促进更多 卵子的产生,可以用 (激素)处理。
(2) 胚胎移植是否能够成,与供体和受体的生理状况有关,比如, 哺乳动物早期胚胎形成 后, ,这就为胚胎的收集提供了可能; , 这就为胚胎在受体内的存活提供了可能。
(3) 将胚胎放在相关培养液中进行早期培养,目的是 。培养液中除 含有有机盐、无机盐、血清外,还需要加入的四种主要物质是 。
内江名校高2023届强化训练(一)理科综合答案
物理参考答案
14.A 15 A 16.C 17.D 18.AB 19.AC 20.BC 21.BD
22. 50.94 16.1 23.6
23.
24.(1)水平向右;4N;(2)5m/s;(3)20W
【详解】(1)当实验车速度为0时,根据楞次定律“来拒去留”可知,金属框受到水平向右的磁场力,两个磁场以恒定速度沿导轨方向向右运动,相当于两根导体棒向左切割磁感线,根据动生电动势的计算,有
回路中的电流为
金属框受到的磁场力的大小为
(2)试验车的速度最大时满足
解得实验车的最大速率
(3)线圈以最大速度行驶时,克服阻力的功率为
P1=fvm=10W
当实验车以最大速度vm匀速运动时金属框中感应电流
金属框中的热功率为
P2=I2R=10W
外界需提供的总功率是
P=P1+P2=20W
25.(1);(2)坐标为(,,)
【详解】(1)液滴进入xoy平面的右侧,由于
所以液滴在洛仑兹力的作用下做匀速圆周运动,当磁感应强度大小为2B0时,有
解得
由周期公式有
同理 磁感应强度为B0时,有
解得
由周期公式有
则液滴第一次从O点经过x轴到第四次经过x轴的运动轨迹如图
由图可知液滴第一次从O点经过x轴到第4次经过x轴所需时间
(2)在时刻液滴的位置如图所示
液滴在xoy平面内与-x方向夹角为45°,此后液滴将螺旋式上升,在y方向上,液滴以
沿y轴正向做竖直上抛,上升到最高点的时间为
上升的高度为
在x方向上,液滴以
在平行于xoz平面内(水平面)做匀速圆周运动,根据洛伦兹力提供向心力可得
解得
由周期公式得
所以在因此上升到最高点时水平方向上完成了1.5个周期的圆周运动。分析可知时油滴x轴坐标与最高点时x轴坐标相同,有图可知x轴坐标为
在时由图可知油滴y轴坐标为
所以最高点时y轴坐标为
因为负电油滴在时z轴坐标为0,而此时洛伦兹力沿z轴正方向,所以在1.5个周期时z轴坐标为
因此液滴继续运动过程中达到最大高度时的位置坐标为(,,)
33.一.ACE
33.二.(1)165K;475K;(2)27.1J
34.一.ACD
34.二.(1);(2)
化学答案与评分细则
一. 选择题(共7小题)
BACCDDC
二.解答题(共4小题)共58分, 除标注外其余每题每空2分。
26.(14分)(1)能;过滤;
(2)①3;3;6H2O;1;6;H2SO4; Cu3(SO3)2•2H2O
②升温增大反应速率,砷的浸出率先增大,随温度升高HAsO2的溶解度增大,砷的浸出率减小;
③b;
(3)
27.(14分)(1)球形冷凝管;
(2)平衡气压(或与大气相通,保持装置压强恒定或防止装置内压强过大);
(3)2PCl3+O22POCl3;
温度过低,反应速率小,温度过高,三氯化磷会挥发,利用率低;
(4)①b;
②使生成的沉淀被硝基苯覆盖,防止(或减少)AgCl转化为AgSCN;
③:。
28.(15分)(1)+186;
(2)① D; ②C;
(3)c; 正反应是放热反应,升温,平衡常数K减小,即k正增大的倍数小于k逆增大的倍数;
(4)h(1分); 5:2;
(5)。
35.(15分)(1)①3s23p5(1分);p(1分);14(1分); ②大于;
(2)①7;
②邻羟基苯甲醛主要形成分子内氢键,而对羟基苯甲醛只能形成分子间氢键,所以后者的熔点高于前者;
③5:2;
(3)①Ti3SiC2; ②。15
36(15分)(1) 氯苯 羟基
(2)制造酚醛树脂
(3) 取代反应(1分)
(4)
(5) C3H6O3 HOCH2CH2COOH(1分)、CH3CH(OH)COOH(1分)
生物参考答案
一、选择题
1-6 ACBADA
二、非选择题
29、(除标注外,每空2分,共10分)
(1)溶酶体(1分) 抗体(1分)
(2)囊泡上的蛋白质A与细胞膜上的蛋白质B(特异性)结合 控制物质进出细胞和信息交流(或信息传递)
(3)等量含Sedlin蛋白抑制剂的溶液 a组细胞中③的放射性低于b组细胞中③的放射性,且a组细胞中④的放射性高于b组细胞中④的放射性(或a组细胞中③④有放射性,b组细胞中③有放射性)
30、(每空2分,共8分)
(1)分级调节
(2)患者体内的抗体起着与促甲状腺激素类似的作用(或该抗体的合成、分泌不受甲状腺激素的负反馈调节)
(3)自身免疫病 因眼肌周围成纤维细胞(或眼部细胞)具有TSHR,可被TSHR抗体攻击,从而导致Graves眼病
31、(除标注外,每空2分,共9分)
(1)近(1分) 种间竞争是指不同种生物相互争夺资源和空间等,生态位较近的种群对资源和空间的需求相同点更多
(2)这类捕食者可以捕食多种类型的生物,数量多的生物往往被捕食的概率更大,可避免出现一种或少数几种生物在生态系统中占绝对优势的局面,为其他物种的形成腾出空间 (答出“捕食多种类型的生物”、“为其他物种的形成腾出空间”也可得2分) 优势种
(3)A种群数量增加→B种群数量增加→A种群数量减少 或
32、(每空 2分,共12 分)
(1)正常男性有一个位于X染色体上的显性正常基因,传递给女儿后女儿一定表现为正常
(2)XBXb 父亲(或I-1) Xb(或b)
(3)0和1 生男孩
37、(除标注外,每空2分,共15分)
(1)是否易溶于有机溶剂 低沸点 避免温度过高导致花青素分解
萃取剂的性质和使用量
(2)半乳糖醛酸
(3)酒精发酵需要一系列酶催化,固定化细胞可以固定一系列酶,并催化一系列化学反应
(4)加入果汁后,在氧气、糖源充足时,醋酸菌将果汁中的糖类分解成醋酸,乙醇利用速率下降(3分)
38、(除标注外,每空2分,共15分)
(1)卵母细胞的采集和培养 精子的采集和获能 受精(1分) 促性腺激素
(2)在一定时间内不会与母体子宫建立组织上的联系,而是出于游离状态 受体对移入子宫的外来胚胎基本上不发生免疫排斥反应
(3)便于检查受精状况和受精卵的发育能力 维生素、激素、氨基酸、核苷酸
相关试卷
这是一份四川省内江市第六中学2022-2023学年高二理综下学期期末热身试题(Word版附解析),共20页。试卷主要包含了考试结束,监考员将答题卡收回, 如图等内容,欢迎下载使用。
这是一份四川省内江市第六中学2022-2023学年高二理综下学期期末热身训练试题(Word版附答案),共18页。试卷主要包含了化学与生产、生活密切相关等内容,欢迎下载使用。
这是一份四川省内江市第六中学2022-2023学年高三理综下学期强化训练(三)试题(Word版附答案),共33页。试卷主要包含了选择题,非选择题等内容,欢迎下载使用。
