





所属成套资源:2023年中考地理考前信息必刷卷(山东潍坊专用)
必刷卷05-2023年中考地理考前信息必刷卷(山东潍坊专用)
展开
这是一份必刷卷05-2023年中考地理考前信息必刷卷(山东潍坊专用),文件包含必刷卷05-2023年中考地理考前信息必刷卷潍坊专用解析版docx、必刷卷05-2023年中考地理考前信息必刷卷潍坊专用原卷版docx等2份试卷配套教学资源,其中试卷共28页, 欢迎下载使用。
绝密★启用前
2023年中考考前信息必刷卷05
地 理(潍坊专用)
2023年潍坊市初中学业水平考试地理学科迎来重大变化!中考地理将由潍坊市地理教研组组织命题,地理学科成绩以等级呈现,直接计入中考总成绩。题型包括选择题(20题)+综合题(4题),满分为100分。试题难易程度分为低、中、高三档,分值比例为14:18:5。潍坊市2023年中考地理将于6月16日上午8:00-9:00进行,考试时间共60分钟。文件中提到要增强考试内容的基础性、系统性及综合性,加强对学生独立思考和综合运用所学知识分析、解决问题能力的考查。减少单纯记忆、机械训练内容,杜绝偏题、怪题。
通过对考试信息的梳理以及教学研究成果,预测:第17-19题以我国陕西关中地区的厦子房作为命题点,考察我国自然环境与民居之间的关系,体现地理实践力;第24题以河西走廊育种基地的实时热点问题为材料,考察西北地区自然环境特征、农业发展的区位因素、生态保护等知识点,考查学生读图能力和分析问题和解决问题的能力。
另外,在备考时要特别注重培养地理学核心素养,即人地协调观、综合思维、区域认知、地理实践力。地理试题选取的情境素材都源于地理环境中真实存在的具体事物或现象;试题的描述和展开符合生活常识、地理学科逻辑;题目新颖,但所涉地理事物或现象不会超出初中地理课程内容范畴;材料虽具有一定的复杂性,但不会超出初中学生的认知发展水平。考试时保持头脑清晰、思维活跃、图文结合,方可轻松破局。
注意事项:
1.答卷前,考生务必将自己的姓名、考生号等填写在答题卡和试卷指定位置上。
2.回答选择题时,选出每小题答案后,用铅笔把答题卡对应题目的答案标号涂黑。如需改动,用橡皮擦干净后,再选涂其他答案标号。回答非选择题时,将答案写在答题卡上。写在本试卷上无效。
3.考试结束后,将本试卷和答题卡一并交回。
第I卷(选择题)
一、选择题(共40分
(本题4分)下图示意“福建省某地的汽车停车场图",箭头①②a代表二分二至日的正午太阳光线,读图完成下面小题。
1.(2分)该车棚正午遮阳车位最多的节气是( )
A.春分 B.夏至 C.秋分 D.冬至
2.(2分)当太阳光线为a时,下列说法正确的是( )
A.东南沿海台风登陆 B.大兴安岭银装素裹
C.长江下游草长莺飞 D.华北平原秋收农忙
【答案】1.B 2.B
【分析】1.当太阳光线是①时,正午的太阳高度角最大,正午阳光照进车棚内的面积最小,车棚遮阳车位则最多,当地位于福建,位于北回归线以北,夏至日正午太阳高度角最大,因此该车棚正午遮阳车位最多的节气夏至日,故选B。
2.读图可知,当太阳光线是a时,当地正午太阳高度角最小,应是北半球的冬至日,这时北半球处于冬季,东北大兴安岭银装素裹是正确的。故选B。
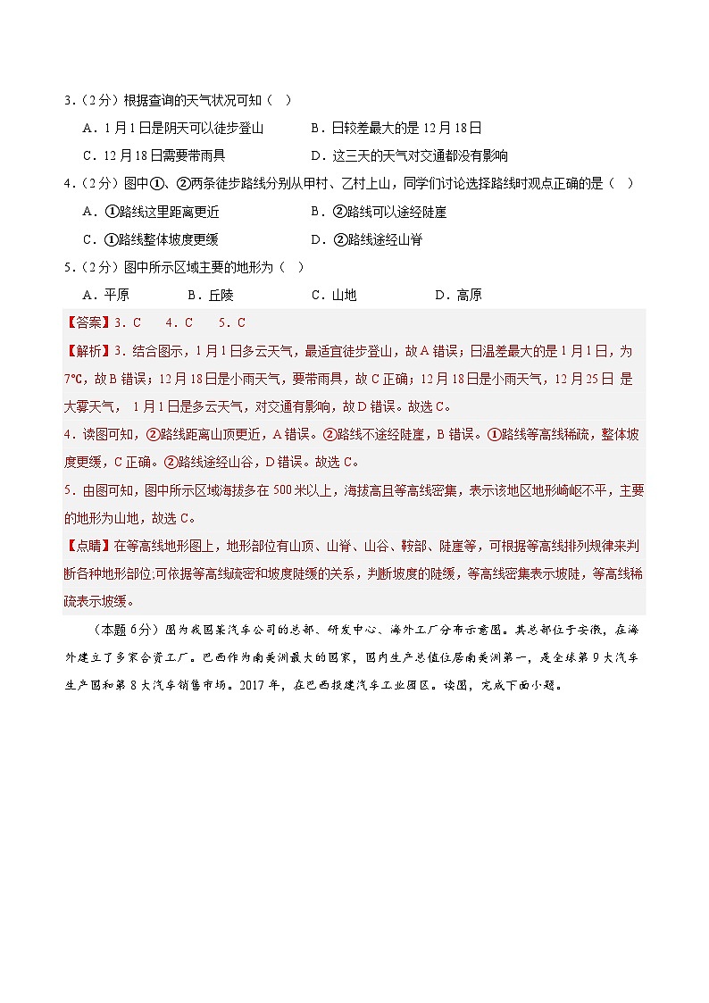
(本题6分)某校同学想利用周六参加某林场徒步活动,下图是他们查询近几周周六的天气状况及林场地形图。据资料完成下面小题。
3.(2分)根据查询的天气状况可知( )
A.1月1日是阴天可以徒步登山 B.日较差最大的是12月18日
C.12月18日需要带雨具 D.这三天的天气对交通都没有影响
4.(2分)图中①、②两条徒步路线分别从甲村、乙村上山,同学们讨论选择路线时观点正确的是( )
A.①路线这里距离更近 B.②路线可以途经陡崖
C.①路线整体坡度更缓 D.②路线途经山脊
5.(2分)图中所示区域主要的地形为( )
A.平原 B.丘陵 C.山地 D.高原
【答案】3.C 4.C 5.C
【解析】3.结合图示,1月1日多云天气,最适宜徒步登山,故A错误;日温差最大的是1月1日,为7℃,故B错误;12月18日是小雨天气,要带雨具,故C正确;12月18日是小雨天气,12月25日 是大雾天气, 1月1日是多云天气,对交通有影响,故D错误。故选C。
4.读图可知,②路线距离山顶更近,A错误。②路线不途经陡崖,B错误。①路线等高线稀疏,整体坡度更缓,C正确。②路线途经山谷,D错误。故选C。
5.由图可知,图中所示区域海拔多在500米以上,海拔高且等高线密集,表示该地区地形崎岖不平,主要的地形为山地,故选C。
【点睛】在等高线地形图上,地形部位有山顶、山脊、山谷、鞍部、陡崖等,可根据等高线排列规律来判断各种地形部位;可依据等高线疏密和坡度陡缓的关系,判断坡度的陡缓,等高线密集表示坡陡,等高线稀疏表示坡缓。
(本题6分)图为我国某汽车公司的总部、研发中心、海外工厂分布示意图。其总部位于安徽,在海外建立了多家合资工厂。巴西作为南美洲最大的国家,国内生产总值位居南美洲第一,是全球第9大汽车生产国和第8大汽车销售市场。2017年,在巴西投建汽车工业园区。读图,完成下面小题。
6.(2分)该公司的海外合资工厂数量最多的大洲是( )
A.非洲 B.南美洲 C.亚洲 D.北美洲
7.(2分)该公司2017年在巴西投建产业园区,主要原因是巴西( )
A.市场广阔 B.科技发达 C.劳动力充足 D.原料丰富
8.(2分)该公司新能源汽车在我国大城市得到广泛推广,可以缓解的“城市病”有( )
①能源紧张 ②房价高涨 ③城市内涝 ④空气污染
A.①② B.①③ C.②③ D.①④
【答案】6.C 7.A 8.D
【解析】6.读图可知,该公司的海外合资工厂数量最多的大洲是亚洲,共四家,南美洲有三家,欧洲有两家,非洲有一家,北美洲没有分布,C正确,ABD错。故选C。
7.读材料可知,该公司2017年在巴西建立工业园区的主导因素是巴西作为南美最大的国家,国内生产总值位居南美洲第一,是全球第9大汽车生产国和第8大汽车销售市场,故其优势为市场广阔,A正确;与我国相比,巴西的科技、劳动力、原料等优势不明显。故排除BCD,选A。
8.传统能源汽车多燃用汽油,容易造成能源紧张和空气污染。该公司新能源汽车在我国大城市得到广泛推广能缓解城市能源紧张问题;可以减少尾气排放,缓解城市大气污染问题,①④正确;与城市房价高涨、城市内涝无关,②③错。综上所述,选项D符合题意。故选D。
【点睛】影响工业区位的主要因素:土地、水源、原料、燃料(动力)、交通运输、劳动力、市场、政策等。主要的五种指向型工业;原料指向性、市场指向型、劳动力指向型、技术指向型和动力指向性。
(本题6分)农业是国民经济的基础,是国家的第一产业,每个国家都重视农业的发展。完成下面小题。
9.(2分)印度是世界第二人口大国,农业生产关系民生,下列说法正确的是( )
A.气候为热带雨林气候,利于农业生产 B.主要粮食作物有水稻和小麦
C.不利因素是全年高温 D.雨季盛行从海洋吹来的东北季风
10.(2分)图中为美国农业带分布图,体现美国农业分布特点正确的是( )
A.五大湖附近为棉花带 B.高度机械化
C.地区专业化 D.与自然环境无关
11.(2分)农业发展因地制宜是各国突出的优势,下列没有体现因地制宜的是( )
A.东南亚在高温多雨条件下,种植水稻和热带经济作物
B.中东地区水资源匮乏,发展水稻种植
C.欧洲西部平原广布,降水均匀,发展畜牧业
D.澳大利亚综合考虑自然环境成为“骑在羊背上的国家”
【答案】9.B 10.C 11.B
【解析】9.印度的气候主要为热带季风气候,A错误。印度的主要粮食作物有水稻和小麦,B正确。全年高温有利于农业生产,C错误。印度雨季盛行从海洋吹来的西南季风,D错误。故选B。
10.读图可知,五大湖附近为乳畜带,A错误。美国的农业带体现了美国农业生产的地区专门化,并不能体现高度机械化,B错误,C正确。美国的农业带是因地制宜的体现,与自然环境有关,D错误。故选C。
11.东南亚主要为热带雨林气候和热带季风气候,在高温多雨条件下,适宜种植水稻和热带经济作物,体现了因地制宜,A不符合题意。中东地区水资源匮乏,不适合发展水稻种植,所以没有体现因地制宜,B符合题意。欧洲西部平原广布,温带海洋性气候,降水均匀,适宜发展畜牧业,体现了因地制宜,C不符合题意。澳大利亚自然条件适合养羊,从而成为“骑在羊背上的国家”,体现了因地制宜,D不符合题意。故选B。
【点睛】美国是世界上经济最发达的国家,既是农业生产大国又是工业强国,美国农业特点是地区生产的专门化、机械化、商品化。
(本题4分)读世界两地区气候类型分布图,完成下面小题。
12.(2分)不属于两地区共同地理特征的是( )
A.全部位于北半球 B.地跨寒、温、热三带
C.平原面积广阔 D.白种人居多
13.(2分)图中①②两地乳畜业发达,主要的区位条件是( )
A.温带海洋性气候适宜多汁牧草生长 B.技术先进,生产效率高
C.机械化、自动化程度高 D.人口密集,需求量大
【答案】12.B 13.D
【解析】12.由图可知,左图为西欧地区,由图为北美洲,都全部位于北半球,故A错误;欧洲西部地跨北温带和寒带,没有热带,故B正确;两洲都是平原面积广阔,故C错误;都主要分布白色人种,故D错误。故选B。
13.由图可知,温带海洋性气候主要分布在欧洲西部,北美洲以温带大陆性气候为主,故A错误;两地都主要分布发达国家,技术先进,机械化、自动化程度高,生产效率高,但是这不是发展畜牧业的主要区位条件,故BC错误;两地经济发达,人口密集,需求量大是两地畜牧业发达的主要区位条件,故D正确。故选D。
【点睛】欧洲西部以温带海洋性气候为主,该气候全年温和湿润,降水季节分配比较均匀,多云雾、阴湿的天气,不利于粮食作物的生长,但利于多汁牧草的生长。大部分草场可常年放牧,有利于发展畜牧业。
14.(本题2分)独竹漂即利用一根楠竹在水面上漂行,最早是苗族人民的水上交通工具,后演变成一项独特的体育运动。该项运动反映了当地自然环境特点是( )
A.气候炎热,降水稀少 B.开阔坦荡,水草丰美
C.雪山连绵,冰川纵横 D.降水丰沛,河流众多
【答案】D
【详解】贵州省苗族主要分布在黔东南、黔南、黔西南三个自治州,位于我国南方地区的亚热带季风气候,降水丰沛,河流众多,D正确;气候炎热,降水稀少是我国西北地区,A错误; 开阔坦荡,水草丰美是我国西北内蒙古草原地区,B错误;雪山连绵,冰川纵横是青藏高原地区,C错误。故选D。
(本题4分)地球生态超载日是指到一年中一个特定日期为止,人类对自然资源的消耗已超过地球在这一年可以产出的资源总量。下图为部分年份地球生态超载日变化图,读图,完成下列小题。
15.(2分)地球生态超载日变化的主要原因是( )
①气候变暖,资源更新周期变短②人口增加,资源消耗速度加快③技术发展,资源利用种类增多④经济发展,资源需求数量增大
A.①② B.①③ C.②③ D.②④
16.(2分)下列应对地球生态超载日变化的措施合理的是( )
A.加大资源开采力度 B.调整人口合理容量
C.提高资源利用效率 D.增加地球资源产出
【答案】15.D 16.C
【解析】15.从图中看,图示年份地球生态超载日不断提前,可推测出主要原因是人口增加,资源消耗速度加快;经济发展,资源需求数量增大,②④正确;气候变暖,对煤、石油等非可再生资源更新周期影响不大,①错;技术发展,资源利用种类增多会生态超载日向后推移,而不是提前,③错。②④正确,故选D。
16.图示年份地球生态超载日不断提前,因此应提高资源利用效率,C正确;加大资源开采力度,增加地球资源产出会使生态超载日提前,AD错;人口合理容量与地球生态超载日不断提前无关,B错。故选C。
【点睛】保障资源供给的措施可以从开源和节流两方面来进行,具体如下。a.开源措施:开发新材料、新能源;扩大铁矿石、石油等重要资源的进口渠道等。b.节流措施:改进技术,提高资源利用率,加强资源的回收和循环利用、增值使用;培养节约能源的意识;加强资源保护的立法工作,依法保护自然资源等。
(本题6分)厦子房(下图)是陕西关中地区的特色传统民居之一,当地盛传“乡间房子半边盖。省工省钱省木材,遮风避雨又御寒,肥水不流外人田”的说法。读图,完成下面小题。
17.(2分)要实现“挡风避雨又御寒”中的“挡风御寒”,该民居的设计最好是( )
A.天井狭小紧凑 B.房檐深入院落挡风
C.面南背北 D.北面开大窗采光
18.(2分)厦子房屋顶坡度向内且坡长,这样设计的主要目的是( )
A.利于晾晒谷物 B.利于防盗
C.形成错落有致的格局,更加美观 D.便于在雨季收集雨水
19.(2分)“肥水不流外人田”的说法反映了当地( )
A.降水较少,水资源紧张 B.土壤贫瘠,肥料缺乏
C.居民勤俭持家出名 D.农作物主要种植在院内
【答案】17.C 18.D 19.A
【解析】17.半边房是陕西关中地区的特色民居之一,“挡风御寒”中的“风”主要指的是冬季风,也就是西北季风,寒冷干燥。为了更好地抵御西北风,房屋朝向宜面南背北,C正确;天井狭小紧凑,不利于采光,A错;房檐深入院落,遮阳面积增加,不利于冬季采光,B错;北面开大窗,会加快室内热量散失,不利于御寒,D错误。根据题意,故选C。
18.内坡坡面设计不适合晾晒谷物,A错误。长坡向内,短坡向外,可提升外墙高度,有利于防风、防盗,但不是主要目的,B错误。美观不是内外坡不同设计的主要目的,C错误。该地区降水少,水资源珍贵,这样设计的主要目的是便于雨季收集雨水,D正确。故选D。
19.之所以要“肥水不流外人田”的原因是这里缺水,该地气候类型是温带季风气候,且位于距海洋较远的内陆地区,气候较干旱,降水量较小,当地水资源紧缺,屋脊由外向里倾斜,可收集雨水、缓解用水不够的问题,A正确、BCD错误。故选A。
【点睛】世界各地民居的建筑风格有很大的不同,这与当地的自然环境有很大关系,这些民居既能适应当地的自然地理环境,又与居民的社会经济生活密切联系。
20.(本题2分)关于黄土高原地理特征的描述,错误的的是( )
A.三山夹两盆 B.形成了独特的塬、梁、峁等地貌类型
C.千沟万壑,支离破碎 D.夏秋季节,水土流失问题最严重
【答案】A
【详解】新疆的地形格局为三山夹两盆,三山是指阿尔泰山、昆仑山、天山三大山脉,两盆是指夹在三山之间的塔里木盆地和准噶尔盆地,A错误。由于长期的水土流失,黄土高原呈现出如今千沟万壑,支离破碎的地表形态,形成了独特的黄土塬、黄土梁、黄土峁等地貌类型,BC正确。黄土高原夏秋降水多,且降水集中在夏季,且多暴雨,对土质的冲刷力强,水土流失最为严重,D正确。故选A。
第II卷(非选择题)
二、解答题(共60分
21.(本题15分)中泰两国是亲密的近邻。两国人民的友好往来已经有上千年的历史。“中国式现代化与世界新机遇"泰国专场研讨会3月17日在曼谷举行。来自泰国政府部门、智库及主流媒体筝100多名嘉宾参加研讨会,围绕共建泰中命运共同体等话题展开讨论。读“泰国地形图”、“泰国人口分布图”和“曼谷多年平均各月气温和降水量图”,完成下列问题。
(1)从泰国地形图上可以看出泰国的地势特点是______;泰国橡胶产量最高的产区是橡胶产区。
(2)据泰国地形图和人口分布图,可知泰国人口主要分布在______。在泰国随处可见大大小小的寺庙,由此可见该国居民信奉的宗教主要是_______。
(3)曼谷的气候类型是________。清迈及周边地区是泰国著名的避暑圣地,仅从自然因素考虑,曼谷居民最有可能在______月份去清迈避暑。
(4)泰国有近10%的人口从事橡胶生产、加工和贸易。我国是泰国最主要的橡胶出口国。我国天然橡胶仅占全球产量的6%,但消费量占全球的40%。目前,我国多家轮胎企业在泰国投资建厂。说出我国多家轮胎企业在泰国投资建厂的原因。____________。
【答案】(1)北高南低(北部高南部低)
(2) 河流沿岸和河口三角洲地区 佛教
(3) 热带季风气候 4/四
(4)靠近原材料产地,降低运输成本;有大量廉价劳动力且工作经验丰富;原材料品质优良;国家给予优惠政策等。
【分析】本题以“泰国地形图”“泰国人口分布图”和“曼谷多年平均各月气温和降水量图”为背景,涉及泰国地形、人口分布、气候等相关知识,考查学生读图能力和基础知识运用能力。
【详解】(1)读图可知,泰国北部是山地,南部是平原,地势起伏特点是北高南低。泰国北部橡胶产区产量约占19%、东部约占10%、南部约占71%。故泰国橡胶产量最高的产区是南部橡胶产区。由材料可知,橡胶树适宜在静风、湿热、排水条件好的环境种植。结合图可知,泰国南部地处10°N左右,纬度较低,热量和降水条件好,气候湿热,光热丰沛;夏半年,气压带和风带北移,该地受赤道低气压带控制,风力较小,而且该地东部多山地,台风的影响小,因此满足静风的要求;该地地形以低山丘陵为主,排水条件好,满足橡胶的生长条件。
(2)据泰国地形图和人口分布图可知,泰国人口主要分布在河流沿岸和河口三角洲。城市分布的有利条件是河流沿岸地形平坦,为城市提供建设用地,河流是水运通道,为城市对外交通,运输提供方便,河流沿岸水资源丰富,城市工业、生活取水方便,河流沿岸风景优美等;弊端是如果城市生活、工业污水直接排入河流,会导致环境污染、生态失衡;河流汛期会引发城市水灾;靠近河流,蚊虫滋生;水生动植物带来的疾病等。 泰国的主要宗教是佛教,因为大多数泰国人信奉四面佛。佛教徒占全国人口的九成以上,泰国的佛教是小乘佛教,佛寺佛塔众多,因此有"千佛之国"的美称。
(3)根据曼谷多年平均个月气温和降水量图可知,泰国曼谷的气候特点是终年高温,降水分旱雨两季,属于热带季风气候。据泰国地形图和人口分布图,可知,泰国人口主要分布在湄南河沿岸及河口三角洲地区。从曼谷气温和降水示意图可以看出,曼谷4月份气温最高,因此仅从自然因素考虑,曼谷居民最有可能在4月份去清迈避暑;清迈比曼谷气温低的原因是纬度相对较高,地势较高,气温较低。
(4)泰国天然橡胶产量大,因此原料丰富,去泰国投资建厂,靠近原材料产地,降低运输成本;当地经济较为落后,因此当地地价较低,劳动力丰富而且廉价,而且海运便利,因此生产成本低,产品附加值高;在泰国投资,可以规避针对中国的国际贸易壁垒,拓展国际市场,品牌效益提高,竞争力增强;加上国家给予优惠政策。因此,我国多家轮胎企业在泰国投资建厂。
22.(本题15分)阅读图文材料,完成下列问题。
材料一:新西兰是太平洋西南部的一个岛屿国家。该国资源环境独特,经济发展水平高。图左为新西兰地理位置图,图中为新西兰北岛地形图,图右为蒂普基小镇“公司+农户”生产方式示意图。
材料二:原产于我国的猕猴桃,经新西兰改良后称“奇异果”。奇异果生长怕旱、怕风,宜栽培于湿润、肥沃的土壤中,因此新西兰的“奇异果”高度集中分布在北岛的普伦蒂湾沿岸地区。蒂普基是曾以乳业为主的沿海小镇,随着奇异果产业的引入。当地采用“公司+农户”的形式,推行绿色种植,实现了“追本溯源”,形成以产业为核心,以项目为载体,以生产、生活、生态相互融合的特色小镇。
(1)新西兰位于____(东、西)半球,地处纬度____(中/高/低)。
(2)图南岛的东西两岸中,AB两地降水较多的是____,主要影响因素是____(海陆/地形/纬度)。
(3)随着保鲜、包装技术的发展,新鲜的新西兰猕猴桃要出口到欧洲、日本等地,最佳的运输方式为____。
(4)分析新西兰普伦蒂湾沿岸栽培奇异果有利的自然条件。
(5)简述蒂普基产业结构逐步向产业多元化给当地带来的影响
【答案】(1) 西 中
(2) A 地形因素
(3)海运/水运/水路运输
(4)①地处沿海平原地区,地形平坦;②降水充足,为奇异果的生长提供丰富的水源;③岛上多湿润肥沃的土壤,有利于奇异果的生长;④地处背风坡,风力较小;⑤多河流流经,水源充足
(5)①产业结构多样化,可带动当地经济发展;②可提供更多就业岗位,增加小镇居民收入;③推行绿色种植,有利于保护当地生态环境;④便利居民的生活,增加居民生活的幸福感
【分析】本题以新西兰北岛地形图、蒂普基小镇“公司+农户”生产方式示意图及相关资料为材料,涉及大洋洲的位置、国家、气候、土地利用类型等知识点,考查学生对相关知识的掌握程度和读图分析能力。
【详解】(1)新西兰位于 160 E 以东,故位于西半球;新西兰位于 30 S 到 60 S 之间,故位于中纬度地区。
(2)新西兰地处南半球的中纬西风带,盛行西北风;受地形影响,图中 A 位于盛行西风的迎风坡,降水多, B 位于盛行西风的背风坡,降水少。
(3)新西兰是一个岛国,四面环海,又随着保鲜、包装技术的发展新鲜的新西兰猕猴桃要出口到欧洲、日本等地,最佳的运输方式为海洋运输。
(4)新西兰普伦蒂湾栽培奇异果的有利条件是:沿岸有暖流流经,气候温暖湿润。中纬偏低纬,热量条件好;沿岸有暧流经过,气候湿润;西风受地形阻挡,风较小;沿岸平原,地势低平;河流泥沙淤积土层疏松、深厚;河流流经,灌溉便利。
(5)原产于中国的猕猴桃引入新西兰后得到广泛种植。新西兰政府鼓励农民种植和改良猕猴桃品质。当地科学家培育出金黄色的、口感柔和的猕猴桃,更名为“Kiwifruit”(奇异果),打造品牌优势;产业结构多样化,可带动当地经济发展;可提供更多就业岗位,增加小镇居民收入;推行绿色种植,有利于保护当地生态环境;便利居民的生活,增加居民生活的幸福感
23.(本题15分)阅读图文材料,完成下列问题。
材料一:2022年东北的红沿河核电站建成使用,成为国内在运装机容量最大的核电站。
材料二:2022年11月1日,辽宁红沿河核电站核能供暖示范项目正式投运供热。作为东北地区首个核能余热供暖项目,该项目惠及众多当地居民。
材料三:下图为红沿河核电站位置示意图。
(1)红沿河核电站位于辽宁省___________(地理方位)部,___________(海)沿岸。
(2)红沿河核电站附近的大连是东北最大的_________,有铁路连接着黑龙江省的省会城市___________,海陆联运,交通便利。
(3)分析建设红沿河核电站的优势条件。
(4)说出建设红沿河核电站的重要意义。
【答案】(1) 南 渤
(2) 海港 哈尔滨
(3)发电量大,耗费燃料小;/沿海建站,节省架设输电线路成本;/控制温室气体排放意义重大。
(4)缓解东北地区供暖紧张的局面;/缓解东北重工业基地电力不足的问题;/节能减排,实现“碳达峰”“碳中和”的目标。
【分析】本题以红沿河核电站与、东北供暖、红沿河核电站位置示意图等图文为材料,涉及东北地区的位置、省会、核电站的优势等多个知识点,考查学生分析问题的能力。
【详解】(1)从图示来看,红沿河核电站位于辽宁省南部沿渤海的位置。
(2)大连濒临渤海与黄海,港湾风浪小且水深,便于船舶的停靠与装运货物,是我国东北地区最大的海港。哈大铁路就是连接黑龙江省会哈尔滨与辽宁省海港城市大连的铁路线,把东北三省的省会哈尔滨、长春、沈阳、最大钢城鞍山、最大海港大连串连在一起了。
(3)中国沿海经济发达,发电量需求大,而东北地区是我国最大的重工业基地,所耗费的电力特别大,因此红沿河核电站建在沿海,不仅可以缩小输电距离,而且可以大大缓解东北地区用电紧张的局面;核电站发电不产生二氧化碳,所需燃料很少,但发电量很大,对全球控制温室气体排放有重大意义。
(4)我国东北地区纬度高,冬季漫长而寒冷,需要长久大量的供暖,而供暖需要热量,如果燃料大量煤炭则对控制温室气体排放不利,所以在东北建设核电站可以大大缓解供暖紧张的局面;红沿河核电站是我国东北第一个核电站,是我国核电建设“四个自主”重要依托项目,其建设和运营对促进我国核电发展、推进核电更好参与生态文明建设和碳达峰、碳中和具有重要意义。
24.(本题15分)目前我国已经实现了主要农作物种子的自主选育,读我国三大国家级育种基地及部分农作物分布示意图和甘肃育种基地气候和位置分布示意图,回答下列问题。
(1)甘肃育种基地沿河西走廊分布,途经河西走廊的铁路线甲是____,作为西部地区重要的粮仓,根据甘肃育种基地气候和位置分布示意图,概括河西走廊发展农业的优越条件:____。
(2)图中大豆主产区主要耕地类型以____为主。黄河下游地区春旱严重的主要自然原因是____。
(3)油菜主产区主要位于____地形区和长江中下游平原,该区域的作物熟制为____。
(4)随着作物制种面积的增加,河西走廊逐渐从国家级商品粮基地转变为种子繁育“黄金走廊”,结合上述材料,从可持续发展的角度分析这一转变的重要意义。
(5)保障我国粮食安全的主要措施有____(填序号,多选少选均不得分)
①大量出口粮食 ②切实保护耕地 ③加大科技投入 ④鼓励农民种粮
【答案】(1) 兰新线 温带大陆性气候,夏季光照强,热量充足,昼夜温差大;地形平坦,土壤深厚肥沃;河流及冰雪融水提供灌溉水源。
(2) 旱地 春季是农业大量用水季节,春季降水少,气温回升快,水分蒸发量大,多发春旱。
(3) 四川盆地 一年两熟
(4)增加当地居民收入,提高了科技水平,节约了水资源,保护了生态环境。
(5)②③④
【分析】本大题以我国三大国家级育种基地及部分农作物分布示意图和甘肃育种基地气候和位置分布示意图为材料,共分为五道小题,涉及西北地区自然环境与农业发展特点、走可持续发展道路、我国主要农作物产区等相关内容,考查学生对相关知识的掌握程度以及读图分析能力。
【详解】(1)我国东西方向最主要的铁路干线是陇海—兰新线,其中兰新线途径河西走廊,到达新疆。河西走廊地处温带大陆性气候,夏季光照强,热量充足,昼夜温差大;地形平坦,土壤深厚肥沃;河流及冰雪融水提供灌溉水源,有利于农业生产。
(2)图中大豆主产区位于华北平原和东北平原,耕地类型都以旱地为主。黄河下游流经华北平原,农业发达,春季是农业大量用水季节,春季降水少,气温回升快,水分蒸发量大,多发春旱。
(3)从图中可以看出,油菜主产区位于长江流域,地形区为四川盆地和长江中下游平原,该区域地处亚热带,农作物可以一年两熟。
(4)从商品粮基地转变为种子繁育“黄金走廊”,代表了当地农业发展的产业升级,提高了经济发展水平,增加了当地居民收入,减少了耕地面积,农业用水需求减小,保护了当地的自然环境,实现了可持续发展。
(5)大量出口粮食,会让我国粮食安全问题更加严峻,危及国家安全,①错误;切实保护耕地 正确;③加大科技投入正确 ;④鼓励农民种粮正确,所以选②③④。
相关试卷
这是一份必刷卷05-2023年中考地理考前信息必刷卷(广东专用),文件包含必刷卷05-2023年中考地理考前信息必刷卷广东专用解析版docx、必刷卷05-2023年中考地理考前信息必刷卷广东专用原卷版docx等2份试卷配套教学资源,其中试卷共30页, 欢迎下载使用。
这是一份必刷卷04-2023年中考地理考前信息必刷卷(山东潍坊专用),文件包含必刷卷04-2023年中考地理考前信息必刷卷潍坊专用解析版docx、必刷卷04-2023年中考地理考前信息必刷卷潍坊专用原卷版docx等2份试卷配套教学资源,其中试卷共28页, 欢迎下载使用。
这是一份必刷卷03-2023年中考地理考前信息必刷卷(山东潍坊专用),文件包含必刷卷03-2023年中考地理考前信息必刷卷潍坊专用解析版docx、必刷卷03-2023年中考地理考前信息必刷卷潍坊专用原卷版docx等2份试卷配套教学资源,其中试卷共28页, 欢迎下载使用。