


还剩25页未读,
继续阅读
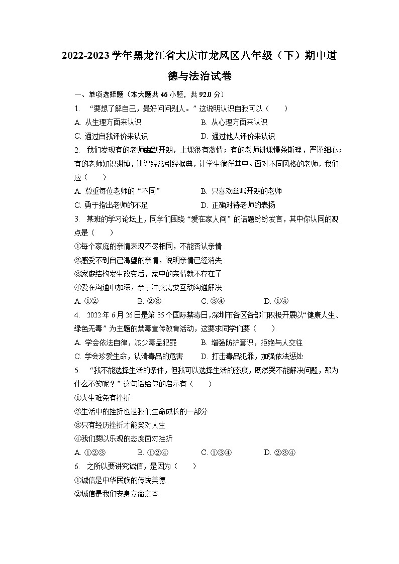
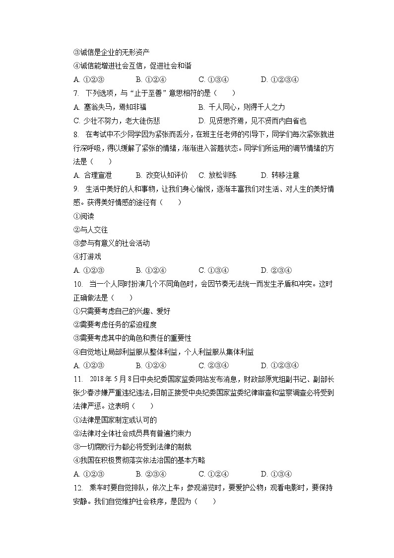
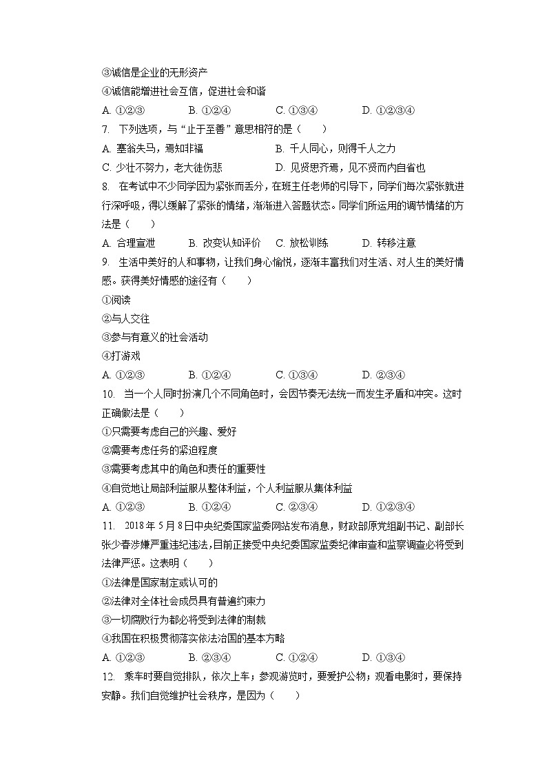
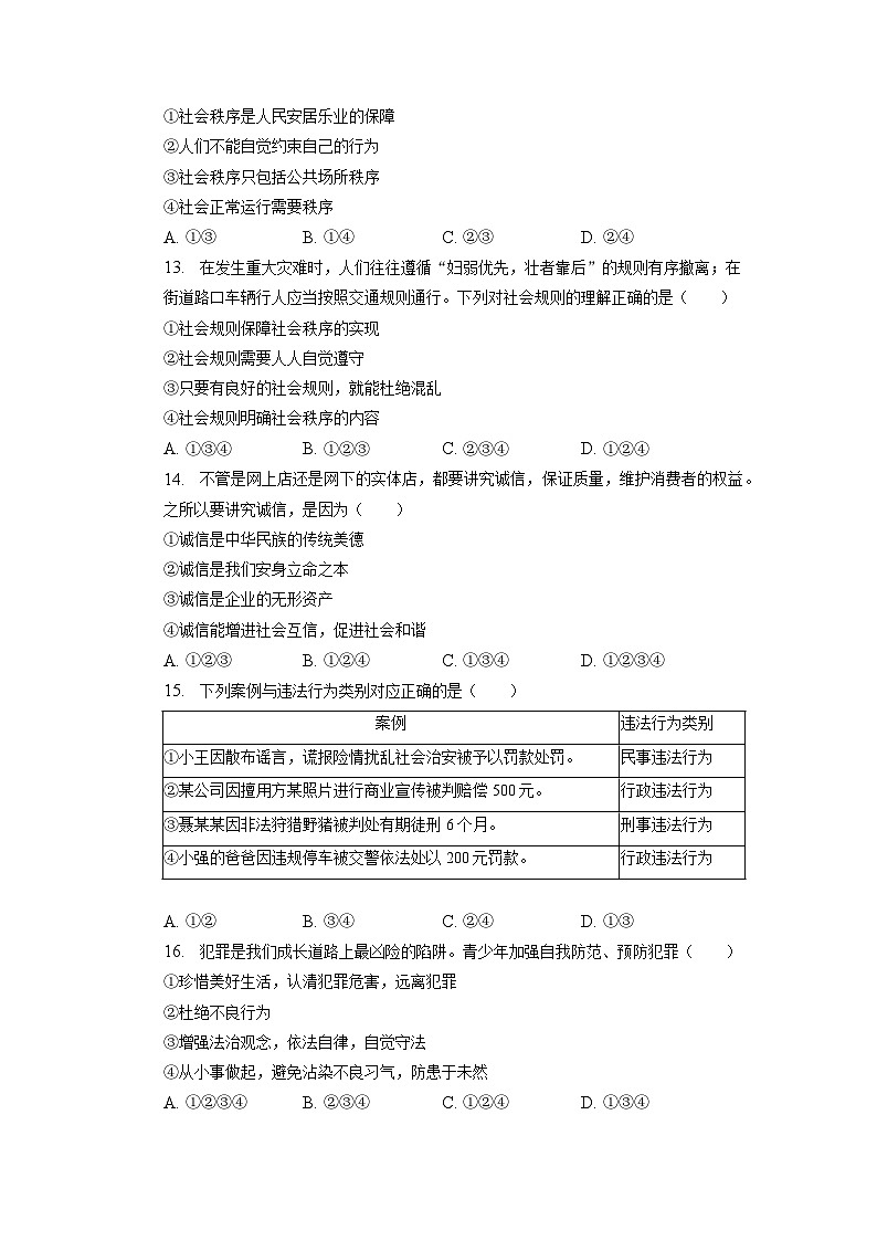
黑龙江省大庆市龙凤区2022-2023学年八年级下学期期中道德与法治试卷
展开
这是一份黑龙江省大庆市龙凤区2022-2023学年八年级下学期期中道德与法治试卷,共28页。试卷主要包含了单项选择题,判断题等内容,欢迎下载使用。
相关试卷
2022-2023学年黑龙江省大庆市肇源县东部五校八年级(下)期中道德与法治试卷(五四学制)(含解析):
这是一份2022-2023学年黑龙江省大庆市肇源县东部五校八年级(下)期中道德与法治试卷(五四学制)(含解析),共28页。试卷主要包含了单项选择题,判断题等内容,欢迎下载使用。
2022-2023学年黑龙江省大庆市肇源县八年级(下)期末道德与法治试卷(含解析):
这是一份2022-2023学年黑龙江省大庆市肇源县八年级(下)期末道德与法治试卷(含解析),共29页。试卷主要包含了单项选择题等内容,欢迎下载使用。
黑龙江省大庆市肇源县东部五校2022-2023学年(五四学制)七年级下学期期中道德与法治试卷:
这是一份黑龙江省大庆市肇源县东部五校2022-2023学年(五四学制)七年级下学期期中道德与法治试卷,共21页。试卷主要包含了单项选择题等内容,欢迎下载使用。
