精品解析:甘肃省定西市2023届高三下学期高考模拟考试理科数学试题(解析版)
展开
这是一份精品解析:甘肃省定西市2023届高三下学期高考模拟考试理科数学试题(解析版),共19页。试卷主要包含了本卷命题范围等内容,欢迎下载使用。
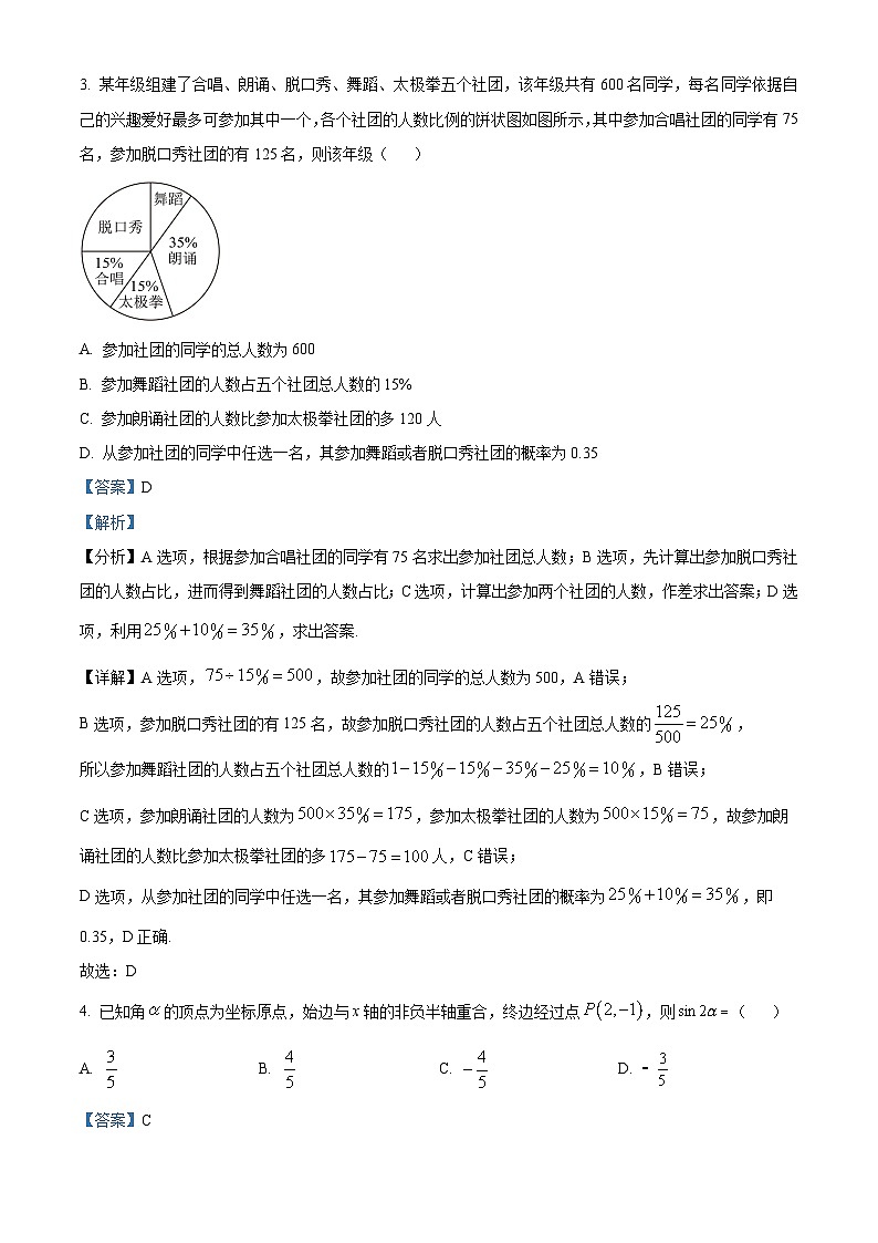
2023年定西市普通高考模拟考试理科数学考生注意:1.本试卷满分150分,考试时间120分钟.2.答题前,考生务必用直径0.5毫米黑色墨水签字笔将密封线内项目填写清楚.3.考生作答时,请将答案答在答题卡上.选择题每小题选出答案后,用2B铅笔把答题卡上对应题目的答案标号涂黑;非选择题请用直径0.5毫米黑色墨水签字笔在答题卡上各题的答题区域内作答,超出答题区域书写的答案无效,在试题卷、草稿纸上作答无效.4.本卷命题范围:高考范围.一、选择题:本题共12小题,每小题5分,共60分.在每小题给出的四个选项中,只有一项是符合题目要求的.1. 已知全集,集合,,则( )A. B. C. D. 【答案】B【解析】【分析】根据对数函数的单调性可化简,根据集合的交兵补运算即可求解.【详解】由,所以,,或,所以,故选:B2. 若复数z满足,则( )A. B. C. D. 【答案】A【解析】【分析】根据复数的除法运算化简复数,即可由共轭复数的概念求解.【详解】由得,所以故选:A3. 某年级组建了合唱、朗诵、脱口秀、舞蹈、太极拳五个社团,该年级共有600名同学,每名同学依据自己的兴趣爱好最多可参加其中一个,各个社团的人数比例的饼状图如图所示,其中参加合唱社团的同学有75名,参加脱口秀社团的有125名,则该年级( ) A. 参加社团的同学的总人数为600B. 参加舞蹈社团的人数占五个社团总人数的15%C. 参加朗诵社团的人数比参加太极拳社团的多120人D. 从参加社团的同学中任选一名,其参加舞蹈或者脱口秀社团的概率为0.35【答案】D【解析】【分析】A选项,根据参加合唱社团的同学有75名求出参加社团总人数;B选项,先计算出参加脱口秀社团的人数占比,进而得到舞蹈社团的人数占比;C选项,计算出参加两个社团的人数,作差求出答案;D选项,利用,求出答案.【详解】A选项,,故参加社团的同学的总人数为500,A错误;B选项,参加脱口秀社团的有125名,故参加脱口秀社团的人数占五个社团总人数的,所以参加舞蹈社团的人数占五个社团总人数的,B错误;C选项,参加朗诵社团的人数为,参加太极拳社团的人数为,故参加朗诵社团的人数比参加太极拳社团的多人,C错误;D选项,从参加社团的同学中任选一名,其参加舞蹈或者脱口秀社团的概率为,即0.35,D正确.故选:D4. 已知角的顶点为坐标原点,始边与x轴的非负半轴重合,终边经过点,则( )A. B. C. D. 【答案】C【解析】【分析】根据三角函数的定义可得,进而由二倍角公式即可求解.【详解】由题意可知 ,所以,故选:C5. 某几何体的三视图如图所示,若该几何体的体积为2,则侧(左)视图中的( ) A. 4 B. 3 C. 2 D. 1【答案】B【解析】【分析】由三视图可得,该图形为三棱锥,再根据棱锥的体积公式即可得解.【详解】由三视图可得,该图形为三棱锥,如图所示, 其中三棱锥得高为,底面积为,所以该几何体得体积为,解得.故选:B.6. 已知是定义在上的奇函数,,且当时,,则( )A. B. C. D. 【答案】D【解析】【分析】根据题意推得,得到函数是周期为的周期函数,结合题设条件和函数的周期性,得到,代入即可求解.【详解】因为函数满足,可得,又因为函数为奇函数,所以,所以,即,所以函数是周期为的周期函数,因为当时,,且函数为奇函数,可得.故选:D.7. 新能源汽车具有零排放、噪声小、能源利用率高等特点,近年来备受青睐.某新能源汽车制造企业为调查其旗下A型号新能源汽车耗电量(单位:)情况,随机调查得到了1500个样本,据统计该型号新能源汽车的耗电量,若样本中耗电量不小于的汽车大约有600辆,则( )A. 0.2 B. 0.3 C. 0.4 D. 0.6【答案】A【解析】【分析】由正态分布知识得到对应车辆数,即可得答案.【详解】由题可得时,对应车辆数为,又时,对应车辆数为,则时,对应车辆数为900,则时,对应车辆数为,又对应车辆数等于对应车辆数,则时,对应车辆数为.则.故选:A8. 已知椭圆C:的左、右焦点分别为,,A是C上一点,,则的最大值为( )A 7 B. 8 C. 9 D. 11【答案】A【解析】【分析】根据椭圆的定义可得,利用可求的最大值.【详解】 设椭圆的半焦距为,则,,如图,连接,则,而,当且仅当共线且在中间时等号成立,故的最大值为.故选:A.9. 若三角形三边长分别为a,b,c,则三角形的面积为,其中,这个公式被称为海伦—秦九韶公式.已知中,角A,B,C的对边分别为a,b,c,,a=6,则面积的最大值为( )A. 8 B. 12 C. 16 D. 20【答案】B【解析】【分析】根据海伦-秦九韶公式化简得,再利用基本不等式求最值.【详解】在中,因为,所以,又a=6,所以,可得,且,故的面积,当且仅当,即时取等号,故面积的最大值为12.故选:B10. 将函数的图象向右平移个单位长度,可得函数的图象,则的最小正值为( )A. B. C. D. 【答案】A【解析】【分析】先利用三角恒等变换得到,得到平移后的解析式,结合三角函数诱导公式求出,,得到最小正值.【详解】,故图象向右平移个单位长度得到,又,令,,解得,,当时,取得最小正值,最小正值为.故选:A11. 已知双曲线C:的渐近线方程为,左、右焦点分别为,,过点且斜率为的直线l交双曲线的右支于M,N两点,若的周长为36,则双曲线C的方程为( )A. B. C. D. 【答案】D【解析】【分析】由题意可得,则直线为,代入双曲线方程中,利用弦长公式求出,再由双曲线的定义和的周长为36,可求出,从而可求出双曲线的方程.【详解】因为双曲线的渐近线方程为,所以,则双曲线方程为,,,所以直线为,设,由,得,则,所以,因为,,所以,因为的周长为36,所以,所以,得,所以双曲线方程为,故选:D12. 已知,,,则a,b,c的大小关系为( )A B. C. D. 【答案】C【解析】【分析】化简,得到,,构造函数和,利用导数求得函数的单调性,结合单调性,即可求解.【详解】由题意得,可得,设,可得,所以单调递减,则,即,所以;又由,设函数,可得,当时,,单调递增,所以,即,所以,所以.故选:C.二、填空题:本题共4小题,每小题5分,共20分.13. 已知函数的图象在处的切线与直线x+ay-1=0垂直,则实数a=______.【答案】1【解析】【分析】求导,得切线的斜率,根据两直线垂直满足斜率相乘为-1即可求解.【详解】由得,所以,由于在处的切线与直线x+ay-1=0垂直,所以,故答案为:114. 若的展开式中x的系数与的系数相等,则实数a=______.【答案】【解析】【分析】根据题意,写出二项式展开式的通项公式,由条件列出方程,即可得到结果.【详解】因为的展开式的通项公式为,且x的系数与的系数相等,则,即,所以,且,所以.故答案为:.15. 已知向量,,若向量,且与的夹角为钝角,写出一个满足条件的的坐标为______.【答案】(答案不唯一)【解析】【分析】根据向量的共线和向量乘法的坐标计算公式即可求解.【详解】设,因为向量,且与的夹角为钝角,所以,所以,不妨令,则,故,故答案为:(答案不唯一).16. 如图,四棱锥P-ABCD中,平面ABCD,底面ABCD是矩形,AB=3,AD=PA=4,E是棱BC上一点,则当截面PDE的周长最短时,PE与AB所成角的余弦值等于______. 【答案】【解析】【分析】矩形沿旋转到与在同一平面,的最小值为,可得,过作交于,连接,,为异面直线与所成的角,求解即可.【详解】四边形是平行四边形,,四边形是矩形,,平面,平面, ,平面,平面,故平面,,将矩形沿旋转到与在同一平面,如图1,连接,此时 交于点 的最小值为,,,故的最小值为,此时,, 图1 图2过作交于,连接,,由题意可得,故为异面直线与所成的角,又,,平面,平面,故,,又可得,,,.故答案为:三、解答题:共70分.解答应写出文字说明、证明过程或演算步骤.第17~21题为必考题,每个试题考生都必须作答.第22、23题为选考题,考生根据要求作答.(一)必考题:共60分.17. 在数列中,,.(1)求数列的通项公式;(2)若,求数列的前n项和.【答案】(1) (2)【解析】【分析】(1)由,结合,利用等比数列的求和公式,即可求解;(2)由(1)得到,结合等差、等比数的求和公式,以及乘公比错位相减法求和,即可求解.【小问1详解】解:因为数列满足且,当时,可得,当时,适合上式,所以数列的通项公式为.【小问2详解】解:由(1)知,可得,所以 ,设,则,两式相减得,所以,又由,所以18. 2023年春节期间,科幻电影《流浪地球2》上映,获得较好的评价,也取得了很好的票房成绩.某平台为了解观众对该影片的评价情况(评价结果仅有“好评”“差评”),从平台所有参与评价的观众中随机抽取200人进行调查,数据如下表所示(单位:人): 好评差评合计男性8030110女性306090合计11090200 (1)判断是否有99.9%的把握认为对该部影片的评价与性别有关?(2)若将频率视为概率,从所有给出“差评”的观众中随机抽取3人,用随机变量X表示被抽到的男性观众的人数,求X的分布列和数学期望.参考公式:,其中.参考数据:0.100050.0250.0100.0050.0012.7063.8415.0246.6357.87910.828 【答案】(1)有99.9%的把握认为对该部影片的评价与性别有关 (2)分布列见解析,期望为1【解析】【分析】(1)根据卡方的计算公式计算,即可与临界值比较求解,(2)根据二项分布的概率公式计算概率,即可求解.【小问1详解】由二联表可得 , 所以有99.9%的把握认为对该部影片的评价与性别有关【小问2详解】所有给出“差评”的观众中随机抽取一名男观众的概率为,随机抽取一名女观众的概率为,X表示被抽到的男性观众的人数,则 , ,所以X的分布列为 0123 数学期望为 .19. 如图,在四棱锥P-ABCD中,底面ABCD是边长为2的菱形,∠BAD=60°,AC与BD交于点O,底面ABCD,,点E,F分别是棱PA,PB的中点,连接OE,OF,EF.(1)求证:平面平面PCD;(2)求二面角P-EF-O的正弦值.【答案】(1)见解析 (2)【解析】【分析】(1)根据中位线可得线线平行,进而得线面平行,即可求证面面平行,(2)建立空间直角坐标系,利用法向量的夹角即可求解.【小问1详解】由于点E,F分别是棱PA,PB的中点,所以, ,平面平面PCD,故平面PCD,又是的中点,所以, , 平面平面PCD,,故平面PCD,由于平面 ,所以平面平面PCD.【小问2详解】由于底面ABCD,底面为菱形,所以 两两垂直,故建立如图所示的空间直角坐标系,则 所以,设平面和平面的法向量分别为,所以取,同理取,设二面角P-EF-O的平面角为 ,则 ,所以,20. 已知点M到点的距离比它到直线l:的距离小,记动点M的轨迹为E.(1)求E的方程;(2)若过点F的直线交E于,两点,则在x轴的正半轴上是否存在点P,使得PA,PB分别交E于另外两点C,D,且?若存在,请求出P点坐标,若不存在,请说明理由.【答案】(1) (2)【解析】【分析】(1)根据点M到点的距离等于它到直线l:的距离,结合抛物线的定义得出抛物线E的标准方程;(2)设,由结合抛物线方程得出是方程的两根,设直线AB的方程为,并与抛物线方程联立结合韦达定理得出点P坐标.【小问1详解】因为点M到点的距离比它到直线l:的距离小,所以点M到点的距离等于它到直线l:的距离,则点M的轨迹为以为焦点,以为准线的抛物线,则曲线E的方程为.【小问2详解】设,由得:,且,得,即,所以,代入抛物线方程,得,整理得,同理可得故是方程两根,,由韦达定理可得①,由题意,直线AB的斜率一定存在,故设直线AB的方程为,与抛物线方程联立可得,易得,由韦达定理可得②,由①②可得,故在x轴的正半轴上存在一点满足条件. 21. 已知函数.(1)若a=1,求函数的单调区间;(2)若函数有两个极值点,且,求证:.【答案】(1)在上单调递增; (2)证明见解析.【解析】【分析】(1)由题可得,后结合定义域可得单调区间;(2)结合函数有两个极值点,可得,.则要证,等价于证明,后构造相应函数可证明结论.【小问1详解】由题,,则.因,则.则在上单调递增;【小问2详解】.当时,,在上单调递增,不合题意;当时,令.当时,,则只有一个极值点,与题意不合;当时,.则.则..注意到,则要证,即证.构造函数,.则,即在上单调递增.则,即.【点睛】关键点睛:对于双变量问题,常利用题目中的等量关系将双变量转变为单变量问题,而证明函数不等式,常构造相应函数利用单调性解决问题.(二)选考题:共10分.请考生在第22、23题中任选一题作答.如果多做,则按所做的第一题计分. [选修4-4:坐标系与参数方程]22. 在平面直角坐标系中,曲线的参数方程为(为参数).以坐标原点为极点,轴的正半轴为极轴建立极坐标系,直线l的极坐标方程为.(1)求曲线的极坐标方程;(2)若直线与曲线交于两点,求.【答案】(1) (2)【解析】【分析】(1)先化参数方程为直角坐标方程,然后将代入整理即可.(2)联立直线和(1)中的极坐标方程,结合韦达定理求解.【小问1详解】由可得,将代入可得,,整理可得,即为曲线的极坐标方程.【小问2详解】和联立可得,,设对应得极径分别为,根据韦达定理,,于是 [选修4-5:不等式选讲]23. 已知.(1)求不等式的解集;(2)若的最小值为t,且实数a,b,c满足a(b+c)=t,求证:.【答案】(1) (2)证明过程见详解【解析】【分析】(1)分类讨论不等式即可求解;(2)根据基本不等式即可求解.【小问1详解】①当时,,,所以,解得;②时,,无解;③时,,,所以,解得;综上所述,不等式的解集为【小问2详解】,所以,所,,当且仅当时,即时,即,即或时等号成立.故.
相关试卷
这是一份2023年甘肃省定西市高考数学模拟试卷(理科)(含解析),共18页。试卷主要包含了单选题,填空题,解答题等内容,欢迎下载使用。
这是一份甘肃省定西市2022-2023学年高三下学期第二次模拟考试理科数学试卷(含解析),共24页。试卷主要包含了单选题,填空题,解答题等内容,欢迎下载使用。
这是一份精品解析:甘肃省定西市临洮县临洮中学2022-2023学年高一下学期期中数学试题(解析版),共17页。试卷主要包含了本试卷分选择题和非选择题两部分,本试卷命题范围等内容,欢迎下载使用。

