


还剩14页未读,
继续阅读
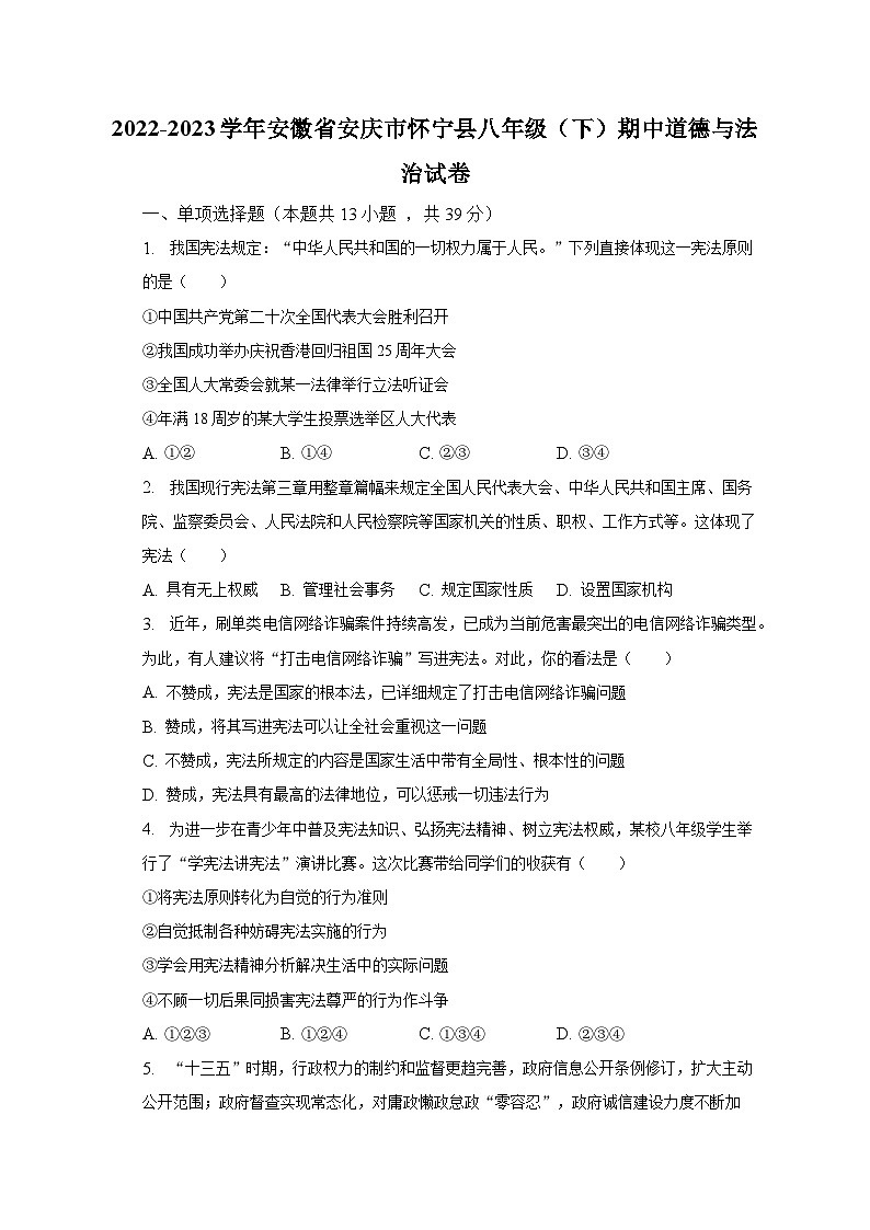
2022-2023学年安徽省安庆市怀宁县八年级(下)期中道德与法治试卷(含解析)
展开
这是一份2022-2023学年安徽省安庆市怀宁县八年级(下)期中道德与法治试卷(含解析),共17页。试卷主要包含了单项选择题,分析说明题,综合探究题等内容,欢迎下载使用。
相关试卷
安徽省安庆市怀宁县2021-2022学年八年级上学期期中道德与法治试卷:
这是一份安徽省安庆市怀宁县2021-2022学年八年级上学期期中道德与法治试卷,共13页。试卷主要包含了选择题,非选择题等内容,欢迎下载使用。
2022-2023学年安徽省安庆市潜山县八年级(下)期中道德与法治试卷(含解析):
这是一份2022-2023学年安徽省安庆市潜山县八年级(下)期中道德与法治试卷(含解析),共13页。试卷主要包含了单项选择题,分析说明题,综合探究题等内容,欢迎下载使用。
安徽省安庆市怀宁县2022-2023学年八年级下学期期末教学质量监测道德与法治试题:
这是一份安徽省安庆市怀宁县2022-2023学年八年级下学期期末教学质量监测道德与法治试题,文件包含安徽省安庆市怀宁县2022-2023学年八年级下学期期末教学质量监测道德与法治试题pdf、安徽省安庆市怀宁县2022-2023学年八年级下学期期末教学质量监测道德与法治试题答案docx等2份试卷配套教学资源,其中试卷共10页, 欢迎下载使用。
