2023年吉林大学附中中考物理二模试卷
展开
这是一份2023年吉林大学附中中考物理二模试卷,共13页。试卷主要包含了选择题,非选择题等内容,欢迎下载使用。
2023年吉林大学附中中考物理二模试卷
一、选择题(每题2分,共20分)
1.(2分)最先发现电流与电压、电阻之间关系的科学家是( )
A.欧姆 B.焦耳 C.法拉第 D.奥斯特
2.(2分)中考“百日誓师大会”,同学们满怀激情的宣誓声响彻整个校园。其中“响”是指声音的( )
A.频率高 B.音调高 C.音色好 D.响度大
3.(2分)汽车后挡风玻璃内部有电热丝,通电后可防止水蒸气在玻璃表面( )
A.液化 B.汽化 C.熔化 D.升华
4.(2分)下列光现象中,由于光的反射形成的是( )
A.日全食 B.海市蜃楼
C.灯光下墙上的人影 D.湖边垂柳在水中的倒影
5.(2分)学生发明了一款智能头盔,只有戴上头盔扣上卡扣后,头盔上的信号发射器才能发出信号,当电动车上的信号接收器(S1)接收到信号,再转动电动车钥匙(S2),车才能正常启动,下列电路符合要求的是( )
A.
B.
C.
D.
6.(2分)超导材料具有零电阻和完全抗磁性等一系列神奇的特性,用途广泛。超导材料可以应用在( )
A.电饭锅 B.电动汽车 C.电热水壶 D.电暖器
7.(2分)下列能源中,既是一次能源又是可再生能源的是( )
A.核能 B.电能 C.煤 D.风能
8.(2分)小张学习了“电与磁”知识后,设计了如图所示的装置:用导线将磁场中的金属杆ab、cd和光滑金属导轨连接成闭合回路。以下说法正确的是( )
A.当左右移动cd时,ab不会运动
B.当左右移动ab时,cd会运动
C.当上下移动右侧磁体时,ab会运动
D.当左右移动cd时,右侧装置工作原理与电动机原理相同
9.(2分)如图,智能手机一般配置多个摄像头,以便拍摄远近不同的物体时,均能在手机内部固定的图像传感器(相当于光屏)上成清晰的像,关于手机摄像原理,下列说法正确的是( )
A.物体在图像传感器上成的是倒立缩小的虚像
B.拍照时,挡住镜头的一部分,会使图像传感器上的像不完整
C.拍摄距手机较近的物体时,手机将调用焦距较大、会聚能力较弱的长焦镜头
D.拍摄距手机较近的物体时,手机将调用焦距较小、会聚能力较强的微距镜头
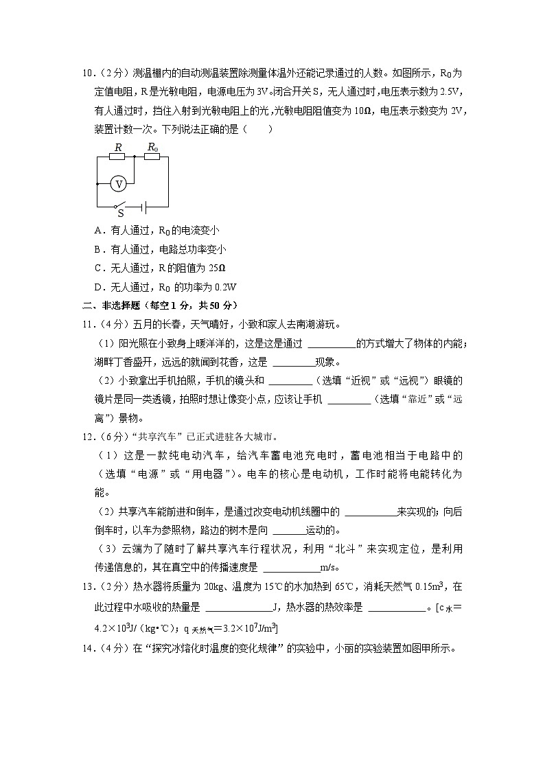
10.(2分)测温棚内的自动测温装置除测量体温外还能记录通过的人数。如图所示,R0为定值电阻,R是光敏电阻,电源电压为3V。闭合开关S,无人通过时,电压表示数为2.5V,有人通过时,挡住入射到光敏电阻上的光,光敏电阻阻值变为10Ω,电压表示数变为2V,装置计数一次。下列说法正确的是( )
A.有人通过,R0的电流变小
B.有人通过,电路总功率变小
C.无人通过,R的阻值为25Ω
D.无人通过,R0 的功率为0.2W
二、非选择题(每空1分,共50分)
11.(4分)五月的长春,天气晴好,小致和家人去南湖游玩。
(1)阳光照在小致身上暖洋洋的,这是这是通过 的方式增大了物体的内能;湖畔丁香盛开,远远的就闻到花香,这是 现象。
(2)小致拿出手机拍照,手机的镜头和 (选填“近视”或“远视”)眼镜的镜片是同一类透镜,拍照时想让像变小点,应该让手机 (选填“靠近”或“远离”)景物。
12.(6分)“共享汽车”已正式进驻各大城市。
(1)这是一款纯电动汽车,给汽车蓄电池充电时,蓄电池相当于电路中的 (选填“电源”或“用电器”)。电车的核心是电动机,工作时能将电能转化为 能。
(2)共享汽车能前进和倒车,是通过改变电动机线圈中的 来实现的;向后倒车时,以车为参照物,路边的树木是向 运动的。
(3)云端为了随时了解共享汽车行程状况,利用“北斗”来实现定位,是利用 传递信息的,其在真空中的传播速度是 m/s。
13.(2分)热水器将质量为20kg、温度为15℃的水加热到65℃,消耗天然气0.15m3,在此过程中水吸收的热量是 J,热水器的热效率是 。[c水=4.2×103J/(kg•℃);q天然气=3.2×107J/m3]
14.(4分)在“探究冰熔化时温度的变化规律”的实验中,小丽的实验装置如图甲所示。
(1)实验过程中某一时刻温度计的示数如图乙所示,此时冰的温度为 ℃;
(2)图丙是根据实验数据绘制的冰熔化时温度随时间变化的图像,分析图像可知:冰熔化时需要吸收热量,温度 ;
(3)由图丙分析:0~4min升温比8~12min升温快的原因是 。
(4)试管中的冰全部熔化后,继续加热直到烧杯中的水持续沸腾,试管中的水 (填“会”或“不会”)沸腾。
15.(4分)用如图所示的器材探究平面镜成像的特点,在此实验中:
(1)选用 (选填“平面镜”或“透明玻璃板”)的目的是便于确定像的位置。
(2)实验时应在 (选填“甲”或“乙”)侧观察蜡烛A所成的像。
(3)当蜡烛A远离反射面时,其像的大小 (选填“变大”、“变小”或“不变”)。
(4)蜡烛的A像不能用光屏承接,说明平面镜所成的像是 象。
16.(6分)用如图甲所示装置探究“物体动能的大小与哪些因素有关”的实验中:
(1)实验中所探究物体的动能是指 (选填“铁球”或“木块”)的动能。该实验是通过观察 的大小来比较动能的大小。
(2)让质量不同的铁球从斜面的同一高度由静止释放的目的是控制 不变时,探究动能大小与 的关系。
(3)有同学将实验装置改进成图乙所示,用铁球将同一弹簧压缩后释放,撞击同一木块,将木块撞出一段距离进行比较。该装置不可以探究动能大小与 (选填“质量”或“速度”)的关系,理由是 。
17.(5分)小致同学做“探究影响滑动摩擦力大小的因素”的实验,实验装置如图所示。
(1)小致用弹簧测力计拉着木块A在水平桌面上匀速向右运动,如图甲所示。弹簧测力计的示数是0.6N,则木块A与桌面之间的滑动摩擦力是 N。
(2)小致把两个完全相同的木块A和B叠放在一起,再用弹簧测力计拉着它们在水平桌面上匀速向右运动,如图乙所示。比较甲、乙两图可知,滑动摩擦力的大小与 有关。
(3)请在乙图中画出物体B受力的示意图。
(4)小致把木块A和B固定在一起,再用弹簧测力计拉着它们在水平桌面上匀速向右运动,如图丙所示。比较图乙和图丙实验,发现弹簧测力计示数 (选填“变大”、“变小”或“不变”)。
18.(4分)如图所示,是“探究杠杆的平衡条件”的实验装置。
(1)实验前,应调节杠杆两端的平衡螺母,使杠杆在 位置平衡。
(2)杠杆平衡后,在左侧挂两个钩码,每个钩码重1N,在右端竖直向下拉着弹簧测力计,使杠杆在水平位置平衡,如图所示,此时弹簧测力计的示数F= N。
(3)当弹簧测力计处于图中的斜拉位置时,若使杠杆在水平位置平衡且弹簧测力计的示数仍等于F,应将钩码向 (选填“左”或“右”)移动适当的距离。
(4)如图乙所示,在杠杆的右端挂上重物G,在力臂为L的力F的作用下杠杆在水平位置平衡,请在图中作出力F的示意图。
19.(6分)小致想用天平(最大测量值200g)、透明烧杯和水(水的密度为ρ水)制作测量液体的“密度计”,于是他做了如下操作:
(1)把天平放在水平台上,将游码移到标尺左端零刻度线处,发现指针如甲图所示,接下来应向 (选填“左”或“右”)调节平衡螺母使横梁平衡。
(2)用天平测出透明空烧杯的质量m1=23.4g,然后向透明空烧杯中逐渐加入适量的水,直至烧杯和水的总质量如图乙所示,记作m2= g,并在水面位置处做好标记A,如丙图所示。
(3)测量待测液体密度时,先将烧杯中的水倒掉并擦干,然后倒入待测液体至标记A处,再次用天平测出透明烧杯和待测液体的总质量为m3,则待测液体的密度ρ= (用符号表示)。
(4)若小致不小心将待测液体加到超过标记处,导致所测液体密度 (选填“偏大”、“偏小”或“不变”)。
(5)利用此“密度计” (选填“能”或“不能”)测量出ρ液=4g/cm3的液体的密度。
(6)理论上,该“密度计”可以鉴别密度差异不小于 g/cm3的液体。
20.(9分)小致制作的蓄水池水位报警模拟装置如图所示:浮子由铜片E、空心杆F和木块Q构成。在低水位时,触点C、D位于E的正上方h0处,Q的下表面距池底的高度为h。当水位上升到使E与C、D接触后,蜂鸣器R发出忽强忽弱的报警音,报警音的强弱取决于其两端电压大小。电源电压U=6V,定值电阻R0=3Ω,R可视为9Ω的定值电阻,不计其它电阻。
(1)当E与C、D接触时,电路接通,衔铁与触点 接触(选填“A”或“B”),线圈和R0被 (选填“短路”或“断路”)。
(2)电路接通时,线圈的上端是 极。
(3)在被释放和吸下的过程中,衔铁与A、B的接触时间分别为0.5s和1.5s,不考虑衔铁在AB之间切换的时间。在未解除报警的情况下,求开始报警后1min内电路所消耗的电能 J。
(4)Q为边长10cm的正方体,密度为0.5×103kg/m3,h0=12cm,h=20cm,g取10N/kg。不计E、F的质量及F与支架间的摩擦。
①求出刚开始报警时水面距池底的高度H;(请写出必要的文字说明、表达式及最后结果)
②下列措施中,可使①中H值增大的有 。
A.将池中水换为密度更大的液体
B.仅适当减小Q的边长
C.仅在空心管F中装入适量沙子
D.仅适当减小Q的密度
2023年吉林大学附中中考物理二模试卷
参考答案与试题解析
一、选择题(每题2分,共20分)
1.【解答】解:欧姆最先研究电流与电压、电阻并得出三者之间关系,故A正确,BCD错误。
故选:A。
2.【解答】解:同学们满怀激情的宣誓声响彻整个校园是指声音的响度大,故D正确,ABC错误。
故选:D。
3.【解答】解:玻璃上结雾,指的是玻璃上出现的小水珠,它是由汽车里的水蒸气遇到冷的玻璃液化形成的小水珠;
为了避免水蒸气的液化,汽车的后挡风玻璃内部有电热丝,通电后,可以提高玻璃的温度,空气中的水蒸气遇到温度较高的玻璃,不能放热液化,所以能避免发生结雾现象,故A正确。
故选:A。
4.【解答】解:A、日全食是光沿直线传播现象,故A不符合题意;
B、海市蜃楼是光在不均匀的介质中传播时发生折射形成的,故B不符合题意;
C、灯光下墙上的人影,是光沿直线传播现象,故C不符合题意;
D、垂柳在水中的倒影属于平面镜成像,平面镜成像是由于光的反射形成的。
故选:D。
5.【解答】解:根据题意可知,当电动车上的信号接收器(S1)接收到信号,再转动电动车钥匙(S2),车才能正常启动,这说明两个开关相互影响,是串联在一起的,一起控制电动机,故A正确,BCD错误。
故选:A。
6.【解答】解:ACD、因为超导材料的电阻为零,不能用来制成电热器,电饭锅、电热水壶、电暖器都属于电热器,故ACD不符合题意;
B、电动汽车主要把电能转化为机械能,利用超导材料的零电阻特性可以提高电动机的效率,故B符合题意。
故选B。
7.【解答】解:核能、电能和煤属于非可再生资源,故A、C、B不符合题意;
而风能可以直接从自然界中获取,并且可以短时间内得到补充,属于可再生的一次能源,故D符合题意;
故选:D。
8.【解答】解:A、当左右移动cd时,导体cd在磁场中做切割磁感线运动,电路中会产生感应电流,此时导体ab有电流通过,则导体ab在磁场中会受到力的作用而运动,故A错误;
B、当左右移动ab时,导体ab在磁场中做切割磁感线运动,电路中会产生感应电流,此时导体cd有电流通过,则导体cd在磁场中会受到力的作用而运动,故B正确;
C、当上下移动右侧磁体时,导体cd没有切割磁感线,不能产生感应电流,故ab没有电流通过,不会运动,故C错误;
D、当左右移动cd时,导体cd在磁场中做切割磁感线运动,电路中会产生感应电流,这就是电磁感应现象,右侧装置工作原理与发电机原理相同,故D错误。
故选:B。
9.【解答】解:A、手机摄像头成像原理,被拍摄物体在光屏上成倒立、缩小的实像,故A错误;
B、拍照时,挡住镜头的一部分,通过凸透镜的光线减少,此时图像传感器上的像变暗了,但像仍然完整,故B错误;
CD、拍摄距手机较近的物体时,物距变小,为了使镜头和物体的距离大于二倍焦距,应调用焦距较小、会聚能力较强的微距镜头,故C错误,D正确。
故选:D。
10.【解答】解:由图可知,两电阻串联,电压表测电阻R两端的电压;
A、由题意可知,有人通过时R两端的电压减小,由串联电路的电压特点可知,R0两端的电压增大,由欧姆定律可知,R0的电流变大,故A错误;
B、由串联电路的电流特点可知,有人通过时,电路中的电流变大,由P=UI可知,电源电压一定,有人通过时,电路中的电流变大,电路的总功率变大,故B错误;
C、有人通过时,光敏电阻阻值变为10Ω,电压表示数变为2V,此时电路中电流:I有===0.2A,
由串联电路的电压特点可知,此时R0两端的电:U0有=U﹣UR有=3V﹣2V=1V,
由欧姆定律可知,R0的阻值:R0===5Ω,
无人通过时,电压表示数为2.5V,由串联电路的电压特点可知,此时R0两端的电:U0无=U﹣UR无=3V﹣2.5V=0.5V,
此时电路中电流:I无===0.1A,
由欧姆定律可知,R的阻值:R无===25Ω,故C正确;
D、由串联电路的电流特点可知,通过无人通过,R0 的电流为0.1A,此时R0 的功率:P=I0无2R0=(0.1A)2×5Ω=0.05W,故D错误。
故选:C。
二、非选择题(每空1分,共50分)
11.【解答】解:(1)阳光照在小致身上暖洋洋的,是因为身体从阳光中吸收了热量,是通过热传递的方式改变内能的;湖畔丁香盛开,远远的就闻到花香,是花的芳香分子扩散到空气中,是扩散现象;
(2)手机的镜头是个凸透镜,远视眼镜镜片也是凸透镜,两者是同一类透镜;根据凸透镜成像规律,凸透镜成实像时,物体越远,成的像越小。
故答案为:(1)热传递;扩散;(2)远视;远离。
12.【解答】(1)给汽车蓄电池充电时,蓄电池相当于电路中的用电器;电动机工作时能将电能转化为机械能;
(2)共享汽车能前进和倒车,是因为可以改变电动机的线圈中的电流方向;向后倒车时,以车为参照物,路边的树木是向前运动的;
(3)云端为了随时了解共享汽车行程状况,利用“北斗”来实现定位,是利用电磁波传递信息的,其在真空中的传播速度是 m/s。
故答案为:(1)用电器;机械;(2)电流方向;前;(3)电磁波;3×108。
13.【解答】解:(1)水吸收的热量:
Q吸=c水m(t﹣t0)=4.2×103J/(kg•℃)×20kg×(65℃﹣15℃)=4.2×106J;
(2)天然气完全燃烧释放的热量:
Q放=Vq天然气=0.15m3×3.2×107J/m3=4.8×106J;
该热水器的实际效率:
η=×100%=×100%=87.5%。
故答案为:4.2×106;87.5%。
14.【解答】解:(1)图乙中,温度计的1℃,温度计液面位于零刻度之下的第3个刻度,所以温度计的读数为﹣3℃,此时冰的温度为﹣3℃;
(2)由图丙知,冰的熔化时间范围为4min~8min,冰处于熔化过程中,由于冰属于晶体,所以此时冰处于固液共存态;冰熔化的过程中吸收热量,温度保持不变;
(3)冰在熔化前后的质量不变,0~4min和8~12min物质吸收的热量相同(相同的装置且加热时间相同),由图象可知,0~4min升温比8~12min快,即冰比水的升温快,所以,根据Q吸=cmΔt可知,冰的比热容小于水的比热容;
(4)烧杯中的水沸腾后温度不变,试管中的水温到达沸点,但是因为试管内外没有温差,试管中的水无法继续吸收热量,所以不会沸腾。
故答案为:(1)﹣3;(2)保持不变;(3)水的比热容比冰大;(4)不会。
15.【解答】解:(1)选用透明玻璃板的目的是便于确定像的位置;
(2)实验时应在物体一侧,即甲侧观察蜡烛A所成的像;
(3)当蜡烛A远离反射面时,其像的大小不变。
(4)蜡烛的A像不能用光屏承接,说明平面镜所成的像是虚像。
故答案为:(1)透明玻璃板;(2)甲;(3)不变;(4)虚。
16.【解答】解:(1)铁球从斜面上滚下撞击木块,故探究的是铁球的动能的大小;实验中通过木块被推出距离的多少可看出铁球动能的大小;
(2)让质量不同的铁球从斜面的同一高度由静止释放,铁球到达水平面的速度相同,质量不同,所以是探究速度相同的铁球动能大小与质量的关系;
(3)若用质量不同的铁球将同一弹簧压缩相同程度后静止释放,撞击同一木块,撞击的动能由弹簧的弹性势能转化而来,而弹簧的弹性势能的大小与形变程度有关,故弹簧势能相同,转化出的动能相同,因此,木块最终移动的距离相同,这样是不能完成实验目的,不能探究动能大小与质量的关系。
故答案为:(1)铁球;木块移动的距离;(2)速度;质量;(3)质量;不能控制铁球的速度相同。
17.【解答】解:(1)在实验中,应在木板上用弹簧测力计沿水平向右水平匀速拉动木块,此时拉力与摩擦力是一对平衡力,所以摩擦力f=F=0.6N;
(2)如图乙所示,完全相同的木块A和B叠放在水平桌面上,可以看出,接触面的粗糙程度相同,压力不同,故可得的结论是滑动摩擦力的大小跟压力的大小有关;
(3)A、B一起做匀速直线运动,B相对于A没有发生相对滑动,也没有发生相对滑动的趋势,所以B不受摩擦力,B受到竖直向上的支持力和竖直向下的重力的作用,这两个力都作用在B的重心上,力的示意图如下所示:
;
(4)丙图中将A、B紧靠着放在水平桌面上,接触面的粗糙程度不变,压力不变,所以受到的滑动摩擦力的大小不变,根据二力平衡条件可知,弹簧测力计示数不变。
故答案为:(1)0.6;(2)压力大小;(3)见解析;(4)不变。
18.【解答】解:(1)在实验前应调节杠杆两端的平衡螺母,使杠杆在水平位置平衡;
(2)设每个小格的长度为L,根据杠杆平衡条件F1L1=F2L2,可知:FAOA=FBOB;
则:2N×3L=FB×2L,
解得:FB=3N;
(3)斜向下拉时,阻力和阻力臂一定,动力臂变小,动力变大,所以,测力计的示数将大于3N,要保持F大小不变,就得减小阻力臂,即应将钩码向右移动适当的距离;
(4)作垂直于力臂L的作用线,并且与杠杆的交点为动力作用点,因阻力G使杠杆顺时针转动,故动力使杠杆逆时针转动,故过作用点作斜向下的力F,如下图所示:
故答案为:(1)水平;( 2)3;(3)右;(4)见解答。
19.【解答】解:(1)由图甲知天平指针偏右,应当将横梁上的平衡螺母向左调节,直至天平横梁在水平位置平衡;
(2)天平标尺上一大格表示1g,里面有5个小格,故其分度值为0.2g,盐水和烧杯的质量为50g+20g+3.4g=73.4g;
(3)由题意可知,空烧杯的质量m1,然后在烧杯中加水,使烧杯和水的总质量m2,
则烧杯内水的质量m水=m2﹣m1,烧杯内水的体积V水==,
测量液体密度时,将待测液体加至“标记A”处,液体的体积V液=V水=,用天平称量出烧杯和液体的总质量m3,
则烧杯内液体的质量m液=m3﹣m1,
液体的密度为:
ρ液===•ρ水;
(4)若不小心将待测液体加到超过标记处,会使得测量的液体的质量偏大,液体的体积等于水的体积,根据ρ=可知,导致所测液体密度偏大。
(5)由3知,液体的体积V液=V=50cm3,液体的密度ρ液=4g/cm3,
液体的质量为:m液=ρ液V液=4g/cm3×50cm3=200g,
则烧杯和液体的总质量为:m=m液+m0=200g+23.4g=223.4g
已知天平的最大测量值200g,因此利用此“密度计”不能测量出ρ液=4g/cm3液体的密度;
(6)由(3)知液体的体积为:
V液=V水===50cm3,
由托盘天平的分度值0.2g可知,该“密度计”可以鉴别液体质量的差异为0.2g,
则该“密度计”可以鉴别密度差异Δρ===0.004g/cm3。
故答案为:(1)左;(2)73.4;(3)•ρ水;(4)偏大;(5)不能;(6)0.004。
20.【解答】解:(1)电路接通后,电磁铁开始工作。衔铁被吸下来,衔铁与B点接触,R0被短路。
(2)电路接通时,线圈的上端是N极。
(3)已知tA=1s,tB=1.5s,U=6V,R0=3Ω,R=9Ω,那么完成一个周期消耗的电能:
WAB=WA+WB=+=+=7.5J;
1min完成30个周期,故:
W总=30×WAB=30×7.5J=225J。
(4)已知L木=10cm,ρ木=0.5×103kg/m3,木头飘在水面上,故:
F浮=G木=ρ木V木g=0.5×103kg/m3×103×10﹣6m3×10N/kg=5N;
V排===5×10﹣4m3;
h排===0.05m=5cm;刚开始报警时水面距池底的高度
H=h0+h+h排=12cm+20cm+5cm=37cm。
要让H值增大,可以让木块的重力变大些,或者让木块底面积变小些,给出的四个选项中,C选项可以让木块的重力变大,B选项让木块底面积变小些,但木块高度会变小,故B不正确。
故选:C。
故答案是:(1)B;短路;(2)N;(3)225;(4)37cm;C。
相关试卷
这是一份2023年云南大学附中中考物理三模试卷,共8页。
这是一份2023年广东省重点大学附中中考物理二模试卷,共21页。
这是一份2023年吉林大学附属中学中考物理三模试卷(含答案),共25页。试卷主要包含了选择题,非选择题等内容,欢迎下载使用。

