精品解析:【全国百强校】河北省衡水中学2017届高三第二次模拟考试理科综合化学试题
展开
【全国百强校word】河北省衡水中学2017届高三第二次模拟考试理科综合化学试题(内部版)
1. 化学与生产和生活密切相关,下列有关说法正确的是
A. 刚玉硬度仅次于金刚石,熔点也相当高,刚玉坩埚可用于熔融碳酸钾
B. CO2是大量使用的灭火剂,但着火的镁条在CO2中继续燃烧说明它也可以助燃
C. 人血清中的血浆铜蓝蛋白相对分子质量为151000,是人工合成的高分子化合物
D. 牛奶中加入果汁会产生沉淀,是因为发生了酸碱中和反应
【答案】B
【解析】A、刚玉的主要成分是氧化铝,高温下氧化铝和碳酸钾反应,应该用铁坩埚,A错误;B、镁在CO2中燃烧生成氧化镁和碳,说明CO2也可以助燃,B正确;C、血浆铜蓝蛋白不是人工合成的,C错误;D、因牛奶中含有蛋白质,加入果汁能使蛋白质凝聚而沉淀,且牛奶不是酸,则不是酸碱之间的反应,D错误,答案选B。
2. 设NA为阿伏伽德罗常数值。下列有关叙述不正确的是
A. 1molCnH2n-2(n≥2)中所含的共用电子对数为(3n+l)NA
B. 在K37ClO3+6H35Cl(浓)=KCl+3Cl2↑+3H2O反应中,若有212克氯气生成,则反应中电子 转移的数目为5NA
C. 60 克的乙酸和葡萄糖混合物充分燃烧消耗2NA个O2
D. 5.8 g熟石膏(2CaSO4·H2O)含有的结晶水分子数为0.02NA
【答案】A
点睛:该题的易错选项是B和D,注意在反应中氯酸钾是氧化剂,氯化氢部分是还原剂,首先要计算氯气的平均相对分子质量,然后再进行电子转移计算。熟石膏中相当于是2mol硫酸钙结合1mol水,答题时要注意和石膏的区别(CaSO4·2H2O)。
3. 25℃时,将浓度均为0.1mol/L,体积分别为Va和Vb的HA溶液与BOH溶液按不同体积比混合,保持Va+Vb=100mL,Va、Vb与混合液pH的关系如图所示,下列说法正确的是
A. Ka(HA)=1×10-6mol/L
B. b点c (B+)=c(A-)=c(OH-)=c(H+)
C. c点时,随温度升高而减小
D. a→c过程中水的电离程度始终增大
【答案】C
【解析】根据图知,酸溶液的pH=3,则c(H+)<0.1mol/L,说明HA是弱酸;碱溶液的pH=11,c(OH-)<0.1mol/L,则BOH是弱碱;A.Ka(HA)= c(H+)c(A-)/ c(HA)=10-3×10-3/0.1=1×10-5mol/L,A错误;B.b点二者恰好反应,溶液显中性,则c (B+)=c(A-)>c(OH-)=c(H+),B错误;C.c(A−)/c(OH−)•c(HA)=1/Kh,水解平衡常数只与温度有关,升高温度促进水解,水解平衡常数增大,因此该比值随温度升高而减小, C正确;D.酸或碱抑制水的电离,盐类水解促进水的电离,所以b点水电离出的c(H+)>10-7mol/L,而a、c两点水电离出的c(H+)<10-7mol/L,D错误;答案选C。
点睛:本题考查酸碱混合溶液定性判断,侧重考查学生图象分析及判断能力,明确各个数据含义及各点溶液中溶质成分及其性质是解本题关键,易错选项是D,注意酸碱盐对水电离平衡的影响变化规律。
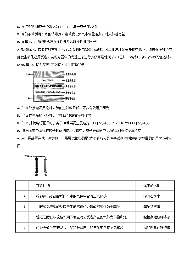
4. M、N、Q、R为原子序数依次增大的短周期主族元素,N是形成有机物基本骨架的元素,M与N、Q可分别形成共价化合物S、T,且S、T分子中含相同的电子数。金属单质R在Q的单质中燃烧生成的化合物W可与T发生氧化还原反应。下列说法正确的是
A. 原子半径大小:M < N < Q < R
B. W 中的阴阳离子个数比为1 : 1 ,属于离子化合物
C. Q的某单质可作水的消毒剂,该单质在大气中含量越多,对人体越有益学&科&网...
D. M和N、Q均能形成既含极性键又含非极性键的分子
【答案】D
点睛:解答此类试题明确元素种类是关键,要熟悉常见的元素推断的描述性用语,如:X原子最外层电子数是次外层电子数的n倍,一般认为n≥1,此时次外层只能为K层,X的核外电子排布为2,2n,即X的原子序数为2+2n。如:最外层电子数是次外层电子数2倍的元素有:C;最外层电子数是次外层电子数3倍的元素有:O;再如,X的阳离子和Y的阴离子具有相同的电子层结构,常见的离子的电子层结构一般有两种(2,8和2,8,8)。满足2,8的阳离子有Na+、Mg2+、Al3+,阴离子有N3−、O2−、F−;满足2,8,8的阳离子有K+、Ca2+,阴离子有P3−、S2−、Cl−;阳离子在阴离子的下一周期。
5. 如图所示五层膜材料常用于汽车玻璃中的电致变色系统,其工作原理是在外接电源下,通过在膜材料内部发生氧化还原反应,实现对器件的光透过率进行多级可逆性调节。(己知:WO3和Li4Fe43均为无色透明,LiWO3和Fe43均为蓝色)下列有关说法正确的是
A. 当B外接电源负极时,膜的透射率降低,可以有效阻挡阳光
B. 当A接电源的正极时,此时Li+脱离离子存储层
C. 当B外接电源正极时,离子存储层发生反应为:Fe4[Fe(CN)6]3+4Li++4e-=Li4Fe4[Fe(CN)6]3
D. 该电致变色系统在较长时间的使用过程中,离子导体层中Li+的量可保持基本不变
【答案】D
【解析】A、当B接外接电源负极时,B为阴极,此时蓝色的Fe4[Fe(CN)6]3得电子成为Li4Fe4[Fe(CN)6]3,此物质为无色透明物质,不能有效阻挡阳光,A错误;B、当A接外接电源负极时,A为阴极,Li+脱离离子存储层移向阴极,B错误;C、当B外接电源正极时,发生失去电子的氧化反应,离子存储层发生反应为:Li4Fe4[Fe(CN)6]3-4e-=Fe4[Fe(CN)6]3+4Li+
,C错误;D、电致变色系统在较长时间的使用过程中,Li+不会参与电极反应,Li+的量可保持基本不变,D正确,答案选D。
6. 用下图装置完成下列实验,不需要试管①的是(内盛有相应的除杂试剂)就能达到实验目的的是
实验目的
②中的试剂
A
检验碳与浓硫酸反应产生的气体中含有二氧化碳
澄清石灰水
B
用碳酸钙与盐酸反应产生的气体验证碳酸的酸性强于苯酚
笨酚钠溶液
C
验证乙醇在浓硫酸作用下发生消去反应产生的气体为不饱和烃
酸性高锰酸钾溶液
D
验证石蜡油在碎瓷片上受热分解产生的气体中含有不饱和烃
溴的四氯化碳溶液学&科&网...
A. A B. B C. C D. D
【答案】D
【解析】A、碳与浓硫酸反应产生的气体中含有二氧化碳和二氧化硫都能使澄清石灰水变浑浊,需要试管①中装有足量的酸性高锰酸钾溶液除去二氧化硫以排除其干扰,选项A错误;B、盐酸易挥发,生成的二氧化碳中含有氯化氢,需要试管①中装有饱和碳酸氢钠溶液以除去氯化氢排除其干扰,选项B错误;C、制取乙醇的反应中除生成乙烯以外,挥发的乙醇及可能产生的二氧化硫都能使酸性高锰酸钾溶液褪色,需要需要试管①中装有足量的氢氧化钠溶液以排除干扰,选项C错误;D、验证石蜡油在碎瓷片上受热分解产生的气体中含有不饱和烃,可以直接通入溴的四氯化碳溶液,溶液褪色,得到证明,选项D正确。答案选D。
7. 法国、美国、荷兰的三位科学家因研究“分子机器的设计与合成”获得2016年诺贝尔化学奖.轮烷是一种分子机器的“轮子”,轮烷的一种合成原料由C、H、O三种元素组成,其球棍模型如图所示,下列说法正确的是
A. 该化合物的名称为乙酸乙酯
B. 该化合物的链状同分异构体中,能与NaHCO3反应放出CO2的只有3种
C. 该化合物既能发生水解反应.又能发生缩聚反应
D. 该化合物与Br2的四氯化碳溶液不反应
【答案】B
【解析】A. 根据结构式可知该化合物的结构简式为CH3COOCH=CH2,名称为乙酸乙烯酯,A错误;B. 该化合物的同分异构体中,能与NaHCO3反应放出CO2的属于羧酸,有CH2=CHCH2COOH、CH2=C(CH3)COOH、CH3CH=CHCOOH、共3种,B正确;C. 该化合物含有酯基,能发生水解反应,含有碳碳双键,能发生加聚反应,C错误;D. 该化合物含有碳碳双键,能够与Br2的四氯化碳溶液发生加成反应,D错误;答案选B。
8. 二氧化氯是极易溶于水且不与水发生化学反应的黄绿色气体,沸点为11 ℃,可用于处理含硫废水。某小组在实验室中探究ClO2与Na2S的反应。回答下列问题:
( l ) ClO2的制备(己知:SO2+2NaClO3+H2SO4=2C1O2↑+2NaHSO4)
①装置A中反应的化学方程式为______________________。
②欲收集一定量的ClO2,选择上图中的装置,其连按顺序为a→____________。
(按气流方向,用小写字母表示)
③装置D的作用_______________________。
(2) ClO2与Na2S的反应
将上述收集到的ClO2用N2稀释以增强其稳定性,并将适量的稀释后的ClO2通入上图所示装置中充分反应,装置I中得到无色澄清溶液。一段时间后,通过下列实验探究I中反应的产物
操作步骤
实验现象
结论
取少量I中溶液于试管甲中,滴加品红溶液和盐酸
品红溶液不褪色
①无____生成
另取少量I 中溶液于试管乙中,加入Ba (OH)2溶液,振荡学&科&网...
②_________
有SO42-生成
若在试管乙中继续加Ba (OH)2溶液至过量,静置,取上层清液于试管丙③_________
有白色沉淀生成
有Cl-生成
④ClO2与Na2S反应的离子方程式为_______________________。ClO2相对于用Cl2于处理含硫废水时,ClO2的优点是___________________(任写一条)。
【答案】 (1). Cu+2H2SO4(浓) CuSO4+SO2↑+2H2O (2). g→h→b→c→e→f→d或(h→g→b→c→e→f→d) (3). 冷凝收集二氧化氯 (4). SO2(写H2SO3、SO32-、HSO3-也可) (5). 生成白色沉淀(或白色浑浊) (没有“白色”不给分) (6). 加入足量硝酸酸化后,再滴加硝酸银溶液(或滴入足量硝酸酸化的硝酸硝酸银溶液) (7). 8ClO2+5S2-+4H2O=8Cl-+5SO42-+8H- (8). ClO2除硫效果彻底,且氧化产物硫酸根稳定
或ClO2在水中的溶解度大,剩余的ClO2不会产生二次污染均被还原为氯离子或等物质的量ClO2的杀菌能力是氯气的2.5倍
【解析】(1)①装置 A 中反应Cu与浓硫酸制备二氧化硫,化学方程式为:Cu+2H2SO4(浓)CuSO4+SO2↑+H2O;
②二氧化硫从a进入装置E中反应,为防止倒吸,故应在之前有安全瓶,则a→d→e,为反应充分,故再连接B装置中的g,二氧化氯沸点较低,故在B中冰水浴收集,为充分冷却,便于收集,故连接b,最后用氢氧化钠吸收未反应完的二氧化硫,防止污染空气,连接顺序为:d→e→g→h→b→c→f(或e→d→g→h→b→c→f);
③装置D用氢氧化钠吸收未反应完的二氧化硫,防止污染空气;
(2)将适量的稀释后的 ClO2 通入如图2所示装置中充分反应,得到无色澄清溶液;
①另取少量I中溶液于试管乙中,加入Ba(OH)2溶液,振荡,有SO42-生成,硫酸根与钡离子反应生成硫酸钡白色沉淀;
②取少量I中溶液于试管甲中,滴加品红溶液和盐酸,品红始终不褪色,说明溶液中无SO2(或HSO3-或SO32-)生成;
③结论为有Cl-生成,有白色沉淀生成,氯化银为不溶于酸的白色沉淀,检验氯离子,故操作为:继续在试管乙中滴加Ba(OH)2溶液至过量,静置,取上层清液于试管丙内加入足量稀硝酸酸化的硝酸银溶液;
④由上述分析可知ClO2 与 Na2S 反应有氯离子、硫酸根离子的生成,故发生的离子方程式为:8ClO2+5S2-+4H2O=8Cl-+5SO42-+8H+;ClO2除硫效果彻底,氧化产物硫酸根更稳定、ClO2在水中的溶解度大、剩余的ClO2不会产生二次污染、均被还原为氯离子时,ClO2得到的电子数是氯气的2.5倍。
9. 航天员呼吸产生的CO2用下列反应处理,可实现空间站中O2的循环利用。
sabatior反应:CO2(g)+4H2(g) CH4(g)+2H2O(g)
水电解反应:2H2O(l)2H2(g) + O2(g)
(1)将原料气按nCO2∶nH2=1:4置于密闭容器中发生Sabatier反应,测得H2O(g)的物质的量分数与温度的关系如图所示(虚线表示平衡曲线)。
①己知H2(g)、CH4(g)的燃烧热分别为A kJ/mol、BkJ/mol, H2O(l)=H2O(g) △H =C kJ/mol。计算Sabatier反应的△H=___kJ/mol。
②温度过高或过低均不利于该反应的进行,原因是________。
③200℃达到平衡时体系的总压强为p,该反应平衡常数Kp的计算式为________。(不必化简。用平衡分压代替平衡浓度计算,分压=总压×物质的量分数)
(2)Sabatier反应在空间站运行时,下列措施能提高CO2转化效率的是______(填标号)。
A.适当减压 B.增大催化剂的比表面积
C.反应器前段加热,后段冷却 D.提高原料气中CO2所占比例
E.合理控制反应器中气体的流速
(3) 一种新的循环利用方案是用Bosch反应CO2(g)+2H2(g)C(s)+2H2O(g)代替Sabatier反应。
在250℃,向体积为2L且带气压计的恒容密闭容器中通入0.08molH2和0.04molCO2发生Bosch 反应CO2(g)+2H2(g)C(s)+2H2O(g) △ H
①若反应起始和平衡时温度相同(均为250℃),测得反应过程中压强(P)随时间(t)的变化如图I 曲线a所示,则△H___ 0(填“>”“<”或“不确定”) ;若其它条件相同,仅改变某一条件时,测得其压强(P)随时间(t)的变化如图I 曲线b所示,则改变的条件是______________。
②图II是甲、乙两同学描绘上述反应平衡常数的对数值(lgK)与温度的变化关系,其中正确的曲线是____________(填“甲”或“乙”):m值为____________。
③Bosch反应必须在高温下才能启动,原因是__________________。
【答案】 (1). 4A-B+2C (2分)或(-4A+B+2C) (2). 温度过低,反应速率小;温度过高,平衡向右进行的程度小 (3). (4). BCE (5). < (6). 加入催化剂 (7). 乙 (8). 2 (9). 反应的活化能高
【解析】(1)①己知H2(g)、CH4(g)的燃烧热分别为A kJ/mol、BkJ/mol,则
ⅰ、O2(g)+2H2(g)=2H2O(l) △H =2A kJ/mol
ⅱ、2O2(g)+CH4(g)=2H2O(l)+CO2(g) △H =B kJ/mol
ⅲ、H2O(l)=H2O(g) △H =CkJ/mol
根据盖斯定律可知ⅰ×2-ⅱ+ⅲ×2即得到Sabatier反应的△H=(4A-B+2C)kJ/mol。
②温度过低,反应速率很小;温度过高,反应向右进行的程度小,故温度过高或过低均不利于该反应的进行。③200℃时平衡体系中H2O(g)的物质的量分数为0.6,根据反应化学方程式CO2(g)+4H2(g)CH4(g)+2H2O(g),所以CH4的物质的量分数为0.3,因此CO2和H2的物质的量分数共为0.1,又因为原料气按∶=1∶4置于密闭容器中发生Sabatier反应,所以CO2的物质的量分数为0.02,H2的物质的量分数为0.08;达到平衡时体系的总压强为p,则四种物质的分压分别为:p(CO2)=0.02p、p(H2)=0.08p、p(CH4)=0.3p、p(H2O)=0.6p,所以该反应平衡常数Kp为: 。
(2)首先明确:转化效率不等于转化率。A、适当减压化学反应速率降低、降低平衡转化率,A错误;B、增大催化剂的比表面积,提高了化学反应速率,能提高CO2转化效率,B正确;C、反应器前段加热,加快反应速率,后段冷却,提高平衡转化率,C正确;D、提高原料气中CO2所占比例,降低CO2的转化率,D错误;E、合理控制反应器中气体的流速,可使反应物充分反应,提高了CO2转化效率,E正确。答案选BCE。
(3)①由图1分析可知,随反应的进行压强先增大后减小,5min达到平衡状态,推知开始因反应是放热的,随反应进行温度升高,压强增大;反应到一定程度,因反应物浓度减小,随反应正向进行,压强反而减小,到压强随时间变化不变时,达到平衡状态,反应焓变为:△H<0;根据图像可知改变条件后缩短了达到平衡的时间,但并没有改变平衡状态,则改变的条件是加入催化剂。②正反应放热,升高温度平衡向逆反应方向进行,平衡常数减小,则正确的曲线是乙;根据方程式可知:
CO2(g)+2H2(g)C(s)+2H2O(g)
起始浓度(mol/L) 0.02 0.04 0
变化浓度(mol/L) x 2x 2x
平衡浓度(mol/L) 0.02-x 0.04-2x 2x
压强之比等于物质的量之比,则6/5=(0.02+0.04)/(0.06−x),解得:x=0.01,所以平衡常数K=,所以lgK=lg100=2=m。③Bosch反应为放热反应,一定条件下必须在高温下才能启动,说明高温条件才能引发此反应开始,故该反应的活化能很高。
10. 我国每年产生的废旧铅蓄电池约330 万吨.从含铅废料(PbSO4、PbO2、PbO等)中回收铅,实现铅的再生,意义重大。一种回收铅的工作流程如下:
(1)铅蓄池放电时,PbO2作______极。
铅蓄电池充电时,阳极附近溶液pH 的变化是______(填“升高”“降低”“不变”)
(2)过程I,己知:PbSO4、PbCO3的溶解度(20℃)见图I :Na2SO4、Na2CO3的溶解度见图2。
①很据图I写出过程I的离子方程式:______________________。
②生产过程中的温度应保持在40℃,若温度降低,PbSO4的转化速率下降。根据图2,解释可能原因:
i.温度降低,反应速率降低;
ii.______________(请你提出一种合理解释)。
③若生产过程中温度低于40℃ ,所得固体中,含有较多Na2SO4杂质,结合必要的化学用语和文字说明原因:____________________________。
(3)过程II,发生反应2PbO2+ H2C2O4=2PbO+H2O2+2CO2↑。实验中检测到有大量O2放出,推测PbO2氧化了H2O2,通过实验证实了这一推侧,实验方案是__________________。
(己知:PbO2为棕黑色固体;PbO为橙黄色固体)
(4)过程III,将PbO粗品溶解在HCl 和NaCl的混合溶液中,得到含Na2PbCl4的电解液,电解Na2PbCl4溶液,生成Pb,如图3。
①阴极的电极反应式是_____________________。
②电解一段时间后,PbCl42-浓度极大下降,为了恢复其浓度且实现物质的循环利用,阴极区采取的方法是____________________________。
【答案】 (1). 正 (2). 降低 (3). PbSO4(s)+CO32-(aq)PbCO3(s)+SO42-(aq) (4). Na2SO4、Na2CO3浓度降低,反应速率降低 (5). 温度低于40 ℃时,温度降低,平衡“Na2SO4(s)2Na+(aq)+ SO42-(aq)”逆向移动,产生较多Na2SO4固体杂质 (写出“Na2SO4(s)2Na+(aq)+ SO42-(aq)” (6). 取少量PbO2于试管中,向其中滴加H2O2溶液,产生可使带火星木条复燃的气体,同时棕黑色固体变为橙黄色,证实推测正确 (7). PbCl42-+2e-=Pb+4Cl- (8). 继续向阴极区加PbO粗品
【解析】(1)铅蓄电池放电时,PbO2得到电子,作正极。(2)①根据图l可知碳酸铅更难溶,则根据沉淀转化可知过程I的离子方程式为 PbSO4(s)+CO32- (aq)PbCO3(s)+SO42-(aq)。②根据图2可知温度降低时Na2SO4、Na2CO3浓度降低,反应速率降低,因此导致转化率下降。③温度低于40℃时,温度降低,平衡“Na2SO4(s)2Na+(aq)+SO42-(aq)”逆向移动,产生较多Na2SO4固体杂质。(3)如果PbO2氧化了H2O2,则必然产生PbO,根据颜色可判断,即取少量PbO2于试管中,向其中滴加H2O2溶液,产生可使带火星木条复燃的气体,同时棕黑色固体变为橙黄色,证实推测正确。(4)①阴极发生得到电子的还原反应,则电极反应式是PbCl42-+2e-=Pb+4C1-。②由于PbO能溶解在HCl和NaCl的混合溶液中,得到含Na2PbCl4的电解液,因此为了恢复其浓度且实现物质的循环利用,阴极区采取的方法是继续向阴极区加PbO粗品。
11. (选修三——物质结构与性质)氮和磷元素的单质和化合物在农药生产及工业制造业等领域用途非常广泛,请根据提示回答下列问题:
(l)科学家合成了一种阳离子为“N5n+”、其结构是对称的,5个N排成“V”形,每个N原子都达到8电子稳定结构,且含有2个氮氮三键;此后又合成了一种含有“N5n+”化学式分“N8”的离子晶体,其电子式为__________________,其中的阴离子的空间构型为_________。
(2)2001年德国专家从硫酸钱中检出一种组成为N4H4(SO4)2的物质,经测定,该物质易溶于水,在水中以SO42-和N4H44+两种离子的形式存在。N4H44+根系易吸收,但它遇到碱时会生成类似白磷的N4分子,不能被植物吸收。1个N4H44+中含有______个σ键。
(3)氨(NH3)和膦(PH3)是两种三角锥形气态氢化物,其键角分别为107°和93.6°,试分析PH3的键角小于NH3的原因_________________________。
(4)P4S3可用于制造火柴,其分子结构如图l所示。
①P4S3分子中硫原子的杂化轨道类型为_______。
②每个P4S3分子中含孤电子对的数月为_______。
(5)某种磁性氮化铁的晶胞结构如图2所示,该化合物的化学式为______。若晶胞底边长为a nm,高为c nm,则这种磁性氮化铁的晶体密度为_______g/㎝3(用含a c和NA的式子表示)
(6)高温超导材料,是具有高临界转变温度(Te)能在液氮温度度条件下工作的超导材料。高温超导材料镧钡铜氧化物中含有Cu3+。基态时Cu3+的电子排布式为[Ar]______;化合物中,稀土元素最常见的化合价是+3 ,但也有少数的稀土元素可以显示+4价,观察下面四种稀土元素的电离能数据,判断最有可能显示+4价的稀土元素是_____________。
几种稀土元素的电离能(单位:KJ/mol)
元素
I1
I2
I3
I4
Se(钪)
633
1235
2389
7019
Y(铱)
616
1181
1980
5963
La(镧)
538
1067
1850
4819
Ce(铈)
527
1047
1949
3547
【答案】 (1). (2). 直线型 (3). 10 (4). N的电负性强于p,对成键电子对吸引能力更强,成键电子对离中心原子更近,成键电子对之间距离更小,排斥力更大致使键角更大,因而PH3的键角小于NH3。
或者:氮原子电负性强于磷原子,PH3中P周围的电子密度小于NH3中N周围的电子密度, 故PH的键角小于NH3 (5). sp3 (6). 10 (7). Fe3N (8). (9). 3d8 (10). 【答题空10】Ce
【解析】(l)N5结构是对称的,5个N排成V形,5个N结合后都达到8电子结构,且含有2个N≡N键,满足条件的结构为:,故“N5”带一个单位正电荷。因此化学式分“N8”的离子晶体是由N5+和N3-形成的,电子式为。其中的阴离子和CO2互为等电子体,则其空间构型为直线形。(2)N4与白磷的结构类似为三角锥形,因此N4H44+的结构式为,所以1个N4H44+中含有10个σ键。 (3)由于N的电负性强于p,对成键电子对吸引能力更强,成键电子对离中心原子更近,成键电子对之间距离更小,排斥力更大致使键角更大,因而PH3的键角小于NH3。(4)①P4S3分子中硫原子的价层电子对数是4,含有2对孤对电子,杂化轨道类型为sp3。②分子中每个P含有1对孤对电子,每个S含有2对孤对电子,则每个P4S3分子中含孤电子对的数为4×1+3×2=10。(5)根据均摊法在氮化铁晶胞中,含有N原子数为2,Fe原子数为2×1/2+12×1/6+3=6,所以氮化铁的化学式Fe3N;若晶胞底边长为a nm,高为c nm,则晶胞的体积是 ,所以这种磁性氮化铁的晶体密度为g/㎝3;(6)铜的原子序数是29,基态时Cu3+的电子排布式为[Ar] 3d8;根据表中数据可知Ce的第三电离能与第四电离能相差最小,所以最有可能显示+4价的稀土元素是Ce。
12. (选修五——有机化学基础)环丁基甲酸是重要的有机合成中间体,其一种合成路线如下:
回答以下问题:
(1)A属于烯烃,其结构简式为________。
(2)B→C的反应类型是________,该反应生成的与C互为同分异构体的副产物是________(写结构简式)。
(3)D的结构简式为________,E的化学名称是________。
(4)写出同时满足下列条件的G的所有同分异构体__________(写结构简式,不考虑立体异构)。
①核磁共振氢谱为3组峰; ②能使溴的四氯化碳溶液褪色;
③1mol该同分异构体与足量饱和NaHCO3反应产生88g气体。
(5)H的一种同分异构体为丙烯酸乙酯(CH2=CH—COOC2H5),写出聚丙烯酸乙酯在NaOH溶液中水解的化学方程式____________________。
(6)参照上述合成路线,以 和化合物E为原料(无机试剂任选),设计制备的合成路线:_______________。
【答案】 (1). CH2=CH-CH3 (2). 加成反应 (3). (4). (5). 丙二酸二乙酯 (6). HOOC-CH2-CH=CH-CH2-COOH、 (7). (8).
【解析】用逆合成分析法:由C的结构可推出B为CH2=CH-CH2Br,A为CH2=CH-CH3。
(1)由上述分析,A与Br2光照条件下取代反应生成B,B与HBr加成反应生成C,A属于烯烃,则为丙烯,其结构简式为CH2=CH-CH3。
(2)CH2=CH-CH2Br与HBr发生加成反应生成CH2Br-CH2-CH2Br,故B→C的反应类型是:加成反应;该反应生成的与C互为同分异构体的副产物是:CH3-CHBr-CH2Br。学&科&网...
(3)D与E发生酯化反应生成F,由E的结构简式可推出D为丙二酸,结构简式为HOOC-CH2-COOH;E的化学名称是丙二酸二乙酯。
(4)G为,其同分异构体:①核磁共振氢谱为3组峰;则有3种氢原子。②能使溴的四氯化碳溶液褪色;则有碳碳双键。③1mol该同分异构体与足量饱和NaHCO3反应产生88g气体;则分子中有2个羧基。综上,结构简式为:HOOC-CH2-CH=CH-CH2-COOH、CH2=C(CH2-COOH)2两种。
(5)丙烯酸乙酯(CH2=CH—COOC2H5)发生加聚反应生成聚丙烯酸乙酯(),聚丙烯酸乙酯在NaOH溶液中水解的化学方程式为:。
(6)以和化合物E(丙二酸二乙酯)为原料,制备,根据逆合成分析法,制备,需要;和(丙二酸二乙酯)反应生成;可由与HBr取代生成,故合成路线为:。
精品解析:【全国百强校】河北省衡水中学2018届高三第十五次模拟理科综合化学试题: 这是一份精品解析:【全国百强校】河北省衡水中学2018届高三第十五次模拟理科综合化学试题,文件包含精品解析全国百强校河北省衡水中学2018届高三第十五次模拟理科综合化学试题解析版doc、精品解析全国百强校河北省衡水中学2018届高三第十五次模拟理科综合化学试题原卷版doc等2份试卷配套教学资源,其中试卷共26页, 欢迎下载使用。
精品解析:【全国百强校】河北省衡水中学2018届高三第二十次模拟考试(B)化学试题: 这是一份精品解析:【全国百强校】河北省衡水中学2018届高三第二十次模拟考试(B)化学试题,文件包含精品解析全国百强校河北省衡水中学2018届高三第二十次模拟考试B化学试题解析版doc、精品解析全国百强校河北省衡水中学2018届高三第二十次模拟考试B化学试题原卷版doc等2份试卷配套教学资源,其中试卷共24页, 欢迎下载使用。
精品解析:【全国百强校】河北省衡水中学2017届高三大联考(全国卷)理综化学试题解析: 这是一份精品解析:【全国百强校】河北省衡水中学2017届高三大联考(全国卷)理综化学试题解析,文件包含精品解析全国百强校河北省衡水中学2017届高三大联考全国卷理综化学试题解析解析版doc、精品解析全国百强校河北省衡水中学2017届高三大联考全国卷理综化学试题解析原卷版doc等2份试卷配套教学资源,其中试卷共20页, 欢迎下载使用。

