资料中包含下列文件,点击文件名可预览资料内容






还剩17页未读,
继续阅读
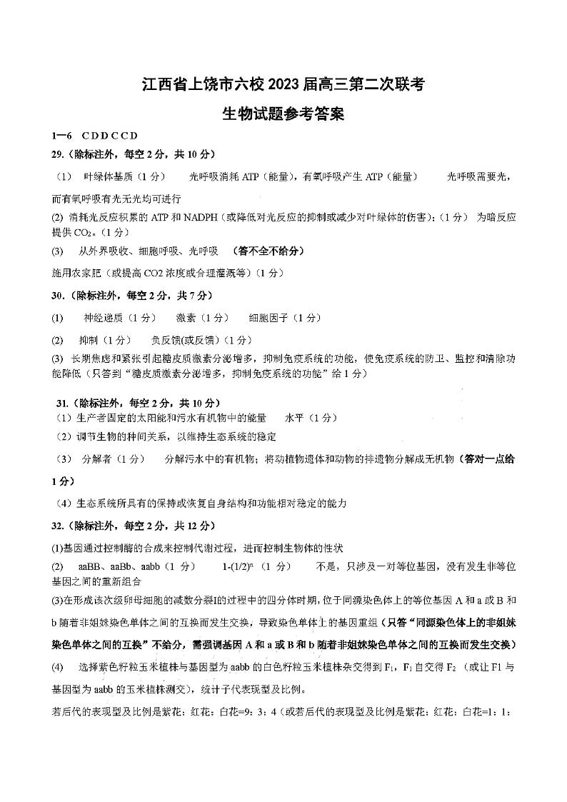
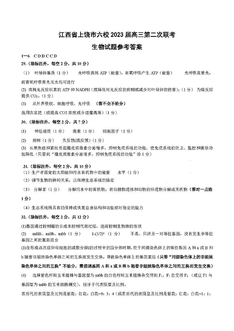
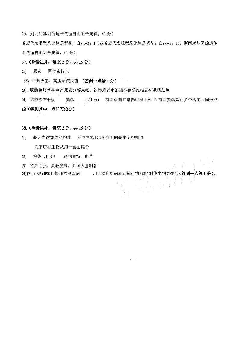
2023届江西省上饶市六校高三下学期第二次联考理科综合
展开
这是一份2023届江西省上饶市六校高三下学期第二次联考理科综合,文件包含理科综合试题pdf、参考答案pdf等2份试卷配套教学资源,其中试卷共29页, 欢迎下载使用。
相关试卷
2023届江西省上饶市六校高三下学期第二次联考理科综合:
这是一份2023届江西省上饶市六校高三下学期第二次联考理科综合,文件包含理科综合试题pdf、参考答案pdf等2份试卷配套教学资源,其中试卷共29页, 欢迎下载使用。
2023届江西省上饶市六校高三下学期第二次联考理科综合:
这是一份2023届江西省上饶市六校高三下学期第二次联考理科综合,文件包含理科综合试题pdf、参考答案pdf等2份试卷配套教学资源,其中试卷共29页, 欢迎下载使用。
江西省上铙市六校2023届高三第二次联考理科综合试卷+答案:
这是一份江西省上铙市六校2023届高三第二次联考理科综合试卷+答案,共29页。