2023届天津市益中学校高考考前模拟测试生物试题(含解析)
展开2023届天津市益中学校高考考前模拟测试生物试题
学校:___________姓名:___________班级:___________考号:___________
一、单选题
1.在日常生活和生物学实验中经常有许多现象与物质进出细胞有关,下列哪一现象不是因为有物质进出细胞而引起的( )
A.水煮红苋菜时,随着水温升高,水溶液的颜色逐渐变成红色
B.新鲜的小白菜放置数天后,绿叶变黄
C.质壁分离的洋葱表皮细胞的液泡紫色变深
D.果脯在腌制过程中慢慢变甜
2.某同学观察二倍体水稻(2N=24)花粉母细胞减数分裂的永久装片,观察到的图像如图所示。下列相关叙述正确是( )
A.该细胞的名称为次级精母细胞
B.该细胞可观察到细胞核
C.该细胞含有48个DNA分子
D.该细胞含有12对同源染色体
3.转录过程: ,该片段中包含的碱基种类、核苷酸种类依次是( )
A.4、5 B.5、4 C.5、5 D.5、8
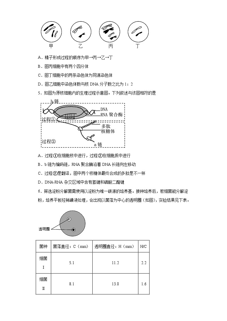
4.如图为精细胞形成过程中几个时期的细胞模式图。下列有关叙述错误的是( )
A.精子形成过程的顺序为甲→丙→乙→丁
B.图丙细胞中有两个四分体
C.图丁细胞中的两条染色体为同源染色体
D.图乙细胞中染色体数与核DNA分子数之比为1:2
5.如图为原核细胞内的生理过程示意图。下列叙述与该图相符的是
A.过程①在细胞核中进行,过程②在细胞质中进行
B.b链为编码链,RNA聚合酶沿着DNA长链向左移动
C.过程②是翻译,图中两个核糖体最终合成的多肽是不一样
D.DNA-RNA杂交区域中含有氢键和磷酸二酯键
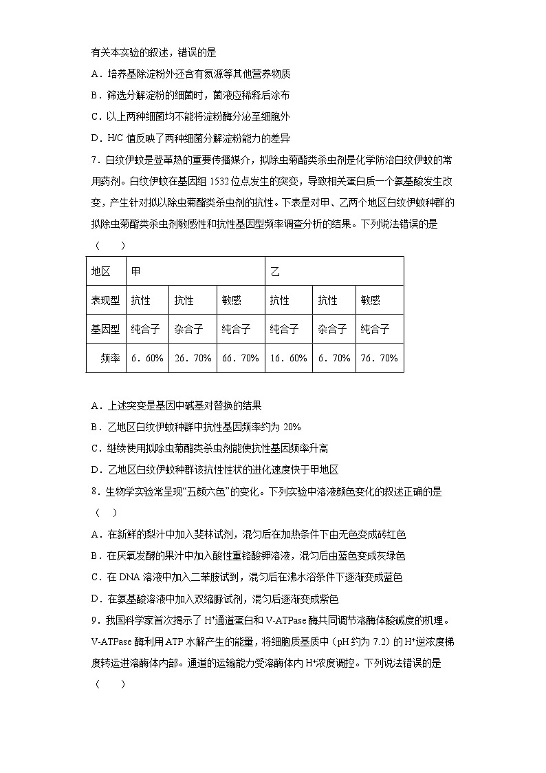
6.筛选淀粉分解菌需使用以淀粉为唯一碳源的培养基。接种培养后,若细菌能分解淀粉,培养平板经稀碘液处理,会出现以菌落为中心的透明圈(如图),实验结果见下表。
菌种
菌落直径:C(mm)
透明圈直径:H(mm)
H/C
细菌Ⅰ
5.1
11.2
2.2
细菌Ⅱ
8.1
13.0
1.6
有关本实验的叙述,错误的是
A.培养基除淀粉外还含有氮源等其他营养物质
B.筛选分解淀粉的细菌时,菌液应稀释后涂布
C.以上两种细菌均不能将淀粉酶分泌至细胞外
D.H/C值反映了两种细菌分解淀粉能力的差异
7.白纹伊蚊是登革热的重要传播媒介,拟除虫菊酯类杀虫剂是化学防治白纹伊蚊的常用药剂。白纹伊蚊在基因组1532位点发生的突变,导致相关蛋白质一个氨基酸发生改变,产生针对拟以除虫菊酯类杀虫剂的抗性。下表是对甲、乙两个地区白纹伊蚊种群的拟除虫菊酯类杀虫剂敏感性和抗性基因型频率调查分析的结果。下列说法错误的是( )
地区
甲
乙
表现型
抗性
抗性
敏感
抗性
抗性
敏感
基因型
纯合子
杂合子
纯合子
纯合子
杂合子
纯合子
频率
6.60%
26.70%
66.70%
16.60%
6.70%
76.70%
A.上述突变是基因中碱基对替换的结果
B.乙地区白纹伊蚊种群中抗性基因频率约为20%
C.继续使用拟除虫菊酯类杀虫剂能使抗性基因频率升高
D.乙地区白纹伊蚊种群该抗性性状的进化速度快于甲地区
8.生物学实验常呈现“五颜六色”的变化。下列实验中溶液颜色变化的叙述正确的是( )
A.在新鲜的梨汁中加入斐林试剂,混匀后在加热条件下由无色变成砖红色
B.在厌氧发酵的果汁中加入酸性重铬酸钾溶液,混匀后由蓝色变成灰绿色
C.在DNA溶液中加入二苯胺试到,混匀后在沸水浴条件下逐渐变成蓝色
D.在氨基酸溶液中加入双缩脲试剂,混匀后逐渐变成紫色
9.我国科学家首次揭示了H+通道蛋白和V-ATPase酶共同调节溶酶体酸碱度的机理。V-ATPase酶利用ATP水解产生的能量,将细胞质基质中(pH约为7.2)的H+逆浓度梯度转运进溶酶体内部。通道的运输能力受溶酶体内H+浓度调控。下列说法错误的是( )
A.H+通过通道蛋白运出溶酶体的方式是协助扩散
B.抑制V-ATPase的功能,溶酶体内的pH可能会上升
C.溶酶体膜内pH高于4.6时H+通道蛋白的运输能力升高
D.H+通道蛋白功能缺失会导致溶酶体降解蛋白的能力降低
二、选择题组
阅读以下材料,回答以下小题。
经内质网加工的蛋白质进入高尔基体后,S 酶会在其中的某些蛋白质上形成 M6P 标志。带有 M6P标志的蛋白质转化为溶酶体酶,不能发生此识别过程的蛋白质经囊泡运往细胞膜。溶酶体会参与真核细胞中某种自噬的过程,过程如图所示,其中自噬小体来自内质网。
10.对细胞内各类生物膜的结构和组成的叙述正确是( )
A.磷脂是构成内质网、高尔基体等细胞器膜的重要物质
B.胆固醇主要存在于植物细胞膜中
C.线粒体内膜和外膜上的蛋白质的种类和数量相同
D.高尔基体膜能生成溶酶体膜,说明两者的结构和组成完全相同
11.下列关于 S 酶和 M6P 的说法,正确的是( )
A.基因通过控制氨基酸结构从而控制蛋白质的合成
B.S 酶在高尔基体中合成
C.溶酶体酶的化学本质是蛋白质
D.S 酶功能丧失的细胞中,带有 M6P 标志的蛋白质会聚集在高尔基体内
12.下列关于细胞自噬的叙述,错误的是( )
A.衰老的线粒体体积会增大
B.该过程体现了膜的流动性
C.图中自噬产物中有合成蛋白质的原料
D.该过程由溶酶体、内质网、线粒体共同提供能量
三、综合题
13.我国西北某市积极构建多处自然保护区、国家级湿地公园,对被过度开垦、过度放牧而严重破坏的草地进行保护和恢复。科研人员对保护区内不同功能区的植物丰富度进行了调查,结果如下图1所示。请回答下列问题:
(1)该自然保护区中禾本科、豆科、菊科等植物星罗密布,这体现了群落的______结构;研究人员在用样方法调查该保护区某植物的种群密度时,取样原则为______。
(2)恢复重建区建立后,减少了人类活动,发现物种的丰富度在不断变化,该区域发生的群落演替类型属于______。
(3)据图1分析,整个保护区中,抵抗力稳定性最差的功能区是______。
(4)草原上某蝗虫种群摄入的能量流动情况如下表所示[单位:J/(hm2·a)]:
摄入量
粪便量
呼吸量
1.05×109
3.00×108
7.20×108
该种群只有______%的能量用于生长发育繁殖。研究发现群聚激素能使蝗虫由散居型转变成群居型,这体现了生态系统的______功能。
(5)食草动物的放牧会影响草地蝗虫的物种数。研究人员开展不同放牧模式(放牧区域牛羊数量达到中等放牧强度)对某草地蝗虫及生物多样性影响的研究,部分结果如图2、图3和下表所示:
放牧模式
蝗虫物种数
蝗虫总密度(头/m2)
牛放牧
2.92
3.50
羊放牧
3.67
5.22
牛羊混牧
3.36
3.86
休牧
2.58
3.22
①放牧区域投放的牛羊数量为中等放牧强度,此数量是依据种群的______估算的。
②不同放牧模式下,______(填“植物群落覆盖度”或“生物多样性”)与草地蝗虫的物种数和总密度之间的正相关性较密切。
③蝗虫微孢子虫是蝗虫等昆虫的专性寄生生物。与化学农药防治蝗虫相比,使用蝗虫微孢子虫防治的优点是:______。
14.下图表示血糖浓度调节胰岛B细胞分泌胰岛素的过程及胰岛素的作用机理,请据图回答下列问题。
(1)当血糖浓度升高时,对胰岛B细胞的葡萄糖供应增加。葡萄糖以_____方式进入胰岛B细胞,使细胞内的_________过程加强,同时导致ATP/ADP的比值上升,进而影响图示ATP敏感的K+通道和Ca2+通道的开闭状态。
(2)胰岛B细胞内ATP/ADP的比值上升最终促进胰岛素的分泌,ATP在胰岛B细胞内的作用有______、______。
(3)胰岛素与组织细胞质膜上的受体结合后,一方面增加质膜上____________的数量,促进葡萄糖进入组织细胞;另一方面促进组织细胞内_______,从而降低血糖浓度。
(4)米格列奈钙是一种口服降糖药物,其促进胰岛素分泌的作用途径如下图所示。
米格列奈钙主要通过两种作用途径促进胰岛素分泌。第一种途径是与胰岛B细胞膜上的______结合,关闭KATP通道,引起Ca2+内流,导致囊泡脱颗粒,胰岛素释放;第二种途径则是进入胰岛B细胞,与RYR结合,激活______,从而释放Ca2+,导致囊泡脱颗粒,胰岛素释放。
(5)阿卡波糖也是一种口服降糖药物,它是一种α-葡萄糖苷酶抑制剂,其结构类似寡糖(2~10个单糖组成的低聚糖),不能被分解为葡萄糖,也不能被吸收。下列关于阿卡波糖的作用机理和用法的推测正确的有_____(选填序号)。
①阿卡波糖可与食物消化过程中产生的寡糖结合,抑制其分解
②阿卡波糖可与消化道中分解寡糖的酶结合,抑制这些酶的活性
③应该在餐前服用阿卡波糖,若在餐后服用会效果欠佳或无效
④应该在餐后服用阿卡波糖,若在餐前服用会效果欠佳或无效
四、实验题
15.生长素是植物体生长发育过程中起重要作用的物质,某兴趣小组利用生长素类调节剂NAA进行了相关实验。回答下列问题:
(1)在探究NAA促进月季插条生根最适浓度的实验中,使用较低浓度的NAA处理月季插条时,常采用______法处理插条。在进行正式实验前,可进行预实验,其目的是____________。
(2)图1表示预实验的实验结果。该小组某成员认为,bc段的NAA浓度对月季插条生根表现为抑制作用。据图1分析,你是否认可该结论?______(填“认可”或“不认可”),依据是______________。
(3)该兴趣小组进一步探究NAA和细胞分裂素类调节剂(KT)对棉花主根长度及单株侧根数目的影响,结果如图2所示。
①据图2分析,NAA和KT对棉花主根的影响分别表现为______、______(选填“促进”或“抑制”)作用。NAA对棉花侧根的生长具有促进作用,而施加一定浓度的KT可以______(填“增强”或“减弱”)该效应。
②主根长度的增加有利于棉花抗倒伏,据图2分析,有利于棉花抗倒伏的措施是__________。
五、综合题
16.人胰岛素基因表达的最初产物是一条肽链构成的前胰岛素原,经加工后形成两条肽链(A链和B链)的有生物活性的胰岛素。此后科学家又提出了利用基因工程改造大肠杆菌生产人胰岛素的两种方法:“AB”法是根据胰岛素A、B两条肽链的氨基酸序列人工合成两种DNA片段,利用工程菌分别合成两条肽链后将其混合自然形成胰岛素;“BCA”法是利用人体某细胞中的mRNA得到胰岛素基因,表达出胰岛素原后再用特定酶切掉C肽段。这两种方法使用同一种质粒作为载体。请据图分析并回答下列问题:
(1)由于________________________,“AB”法中人工合成的两种DNA片段均有多种可能的序列。“BCA”法是利用人体__________________细胞中的mRNA,再由mRNA经__________________得到的胰岛素因,__________________(填“AB”、“BCA”或“AB和BCA”)法获取的目的基因中不含人胰岛素基因启动子。
(2)如图是利用基因工程生产人胰岛素过程中使用的质粒及目的基因的部分结构。为使目的基因与载体正确连接,在设计PCR引物时可添加限酶__________________识别序列,PCR引物应该添加在识别序列的______________(填“3’或5’)端。通过上述方法获得人的胰岛素基因后,需要通过PCR技术进行扩增,若计划用1个胰岛素基因为模板获得m(m大于2)个胰岛素基因,则消耗的引物总量是_______________个。引物序列中的的GC含量越高,对PCR过程中的__________________步骤(写出具体过程)影响最大,越_______________(填“有利于”或“不利于”)目标DNA的扩增。
(3)PCR扩增的产物一般通过琼脂糖凝胶电泳来鉴定,下列叙述中正确有____________。
A.PCR反应体系中需加入耐高温的DNA聚合酶,该酶主要在退火过程起作用
B.待测样品中DNA分子的大小和构象、凝胶的浓度等都会影响DNA在电泳中的迁移速率
C.进行电泳时,带电分子会向着与其所带电荷相反的电极移动
D.琼脂糖溶液中加入的核酸染料利于DNA在紫外灯下被检测
(4)β-半乳糖苷酶可以分解无色的X-gal产生蓝色物质使菌落呈现蓝色,否则菌落为白色。经钙离子处理大肠杆菌后,与重组质粒混合培养一段时间,将大肠杆茵接种到添加了____________和X-gal的培养基上筛选出_________色的菌落即为工程菌种。
17.棉花是我国的重要经济作物,它既是最重要的纤维作物,又是重要的油料作物,也是含高蛋白的粮食作物,还是纺织、精细化工原料和重要的战略物资,正如前人所说“棉花全身都是宝”。请根据所学知识回答下列问题:
I、如图所示,科研工作者用60Co照射棉花种子,分别获得抗虫能力强的棕色(纤维颜色)和棉产量高的低酚(棉酚含量)两个新性状的品种。
注:棉花纤维颜色基因(D-d),棉酚含量基因(H-h)
(1)为了快速获得抗虫高产棉花新品种,应选择图中表型为_____的植株作为亲本,利用_____育种方法得到稳定遗传的棕色低酚棉。但育种工作者并未达到实验目的。
(2)育种工作者利用诱变当代的白色低酚和棕色高酚植株为亲本杂交,选择F₁代中的棕色低酚自交,F₂中棕色低酚约为1/2,请依据本实验结果,试分析(1)中未能达到目的原因_____。
II、某一品系的棉花野生型植株既不抗虫也不抗除草剂,下图为构建转基因植株M(抗虫、抗除草剂)的过程示意图,从中选择抗虫抗除草剂的单株甲和乙分别进行自交获得F₁,乙自交得到的F₁植株中抗虫抗除草剂:抗虫不抗除草剂:不抗虫抗除草剂=11:4:1,甲植株体细胞中,A⁺ B⁺基因与染色体可能的位置关系如下图。(注: 表示有抗虫基因,A-表示没有抗虫基因; 表示有抗除草剂基因,B-表示没有抗除草剂基因)
(3)将目的基因抗虫基因插入农杆菌Ti质粒的T-DNA上,再让其侵染普通品系棉花细胞,该过程主要利用了农杆菌 Ti 质粒_____的特点,成功将 Bt 抗虫基因导入棉花细胞。
(4)若给甲自交后代F₁植株喷施一定量的除草剂,则存活植株中占_____。
(5)乙中的抗虫基因和抗除草剂基因分别有_____和_____个,乙测交子代的表现型及比例为_____(不考虑突变和交叉互换)。
(6)上述基因工程的理论依据是不同生物_____。(多选)
A.DNA双螺旋结构相同 B.共用一套密码子
C.都遵循中心法则 D.细胞结构相同
参考答案:
1.B
【分析】生物膜的功能特点是具有选择通过性,能够控制物质进出,高温或细胞失水过度都会使细胞失去选择透过性。质壁分离的原因是细胞液浓度小于细胞外液,细胞失水,导致原生质层与细胞壁分离。
【详解】A、水温升高,细胞膜失去选择透过性,细胞内的色素从细胞内出来,因而水溶液的颜色逐渐变红,A不符合题意;
B、小白菜放置数天后绿叶变黄,是因为叶绿素分解,含量减少,B符合题意;
C、质壁分离时,细胞失水,细胞液的浓度逐渐增大,因而液泡颜色逐渐变深,C不符合题意;
D、果脯腌制时,细胞过度失水死亡,细胞膜失去选择透过性,糖分子进入细胞,因而慢慢变甜,D不符合题意。
故选B。
2.D
【分析】据图分析,该细胞处在减数分裂I前期,核膜已解体,细胞的名称为初级精母细胞。
四分体数=同源染色体对数。
【详解】A、据图分析,该细胞处在减数分裂I前期,核膜已解体,细胞的名称为初级精母细胞,A错误;
B、据图分析,该细胞核膜已解,观察不到细胞核,B错误;
C、该细胞含有48个核DNA分子,线粒体中含有少量的DNA,C错误;
D、该细胞含有12个四分体,12对同源染色体,D正确。
故选D。
3.D
【详解】由题意可知,模板链DNA含有4种碱基,4种脱氧核苷酸,RNA链含有4种碱基,4种核糖核苷酸。综合起来,共含有A、G、C、T、U五种碱基,8种核苷酸,D正确。
故选D。
4.C
【分析】分析题图:图甲细胞中含有同源染色体,无染色单体,为精原细胞;图乙细胞中不含有同源染色体,处于减数第二次分裂前期;图丙细胞中含有同源染色体,且同源染色体联会形成四分体,处于减数第一次分裂前期;图丁细胞中不含有同源染色体,处于减数第二次分裂末期。
【详解】A、分析题图:图甲细胞中含有同源染色体,无染色单体,为精原细胞;图乙细胞中不含有同源染色体,处于减数第二次分裂前期;图丙细胞中含有同源染色体,且同源染色体联会形成四分体,处于减数第一次分裂前期;图丁细胞中不含有同源染色体,处于减数第二次分裂末期,故精子形成过程的顺序为甲→丙→乙→丁,A正确;
B、四分体是由同源染色体两两配对形成的,因此图丙细胞中有2个四分体,B正确;
C、图丁细胞中的两条染色体为非同源染色体(在减数第一次分裂前期无法配对的染色体),C错误;
D、图乙细胞中,每条染色体含有两条染色单体,此时染色体数与核DNA分子数之比为1:2,D正确。
故选C。
5.D
【详解】A、原核细胞没有细胞核,A错误;
B、转录以b链的互补链为模板,RNA聚合酶沿着DNA长链向右移动,B错误;
C、过程②是翻译,图中两个核糖体以同一条mRNA为模板进行翻译,最终合成的多肽是一样的,C错误;
D、转录过程中碱基之间通过氢键互补配对,核苷酸之间以磷酸二酯键连接,D正确。
故选D。
【点睛】转录与翻译方向的判断:
(1)转录:mRNA的游离端先合成,与DNA模板链结合的一端后合成,则转录方向指向与DNA模板链结合的一端。
(2)翻译:一个mRNA中常结合多个核糖体,核糖体上较长的肽链先合成,较短的肽链后合成,核糖体移动方向从较短的肽链指向较长的肽链。
6.C
【分析】该选择培养基上的唯一碳源是淀粉,只有能利用淀粉的微生物才能存活,微生物分解淀粉后,会产生透明圈。
【详解】培养基一般含有碳源、氮源、水、无机盐和生长因子等成分,A正确;筛选淀粉分解菌时,需要对菌液进行一系列的梯度稀释,再将不同稀释度的菌液分别涂布到固体培养基上进行培养,B正确;由题意可知,以上两种菌均会产生透明圈,说明两种菌均可以产生淀粉酶并分泌到细胞外分解淀粉,C错误;淀粉分解菌的H/C越大,说明其产生的淀粉酶分解的淀粉相对越多,可说明该淀粉分解菌分解淀粉的能力越强,D正确。因此,本题答案选C。
7.D
【分析】现代进化理论的基本内容是:①进化是以种群为基本单位,进化的实质是种群的基因频率的改变。②突变和基因重组产生进化的原材料。③自然选择决定生物进化的方向。④隔离导致物种形成。
【详解】A、分析题意可知,上述突变是白纹伊蚊在基因组1532位点发生的突变,导致相关蛋白质一个氨基酸发生改变引起的,说明上述突变是基因中碱基对替换的结果,A正确;
B、设相关基因是B/b,则乙地区的相关基因是BB=16.60%,Bb=6.70%,bb=76.70%,乙地区白纹伊蚊种群中抗性基因B频率约为=16.60%+1/2×6.70%≈20%,B正确;
C、拟除虫菊酯类杀虫剂相当于自然选择,能选择并保留抗性强的个体,故继续使用拟除虫菊酯类杀虫剂能使抗性基因频率升高,C正确;
D、据表格数据无法得知乙地区白纹伊蚊种群该抗性性状的进化速度快于甲地区,D错误。
故选D。
8.C
【分析】高中生物学中的颜色反应:
1、斐林试剂检测可溶性还原糖:还原糖+斐林试剂→砖红色沉淀。
2、苏丹Ⅲ、苏丹Ⅳ检测脂肪:苏丹Ⅲ+脂肪→橘黄色;苏丹Ⅳ+脂肪→红色
3、双缩脲试剂检测蛋白质:蛋白质+双缩脲试剂→紫色
4、碘液检测淀粉:淀粉+碘液→蓝色
5、DNA的染色与鉴定:DNA+甲基绿→绿色 DNA+二苯胺→蓝色
6、吡罗红使RNA呈现红色:RNA+吡罗红→红色
7、台盼蓝使死细胞染成蓝色
8、线粒体的染色:健那绿染液是专一性染线粒体的活细胞染料,可以使活细胞中的线粒体呈现蓝绿色,而细胞质接近无色。
9、酒精的检测:橙色的重铬酸钾溶液在酸性条件下与酒精发生化学反应,变成灰绿色。
10、CO2的检测:CO2可以使澄清的石灰水变混浊,也可使溴麝香草酚蓝水溶液由蓝变绿再变黄。
11、染色体(或染色质)的染色:染色体容易被碱性染料(如龙胆紫溶液或醋酸洋红溶液)染成深色。
【详解】A、斐林试剂为蓝色而非无色,A错误;
B、重铬酸钾溶液在酸性条件下与酒精发生化学反应,由橙色变成灰绿色,B错误;
C、DNA溶液中加入二苯胺在沸水浴条件下变为蓝色,C正确;
D、双缩脲试剂检测蛋白质,不能检测氨基酸,D错误。
故选C。
9.C
【分析】协助扩散的特点是顺浓度梯度,与膜内外物质浓度梯度有关,还需要膜上的转运蛋白的协助,不消耗能量。
【详解】A、分析题图可知,溶酶体的pH约为4.6,H+浓度较高,细胞质基质pH约为7.2,H+浓度较低,故推测H+通过H+通道运出溶酶体的方式是协助扩散,A正确;
B、分析题图可知,H+运入溶酶体需要V-ATPase的协助,抑制V-ATPase的功能,运入溶酶体的H+减少,溶酶体内的pH可能会上升,B正确;
C、溶酶体膜内pH高于4.6时,运入溶酶体的H+减少,说明H+通道蛋白的运输能力升高降低,C错误;
D、H+通道蛋白功能缺失会影响H+运入溶酶体,从而影响溶酶体中的PH,进而影响溶酶体中酶的活性,则会导致溶酶体降解蛋白的能力降低,D正确。
故选C。
10.A 11.C 12.D
【分析】磷脂是构成细胞膜的重要成分,也是构成多种细胞器膜的重要成分;固醇类物质包括胆固醇、性激素和维生素D,胆固醇是构成细胞膜的重要成分、在人体内还参与血液中脂质的运输。
10.A、磷脂是构成细胞膜的重要成分,也是构成多种细胞器膜的重要成分,即是是构成内质网、高尔基体等细胞器膜的重要物质,A正确;
B、胆固醇是构成动物细胞膜的成分,在细菌和植物的细胞膜中是不存在胆固醇的,B错误;
C、线粒体内膜是有氧呼吸第第三阶段的场所,内含大量与有氧呼吸有关的酶,因此内膜和外膜上的蛋白质种类不同,C错误;
D、溶酶体可能是由高尔基体加工过的水解酶被小泡包裹形成,则溶酶体的膜成分应该与高尔基体相似,但由于两者的功能并不完全相同,因此成分不完全相同,D错误。
故选A。
11.A、基因通过控制氨基酸序列从而控制蛋白质的合成,不能控制氨基酸结构,A错误;
B、S 酶化学本质是蛋白质,在核糖体上合成,在高尔基体上加工,B错误;
C、溶酶体酶的化学本质是蛋白质,其合成的场所应为核糖体,C正确;
D、据题意可知,S 酶功能丧失的细胞中,带有 M6P 标志的蛋白质不能转化为溶酶体酶,经囊泡运往细胞膜,分泌到细胞外,不会聚集在高尔基体内,D错误。
故选C。
12.A、细胞衰老,线粒体数量减少,为保证正常生理需要,线粒体就需要适当增大,A正确;
B、生物膜包裹部分物质和结构形成自噬体,体现了生物膜具有流动性,故细胞自噬与膜的流动性有关,B正确;
C、衰老的线粒体含有蛋白质,经自噬作用后产物含有氨基酸,可以作为合成蛋白质的原料,C正确;
D、线粒体是细胞进行有氧呼吸的主要场所,生命活动所需要的能量,大约95%来自线粒体,溶酶体和内质网不能提供能量,D错误。
故选D。
13.(1) 水平 随机取样
(2)次生演替
(3)管理服务区
(4) 4 信息传递
(5) 环境容纳量/K值 生物多样性 能减轻因过多使用化学农药而引发的环境污染,以及害虫耐药性产生等问题
【分析】1、演替类型:(1)初生演替:发生于以前没有植被覆盖过的原生裸地上的群落演替叫做初生演替,如光裸岩石上进行的演替;(2)次生演替:在次生裸地(原群落被破坏、有植物繁殖体)上发生的演替,如火灾过后的草原发生的演替。
2、能量流动的相关计算为:摄入的能量有两个去向:同化量+粪便量(粪便量属于上一个营养级流向分解者的能量)。同化的能量有两个去向:呼吸作用散失的能量+用于生长发育和繁殖的能量。用于生长发育和繁殖的能量有两个去向:传递给下一个营养级+流向分解者。能量传递效率=传递给下一营养级的能量÷该营养级所同化的能量。
【详解】(1)该自然保护区中禾本科、豆科、菊科等植物星罗密布,体现了群落的水平配置状况或水平格局,是群落的水平结构;用样方法调查种群密度的关键是随机(取样)。
(2)恢复重建区建立后,杜绝了人类在其中的活动,发现生物的丰富度在不断变化,由于该区域保留了土壤和一定的植被条件,故发生的群落演替属于次生演替。
(3)一般而言,生态系统中的生物种类越多,营养结构越复杂,生态系统的自我调节能力就越强,抵抗力稳定性就越高,据图分析,整个保护区中,管理服务区中的植物丰富度最低,营养结构最简单,因此其抵抗力稳定性最差。
(4)据表可知,蝗虫的同化量=摄入量-粪便量=1.05×109-3.00×108=7.5×108,表中用于生长发育繁殖的量=同化量-呼吸量=(7.5-7.2)×108J/(hm2a)=0.3×108,故该种群同化的能量中用于生长发育繁殖能量为(0.3×108)÷(7.5×108)=4%;生态系统的功能有物质循环、能量流动和信息传递,由题意“群聚激素使蝗虫由散居型转变成群居型”可知,群聚激素属于生态系统的化学信号,因此这体现了生态系统的信息传递的功能。
(5)①环境容纳量(K值)是指在自然条件下(环境资源总是有限的),在有限的环境资源条件下,能够达到的最大种群数量。放牧强度,即放牧的牛羊数量,应该依据环境容纳量而定。
②表中信息显示,蝗虫的物种数和总密度由大到小的放牧模式为:羊放牧>牛羊混牧>牛放牧;图2显示的3种放牧模式的植物群落覆盖度没有明显差异;图3显示,植物群落生物多样性由大到小的放牧模式为:羊放牧>牛羊混牧>牛放牧。综上分析,3种放牧模式中,植物群落的生物多样性变化与蝗虫种类和总密度呈正相关性,而不同放牧模式下植物群落覆盖度相差不明显。
③利用蝗虫微孢子虫防治蝗虫属于生物防治,与化学农药防治相比,使用蝗虫微孢子虫防治的优点是:既能有效控制虫灾,又能减轻因过多使用化学农药而引发的环境污染,以及害虫耐药性产生等问题。
14.(1) 协助扩散 有氧呼吸
(2) 为细胞内的各项生命活动提供能量 促进胰岛素的分泌
(3) GLUT4 葡萄糖的氧化分解、合成糖原、转化为甘油三酯
(4) SUR1 内质网
(5)②③
【分析】由图可知,葡萄糖通过载体蛋白顺浓度梯度进入胰岛B细胞,葡萄糖进入胰岛B细胞后,被氧化分解为CO2和H2O,同时产生ATP,导致ATP/ADP的比值上升,进而影响图示ATP敏感的K+通道和Ca2+通道的开闭状态,使K+通道关闭,K+外流停止,使Ca2+通道打开,Ca2+内流促进胰岛素的分泌,胰岛素与组织细胞膜上的受体结合后,促进ATP水解成ADP,使相关酶磷酸化,一方面促进膜上GLUT4的数量增加,GLUT4是转运葡萄糖的蛋白质,能促进葡萄糖进入组织细胞,一方面促进组织细胞内葡萄糖的氧化分解、合成糖原、转化为甘油三酯,从而使血糖浓度下降。
【详解】(1)葡萄糖通过载体蛋白顺浓度梯度进入胰岛B细胞,故此运输方式为协助扩散。葡萄糖进入胰岛B细胞后,被氧化分解为CO2和H2O,同时产生ATP,此为有氧呼吸,故使细胞内的有氧呼吸过程加强,同时导致ATP/ADP的比值上升。
(2)ATP是生命活动的直接能源物质,且据题意可知,胰岛B细胞内ATP/ADP的比值上升最终促进胰岛素的分泌,故ATP在胰岛B细胞内的作用是为细胞内的各项生命活动提供能量、促进胰岛素的分泌。
(3)胰岛素与组织细胞膜上的受体结合后,促进ATP水解成ADP,使相关酶磷酸化,一方面促进膜上GLUT4的数量增加,GLUT4是转运葡萄糖的蛋白质,能促进葡萄糖进入组织细胞,一方面促进组织细胞内葡萄糖的氧化分解、合成糖原、转化为甘油三酯,从而使血糖浓度下降。
(4)结合题图分析可知,米格列奈钙主要通过两种作用途径促进胰岛素分泌:第一种途径是与胰岛B细胞膜上的SUR1结合,关闭KATP通道,引起Ca2+内流,导致囊泡脱颗粒,胰岛素释放;第二种途径则是进入胰岛B细胞,与RYR结合,激活内质网,从而释放Ca2+,导致囊泡脱颗粒,胰岛素释放。
(5)结合题意可知,阿卡波糖是寡糖的结构类似物,因此可在食物消化的过程中替代寡糖与分解寡糖的酶结合,进而抑制这些酶的活性,阿卡波糖应该在餐前服用,以便在分解寡糖的酶与食物中的寡糖结合之前与酶结合,起到抑制的作用,故选②③。
15.(1) 浸泡 为正式实验摸索条件,同时探索实验的可行性和科学性
(2) 不认可 bc段的NAA浓度条件下,月季插条生根数量仍然高于NAA浓度为0时的
(3) 抑制 促进 增强 混合施用适量的NAA和KT
【分析】分析题意,利用生长素类调节剂NAA进行的实验中,实验的自变量是不同的NAA浓度,因变量是植物的生根状况,实验过程中要进行预实验处理。
【详解】(1)在用NAA处理插条生根时,如果NAA的浓度较低,则适合采用浸泡法处理插条,且最好是在遮阴和空气湿度高的地方进行,以保持NAA溶液的较低浓度;预实验的目的是为正式实验摸索条件,同时探索实验的可行性和科学性。
(2)据图1分析,bc段的NAA浓度条件下,月季插条生根数量仍然高于NAA浓度为0时的,故bc段的NAA浓度对月季插条生根仍表现为促进而非抑制。
(3)①据图2分析,与对照相比,NAA和KT处理后棉花的主根长度分别是降低和增加,故两者对棉花主根的影响分别表现为抑制、促进;NAA对棉花侧根的生长具有促进作用,而施加一定浓度的KT后(丁组),该促进作用增加,说明一定浓度的KT可以增强该效应。
②结合图2分析可知,同时施加NAA和KT(丁组)后,主根长度与其他组相比最长,而主根长度的增加有利于棉花抗倒伏,故有利于棉花抗倒伏的措施是混合施用适量的NAA和KT。
16.(1) 一种氨基酸可能对应多种密码子 胰岛B 逆转录 “AB”和“BCA”
(2) XhoⅠ和MunI 3′ 2m-2 变性 不利于
(3)BCD
(4) 氨苄青霉素 白
【分析】PCR是聚合酶链式反应的简称,指在引物指导下由酶催化的对特定模板(克隆或基因组DNA)的扩增反应,是模拟体内DNA复制过程,在体外特异性扩增DNA片段的一种技术。
【详解】(1)由于密码子的简并性,一种氨基酸可能对应多种密码子,“AB”法中人工合成的两种DNA片段均有多种可能的序列。胰岛素基因存在于所有细胞中,但只能在胰岛B细胞中表达,结合题意“BCA法是利用人体某细胞中的mRNA得到胰岛素基因,表达出胰岛素原后再用特定酶切掉C肽段”可知,BCA法是从人体胰岛B细胞中获取mRNA,再由mRNA经逆转录过程得到的胰岛素基因;在基因的结构中,启动子在非编码区,是不会被转录和翻译的,结合题干可在“AB法是根据胰岛素A、B两条肽链的氨基酸序列人工合成两种DNA片段,利用工程菌分别合成两条肽链后将其混合自然形成胰岛素”,故由AB法中的“胰岛素A、B两条肽链的氨基酸序列”,和BCA法中的“胰岛B细胞中的mRNA”得到的目的基因中均不含人胰岛素基因启动子。
(2)由图可知,对于目的基因,SalI和NheI的作用位点在目的基因的中间,会破坏目的基因,则在引物设计时不能选用这两种限制酶,那么只能在XhoI、MunI和EcoRI中选择;同时质粒上EcoRI的其中一个作用位点是在标记基因上,所以只能选择XhoI和MunI两种限制酶,则需要在设计PCR引物时添加限制酶XhoI和MunI的识别序列。由于DNA复制时,子链的延伸是从引物的3′端开始的,因此引物需要在模板的3'端开始进行碱基互补配对,即PCR引物应该添加在识别序列的3′端;通过上述方法获得人的胰岛素基因后,需要通过PCR技术进行扩增,若计划用1个胰岛素基因为模板获得m(m大于2)个胰岛素基因,由于子链的延伸都需要从引物的3'端开始,即新合成的子链中均带有引物,只有原来的模板链上没有引物连接,故消耗的引物总量是2m-2;由于碱基对G—C之间有3个氢键,A—T之间有2个氢键,故模板序列中的的GC含量越高,对PCR过程中的变性步骤影响最大,越需要较高的温度才能使模板DNA中的氢键断裂,进而表现为不利于目标DNA的扩增。
(3)A、PCR反应体系中需加入耐高温的DNA聚合酶,该酶主要在延伸过程起作用,A错误;
B、待测样品中DNA分子的大小和构象、凝胶的浓度等都会影响DNA在电泳中的迁移速率,进而影响DNA分子呈现的电泳效果,B正确;
C、根据电荷同性相斥、异性相吸引可推测,进行电泳时,带电分子会向着与其所带电荷相反的电极移动,C正确;
D、凝胶中的DNA分子通过染色才可以在波长为300nm的紫外灯下被检测出来,D正确。
故选BCD。
(4)结合图示可知,将目的基因的插入的位置是在lacZ基因中,会破坏lacZ基因的结构,不能产生β-半乳糖苷酶,根据题干信息“β-半乳糖苷酶可以分解无色的X-gal产生蓝色物质”,故目的基因的插入破坏了lacZ基因的结构,使其不能正常表达产生β-半乳糖苷酶,底物X-gal不会被分解,所以筛选导入重组质粒的大肠杆菌时,在添加了氨苄青霉素(氨苄青霉素抗性基因为标记基因)和X-gal的培养基上应选择白色的菌落。
17.(1) 白色低酚和棕色高酚 杂交
(2)抗虫基因和高产基因位于一对同源染色体上,(1)中杂交得到的DdHh不是稳定遗传的纯合子植株
(3)能携带目的基因整合到受体细胞的染色体DNA上
(4)15/16
(5) 2 1
抗虫抗除草剂:抗虫不抗除草剂:不抗虫抗除草剂=1:2:1
(6)ABC
【分析】1.杂交育种是将两个或多个品种的优良性状(基因)通过交配集中在一起,再经过选择和培育,获得新品种的方法。
2.将目的基因导入植物细胞常用农杆菌转化法,农杆菌中的Ti质粒上的T-DNA可整合到受体细胞的染色体DNA上。基因表达载体常包括目的基因、启动子、终止子、标记基因。标记基因是为了鉴别受体细胞中是否含有目的基因,从而将含有目的基因的细胞筛选出来。
【详解】(1)据题意,白色低酚具有优良的低酚性状,棕色高酚具有优良的棕色性状,为了快速获得抗虫高产棉花新品种,可选择两亲本进行杂交,让优良性状集于一身。
(2)白色低酚自交,子代是白色低酚、白色高酚,低酚是显性;棕色高酚自交,子代是白色高酚、棕色高酚,棕色是显性,选择F₁代中的棕色低酚(DdHh)自交,F₂中棕色低酚(D-H-)约为1/2,可推知两对基因没有遵循自由组合定律,两对基因位于一对同源染色体上,(1)中杂交得到的DdHh不是稳定遗传的纯合子植株。
(3)农杆菌 Ti 质粒能携带目的基因整合到受体植物细胞 的染色体DNA上,从而将目的基因带入受体植物细胞。
(4)据图,甲的抗除草剂基因型是B+B+B-B-,其配子中有3/4含有B+基因,1/4含有B-基因,根据基因自由组合定律,自交子代中含有B+基因的占15/16,不含有B+基因的占1/16。
(5)乙自交得到的F₁植株中抗虫抗除草剂:抗虫不抗除草剂:不抗虫抗除草剂=11:4:1,则抗虫:不抗虫=15:1,是(9:3:3:1)的变式,则抗虫基因有2个,遵循基因自由组合定律,抗除草剂:不抗除草剂=3:1,则抗除草剂基因最可能只有1个,则乙产生的配子同时含有A+B+的占1/4,只含有A+的占1/2,只含有B+的占1/4,测交子代是抗虫抗除草剂:抗虫不抗除草剂:不抗虫抗除草剂=1:2:1。
(6)基因工程需要将一种生物的基因导入另一种生物的细胞中,并稳定存在表达,其理论依据是DNA双螺旋结构相同(目的基因和受体细胞DNA可以连接在一起)、 共用一套密码子(目的基因在受体细胞中能正确表达)、 都遵循中心法则(目的基因在受体细胞中能稳定存在、复制、表达)。
2023学年陕西省渭南三贤中学高考考前模拟生物试题(含解析): 这是一份2023学年陕西省渭南三贤中学高考考前模拟生物试题(含解析),共12页。
2022-2023学年天津市九十五中益中学校高一下学期期中生物试题含解析: 这是一份2022-2023学年天津市九十五中益中学校高一下学期期中生物试题含解析,共26页。试卷主要包含了单选题,综合题等内容,欢迎下载使用。
2023年天津市九校联考高考生物模拟试卷(含解析): 这是一份2023年天津市九校联考高考生物模拟试卷(含解析),共19页。试卷主要包含了 如图所示的细胞最可能是等内容,欢迎下载使用。

