


还剩9页未读,
继续阅读
2023年高考政治考前信息必刷卷(三)(福建卷)PDF版含答案
展开
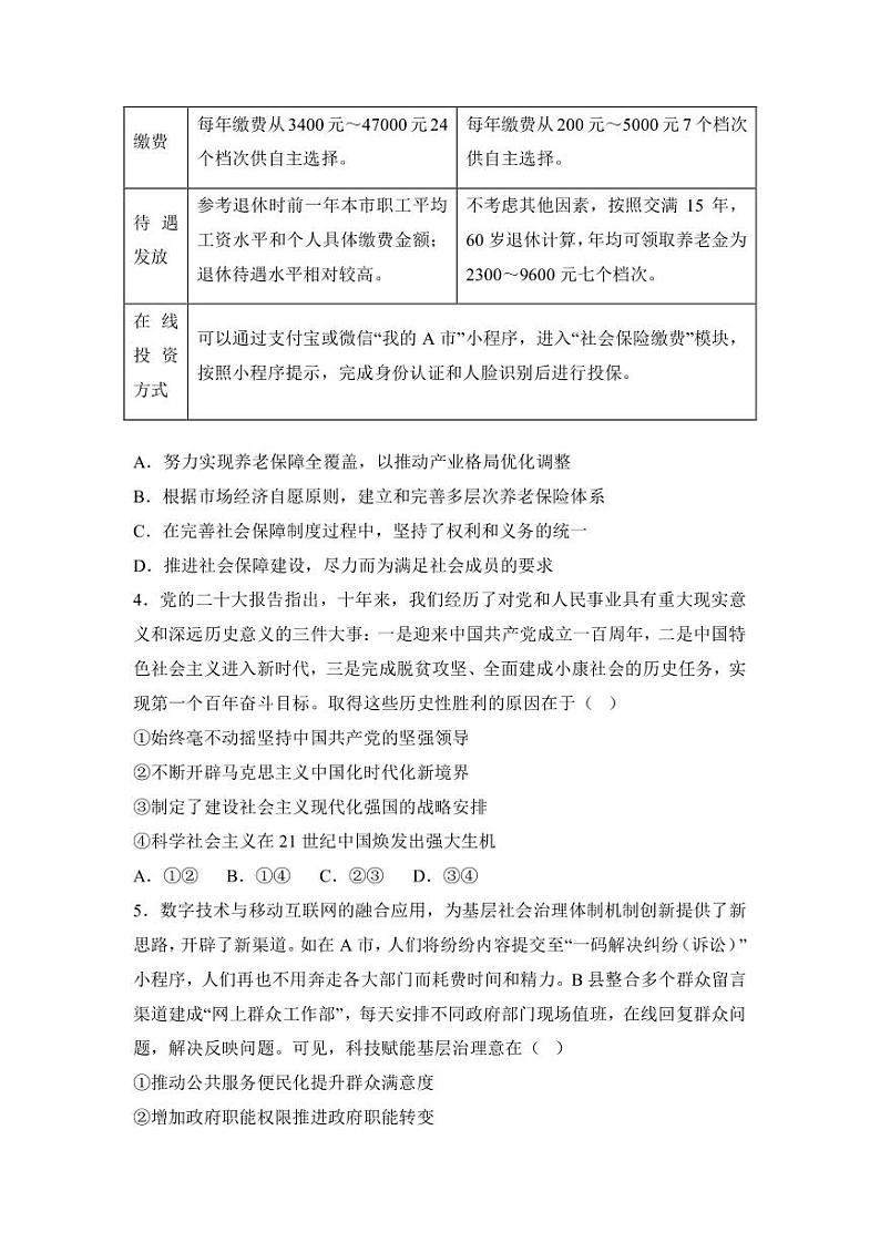
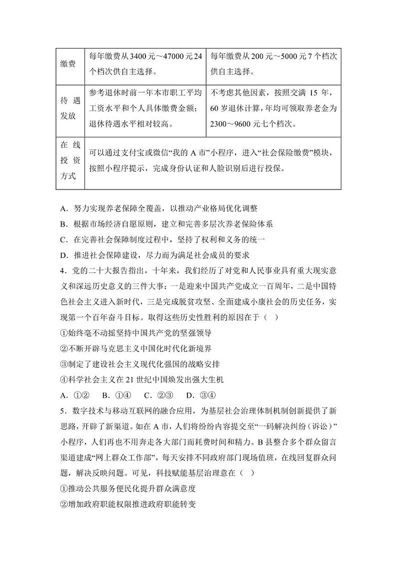
这是一份2023年高考政治考前信息必刷卷(三)(福建卷)PDF版含答案,共12页。
相关试卷
2023年高考政治考前信息必刷卷(二)(福建卷)含答案:
这是一份2023年高考政治考前信息必刷卷(二)(福建卷)含答案,共14页。试卷主要包含了选择题,非选择题等内容,欢迎下载使用。
2023年高考政治考前信息必刷卷(一)(福建卷)含答案:
这是一份2023年高考政治考前信息必刷卷(一)(福建卷)含答案,共15页。试卷主要包含了选择题,非选择题等内容,欢迎下载使用。
2023年高考政治考前信息必刷卷(四)(福建卷)PDF版含答案:
这是一份2023年高考政治考前信息必刷卷(四)(福建卷)PDF版含答案,共14页。