北4数上 总复习 第3课时 图形与几何 PPT课件+教案
展开
这是一份小学数学北师大版四年级上册本册综合复习课件ppt,文件包含第3课时图形与几何pptx、第3课时图形与几何docx等2份课件配套教学资源,其中PPT共37页, 欢迎下载使用。
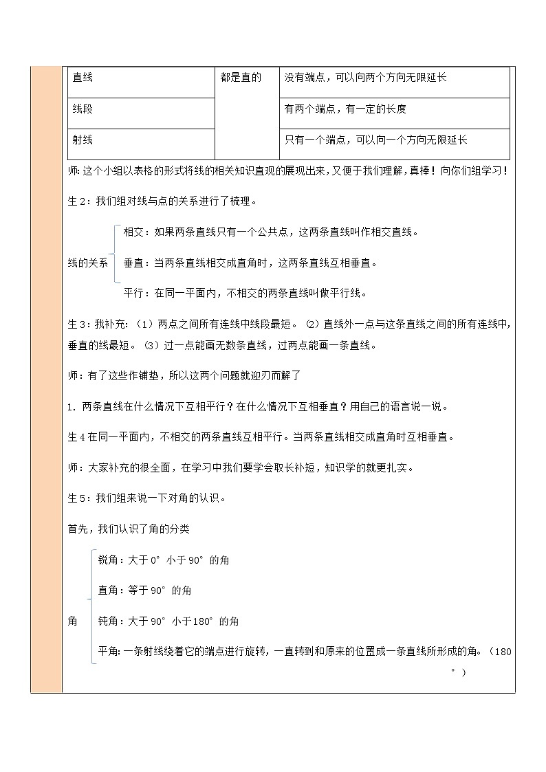
北四数上 总复习 第3课时 图形与几何课题总复习 图形与几何课型复习课教材分析 本节课是北师版四年级数学上册总复习第三课时,通过“独立思考”活动,让学生自主回顾本学期已学内容的相关知识,再次巩固基础知识与基本技能,能够初步梳理构建出同一领域一些内容的知识网络图,体会它们之间的内在联系,整体把握知识与方法,并能应用所学知识解决生活中的实际问题。在“相互启发”的学习中,通过充分交流前面学习中所积累的经验分享收获、体会于智慧,加深对一些基本概念与方法的理解和掌握,体会其核心含义,把握本质。本节课主要是围绕《线与角》和《方向与位置》两个单元的重难点进行回顾和整理。学情分析 学生在本册《总复习》学习过程中,已经掌握梳理知识点的方法,积累整理复习的的经验,在练习解决中,进一步内化了所学的基础知识,具备运用知识分析解决实际问题的能力。 教学策略回顾整理小组交流反馈练习中内化,操作中熟练。教学内容 北师大版四年级数学上册 教科书第103页图形与几何部分,103页--104页1--8题。教学目标通过对《线与角》和《方向与位置》基础知识与基本技能知识的反思和梳理,掌握基础知识点,形成知识网络。学会自己总结归纳学过的知识点,感受数学知识之间的内在联系。运用所学的知识能解决实际问题,发展解决问题的能力。在数学活动和解决问题的过程中,进一步感受数学与生活的联系,培养学生应用数学的意识,激发学习数学的兴趣。教学重点掌握垂直与平行、线与角的概念、会描述生活中简单的路线图。教学难点 将知识内化,形成知识网络。教学准备 多媒体课件课时安排 1课时教学环节 导学案一、创设情境 复习导入 师:同学们,大家好!欢迎来到状元成才路数学慕课堂,今天我们一起来学习北师大版四年级数学上册总复习第三课时《图形与几何》。师:同学们,今天我们一起来复习《线与角》和《方向与位置》的相关内容,谁来说一说在这两个单元,你又学到了哪些知识呢?生1:在《线与角》这一单元,我认识了直线、射线、线段,相交与垂直,还认识了什么是平行线,并且知道了角的分类,学会了用量角器进行量角。生2:在第五单元《方向与位置》这一单元我学会了描述路线图,并且学会用数对来表示位置的方法。师:相信大家掌握的都很好,让我们以小组为单位进行整理相关知识。二、探究体验 经历过程(一)小组合作,自主整理师:同学们,请打开数学书,在练习本上按照自己的理解把第二单元和第五单元的内容进行整理。按下暂停键,开始吧。生:开始整理。师:好了,让我们一起去看一看同学们是怎样整理的呢?生1:我们小组是根据“独立思考”的提示进行梳理知识的。首先,我们对“线”进行再认识,线分为直线、射线、线段三种,我们将它们的共同点和不同点进行了对比,并且制成了表格。名称共同点不同点直线都是直的没有端点,可以向两个方向无限延长线段 有两个端点,有一定的长度射线 只有一个端点,可以向一个方向无限延长师:这个小组以表格的形式将线的相关知识直观的展现出来,又便于我们理解,真棒!向你们组学习!生2:我们组对线与点的关系进行了梳理。 相交:如果两条直线只有一个公共点,这两条直线叫作相交直线。线的关系 垂直:当两条直线相交成直角时,这两条直线互相垂直。 平行:在同一平面内,不相交的两条直线叫做平行线。生3:我补充:(1)两点之间所有连线中线段最短。(2)直线外一点与这条直线之间的所有连线中,垂直的线最短。(3)过一点能画无数条直线,过两点能画一条直线。师:有了这些作铺垫,所以这两个问题就迎刃而解了两条直线在什么情况下互相平行?在什么情况下互相垂直?用自己的语言说一说。生4在同一平面内,不相交的两条直线互相平行。当两条直线相交成直角时互相垂直。师:大家补充的很全面,在学习中我们要学会取长补短,知识学的就更扎实。生5:我们组来说一下对角的认识。首先,我们认识了角的分类锐角:大于0°小于90°的角 直角:等于90°的角角 钝角:大于90°小于180°的角 平角:一条射线绕着它的端点进行旋转,一直转到和原来的位置成一条直线所形成的角。(180°) 周角:一条射线绕着端点整整旋转了一周后与原来的射线重合所形成的角。 (360°)其次,我们学会了量角和画角。师:这位学生的呈现形式,又形象又具体。那么,在量角的时候我们应该怎么做呢?生6:量角时,量角器的中心点和角的顶点重合;量角器零刻度线和角的一条边重合;角的另一条边所对的量角器上的刻度, 就是这个角的度数。师:我们可以概括成:点对点,线对边,读数要看另一边;0在内读内,0在外读外。画角的时候我们又应该注意什么问题?生1:先画一条射线,量角器的中心点与射线的端点重合,零刻度线与射线重合。再从0°开始,找到这个角的刻度线,标上点。过这点和射线的端点连起来,得到另一条射线。一个角就画好了。师:我们也可以简单说成:一画线,二重合,三找点,四连线。师:每个学生都很有自己的复习方法。只要把学过的知识按照自己的理解有序的整理也是一种很好的学习方法。(二)引导强调,内化知识 师:线与角的相关内容大家掌握的非常好,那与我们的生活息息相关的方向与位置你掌握了吗?生1:在我们生活中,每天放学和上学都会和方向和路线相关的知识,一般在说两个物体的相对位置,我们首先要找到中心点在哪里,然后再用方位来进行描述。师:一定要表述清楚方向和距离,让我们来帮小猴找到回家的路吧。生2:首先确定小猴和小猴家的位置,然后明确方向和距离。所以:小猴应先向东走400米到城堡区,然后向北走400米到小兔家,最后向东走600米到自己的家。师:说的真好!生2:老师,在本单元我们还学习了在方格纸上用数对来表示位置。师:请你为大家来说说数对的相关知识吧生2:用数对确定物体的位置:先写列数,再用逗号“,”隔开,最后写行数。比如:停车场上红色汽车的位置在哪里?我们观察图片发现红色汽车在第二列,第四行,我们就可以写成(2,4)来表示在这幅图上红色汽车的位置。师:同学们描述的很好!其实知识就在我们的身边,只要大家肯用心去发现。(三)自我评价,归纳学习师:同学们,在这两个单元你又学到了什么呢?刚才小组整理中你收获了多少,分享了多少,请为自我评价一下(10分)按下暂停键,开始吧。 三、达标检测师:让我们用这两单元的相关知识来解决下面问题。 在右面的图中,分别找出两组互相平行和互相垂直的线段。生1:只要在同一平面不相交的两条直线就是平行线,例如:柜子上下两条边。互相垂直的线段可以用三角尺去测量,例如:桌面上边线与书柜左边的边线互相垂直。2.画一个长3厘米、宽1厘米的长方形。生2:画长方形时,可以先画一条3厘米的线段,在它的左端点处用三角尺作一条1厘米的垂直线段,再在1厘米的上端点处作一条垂直于它的3厘米的线段,最后连接右边的两个端点,长方形就画成了。3.量一量下面各角的度数。师:要求大家找一找,量一量,标一标,正确的度量角的度数。动手吧,同学们。生:我发现,每一个图形里至少有一个钝角。 选择合适的方法画出下面各角,并说一说它们分别是哪一种角。师:先说一说它们是什么角,可以怎么画?生:比如:60°,它是锐角,可以用量角器画,也可以用三角尺上的60°角直接画成。师:无论在画角还是画垂直线,我们都要养成认真仔细的好习惯。师:下面让老师考考你们的观察力吧 小朋友在体育课上学习太极拳,你能发现有哪几个小朋友的姿势与大多数同学的姿势不一样?请分别用数对说出他们的位置。生1:我发现,第五列,第三排的小朋友不一样,可以用(5.3)表示它的位置生2:我发现,第三列第二排的小朋友不一样,可以用(3.2)表示它的位置生3:我发现,第八列第一排的小朋友不一样,可以用(8.1)表示它的位置师:看来大家的数对掌握的不错,老师再来考考你们。请看第六题。生:我是这样解决的:先找到每个数对的位置,然后按A-B-C-D一次连接起来,发现这是一个长方形。并且发现这个长方形的长是4厘米,宽是3厘米所以它的周长是(4+3)=14厘米。师:我们在解决这类问题时,先确定每个数对的位置后,再进一步思考问题。我们一起来解决第八题。 星期日妈妈带妙想到外婆家玩。(1)她们乘坐的3路公交车沿途有哪些建筑物?分别在什么位置? (2)下午她们又到位置是(9,9)的景点去玩。你知道妙想去的是什么地方吗?(3)游玩结束后她们乘公交车回家,沿途有哪些建筑物?在什么位置?师:谁来解决第一小题?生1:我们沿着3路公交车可以发现它经过了百货大厦和广播大厦,它们的位置分别是(3.3)和(5.4)。生2:图上(9.9)的位置上是儿童乐园,所以,妙想想去的是儿童乐园。生3:游玩结束是从儿童乐园到妙想家,她们乘坐2路车,所以她们沿途经过的是电视塔。电视塔的位置是(3.8)师:同学们不仅观察的仔细,而且描述的很到位。让我们再来看看小动物们怎么去动物乐园去聚餐?生1:我们还是先确定行走的方向,再说清楚经过的建筑就可以了。比如小兔,先向西走经过果园到达青蛙家,再向北走到达动物乐园。生2:还可以这样走:先向西走到达果园,再向北走到达小鸡家,最后向西走到达动物乐园。师:这位同学真是一个爱动脑的孩子,遇到问题多动脑筋,方法总比困难多,赶快吧小熊和小猫的行走路线和你的同桌交流一下吧。四、课堂小结师:通过本节课复习,你有什么收获呢?生1:我会画各种角和平行线,垂直线生2:巩固了量角的方法生3:不仅会表示生活中的方向问题还会了在平面上用数对表示位置生4:知道了两点之间线段最短。……师:同学们,今天我们复习了“图形与几何”,咱们这学期就结束了,但是知识的学习与应用是无止境的,在今后的生活和学习中,只要你们努力,相信就能掌握更多的知识。状元成才路,助你学习进步!今天的课就到这里了,同学们再见! 五、教学板书图形与几何名称共同点不同点直线都是直的没有端点,可以向两个方向无限延长线段 有两个端点,有一定的长度射线 只有一个端点,可以向一个方向无限延长线的关系: 相交 垂直 平行 锐角:大于0°小于90°的角 直角:等于90°的角角 钝角:大于90°小于180°的角 平角:180° 周角:360° 方向与位置:确定方向和距离数对:先纵后横 六、教学反思优点:1. 通过结合具体事例加深学生对观察物体的认识,使数学更贴近学生,让学生用数学的眼光去观察和认识身边的各种事物,让学生们感受到数学与生活的紧密联系,展现数学的魅力。2. 在教学中注重培养学生观察、思考、倾听、提问等良好的学习习惯;倡导学生自主探究的数学学习方式,关注学生的学习过程,关注学生的发展提高,让每个学生都能在学习的过程中获得成功的体验。缺点:教师点拨有点多,应该再多让学生发挥自主能力。改进措施:在学生举例阐述对知识点的理解之后,引导学生多说多思考。
相关课件
这是一份北师大版三年级上册4 植树图片课件ppt,文件包含第4课时植树pptx、第4课时植树docx等2份课件配套教学资源,其中PPT共18页, 欢迎下载使用。
这是一份北师大版一年级上册本册综合复习课件ppt,文件包含第3课时统计与概率课件pptx、第3课时统计与概率docx等2份课件配套教学资源,其中PPT共7页, 欢迎下载使用。
这是一份北师大版一年级上册本册综合复习课件ppt,文件包含第2课时图形与几何pptx、第2课时图形与几何docx等2份课件配套教学资源,其中PPT共17页, 欢迎下载使用。

