2023年山东省济宁市邹城市中考道德与法治一模试卷(含解析)
展开相关试卷
这是一份2024年山东省济宁市邹城市第八中学中考一模道德与法治试题,共11页。试卷主要包含了单选题,十五B. 六,十九D. 三等内容,欢迎下载使用。
这是一份2024年山东省济宁市邹城市中考一模道德与法治试题(原卷版+解析版),文件包含2024年山东省济宁市邹城市中考一模道德与法治试题原卷版docx、2024年山东省济宁市邹城市中考一模道德与法治试题解析版docx等2份试卷配套教学资源,其中试卷共15页, 欢迎下载使用。
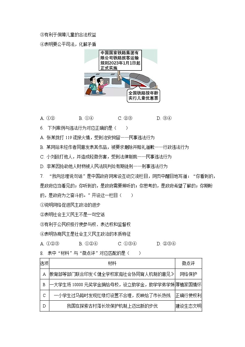
这是一份2023年山东省济宁市邹城市中考道德与法治二模试卷(含解析),共12页。试卷主要包含了单项选择题,分析说明题等内容,欢迎下载使用。

