 
 
 
所属成套资源:初中物理自主招生讲义 (含详解)
初中物理自主招生讲义04平均速度、声音的产生与传播、介质、人耳与听觉(含详解)
展开
这是一份初中物理自主招生讲义04平均速度、声音的产生与传播、介质、人耳与听觉(含详解),共18页。试卷主要包含了变速运动与平均速度等内容,欢迎下载使用。
初中物理自主招生讲义 04
平均速度、声音的产生与传播、介质、人耳与听觉
1.变速运动与平均速度
【知识点的认识】(1)变速运动的快慢就是速度变化的快慢(速度不断变化的运动,包括大小和方向),速度的变化用加速度来描述!匀变速运动呢就是速度在单位时间的增加(减少)是固定的!加速度有正负,正代表速度是增加的,负代表速度是降低的!非匀变速运动呢就是速度在单位时间内的变化不固定!
(2)平均速度是指在某段时间内,物体运动的位移,与所用时间的比值,反映的是某段路程中物体运动的平均快慢.用表示平均速度,用s表示路程,用t表示时间,则平均速度的公式是=.
【命题方向】平均速度的求法,平均速度不是速度的平均的区别题目是中考的命题方向.
例1:晓燕在学校春季运动会百米赛跑中以16s的成绩获得冠军,测得她在50m处的速度是6m/s,到终点时的速度为7.5m/s,则全程内的平均速度是(  )
A.6m/s B.6.25m/s C.6.75m/s D.7.5m/s
分析:由题意可知晓燕百米赛的路程与运动时间,由平均速度公式可以求出她的平均速度.
解:晓燕的百米平均速度:===6.25m/s;故选B.
点评:本题考查了求晓燕的百米平均速度,是一道基础题;要求平均速度只要找出路程与所对应的运动时间,代入平均速度公式计算即可,解题时不要受题干所说的两个速度的影响,题中所提的速度为瞬时速度,与平均速度无关.
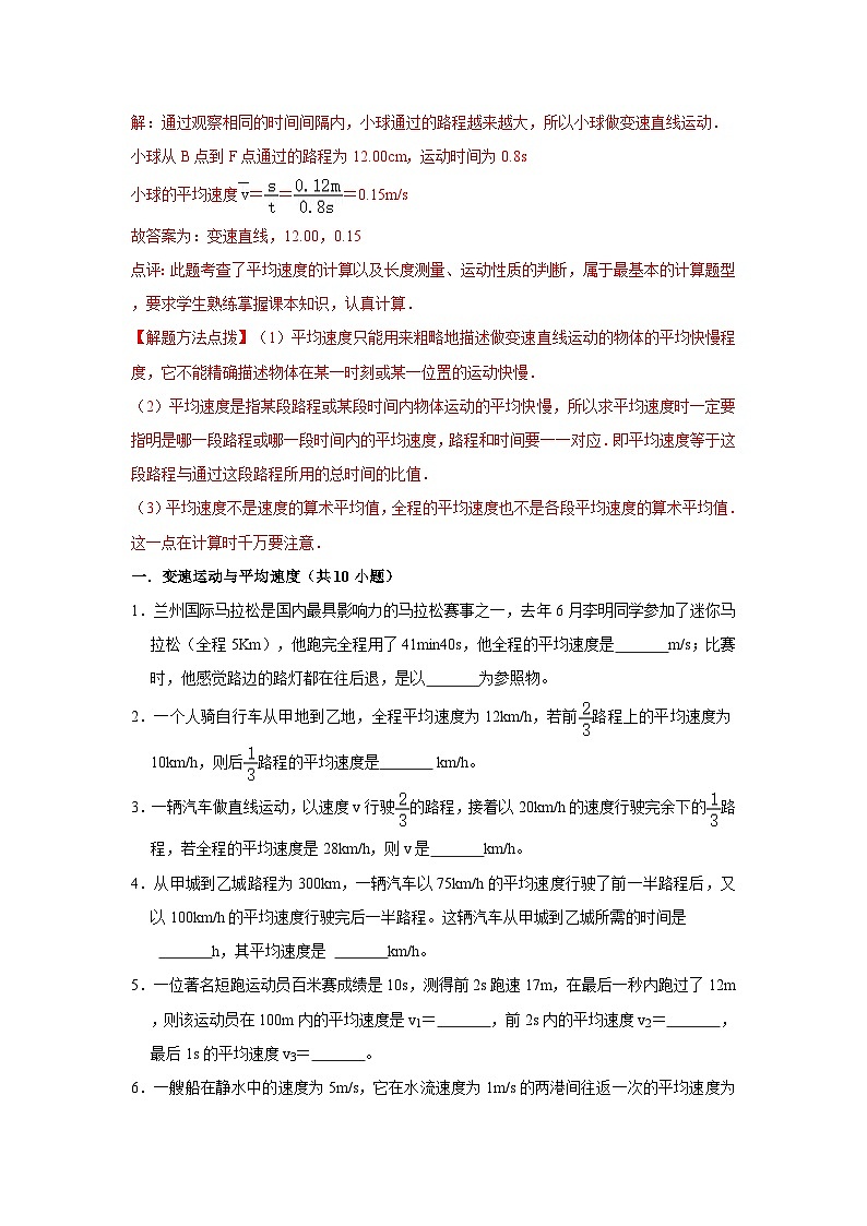
例2:如图,为一小球从A点沿直线运动到F点的频闪照片,若频闪照相机每隔0.2s闪拍一次,分析可知:小球从A点到F点作的是  变速直线 运动(选“匀速直线”或“变速直线”).小球从B点到F点运动的路程是  12.00 cm,平均速度是  0.15 m/s.
分析:通过观察相同的时间间隔内,小球通过的路程,判断小球做何种性质的运动.
通过读刻度尺确定小球运动的路程,数小球间隔个数确定小球的运动时间.
根据公式=,求出小球的平均速度.
解:通过观察相同的时间间隔内,小球通过的路程越来越大,所以小球做变速直线运动.
小球从B点到F点通过的路程为12.00cm,运动时间为0.8s
小球的平均速度===0.15m/s
故答案为:变速直线,12.00,0.15
点评:此题考查了平均速度的计算以及长度测量、运动性质的判断,属于最基本的计算题型,要求学生熟练掌握课本知识,认真计算.
【解题方法点拨】(1)平均速度只能用来粗略地描述做变速直线运动的物体的平均快慢程度,它不能精确描述物体在某一时刻或某一位置的运动快慢.
(2)平均速度是指某段路程或某段时间内物体运动的平均快慢,所以求平均速度时一定要指明是哪一段路程或哪一段时间内的平均速度,路程和时间要一一对应.即平均速度等于这段路程与通过这段路程所用的总时间的比值.
(3)平均速度不是速度的算术平均值,全程的平均速度也不是各段平均速度的算术平均值.这一点在计算时千万要注意.
一.变速运动与平均速度(共10小题)
1.兰州国际马拉松是国内最具影响力的马拉松赛事之一,去年6月李明同学参加了迷你马拉松(全程5Km),他跑完全程用了41min40s,他全程的平均速度是   m/s;比赛时,他感觉路边的路灯都在往后退,是以   为参照物。
2.一个人骑自行车从甲地到乙地,全程平均速度为12km/h,若前路程上的平均速度为10km/h,则后路程的平均速度是    km/h。
3.一辆汽车做直线运动,以速度v行驶的路程,接着以20km/h的速度行驶完余下的路程,若全程的平均速度是28km/h,则v是   km/h。
4.从甲城到乙城路程为300km,一辆汽车以75km/h的平均速度行驶了前一半路程后,又以100km/h的平均速度行驶完后一半路程。这辆汽车从甲城到乙城所需的时间是
   h,其平均速度是    km/h。
5.一位著名短跑运动员百米赛成绩是10s,测得前2s跑速17m,在最后一秒内跑过了12m,则该运动员在100m内的平均速度是v1=   ,前2s内的平均速度v2=   ,最后1s的平均速度v3=   。
6.一艘船在静水中的速度为5m/s,它在水流速度为1m/s的两港间往返一次的平均速度为   。
7.“频闪照相”是研究物体运动时常用的一种实验方法,照相机每隔相等的时间曝光一次,记录下物体的位置。甲、乙两个小球均从位置a竖直下落到位置b,其各自的频闪照片如图所示,试根据照片分析:
(1)甲、乙从位置a竖直下落到位置b,平均速度之比为    。
(2)若甲球的重量为mg,受到空气阻力与速度的关系f=kv(k为常数),则甲球下落过程中可达到的最大速度为v=   (写出表达式)。
8.研究玩具小车A的运动情况时,描绘出了如图所示的速度﹣﹣时间图象。通过查阅资料,得知速度﹣﹣时间图象与坐标轴所包围的部分(即图中阴影部分)的面积就是小车运动的距离。如果在小车A开始运动的同时,在A后方0.9m处释放一同向匀速运动的小车B,求:
(1)根据图象计算小车A在0~1秒内的平均速度大小;
(2)当小车B的速度大小满足什么条件时,两车不可能相遇;
(3)当小车B的速度为1m/s时,经过多长时间两车相遇?
9.小明和小静同学在研究变速运动中物体速度变化快慢(单位是m/s2)跟物体所受外力以及物体质量的关系时,做了大量实验,其中一次列表如下:表1 用质量M=0.1kg的小车做实验的结果:
物体受到的力
0.01N
0.02N
0.04N
0.08N
物体速度的变化快慢
0.10m/s2
0.20m/s2
0.40m/s2
0.80m/s2
表2 小车受到的力为0.08N不变时,做实验的结果:
小车的质量
0.80kg
0.40kg
0.20kg
0.10kg
物体速度的变化快慢
0.10m/s2
0.20m/s2
0.40m/s2
0.80m/s2
由表1可得出的实验结论:   ;
由表2可得出的实验结论:   。
10.某物体沿直线向一个方向运动,先以速度v1运动,发生了位移s,再以速度v2运动,发生了位移s,它在整个过程中的平均速度为   。若先以速度v1运动了时间t,又以速度v2运动了时间3t,则它在整个过程的平均速度为   。
2.声音的产生
【知识点的认识】
(1)一切正在发声的物体都在振动;振动停止,发声也停止.
“振动停止,发声也停止”不能叙述为“振动停止,声音也消失”,因为振动停止,只是不再发声,而原来发出的声音仍会继续存在并传播.
(2)正在发声的物体叫声源,声源又叫发声体,固体、液体、气体都可以是声源.
声源是指具体的发声部位,如人在说话时的声源不能说是人,应该说是声带.记住几个易混的声源:蝉叫的声源是腹膜;笛子等管乐器的声源是空气柱;向暖瓶中灌水的声源是空气柱;气球爆炸的声源是气球周围的空气;
【命题方向】
声音的产生这一知识点比较简单,中考中常围绕“振动”两个字出填空题,近几年以转换法较为热点,如扬声器纸屑实验、乒乓球音叉实验等,考查体现振动的方法、看到的现象、实验的目的、纸屑和乒乓球的作用等.
【解题方法点拨】
(1)归纳法:发声的声带在振动,发声的音叉在振动,发声的琴弦在振动,…经过归纳总结得出,一切正在发声的物体都在振动.
(2)转换法:不易观察的现象对过易观察的现象体现出来.发声的音叉看不到振动,可以通过细线悬挂的乒乓球的跳动来体现、也可以通过水花四溅来体现,这是一种转换法的思想,乒乓球或水花在实验中起到将微小振动放大的作用.
(3)关于发声与振动的关系理解:①一切发声都振动,但振动不一定被人们看到.
不论科技多么发达,都没有任何一种不振动就能发声的现象;敲音叉或敲桌面发声时的振动看不到,需要通过转换法来体现;
②一切振动都发声,但声不一定被人们听到.
振动发声有的是超声或次声,不在人的听觉范围内,故听不到;有的声音响度很小,故听不到.
二.声音的产生(共6小题)
11.下列关于声现象的说法中不正确的是(  )
A.打鼓时,放在鼓面上的沙粒不停的跳动,说明发声体在不停的振动 
B.放在钟罩内的闹钟正在响,把钟罩内的空气抽出一些后,铃声明显减少,说明声音的传播需要介质 
C.正在发声的音叉接触水面时,水面溅起水花,说明液体能够传声 
D.贝多芬双耳失聪后,用棍子顶在琴盖上聆听自己演奏的琴声,说明固体能够传声
12.如图所示,将一个正在发声的音叉紧靠悬挂的泡沫塑料小球,可观察到小球被音叉反复弹开,如果音叉不发声就观察不到此现象,在此实验中,小球的作用是(  )
A.使音叉的振动尽快停下来 B.使音叉的振动时间尽可能延长,便于观察
C.使音叉的微小振动放大,便于观察 D.使声波反射形成回声
13.下列说法中正确的是(  )
A.声音由振动而发生,发声的物体不一定在振动 B.声音在真空中也能传播 
C.声音在空气中的传播速度小于在铁轨中的传播速度 D.声音在液体中不能传播
14.关于声音的形成,下列说法正确的是(  )
A.一切振动的物体都可以形成声音 
B.在真空中振动的物体形成的声音太弱,我们听不到 
C.有振源且有介质才能形成 
D.振动强有声音,振动弱无声音
15.在演示声音是由物体的振动发生的实验中,将正在发声的音叉紧靠悬线下的轻质小球,小球被多次弹开。在此实验中,小球的作用是(  )
A.使音叉的振动尽快停下来 B.把音叉的微小振动放大,便于观察 
C.使音叉的振动时间延长 D.使声波多次反射形成回声
16.如图所示,是一个自制的陶笛。用力吹陶笛,陶笛内空气   发声;听众听到的陶笛声,是通过   传入人耳的。
3.声音的传播条件
【知识点的认识】
(1)声音靠介质传播.
能够传播声音的物质叫做传声的介质,一切固体、液体、气体都可以作为传声的介质.
(2)真空不能传声.
真空罩里面放闹铃的实验、登月的宇航员无法直接交谈的现象都说明真空不能传声.
(3)声音在介质中以声波的形式传播.
通过水波来类比声波.
【命题方向】
真空罩内放入闹铃的实验常是出题热点,重点是考查理想实验法的推理思维.其他知识点常以填空题为主,重点记住关键的词语;也有联系生活实际的问题,如真空玻璃、空心砖的声学优点等.
【解题方法点拨】
(1)判断传声介质的种类:例如,隔墙有耳、土电话说明固体可以传声;电子哺鱼、说话声吓跑鱼说明液体可以传声;人平时交谈说明气体可以传声.
(2)理想实验法:在观察实验的基础上,忽略次要的因素,进行合理的推理,得出结论,达到认识事物本质的目的.在真空罩中放入正在发声的闹铃,随着罩内空气的不断抽出,听到声音越来越小,由此推理,如果把罩内气体全部抽出,则听不到声音,其实将罩内气体全部抽出是不现实的,只是一种推理.因此得出结论:真空不能传声,或者说传声一定需要介质.
(3)同一声音在不同介质中传播时,频率不变.
三.声音的传播条件(共2小题)
17.古诗《小儿垂钓》中有“路人借问遥招手,怕得鱼惊不应人”。
(1)这个钓鱼的小儿面对路人的询问,只是招招手却默不作声。这因为他知道声音不仅能在空气中传播,还能在   中传播;
(2)小儿招手会产生声波,但鱼儿听不见的原因是   不在鱼儿的听觉范围。
18.小朋友在游戏中常制作一种“土电话”的玩具,用两个圆纸盒与一根棉线组成,只要将棉线绷紧,二人就可以通话。那么“土电话”是利用了   原理制成的。
4.声音在不同介质中的传播速度
【知识点的认识】
(1)定义:声音在介质中每秒传播的距离叫声速,用符号v来表示。
(2)公式:u=s/t表示声速,单位是m/s;s表示路程,单位是m;t表示时间,单位是s。
(3)常数:15℃空气中声速是340m/s。
(4)影响因素:介质种类和介质温度。
(5)声音在传播时由声速大处向声速小处偏折。
【命题方向】该考点常以填空和选择题型出现。主要考查学生对概念规律的记忆和运用所学知识来解决日常生活中的现象的能力。也可能考查与声音有关的路程和时间的计算。
【解题方法点拨】
(1)340m/s的条件是15℃的空气中,温度和介质不同时其数值也不同。
(2)光速比声速大,所以先看到闪电,后听到雷声;百米赛跑时听枪声计时比看枪烟计时晚0.294s。【知识点的认识】
(1)一般情况下,声音在固体中传播速度最大,液体中其次,气体中最小;同种介质中,温度越高,声速越大.
(2)声音在真空中不能传播,速度为0.
【命题方向】(1)根据不同介质中的声速数据归纳规律.
(2)利用声音在不同介质中的传播速度不同解决一些实际问题,如:在一个自来水管一端敲击一下,另一端可以听到几次声音.
【解题方法点拨】
(1)声速与介质种类的关系规律不是绝对的,软木就是特例,所以表达规律时要说“一般情况下”.
(2)由于声音在不同介质中的速度的不同,同一声源,距离相等的位置可能听到多次声音.如长水管一端敲击一次,另一端听到三次声音,第一次由铁传播,第二次由水传播,第三次由空气传播.首先注意管子要“长”,其次注意管内有没有水.第三注意听到的多次声音是不同介质传播的,并不是回声.
(3)固体传声速度大,能量损失少,所以通过固体传声能及早地听到,并且更加清楚.
四.声音在不同介质中的传播速度(共4小题)
19.有一段长为18m的装满水的铁管,将耳朵贴在装满水的铁管一端,在另一端敲一下,能听到几次声音?(已知:声音在铁、水和空气中的传播速度依次为5200m/s、1500m/s和340m/s。人耳能分清前后两次声音的时间间隔要大于0.1s)(  )
A.1次 B.2次 C.3次 D.4次
20.一列高速列车A以40m/s的速度在平直轨道上匀速行驶,与之相邻的另一轨道上的高速列车B正以60m/s的速度迎面驶来。A车司机拉响汽笛,发出两声短促的汽笛声,汽笛声之间的时间间隔为1s。声音在空气中的传播速度恒为340m/s,两车未相遇,则B车接收到这两声汽笛信号的时间间隔是    s。
21.“风声雨声读书声声声入耳,家事国事天下事事事关心”,此对联中所说的三种声音在空气中传播时的速度相比   (选填“风声最快”、“雨声最快”、“读书声最快”或“一样快)。
22.某中学八年级课外活动小组的同学为了体验“声音在不同介质中传播速度不同”的物理现象,他们请一位同学在输送水的直铁管道(充满水)上敲击一下,使铁管发出清脆的声音,其余同学沿铁管分别在不同位置耳朵贴近铁管听声。实验结束以后,A同学只听到一次响声;B同学听到2次响声;C同学听到3次响声。已知声音在空气中的传播速度是v气=340m/s,在水中的传播速度是v水=1700m/s,在铁中的传播速度是v铁=5100m/s。若A、B、C三位同学的位置到敲击点的距离分别为xA、xB、xC,则它们的大小分别满足的条件是    ;    ;    。(请按照xA、xB、xC的顺序填空)
5.人耳的构成和听觉形成的过程
【知识点的认识】耳朵是听觉器官.它由外耳、中耳和内耳三部分组成.外耳的耳廓、外耳道负责收集声音,是声音传入的通道.同时能选择性地听取某些声音,对某些声音有放大.它还保护中耳、内耳不受外界不良因素的影响,是外在屏障.
  中耳是由耳膜、听小骨、中耳腔、咽鼓管等组成.耳膜位于外耳、中耳之间,厚度约1毫米,弹性很好,可以随着声音振动,就像一个绷着的小鼓的皮,所以也叫鼓膜.鼓膜的内侧连着三块听小骨,它们是人身体最小的骨头,也是人体内最精细的结构之一.听小骨首尾相连,组成听骨链,将声音向内耳传导.由于杠杆作用,声音通过中耳时速度和效率提高了几十倍.有一条连接中耳腔和口腔的管道叫咽鼓管,它的适度适时开闭,可以保证鼓膜内外压力的平衡.当然,由于开闭不当,也会使口水、奶水呛入中耳,引起发炎.正常情况下,中耳腔应该是干燥的,如果有分泌液滞留,将会影响声音的传导.
  内耳主要由半规管和耳蜗组成.半规管是位置感觉器,它帮助人体判断自我的体位,维持人体的平衡.因此,耳朵也是平衡器官.耳蜗就像一个蜗牛,它里面的毛细胞将声音的机械振动转换成生物电,通过听神经传入大脑听中枢,我们才能感受到声音.分布在蜗底的毛细胞感受高频声音,分布在蜗顶的毛细胞感受低频声音,而围绕着轴心分布着听神经,它的螺旋神经节,收集来自毛细胞的电信号,负责向大脑中心传递.
【命题方向】
人耳是怎样听到声音的,以及怎样减弱噪音两个方面是命题方向.例如:人感知声音的基本过程:外界传来的声音引起 鼓膜 振动,这种振动通过 听小骨 及其他组织传给 听觉神经,听觉神经 把信号传给大脑,这样人就听到了声音。
【解题方法点拨】
认识人耳的结构,同时理解声音的产生与传播.【知识点的认识】
人耳的构造:外耳、中耳、内耳
声音的传导途径:声波→外耳道→鼓膜→听小骨链→内耳
声音传到两耳的时间不同形成的双耳效应(双耳效应是人们依靠双耳间的音量差、时间差和音色差判别声音方位的效应.)
我们能够听到的声音,正确的传播途径是:物体振动﹣﹣介质﹣﹣良好的耳朵 
人能听到的声音条件有三:
1.声源 且发声振动的频率在20Hz﹣20000Hz之间. 
2.有传声的介质:如空气等 
3.有良好的听力
【命题方向】
一般出现选择题填空题人耳感知声音的过程及听到声音的条件.
例如:我们能够听到的声音,正确的传播途径是(  )
A、良好的耳朵﹣﹣介质﹣﹣物体振动
B、介质﹣﹣物体振动﹣﹣良好的耳朵
C、物体振动﹣﹣介质﹣﹣良好的耳朵
D、物体振动﹣﹣良好的耳朵﹣﹣介质
【解题方法点拨】C
从了解耳朵的结构、声音的过程及听到声音的条件.
五.人耳的构成和听觉形成的过程(共3小题)
23.“最美人间四月天,蜜蜂蝴蝶舞蹁跹”。人能听见的声音的频率范围一般在20赫兹至20000赫兹之间。下面有关说法中正确的是(  )
A.蜜蜂在人身后飞,人可以听见。蝴蝶在人身后飞,人听不见 
B.蜜蜂在人身后飞,人可以听见。蝴蝶在人身后飞,人也能听见 
C.2赫兹至10赫兹的次声,只要振幅足够大,人耳就能听见 
D.声音不需要介质在真空中也能传播
24.磁带录放机可高速、低速播放正常录制的声音,当它在低速播放时,最有可能听不到的声音是正常录音时(  )
A.频率较低的声音 B.频率较高的声音 
C.振动较弱的声音 D.振动较强的声音
25.声是以波的形式传播,声波的传播快慢与   和   有关。耳膜破裂的人   (可能、不能)听到声音。
初中物理自主招生讲义 04
平均速度、声音的产生与传播、介质、人耳与听觉
答案与解析
1.
答案与解析:(1)s=5km=5000m,t=41min40s=2500s,
他全程的平均速度是:v===2m/s;
(2)李明同学在比赛中向前运动,则路灯相对于李明同学位置不断后退,所以他选择的参照物是他自己。故答案为:2;自己。
2.
答案与解析:设从甲地到乙地的路程为3S,
∵v=,∴汽车行驶全程所用的时间:
t==; 
行驶前路程用的时间:t1==;
走后路程所用的时间:t2=t﹣t1=﹣=;
走后路程的平均速度:V2===20km/h。
故答案为:20。
3.
答案与解析:设全程的路程为3s,由题意可知,前一段路程为2s,后一段路程为s,
由v=可得两段路程所用的时间分别为:t1=,t2=,
全程的平均速度:v=====28km/h,
化简解得v=35km/h。
故答案为:35。
4.
答案与解析:由可知前一半路程所用的时间为:;
后一半路程所用的时间为:;
则这辆汽车从甲城到乙城所需的时间为:t=t1+t2=2h+1.5h=3.5h;
其平均速度为:。故答案为:3.5;85.7。
5.
答案与解析:由题意可知,百米比赛的路程为100米,所用总时间是10秒,v===10m/s;
前2s内的平均速度v2===8.5m/s;最后1s的平均速度v3===12m/s。
故答案为:10m/s;8.5m/s;12m/s。
6.
答案与解析:设两港间的距离为S;
船逆水行驶时的相对速度:V1=5m/s﹣1m/s=4m/s;
船顺水行驶时的相对速度:V2=5m/s+1m/s=6m/s;
船逆水行驶时所用的时间:t1=;
船顺水行驶时所用的时间:t2=; 
船往返一次的平均速度:=======4.8m/s;
故答案为:4.8m/s。
7.
答案与解析:(1)假设从位置a竖直下落到位置b的路程为s,两次曝光相隔的时间为t,
则甲小球所用的时间t甲=3t,乙小球所用的时间t乙=5t,
甲、乙两球的平均速度之比:===;
(2)当匀速下落时,甲球达到的最大速度,
因为G=f,
又有已知,f=kv,
所以,G=kv=mg,
故得甲球的下落速度:v=。
故答案为:(1)5:3;(2)。
8.
答案与解析:(1)由题意和图象可知,小车A在1s 内运动的距离:
s=vt=×0.2m/s×1s=0.1m,
则小车A 在0﹣1s 内的平均速度:v′===0.1m/s。
(2)(3)设两车相遇所用的时间为t,
由图象可知,小车A的速度与时间成正比,比例系数k==0.2,
则小车A的速度:vA=0.2t,
由题意可得,小车A在相遇时运动的距离:sA=vAt=×0.2t×t=0.1t2﹣﹣﹣﹣①
小车B做匀速运动,则小车B在相遇时运动的距离:sB=vBt=1t﹣﹣﹣﹣﹣﹣﹣﹣②,
由题知,在小车A 开始运动的同时,在A 后方0.9m 处释放一同向匀速运动的小车B,如图所示:
则相遇时应满足sA+s=sB,即:0.1t2+0.9=t﹣﹣﹣﹣﹣﹣﹣﹣﹣③,
解③式可得:t=1s或9s;
即当t=1s或9s时两车可相遇2次。
设恰好相遇时小车B的速度为vB′,则t时间内小车B运动的距离:sB=vB′t﹣﹣﹣﹣﹣﹣﹣﹣④,
恰好相遇时,需满足sA+s=sB,
将①④代入上式可得:0.1t2+0.9=vB′t﹣﹣﹣﹣﹣﹣﹣﹣﹣⑤
要两车不可能相遇时,则方程⑤无解(关于t的一元二次方程),
由数学知识可知,△=b2﹣4ac<0,即(﹣vB′)2﹣4×0.1×0.9<0,
解得vB′<0.6m/s,故当小车B 的速度大小满足小于0.6m/s时,两车不可能相遇。
答:(1)小车A在0~1秒内的平均速度大小为0.1m/s;
(2)当小车B的速度小于0.6m/s时,两车不可能相遇;
(3)当小车B的速度为1m/s时,经过1s或9s两车相遇。
9.
答案与解析:(1)表1中,小车质量不变的情况下,四次数据的变化为:小车受力越来越大,同时速度的变化也越来越快。
(2)表2中,小车受力不变的情况下,四次数据的变化为:小车质量越来越小,同时速度的变化就越来越快。
故本题答案为:(1)当质量相同时,物体所受外力越大,物体速度变化越快
(2)当物体所受外力相同时,物体质量越大,物体速度变化越慢
10.
答案与解析:先以速度v1运动,发生了位移s,其时间为t1=,再以速度v2运动,发生了位移s,其时间为t2=,则平均速度为:v===;
先以速度v1运动了时间t,其路程为s1=v1t,又以速度v2运动了时间3t,其路程为s2=v23t,则平均速度为:v′====。
故答案为:;。
11.
答案与解析:A、打鼓时,放在鼓面上的沙粒不停的跳动说明了发声的鼓面在振动,所以A是正确的;
B、放在钟罩内的闹钟正在响,钟罩内有空气,当空气抽出一部分时铃声变小,说明声音的传播需要空气等物质作为传声的介质,所以B是正确的;
C、发声的音叉接触水面时,水面溅起水花,说明发声的音叉在振动,所以C是错误的;
D、贝多芬用棍子顶在琴盖上聆听自己演奏的琴声,琴声是通过棍子传播过来的,说明了固体能够传声,所以D是正确的。故选:C。
12.
答案与解析:正在发声物体在振动但不易观察,为了观察到它的振动,放一小球,振动的音叉将小球弹开。通过小球的振动来反映音叉的振动。故选:C。
13.
答案与解析:A、发声的物体一定在振动,故A错;
B、声音不能在真空中进行传播,故B错;
C、声音在固体中的传播速度比在气体中的传播速度最快,故声音在空气中的传播速度小于在铁轨中的传播速度,故C正确;
D、声音可以在液体中进行传播,故D错。故选:C。
14.
答案与解析:A、一切发声的物体都在振动,但振动的物体并不一定都可以形成声音,要产生声音还需要介质的传播,所以A是错误的;
B、在真空中振动的物体可能会发出声音,但由于没有传声的介质,所以我们听不到,B是错误的;
C、有振源而且也有传声的介质,才能够形成声音,C是正确的;
D、振动强时声音响度大,振动弱时声音响度小,所以D是错误的;故选:C。
15.
答案与解析:正在发声物体在振动但不易观察,为了观察到它的振动,放一小球,振动的音叉将小球弹开。通过小球的振动来反映音叉的振动。故选:B。
16.
答案与解析:用力吹陶笛,陶笛内空气柱振动发出声音;声音可以通过空气传入人耳。
故答案为:振动;空气。
17.
答案与解析:(1)因为人的声音先经空气传播到水中,然后再经水传播而被鱼听到,所以空气和水都可以传声;
(2)招手会产生波动,但由于频率很低,所以不在鱼的听觉范围内,因此鱼不会被吓跑;
故答案为:(1)水;(2)波的频率太低了。
18.
答案与解析:因为声音可以在固体中传播,所以“土电话”利用绷紧的棉线作为传播声音的介质;故答案为:声音可以在固体中传播。
19.
答案与解析:声音在铁、水、空气中传播18m所用的时间分别为:
t1===0.003s;t2===0.012s;t3===0.053s。
由三次时间比较可以看出,相差不到0.1s,所以人耳是分辨不出来的,只能听到混在一起的一次声音。故选:A。
20.
答案与解析:已知A车速度vA=40m/s,B车速度vB=60m/s,
假设两车相距为s,第一次收到笛声用的时间:t=;
1s后发出第二次笛声,此时两相距s′=(vA+vB)Δt=(40m/s+60m/s)×1s=100m,
由于1s后发出二次笛声,则B车收到第二次笛声时需要的时间:t2=Δt+,
则两次听到时间差为:
Δt′=t2﹣t1=Δt+﹣=Δt﹣=1s﹣=0.75s。
故答案为:0.75。
21.
答案与解析:因为声音的传播需要介质,我们听到“风声、雨声、读书声”,是通过空气传播的,在15℃的空气中的传播速度是340m/s,故三种声音传播时的速度是一样快。
故答案为:一样快。
22.
答案与解析:声音到达人耳的先后顺序(传声物质)依次是:铁、水、空气。设声音传播的距离为x。
要分辨(相邻的)空气和水传来的声音,应有:﹣≥0.1s,解得:xA≥42.5m;
要分辨(相邻的)水和铁传来的声音,应有:﹣≥0.1s,解得:xB≥255m;
结论:C同学与敲击点处的距离:xC≥255m时,三种物质传播的声音到达听音者的时间间隔均等于或大于0.1s,能听到三次敲击声。
B同学与敲击点处的距离:255m>xB≥42.5m时,水和空气传播的时间间隔等于或大于0.1s(可以分辨);
空气和铁传播的时间间隔等于或大于0.1s(可以分辨);水和铁传播的声音到达听音者的时间间隔小于0.1s(不能区分);
A同学与敲击点处的距离:xA<42.5m时,任意两种物质传播的声音到达听音者的时间间隔均小于0.1s,只能听到一次敲击声。
故答案为:xA<42.5m;42.5m≤xB<255m;xC≥255m。
23.
答案与解析:
蜜蜂发出的声音的频率在人的听觉范围之内,不管蜜蜂在人前还是在人后,人都能听到蜜蜂飞行时发出的声音,2赫兹至10赫兹的次声超出了人的听觉范围,人类听不到,故A正确,BC错误;
声音的传播需要介质,真空不能传声,故D错误。
故选:A。
24.
答案与解析:A、低速播放时,有可能频率低于20Hz,此时听不到声音。符合题意。
B、磁带录放机低速播放,产生的声音频率不可能高于20000Hz.会听到声音,不合题意。
C、物体振动幅度较弱,但仍有一定响度,会听到声音。不合题意。
D、物体振动幅度较强,产生的响度也大,能听到声音。不合题意。
故选:A。
25.
答案与解析:①课本上在讲解声音的传播速度时,列出了声音在不同介质中传播速度的表格,在表格中除了标明介质的种类外还标明了介质的温度,通过对同温度下的不同介质,以及对同种介质在不同温度下声音的传播速度的比较很容易得出:声音的传播速度既和介质的种类有关又和介质的温度有关;
②声音在通过骨骼进行传播的时候不需要经过鼓膜,只要听觉神经是完好的都可以通过助听器听到声音,或者如贝多芬晚年失聪时那样通过骨骼进行声音的传递。
故答案为:介质的种类,介质的温度,可能。
相关试卷
这是一份04平均速度、声音的产生与传播、介质、人耳与听觉-初中物理自主招生精品讲义练习,文件包含04平均速度声音的产生与传播介质人耳与听觉教师版docx、04平均速度声音的产生与传播介质人耳与听觉学生版docx等2份试卷配套教学资源,其中试卷共28页, 欢迎下载使用。
这是一份初中物理自主招生讲义19质量、密度、近视与远视(含详解),共23页。
这是一份初中物理自主招生讲义09汽化、沸腾、蒸发(含详解),共26页。试卷主要包含了汽化及汽化吸热的特点,如图所示,从温度与室温等内容,欢迎下载使用。
 
 
 
 
 
 
 
 


