山东省青岛市三区市2021-2022学年高二数学下学期期末考试试题(Word版附答案)
展开
这是一份山东省青岛市三区市2021-2022学年高二数学下学期期末考试试题(Word版附答案),共10页。试卷主要包含了07,考试结束后,请将答题卡上交,函数与函数的图象,已知,则实数的取值苑围是,已知,且,则,已知,则的大小关系是,非空集合关于运算满足等内容,欢迎下载使用。
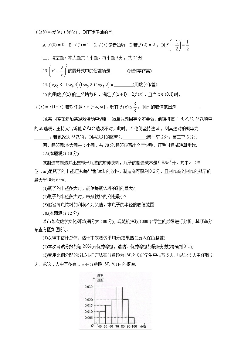
2021~2022学年度第二学期第二学段模块检测高二数学试题 2022.07本试卷共6页,22题.全卷满分150分。考试用时120分钟。注意事项:1.答卷前,考生务必将自己的姓名、考生号等填写在答题卡和试卷指定位置上,并将条形码粘贴在答题卡指定位置上。2.回答选择题时,选出每小题答案后,用铅笔把答题卡上对应题目的答案标号涂黑。如需改动,用橡皮擦干净后,再选涂其他答案标号。回答非选择题时,将答案写在答题卡上。写在本试卷上无效。3.考试结束后,请将答题卡上交。一、单项选择题:本大题共8小题。每小题5分,共40分。在每小题给出的四个选项中,只有一项是符合题目要求的。1.设集合,则A. B. C. D.2.已知随机变量服从正态分布,则A. B. C. D.附:,3.在内将某种药物注射进患者的血液中.在注射期间,血液中的药物含量呈线性增加;停止注射后,血液中的药物含量呈指数衰减.能反映血液中药物含量随时间变化的㽚象是4.函数与函数的图象A.关于轴对称 B.关于轴对称C.关于原点对称 D.关于直线对称5.已知,则实数的取值苑围是A. B. C. D.6.已知函数,曲线与直线有且仅在一个交点,则实数的取值范围为A. B. C. D.7.已知,且,则A.4 B.5 C.6 D.78.已知,则的大小关系是A. B. C. D..二、多项选择题:本大题共4小题.共小题5分,共20分.在每小题给出的四个选项中,有多项符合题目要求.全部选对的得5分,选对但不全的得2分,有选错的得0分.9.已知某足球运动员每次定点射门的命中率为,则下述正确的是A.若共进行10次射门,则命中次数的数学期望等于5B.若共进行10次射门,则命中5次的概率最大C.若共述行5次射门,则命中次数的方差等于1D.若共进行5次射门,则至少有两次命中的概率为10.非空集合关于运算满足:对于任意的,都有,则称集合关于运算为“回归集”.下列集合关于运算为“回归集"的是A.为为自然数的减法B.为为有理数的乘法C.为为实数的加法D.已知全集,集合为,为实数的乘法11.关于以正方体的顶点为顶点的几何体,下述正确的是A.若几何体为正四面体,则只有1个B.若几何体为三梭柱,则共有12个C.若几何体为四棱锥,则共有48个D.若几何体为三棱柱,则共生58个12.已知是定义在上的不恒为零的函数,对于任意都满足,则下述正确的是A. B. C.是奇函数 D.若,则三、填空题:本大题共4小题,每小题5分,共20分.13.的展开式中的俗数项是________(用数字作䈞).14._________(用数字作䇼).15.的函数的定义域为,满足,且当时,.若对任意,都有,则的取值范围是___________.16.某同莶在参加某游戏活动中遇到一道单选题目完全不会做,他随机蒙了选项中的选项,主持人告诉他和选项不对,此时,若他仍坚持选,则其选对的概率为_______;若他改选选项,则共选对的概率为___________(第一空2分,第二空3分).四、解答题:本大题共6小题,共70分.解答应写出文字说明、证明过程或演算步䎿.17.(本题满分10分)某制造商制造并出售球形瓶装的某种炏料,瓶子的制造成本是分,其中(单位:)是瓶子的半径.已知每出售的饮料,制造商可获利分,且制作商能制作的瓶子的最大半径为.(1)瓶子的半径多大时,能使每瓶饮料的利的最大?(2)瓶子的半径多大时,每瓶饮料的利㳹最小?(3)假设每瓶饮料的利润不为负值,求瓶子的半径的取值范围.18.(本题满分12分)某市某次数学文化测试(满分为100分),现随机抽取1000名学生的成绩进行分析,其频率分布直方图如图所示.(1)以样本估计总体,估计本次测试平均分(结果四舍五入保留整数);(2)本次考试分数的前为优秀等级,请估计优秀等级的最低分数(精确到);(3)若用比例分配的分层抽样方法在分数段为的学生中抽取5人,再从这5人中任取2人,求这2人中至多有1人在分数段内的概率. 19. (本题满分 12 分)某食品厂为了检查甲、乙两条自动包装流水线的生产情况, 随机在这两条流水线上各 抽取 100 件产品作为样本称出它们的质量 (单位: 毫克), 质量值落在 的产品为合格品, 否则为不合格品. 统计数据如下面 列联表: 甲流水线乙流水线总计合格品9296188不合格品8412总计100100200(1)依据 的独立性检殓, 能否认为产品的包装合格与流水线的选择在关联?附: , 其中 .临界值表:0.150.100.050.0250.0100.0050.0012.0722.7063.8415.0246.6357.87910.828(2) 从抽取的 200 件产品中随机任取两件, 记 “这两件产品中至少一件为合格品”为 24 件 , 记 “这两件产品均来自甲流水线" 为求件 , 求 ;(3) 公司工程师抽取几组一小时生产的产品数据进行不合格品情识检查分析, 在 (单位: 百件)件产品中,得到不合格品数量 (单位: 件)的情况汇据如下表所示:X (百件)147810y (件)214243540求 关于 的经嵦回归方程 , 并预测一小时生产 2000 件时的合格品数(精确到 1 ).附: . 20.(本题满分12分)已知函数.(1)讨论的单调区间;(2)若,求. 21.(本题满分12分)一种微生物群体可以经过自身繁殖不断生存下来,设一个这种微生物为第0代,经过一次繁殖后为第1代,再经过一次繁殖后为第2代,该微生物每代繁殖的个数是相互独立的,且有相同的分布列,设表示1个微生物个体繁殖下一代的个数,.(1)已知,求;(2)设表示该生物临近灭绝的概率,当时,证明:是关于的方程的最小正实根. 22.(本题满分12分)已知函数.(1)求的单调区间;(2)若,当时,函数有极小值,求的取值范目.
相关试卷
这是一份山东省青岛市即墨区2023-2024学年高二上学期期末考试数学试卷(Word版附答案),共13页。试卷主要包含了01,曲线围成图形的面积为等内容,欢迎下载使用。
这是一份山东省青岛市2023届高三数学三模试题(Word版附解析),共24页。
这是一份山东省青岛市平度市2022-2023学年高二数学下学期期末试题(Word版附解析),共19页。试卷主要包含了07, 已知函数,则, 已知正实数满足,则的最小值为, 已知实数,则下列结论正确的是等内容,欢迎下载使用。

