






2023年广东省惠州市仲恺区中考一模语文试卷
展开
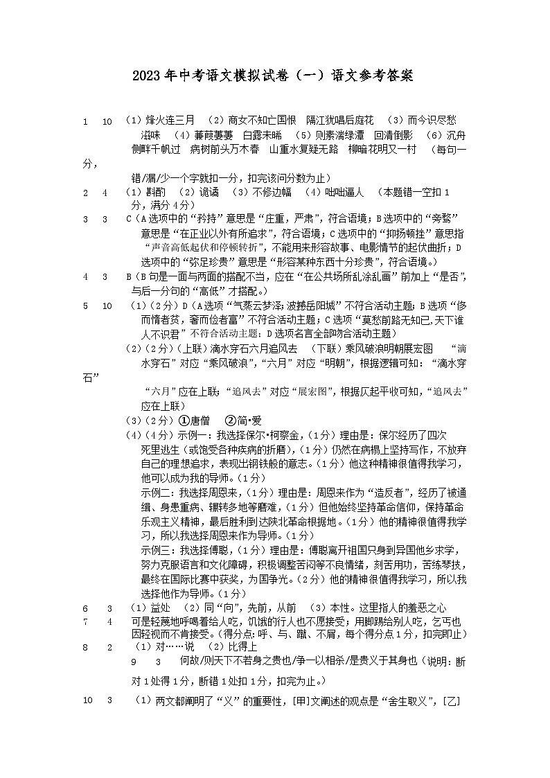
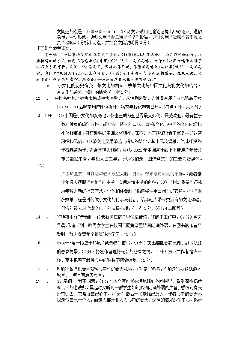
这是一份2023年广东省惠州市仲恺区中考一模语文试卷,文件包含2023年中考语文模拟试卷一语文参考答案-已定稿docx、2023年中考语文模拟试题答题卡五校-已定稿20230418pdf、2023年中考语文模拟试题试卷六校-已定稿20230418pdf、中考语文试卷双向细目表模拟一1docx等4份试卷配套教学资源,其中试卷共14页, 欢迎下载使用。
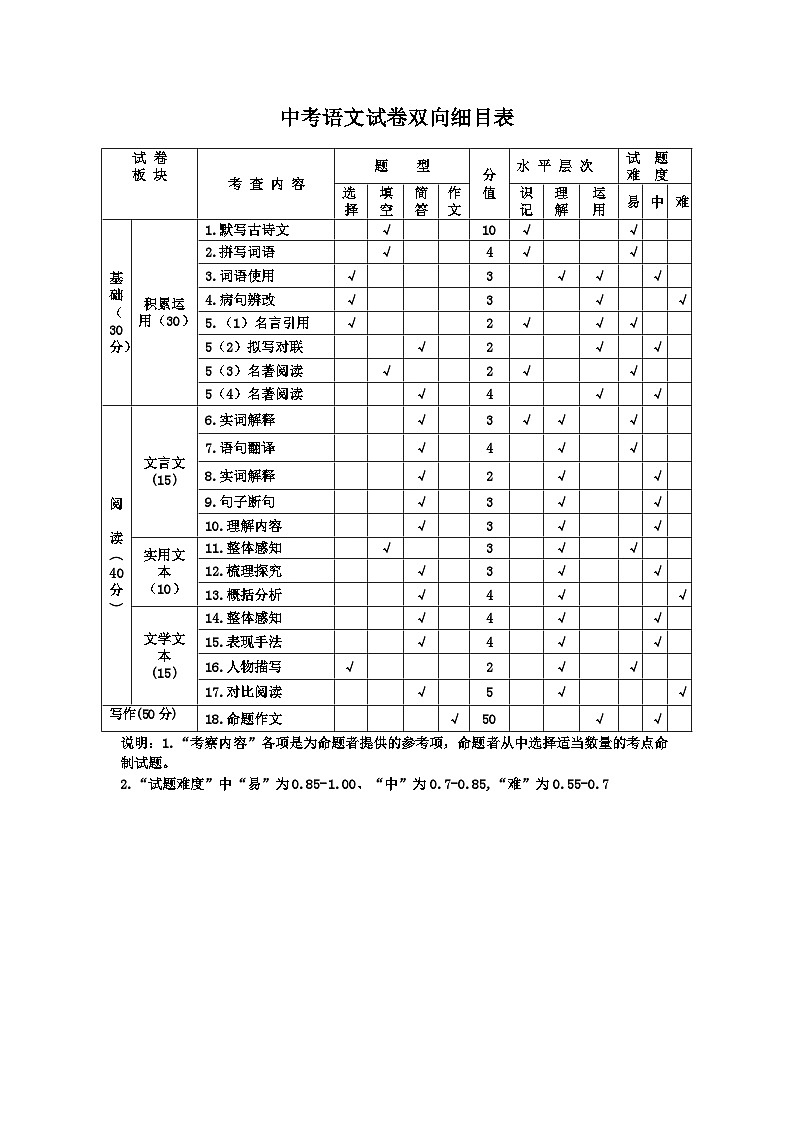
试 卷板 块考 查 内 容题 型分值水 平 层 次试 题难 度选择填空简答作文识记理解运用易中难基础(30分)积累运用(30)1.默写古诗文 √ 10√ √ 2.拼写词语 √ 4√ √ 3.词语使用√ 3 √√ √ 4.病句辨改√ 3 √ √5.(1)名言引用√ 2√ √√ 5(2)拟写对联 √ 2 √ √ 5(3)名著阅读 √ 2√ √ 5(4)名著阅读 √ 4 √ √ 阅 读︵40分︶文言文(15)6.实词解释 √ 3√√ √ 7.语句翻译 √ 4 √ √ 8.实词解释 √ 2 √ √ 9.句子断句 √ 3 √ √ 10.理解内容 √ 3 √ √ 实用文本(10)11.整体感知 √ 3 √ √ 12.梳理探究 √ 3 √ √ 13.概括分析 √ 4 √ √文学文本(15)14.整体感知 √ 4 √ √ 15.表现手法 √ 4 √ √ 16.人物描写√ 2 √ √ 17.对比阅读 √ 5 √ √写作(50分)18.命题作文 √50 √ √ 中考语文试卷双向细目表说明:1.“考察内容”各项是为命题者提供的参考项,命题者从中选择适当数量的考点命制试题。2.“试题难度”中“易”为0.85-1.00、“中”为0.7-0.85,“难”为0.55-0.7
相关试卷
这是一份2023届广东省惠州仲恺区七校联考中考试题猜想语文试卷含解析,共15页。试卷主要包含了下列词语中有错别字的一项是,社区是我们生活的家园,默写填空,阅读《西游记》选段,回答问题等内容,欢迎下载使用。
这是一份2023年广东省惠州市仲恺区中考一模语文试题(含解析),共18页。试卷主要包含了句子默写,填空题,选择题,综合性学习,对比阅读,现代文阅读,作文等内容,欢迎下载使用。
这是一份2023年广东省惠州市仲恺区中考一模语文试卷(图片版含答案),文件包含2023年中考语文模拟试题试卷六校-已定稿20230418pdf、2023年中考语文模拟试卷一语文参考答案-已定稿docx等2份试卷配套教学资源,其中试卷共7页, 欢迎下载使用。