2023届江苏省镇江重点中学高三(下)学情调查考试化学试卷-普通用卷
展开
这是一份2023届江苏省镇江重点中学高三(下)学情调查考试化学试卷-普通用卷,共21页。试卷主要包含了 化学与生产、生活密切相关, 氯及其化合物应用广泛等内容,欢迎下载使用。
2023届江苏省镇江重点中学高三(下)学情调查考试化学试卷1. 化学与生产、生活密切相关。下列说法正确的是( )A. 北京冬奥会吉祥物“冰墩墩”的材质中有聚氯乙烯,聚氯乙烯是纯净物
B. 中国航空空间站外层的热控保温材料属于金属材料
C. 空间站天和核心舱的太阳电池翼的氮化硼陶瓷涂层属于新型无机非金属材料
D. 北斗卫星导航系统由中国自主研发、独立运行,其所用芯片的主要成分为2. 常用作食盐中的补碘剂,可用“氯酸钾氧化法”制备,该方法的第一步反应为: 。下列有关说法正确的是( )A. 仅含离子键 B. 的电子式:
C. 中元素的化合价为 D. 的空间构型为直线形3. 前周期元素、、、的原子序数依次增大,基态原子的电子总数是其最高能级电子数的倍;在同周期元素中,第一电离能数值比大的元素有种;是金属性最强的短周期元素;元素基态原子最外层只有个电子,且内层轨道均排满电子。下列说法中正确的是( )A. 在周期表中位于第二周期族
B. 电负性大小:
C. 的最高价氧化物的水化物酸性比的强
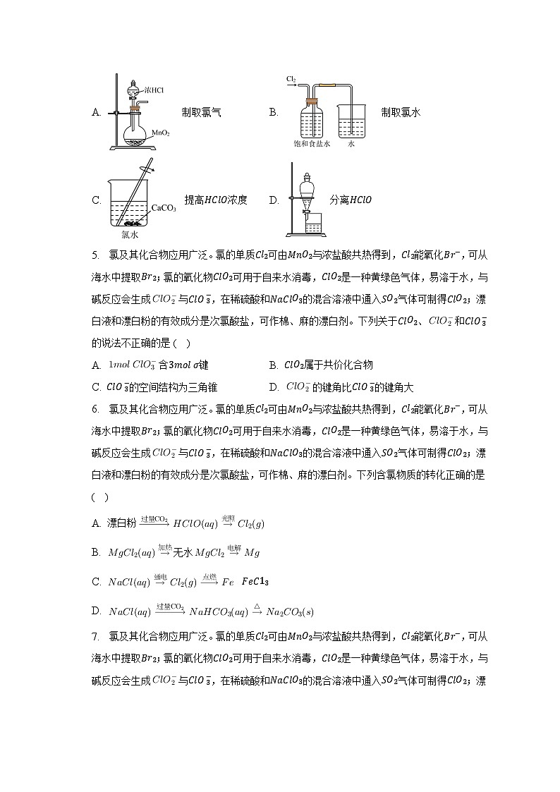
D. 元素在元素周期表中的区4. 氯及其化合物应用广泛。氯的单质可由与浓盐酸共热得到,能氧化,可从海水中提取;氯的氧化物可用于自来水消毒,是一种黄绿色气体,易溶于水,与碱反应会生成与,在稀硫酸和的混合溶液中通入气体可制得;漂白液和漂白粉的有效成分是次氯酸盐,可作棉、麻的漂白剂。实验室制取高浓度的溶液,有关实验装置和原理能达到实验目的的是( )A. 制取氯气 B. 制取氯水
C. 提高浓度 D. 分离5. 氯及其化合物应用广泛。氯的单质可由与浓盐酸共热得到,能氧化,可从海水中提取;氯的氧化物可用于自来水消毒,是一种黄绿色气体,易溶于水,与碱反应会生成与,在稀硫酸和的混合溶液中通入气体可制得;漂白液和漂白粉的有效成分是次氯酸盐,可作棉、麻的漂白剂。下列关于、和的说法不正确的是( )A. 含键 B. 属于共价化合物
C. 的空间结构为三角锥 D. 的键角比的键角大6. 氯及其化合物应用广泛。氯的单质可由与浓盐酸共热得到,能氧化,可从海水中提取;氯的氧化物可用于自来水消毒,是一种黄绿色气体,易溶于水,与碱反应会生成与,在稀硫酸和的混合溶液中通入气体可制得;漂白液和漂白粉的有效成分是次氯酸盐,可作棉、麻的漂白剂。下列含氯物质的转化正确的是( )A. 漂白粉
B. 无水
C.
D. 7. 氯及其化合物应用广泛。氯的单质可由与浓盐酸共热得到,能氧化,可从海水中提取;氯的氧化物可用于自来水消毒,是一种黄绿色气体,易溶于水,与碱反应会生成与,在稀硫酸和的混合溶液中通入气体可制得;漂白液和漂白粉的有效成分是次氯酸盐,可作棉、麻的漂白剂。下列关于氯及其化合物的性质与用途具有对应关系的是( )A. 具有氧化性,可用于制取
B. 有还原性,可用于从海水中提取溴
C. 不稳定,可用于棉、麻漂白
D. 溶液呈酸性,可用于蚀刻印刷电路板8. 硫和氮及其化合物对人类生存和社会发展意义重大,但硫氧化物和氮氧化物造成的环境问题也日益受到关注,下列说液正确的是( )A. 二氧化硫不仅可以漂白纸浆,还能杀菌消毒
B. 汽车尾气中,主要来源于汽油、柴油的燃烧
C. 植物直接吸收利用空气中的和作为肥料,实现氮的固定
D. 和均可采用石灰乳进行脱除9. 化合物是合成抗多发性骨髓瘤药物帕比司他的重要中间体,下列关于的说法正确的是( )A. 每个分子中采用杂化的原子有个
B. 每个与足量加成后的产物中含有个手性碳原子
C. 分子存在顺反异构
D. 分子与溶液反应最多消耗10. 室温下,下列实验探究方案能达到探究目的的是( )选项探究方案探究目的将食品脱氧剂样品中的还原铁粉溶于盐酸,滴加溶液,观察溶液颜色变化食品脱氧剂样品中有无价铁用计测量等浓度的醋酸、盐酸的,比较溶液大小是弱电解质向浓中插入红热的炭,观察生成气体的颜色炭可与浓反应生成向淀粉溶液中加适量溶液,加热,冷却后加溶液至碱性,再加少量碘水,观察溶液颜色变化淀粉溶液在稀硫酸和加热条件下是否水解 A. B. C. D. 11. 催化氧化法将转化为的反应为:,研究发现催化反应的过程如下:反应:反应:反应:下列关于催化氧化法制的说法正确的是( ) A. 反应增大压强,达新平衡后浓度减小
B. 反应的
C. 由反应过程可知催化剂参与反应,通过改变反应路径提高平衡转化率
D. 推断反应应为12. 一种吸收再经氧化得到硫酸盐的过程如图所示。室温下,用。溶液吸收,若通入所引起的溶液体积变化和挥发可忽略,溶液中含硫物种的浓度。的电离常数分别为,。下列说法正确的是( )A. “吸收”所得溶液中:
B. 若“吸收”所得溶液中溶液中:
C. 若“吸收所得溶液,则溶液中
D. “氧化”时调节溶液约为,主要发生反应13. 恒压条件下,密闭容器中将、按照体积比为:合成,其中涉及的主要反应:ⅠⅡ在不同催化剂作用下发生反应Ⅰ和反应Ⅱ,在相同的时间段内的选择性和产率随温度的变化如图已知:的选择性下列说法正确的是( ) A. 保持恒温恒压下充入氮气,不影响的产率
B. 合成甲醇的适宜工业条件是约,催化剂选择
C. 使用,以上,升高温度甲醇的产率降低,原因是催化剂的活性降低
D. 使用,以上,升高温度甲醇的产率降低,是因为反应Ⅰ平衡逆向移动14. 钛被誉为“现代金属”和战略金属”。、、均为重要的钛的化合物。以高钛渣主要成分为含少量、为原料制备白色颜料的一种工艺流程如下:已知:难溶于碱性溶液;中的杂质,比更易水洗除去。固体与在空气中加热至时生成,该反应的化学方程式为___________。“酸溶”后获得的溶液经加热煮沸,生成难溶于水的,该反应的离子方程式为___________。“脱色时中因存在少量而影响产品的颜色,“脱色步骤中的作用是___________。在熔融盐体系中,通过电解和获得电池材料,电解装置如图写出电极的电极反应___________。钛酸钡被誉为“电子陶瓷工业的支柱”,其晶体结构如图,在答题卡上用“”标岀的位置___________。可以催化降解甲醛、苯等有害物质,具有去除效率高,且无二次污染等优点,广泛应用于家居装潢等领域,根据图推导的化学式___________,并描述步骤、的反应机理___________。 15. 化合物是一种药物中间体,其合成路线如下:分子所含官能团的名称___________。分两步进行,反应类型依次为加成反应、___________。的反应过程中会产生一种与互为同分异构体的副产物,写出该副产物的结构简式:___________。的一种同分异构体同时满足下列条件,写出其结构简式:___________。分子中含有苯环且有种含氧官能团。分子中不同化学环境的氢原子个数比是:::.已知:和表示烃基或氢,”表示烃基。写出以和为原料制备的合成路线流程图无机试剂和有机溶剂任用,合成路线流程图示例见本题题干___________。 16. 钴的氧化物常用于制取催化剂和颜料等。以钴渣要成分是、、含少量、等杂质为原料可支取钴的氧化物的流程如图部分产物和条件省略。已知:和均易与形成配合物;氧化性:;部分金属离子沉淀的如下表开始沉淀的按离子浓度为计算:金属离子开始沉淀的沉淀完全的回答下列问题:酸浸:将稀硫酸加入到一定量的钴渣中,再向悬浊液中通入,写出发生反应的离子方程式___________。除铝:得到固体的主要成分是___________。填化学式除镍:向除铝的滤液中,加入某有机萃取剂,通过萃取、反萃取可以除去,并且得到溶液。已知被萃取原理可表示为:水层有机层有机层水层,反萃取的目的是将有机相转移到水层。使尽可能多地发生上述转移,简述反萃取的实验操作___________。沉钻:向除杂后的溶液中加入溶液,水浴加热至左右,反应生成沉淀。若改用作沉淀剂,的沉淀率明显降低,原因是___________。热分解:在纯氧中加热分解,测得加热升温过程中固体的质量变化如图所示。加热分解制备需要控制的温度为___________写出计算推理过程。从环保角度考虑,以含钴废料主要成分为,含少量、先制备,再进一步制备的实验方案为___________。可选试剂: 溶液, , ,溶液, 溶液, 溶液 17. 碳达峰”“碳中和”是我国社会发展重大战略之一I.中国首次实现了利用二氧化碳人工合成淀粉,其中最关键的一步是以为原料制。在某催化加氢制的反应体系中,发生的主要反应有:时,往某密闭容器中按投料比::充入和反应达到平衡时,测得各组分的物质的量分数随温度变化的曲线如图所示。图中代表___________填化学式。体系中的物质的量分数受温度影响不大,原因是___________。还原是实现“双碳”经济的有效途径之一,相关的主要反应有:请回答:反应的___________用,表示。恒压,时,和按物质的量之比:投料,经如下流程可实现高效转化。写出过程产生的化学方程式___________。过程的催化剂是___________,若和按物质的量之比:投料,则会导致过程___________。过程平衡后通入稀有气体,测得一段时间内物质的量上升,根据过程,结合平衡移动原理,解释物质的量上升的原因___________。
答案和解析 1.【答案】 【解析】A.聚合物都是混合物,A错误;B.金属是热的良导体,故热控保温材料不可能属于金属材料,B错误;C.氮化硼属于新型无机非金属材料,C正确;D.芯片的主要成分为硅,D错误;故选C。
2.【答案】 【解析】A.中含离子键,氧原子和氯原子之间还有共价键,A错误;B.是离子化合物,电子式为,B正确;C.中和均是价,是价,所以元素的化合价为,C错误;D.的空间构型为形,D错误;答案选B。
3.【答案】 【解析】基态原子的电子总数是其最高能级电子数的倍则的电子排布为,为。是金属性最强的短周期元素,为。在同周期元素中,第一电离能数值比大的元素有种,为。元素基态原子最外层只有个电子,且内层轨道均排满,可能为或。A.为第二周期Ⅴ族,项错误;B.同周期从左往右电负性增强即,已知为金属锌给最强的短周期元素,电负性,项正确;C.同周期从左往右非金属性增强,最高价氧化为的水化物酸性增强,即的最高价氧化物的水化物酸性比的弱,项错误;D.若为,则属于区元素,项错误;故选B。
4.【答案】 【解析】A.浓盐酸与加热条件制取,该装置中少了酒精灯,项不能达到实验目的;B.制取的含有,需要用饱和氯化钠洗气装置长进短处,该装置无法除杂的目的,项不能达到实验目的;C.氯气溶于水存在平衡 ,加入消耗使平衡正向浓度增大,项能达到实验目的;D.最终得到浓的中含有固体,需要进行过滤除去,该装置错误,项不能达到实验目的;故选C。
5.【答案】 【解析】A.该离子中与个原子形成共价键,所以 含键,项正确;B.均为非金属元素只有共价键,所以该物质为共价化合物,项正确;C. 价层电子对为 ,孤电子对有一对,则空间结构为三角锥形,项正确;D. 价层电子对为 ,孤电子对有两对。 和 两者均有四对价层电子对而前者孤电子更多对成键电子对排斥大键角小,项错误;故选D。
6.【答案】 【解析】A.酸性强于,通入漂白粉中可制备。但见光分解为和,项错误;B.加热易水解产生,获得无水需要在氛围中加热。熔融电解得到,项错误;C.溶液电解阳极放电得到,铁在中燃烧生成,项正确;D.氯化钠溶液不能和二氧化碳反应,且固体受热分解可得到,而不是溶液分解,项错误;故选C。
7.【答案】 【解析】A.氯酸钠中氯元素化合价为价,具有氧化性,能和二氧化硫反应生成二氧化氯,A正确;B.氯气和溴化钠反应溴,是利用氯气的氧化性,B错误;C.次氯酸具有强氧化性,能漂白棉麻等,不是利用其不稳定性,C错误;D.氯化铁具有氧化性格,能和铜反应生成氯化铜和氯化亚铁,D错误;故选A。
8.【答案】 【解析】A.具有漂白性和弱氧化性,所以可漂白纸浆还能杀菌消毒,项正确;B.汽油、柴油均为烃类物质无氮元素。主要来自与空气中在打火时与反应产生,项错误;C.植物直接吸收铵盐和硝酸盐作为肥料,而转化为氮的化合物称为氮的固定,项错误;D.不与石灰乳反应无法脱除,项错误;故选A。
9.【答案】 【解析】A.该物质中和的为杂化共个,而其他的为杂化,项错误;B.手性碳特点:连接四个不同原子或基团。该物质与氢气加成后的产物如图,结构对称,不含手性碳原子,项错误;C.的两个均连接两种不同的原子或基团时存在顺反异构,分子中存在顺反异构,项正确;D.中只有酯基能与溶液反应,即分子与溶液反应最多消耗,项错误;故选C。
10.【答案】 【解析】A.由于该反应溶液中可能不存在,而无法使显色检测,不符合题意;B.为弱电解质电离程度小,其电离出的比等浓度的盐酸电离出的少,从而两者的有差异,测定两者的即可确定为弱电解质,项符合题意;C.浓受热会分解产生从而无法确定炭与浓是否发生反应产生,项不符合题意;D.与反应而无法与淀粉显色,从而无法确定淀粉水解情况,不符合题意;故选B。
11.【答案】 【解析】A.温度不变,平衡常数不变,,因此反应增大压强,达新平衡后浓度不变,A错误;B.反应 是放热反应,B错误;C.由反应、、知,催化剂参加反应,催化剂通过改变反应历程,从而提高反应速率,但催化剂不影响平衡,改变不了平衡转化率,故C错误;D.依据盖斯定律,用“总反应反应十反应 ”得反应 ,故D正确;故选D。
12.【答案】 【解析】采用溶液吸收,再经氧化得到硫酸盐。A.溶液中存在电荷守恒为 ,项错误;B.“吸收”所得溶液中溶液即为溶液, 得到,即水解小于第二步电离该溶液呈酸性,项错误;C.若溶液中溶液溶质为和电荷守恒式为 又,所以 。同时 ,代入电荷守恒式得 ,项正确;D.“氧化”时调节溶液约为,此时溶液中溶质主要成分为,反应为 ,项错误;故选C。
13.【答案】 【解析】A.充入氮气反应Ⅰ压强减小平衡逆向移动,和增加从而导致反应Ⅱ的反应物浓度增大平衡正向,所以的产率增加,项错误;B.相同条件下催化剂选择性更高。此催化剂在选择性最高且的产率较高,所以甲醇的最适宜条件为约、催化剂选择,项正确;C.以上反应Ⅰ为放热反应升温平衡逆向,而反应Ⅱ为吸热反应升温平衡正向,导致甲醇的产率降低,项错误;D.,以上甲醇的选择性低,且升温反应Ⅱ正向,所以该条件下主要以反应Ⅱ为主导致甲醇的产率降低,项错误;故选B。
14.【答案】
将还原为便于除去从而提高的纯度
;羟基结合甲醛的氢产生和醛基,醛基再与 结合产生 【解析】高钛渣主要成分为,含少量、中加入固体熔盐,固体与反应生成,经水浸、过滤后,在所得滤渣中加酸溶得到溶液,经水解生成难溶于水的,脱色时加、,目的是将还原为便于除去,煅烧得到,据此分析解答。固体与在空气中加热至时生成和水,反应为 ; 水解获得变为,反应的离子方程式为 ;脱色的目的是除去离子,由于更易洗脱,因此作用将还原为便于除去,从而提高的纯度;从图看和在极还原为和,反应为。晶胞中位于晶胞的顶点均摊 ,而位于个面心均摊 。由化学式看该晶胞中应该有个,位于晶胞体心。答案为 ;从图看 与 产生,同时与结合产生和,所以推测为 。反应机理:羟基结合甲醛的氢产生和 , 再与 结合产生 。
15.【答案】碳碳双键和醚键 消去反应
或
【解析】环醚开环形成醇。为臭氧氧化为酮。羰基的、与碳基加成再消去形成。为碳碳双键和为醚键;发生加成反应后得到,醇再经消去反应得到;醚断键有两种情况如图,上述流程中为蓝色标注键断裂得到产物。若红色断裂得到产物为;的化学式为,计算不饱和度为,分子中含有苯环且有种含氧官能团,该分子中除了苯环无其他不饱和键。分子中不同化学环境的氢原子个数比是:::,分子中含有三个等效的甲基即,分子中的为酚羟基和醚键,所以分子结构简式为或;合成,六元环开环环烯经臭氧氧化开环再经过一系列反应形成五元环。已知反应得 。
16.【答案】(1)Co2O3+SO2+2H+= + 2Co2++H2O (2)Al(OH)3
(3)向有机层中加入硫酸溶液,振荡静置、分液,得到水层,有机层进行多次萃取分液,将多次的水层合并 (4)铵根和碳酸氢根在加热下水解程度更大,产生氨气,Co2+易与NH3形成络合物 (5)条件为1200℃以上,关系式为CoCO3~CoO列式计算 (6)边搅拌边加入1.000mol/L H2SO4溶液和1.000mol/L H2O2溶液,待充分反应后边搅拌边滴加0.1000mol/L NaOH溶液,调节溶液的pH在5.0-6.4之间,静置过滤,向滤液中边搅拌边加入1.000mol/L NaHCO3溶液至不再产生沉淀为止,静置过滤,洗涤后在1200℃条件下加热至恒重。 【解析】以钻渣(主要成分是CoO、Co2O3,含少量Ni、Al2O3等杂质)为原料制备钴的氧化物,加入稀硫酸酸浸后Al2O3转化为Al3+,Co2O3转化为Co3+,CoO转化为Co2+,Ni转化为Ni2+,通入SO2的目的是将Co3+还原为Co2+;加入碳酸钠固体将铝离子转化为Al(OH)3沉淀,加入萃取剂HX除去Ni2+;水层中加入碳酸氢钠沉钴得到碳酸钴,有机层中加入硫酸溶液经反萃取得到NiSO4溶液,经过一系列操作得到NiSO47H2O,以此解答。(1)酸浸将金属氧化为溶解,SO2将Co3+将还原为Co2+而自身转变为 。该反应为Co2O3+SO2+2H+= + 2Co2++H2O;(2)加入Na2CO3除铝利用 与Al3+双水解产生Al(OH)3,所以固体有Al(OH)3;(3)若使萃取平衡逆向需要加入酸性物质,所以萃取操作:向有机层中加入硫酸溶液,振荡静置、分液,得到水层,有机层进行多次萃取分液,将多次的水层合并;(4)若改用NH4HCO3作沉淀剂,铵根和碳酸氢根在加热下水解程度更大,产生氨气,由于Co2+易与NH3形成络合物,所以CoCO3的沉淀率明显降低;(5)由Co元素守恒可得关系式:3CoCO3~Co3O4, 。CoCO3~CoO同理 。结合以上数据知,第二段分解产生CoO,所以控制温度1200℃以上;(6)由于Co2O3>O2>Cl2,若用盐酸酸溶会反应生成有毒气体Cl2,因此应先将废料溶于硫酸使Fe2O3、Al2O3转化为Fe3+、Al3+,再将Co3+还原为Co2+,H2O2既具有还原性,又具有氧化性,且反应产物绿色环保,因此用H2O2将Co3+还原为Co2+,加入NaOH溶液调节pH在5.0-6.4之间,除去Fe3+、Al3+,然后加入NaHCO3溶液沉钴得到碳酸钴,经过滤、洗涤后在1200℃条件下加热至恒重得到CoO。
17.【答案】
温度改变时,反应Ⅰ和反应Ⅲ的平衡移动方向相反
一氧化碳;导致一氧化碳量减小,反应减慢,不利用二氧化碳的转化
通入氦气,碳酸钙分解平衡正向移动,导致二氧化碳和一氧化碳比例增大,促进铁还原二氧化碳生成一氧化碳平衡正向移动,使一氧化碳的物质的量上升。 【解析】生成甲醇的反应都为放热反应,所以温度升高平衡逆向移动,甲醇的物质的量分数减小,生成一氧化碳的反应为吸热反应,所以随着温度升高平衡正向移动,一氧化碳的物质的量分数增大,二者共同作用导致水蒸气减小幅度小于甲醇,故为水,为甲醇,为一氧化碳。反应Ⅲ消耗二氧化碳,反应Ⅰ生成二氧化碳,最终体系中的二氧化碳的物质的量分数与上述两个反应有关,由于温度改变时,反应Ⅰ和反应Ⅲ的平衡移动方向相反,且平衡移动程度接近,导致体系中的二氧化碳的物质的量分数受温度的影响不大。 , ,根据盖斯定律分析,得热化学方程式: 的。恒压,时,和按物质的量之比:投料,经如下流程可实现高效转化。从图分析,氢气和四氧化三铁反应生成水,故过程产生的化学方程式 。过程的催化剂是一氧化碳,若和按物质的量之比:投料,则导致一氧化碳量减小,反应减慢,不利用二氧化碳的转化。恒压条件下通入氦气,碳酸钙分解平衡正向移动,导致二氧化碳和一氧化碳比例增大,促进铁还原二氧化碳生成一氧化碳平衡正向移动,使一氧化碳的物质的量上升。
相关试卷
这是一份江苏省重点中学2024届高三年级三月份学情调研化学试题(含答案),共10页。试卷主要包含了下列叙述正确的是,下列说法正确的是,下列化学反应表示正确的是等内容,欢迎下载使用。
这是一份江苏省连云港新海重点中学2022-2023学年高一上学期10月学情调研考试化学试卷(含答案),共15页。试卷主要包含了单选题,填空题,计算题等内容,欢迎下载使用。
这是一份江苏省镇江市重点中学2023-2024学年高三上学期期初阶段学情检测化学试卷(PDF版),共10页。

