


还剩4页未读,
继续阅读
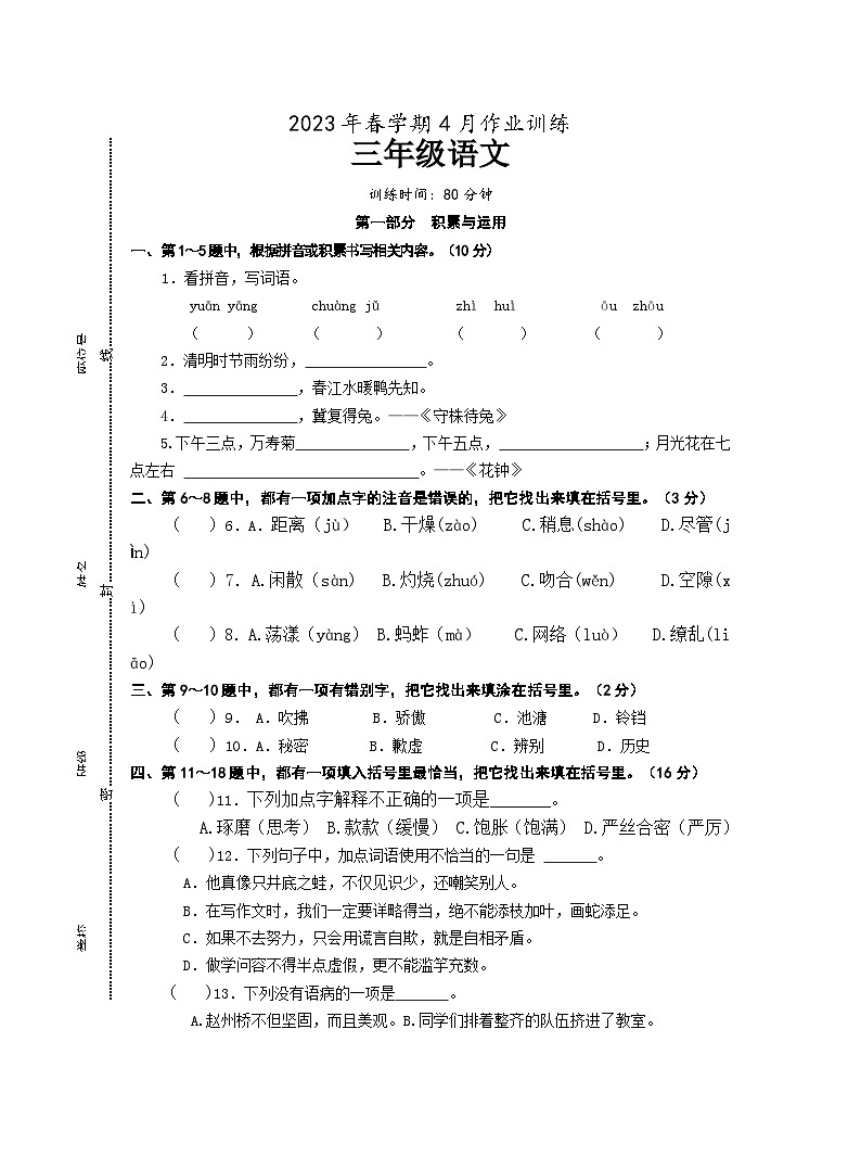
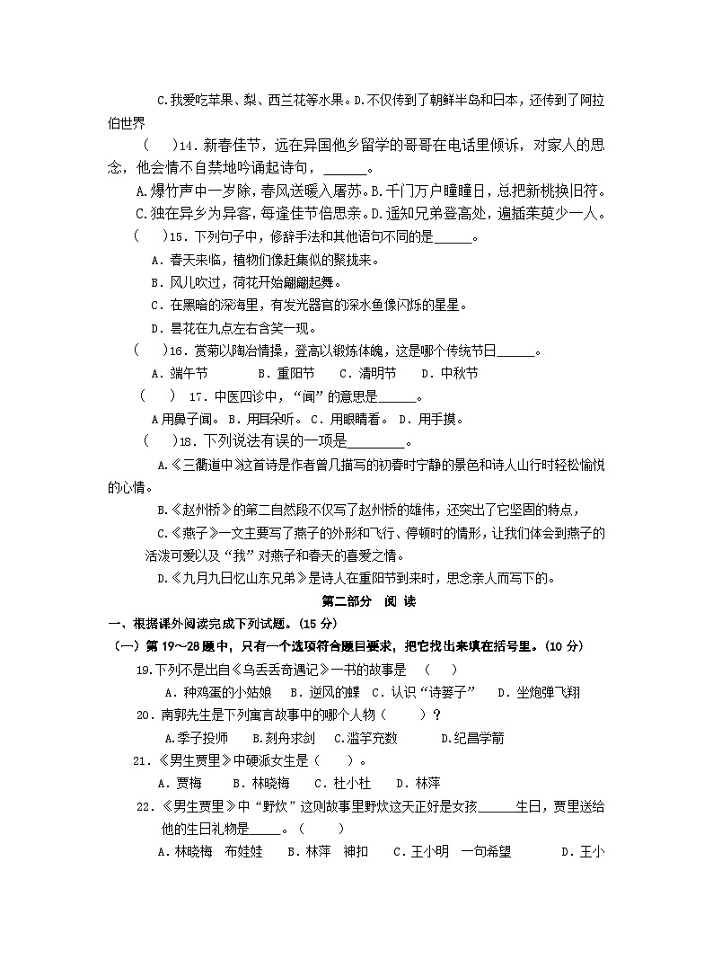
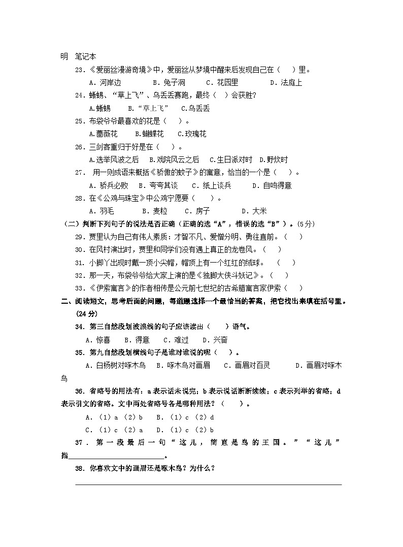
江苏省盐城市响水县2022-2023学年三年级下学期期中作业训练语文试题
展开相关试卷
江苏省盐城市响水县2022-2023学年四年级下学期4月(期中)作业训练语文试卷:
这是一份江苏省盐城市响水县2022-2023学年四年级下学期4月(期中)作业训练语文试卷,共6页。试卷主要包含了读拼音,写词语,日积月累,选择正确的序号填在括号内,课外阅读,阅读短文,完成练习,习作等内容,欢迎下载使用。
江苏省盐城市响水县2022-2023学年一年级下学期期中作业训练语文试卷:
这是一份江苏省盐城市响水县2022-2023学年一年级下学期期中作业训练语文试卷,共6页。试卷主要包含了我会拼,我会写,在正确的读音下面画“——”,选字填空,我会填一填,照样子,写句子,按课文内容填空,课外积累,阅读短文,完成练习等内容,欢迎下载使用。
江苏省盐城市响水县2022-2023学年二年级下学期4月(期中)作业训练语文试卷:
这是一份江苏省盐城市响水县2022-2023学年二年级下学期4月(期中)作业训练语文试卷,共6页。试卷主要包含了下列词语注音完全正确的一组是,读拼音,写字词,加上不同偏旁,写出新字,再组词,量词巧填空,在括号里填上加点词语的反义词,按要求写句子,按课文内容填空,课外阅读等内容,欢迎下载使用。