


2023年北京市昌平区中考二模语文试卷
展开2021年北京市昌平区中考语文二模试卷: 这是一份2021年北京市昌平区中考语文二模试卷,共32页。试卷主要包含了基础•运用,古诗文阅读,名著阅读,现代文阅读,作文等内容,欢迎下载使用。
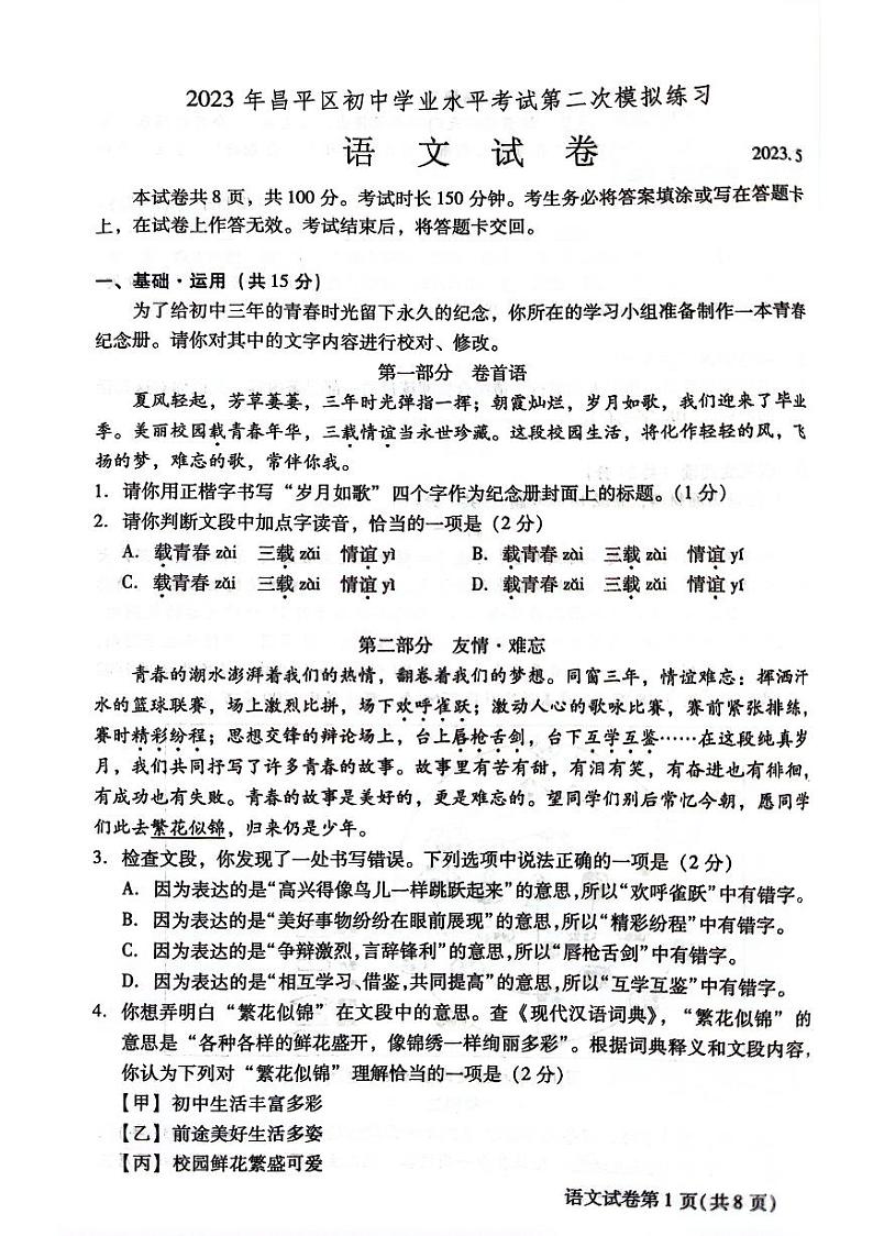
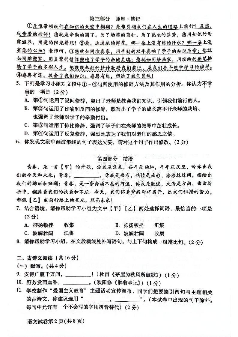
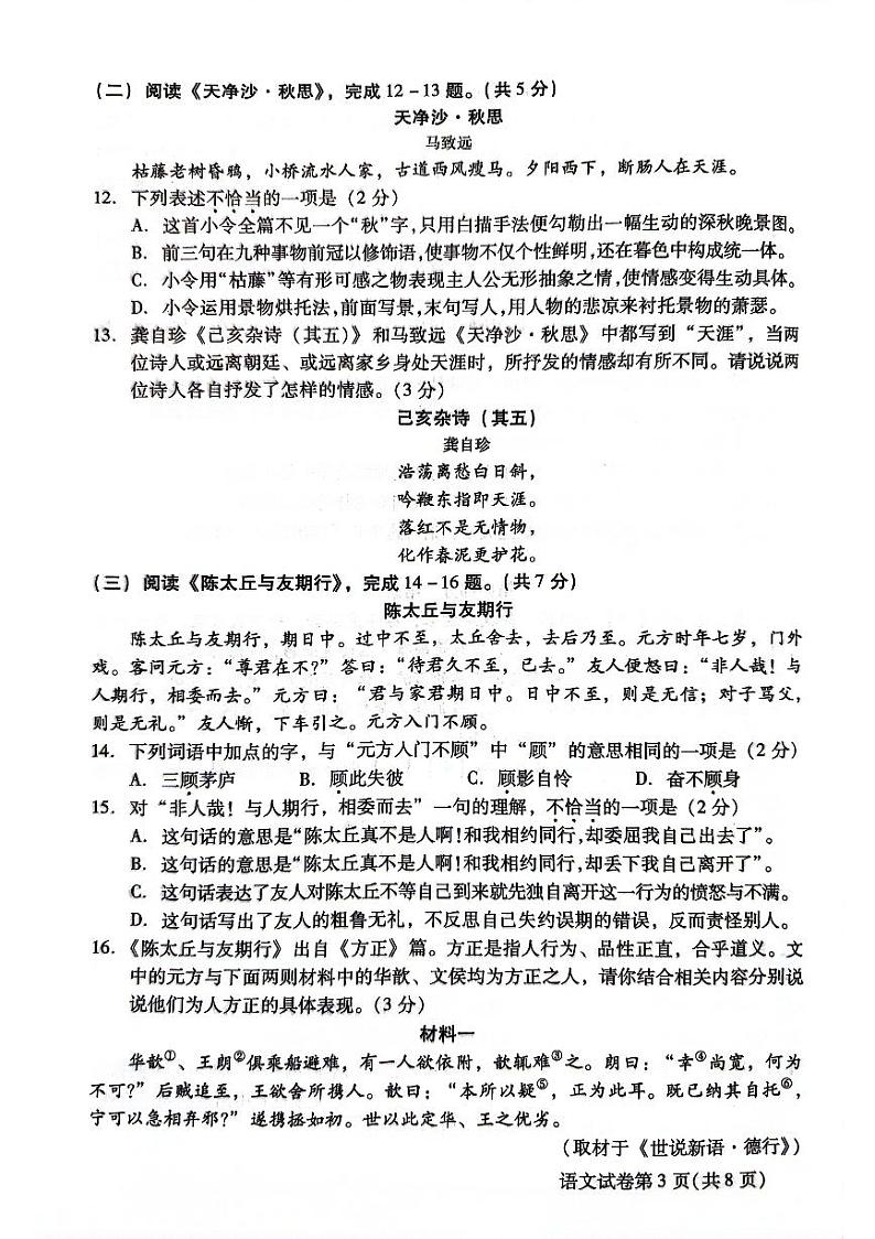
2023年北京市昌平区中考二模语文试卷: 这是一份2023年北京市昌平区中考二模语文试卷,共9页。试卷主要包含了05,野芳发而幽香,________等内容,欢迎下载使用。
2023年北京市昌平区中考二模语文试卷: 这是一份2023年北京市昌平区中考二模语文试卷,共8页。
