


- 统考版2023届高考语文全程一轮复习第五部分文学类文本阅读专题八小说阅读学案二小说阅读选择题突破考点三小说环境描写三题型 学案 0 次下载
- 统考版2023届高考语文全程一轮复习第五部分文学类文本阅读专题八小说阅读学案二小说阅读选择题突破考点四小说形象鉴赏 学案 0 次下载
- 统考版2023届高考语文全程一轮复习第五部分文学类文本阅读专题八小说阅读学案二小说阅读选择题突破考点一从内容艺术特色入手速解选择题 学案 0 次下载
- 统考版2023届高考语文全程一轮复习第五部分文学类文本阅读专题八小说阅读学案一感知高考试题明确考试方向 学案 0 次下载
- 统考版2023届高考语文全程一轮复习第五部分文学类文本阅读专题九散文阅读学案二题型透析__从命题视角分类突破考点考点二结构思路与句段作用分析 学案 0 次下载
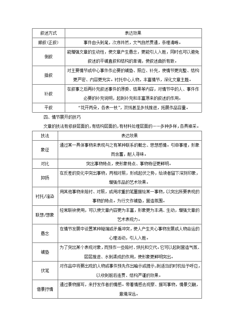
统考版2023届高考语文全程一轮复习第五部分文学类文本阅读专题八小说阅读学案二小说阅读选择题突破考点五小说表达技巧鉴赏
展开统考版2023届高考语文全程一轮复习第五部分文学类文本阅读专题九散文阅读学案二题型透析__从命题视角分类突破考点考点四语言特色表达技巧鉴赏: 这是一份统考版2023届高考语文全程一轮复习第五部分文学类文本阅读专题九散文阅读学案二题型透析__从命题视角分类突破考点考点四语言特色表达技巧鉴赏,共12页。学案主要包含了鉴赏语言“四角度”,鉴赏语言风格,解题三步骤等内容,欢迎下载使用。
统考版2023届高考语文全程一轮复习第五部分文学类文本阅读专题八小说阅读学案一感知高考试题明确考试方向: 这是一份统考版2023届高考语文全程一轮复习第五部分文学类文本阅读专题八小说阅读学案一感知高考试题明确考试方向,共8页。学案主要包含了叙述,场景,主题,人物,情节,结构,情感,虚构等内容,欢迎下载使用。
统考版2023届高考语文全程一轮复习第五部分文学类文本阅读专题八小说阅读学案二小说阅读选择题突破考点一从内容艺术特色入手速解选择题: 这是一份统考版2023届高考语文全程一轮复习第五部分文学类文本阅读专题八小说阅读学案二小说阅读选择题突破考点一从内容艺术特色入手速解选择题,共11页。学案主要包含了选择题命题设误五角度,选择题解题指导等内容,欢迎下载使用。
