资料中包含下列文件,点击文件名可预览资料内容
还剩3页未读,
继续阅读
2022-2023学年江苏省决胜新高考高三上学期12月大联考化学试题(PDF版含答案)
展开
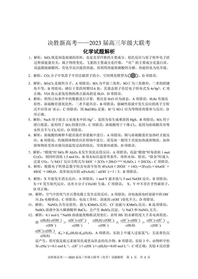
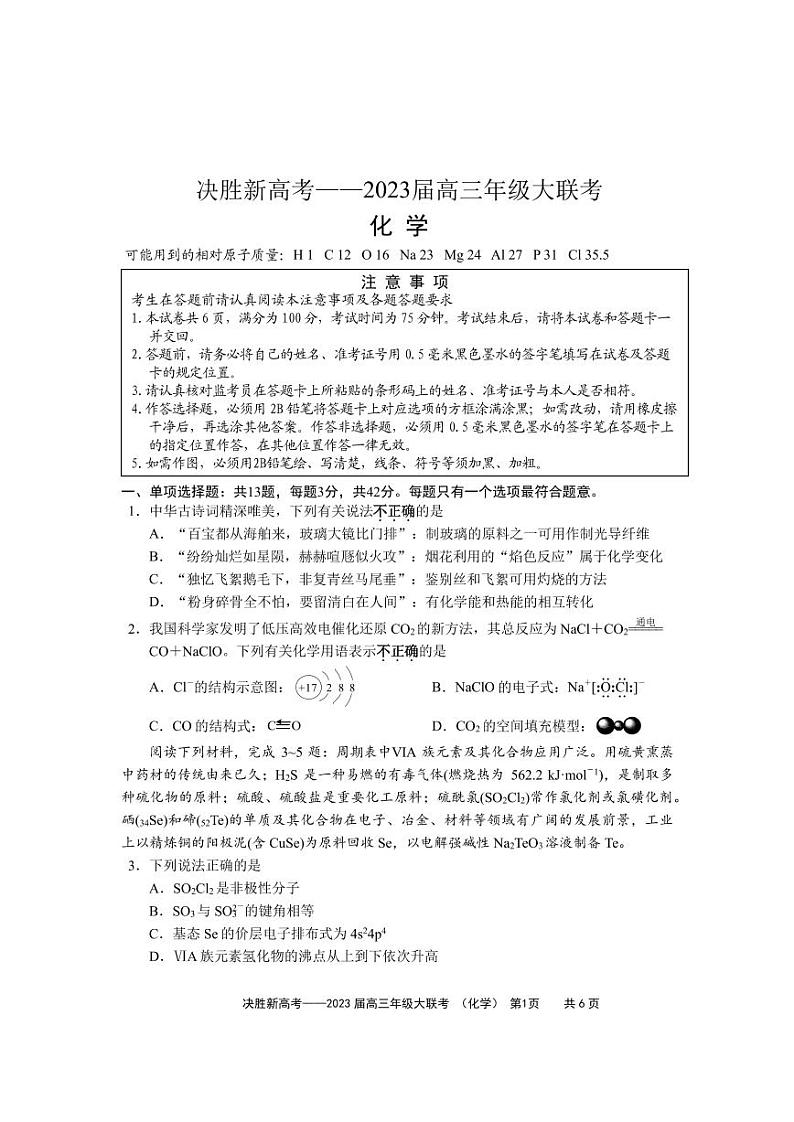
这是一份2022-2023学年江苏省决胜新高考高三上学期12月大联考化学试题(PDF版含答案),文件包含江苏省决胜新高考2022-2023学年高三上学期12月大联考化学试题pdf、江苏省决胜新高考2022-2023学年高三上学期12月大联考化学试题解析pdf、江苏省决胜新高考2022-2023学年高三上学期12月大联考化学试题参考答案pdf等3份试卷配套教学资源,其中试卷共11页, 欢迎下载使用。
相关试卷
江苏省决胜新高考2023-2024学年高三上学期12月大联考化学试题Word版含答案:
这是一份江苏省决胜新高考2023-2024学年高三上学期12月大联考化学试题Word版含答案,文件包含化学试题docx、化学答案pdf等2份试卷配套教学资源,其中试卷共14页, 欢迎下载使用。
江苏省决胜新高考2023-2024学年高三上学期12月大联考 化学试题:
这是一份江苏省决胜新高考2023-2024学年高三上学期12月大联考 化学试题,文件包含江苏省决胜新高考2023-2024学年高三上学期12月大联考化学答案pdf、江苏省决胜新高考2023-2024学年高三上学期12月大联考化学pdf等2份试卷配套教学资源,其中试卷共7页, 欢迎下载使用。
2024江苏省决胜新高考高三上学期12月大联考试题化学PDF版含答案:
这是一份2024江苏省决胜新高考高三上学期12月大联考试题化学PDF版含答案,文件包含江苏省决胜新高考2023-2024学年高三上学期12月大联考化学答案pdf、江苏省决胜新高考2023-2024学年高三上学期12月大联考化学pdf等2份试卷配套教学资源,其中试卷共7页, 欢迎下载使用。

