山西省太原市2022-2023学年高一生物下学期期中试题(Word版附解析)
展开
这是一份山西省太原市2022-2023学年高一生物下学期期中试题(Word版附解析),共24页。试卷主要包含了选择题,多项选择题,非选择题等内容,欢迎下载使用。
2022~2023学年第二学期高一年级期中质量监测
生物试卷
一、选择题
1. 孟德尔研究一对相对性状的杂交实验时选用的豌豆亲本组合是( )
A. 纯合高茎×纯合高茎 B. 纯合高茎×纯合矮茎
C. 杂合高茎×杂合高茎 D. 纯合矮茎×纯合矮茎
【答案】B
【解析】
【分析】基因分离定律的实质:在杂合体的细胞中,位于一对同源染色体上的等位基因,等位基因会随同源染色体的分开而分离,分别进入两个配子中,独立地随配子遗传给后代。
【详解】ABCD、孟德尔研究一对相对性状的杂交实验时选用的豌豆亲本组合是纯合高茎×纯合矮茎,F1全是高茎,F1自交,F2是高茎:矮茎=3:1,ACD不符合题意,B符合题意。
故选B。
2. 孟德尔对分离现象的解释进行验证时运用的方法是( )
A. 自交 B. 测交 C. 杂交 D. 反交
【答案】B
【解析】
【分析】孟德尔发现遗传定律用了假说—演绎法,其基本步骤:提出问题→作出假说→演绎推理→实验验证→得出结论。
【详解】孟德尔通过测交实验对提出的假说进行验证,证明了自己提出的假说是正确的。
故选B。
3. 豌豆的高茎(D)对矮茎(d)为显性,两株高茎豌豆杂交,后代不会出现的基因型及比例是( )
A. 全为DD B. DD∶Dd=1∶1
C. DD∶Dd∶dd=1∶2∶1 D. DD∶dd=1∶1
【答案】D
【解析】
【分析】由于高茎对矮茎为显性,且D对d为完全显性,因此DD和Dd为显性的高茎,dd为矮茎个体,且个体在产生配子的时候成对的基因会彼此分离,进入不同的配子中,而雌雄配子的结合是随机的。
【详解】A、当亲本高茎基因型为为DD×DD时,产生的子代全为高茎纯合子DD,A不符合题意;
B、当亲本高茎基因型为DD×Dd时,子代中全为高茎,基因型及比例为DD∶Dd=1∶1,B不符合题意;
C、当亲本高茎基因型为Dd×Dd时,子代基因型及比例为DD∶Dd∶dd=1∶2∶1,C不符合题意;
D、由于高茎对矮茎为显性,且D对d为完全显性,高茎的基因型DD和Dd,任意两株高茎杂交,后代都不能出现基因型及比例为DD∶dd=1∶1的情况,D符合题意。
故选D。
4. 下列关于图解的理解,正确的是( )
A. ③⑥过程表示减数分裂过程
B. 基因的自由组合定律的实质表现在图中的④⑤⑥
C. 图1中基因型Aa的个体占显性后代的2/3
D. 图2子代中aaBB的个体在aaB_中占1/16
【答案】C
【解析】
【分析】分析题干可知:图1中①②代表形成配子过程,③代表受精作用。图2中④⑤代表形成配子过程,⑥代表受精作用。
【详解】A、③⑥代表雌雄配子随机结合,即受精作用,A错误;
B、基因自由组合定律的实质发生在减数第一次分裂后期,形成配子的过程中,表现在图中的④⑤,⑥代表受精作用,B错误;
C、图1中显性后代的基因型及比例为AA:Aa=2:1,因此基因型Aa的个体占显性后代的2/3,C正确;
D、图2中子代aaBB的个体在aaB_中占1/3,D错误。
故选C。
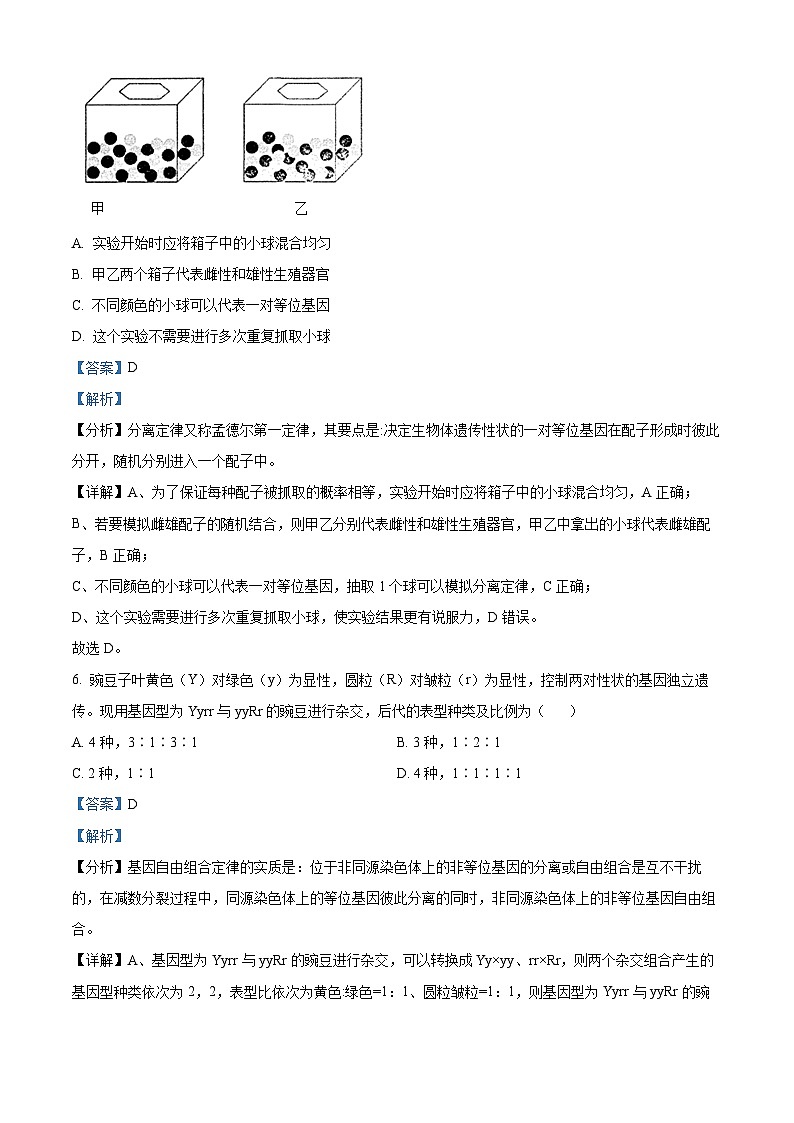
5. 某学生取甲、乙两纸箱,准备若干小球做遗传规律的模拟实验,每次分别从甲乙两个纸箱内随机抓取一个小球并记录字母组合,然后将抓取的小球分别放回原来的箱子内,摇匀后再多次重复。下列分析错误的是( )
A. 实验开始时应将箱子中的小球混合均匀
B. 甲乙两个箱子代表雌性和雄性生殖器官
C. 不同颜色的小球可以代表一对等位基因
D. 这个实验不需要进行多次重复抓取小球
【答案】D
【解析】
【分析】分离定律又称孟德尔第一定律,其要点是:决定生物体遗传性状的一对等位基因在配子形成时彼此分开,随机分别进入一个配子中。
【详解】A、为了保证每种配子被抓取的概率相等,实验开始时应将箱子中的小球混合均匀,A正确;
B、若要模拟雌雄配子的随机结合,则甲乙分别代表雌性和雄性生殖器官,甲乙中拿出的小球代表雌雄配子,B正确;
C、不同颜色的小球可以代表一对等位基因,抽取1个球可以模拟分离定律,C正确;
D、这个实验需要进行多次重复抓取小球,使实验结果更有说服力,D错误。
故选D。
6. 豌豆子叶黄色(Y)对绿色(y)为显性,圆粒(R)对皱粒(r)为显性,控制两对性状的基因独立遗传。现用基因型为Yyrr与yyRr的豌豆进行杂交,后代的表型种类及比例为( )
A. 4种,3∶1∶3∶1 B. 3种,1∶2∶1
C. 2种,1∶1 D. 4种,1∶1∶1∶1
【答案】D
【解析】
【分析】基因自由组合定律的实质是:位于非同源染色体上的非等位基因的分离或自由组合是互不干扰的,在减数分裂过程中,同源染色体上的等位基因彼此分离的同时,非同源染色体上的非等位基因自由组合。
【详解】A、基因型为Yyrr与yyRr的豌豆进行杂交,可以转换成Yy×yy、rr×Rr,则两个杂交组合产生的基因型种类依次为2,2,表型比依次为黄色:绿色=1:1、圆粒皱粒=1:1,则基因型为Yyrr与yyRr的豌豆进行杂交产生的子代的基因型种类为2×2=4种,表型比为(1黄色:1绿色)×(1圆粒:1粒)=黄色圆粒:绿色圆粒:黄色粒:绿色粒=1:1:1:1,ABC错误,D正确。
故选D。
7. 南瓜果实的白色(W)对黄色(w)是显性,盘状(D)对球状(d)是显性,控制两对性状的基因独立遗传。南瓜甲的基因型是WwDd,南瓜甲与南瓜乙杂交子代表型的数量比是3∶3∶1∶1,则南瓜乙的基因型是( )
A. WwDd B. Wwdd
C. Wwdd或wwDd D. WwDD
【答案】C
【解析】
【分析】基因分离定律的实质:在杂合的细胞中,位于一对同源染色体上的等位基因,具有一定的独立性;减数分裂形成配子的过程中,等位基因会随同源染色体的分开而分离,分别进入两个配子中,独立地随配子遗传给子代。基因自由组合定律的实质是:位于非同源染色体上的非等位基因的分离或自由组合是互不干扰的;在减数分裂过程中,同源染色体上的等位基因彼此分离的同时,非同源染色体上的非等位基因自由组合。
由题意知,W、w和D、d独立遗传,因此遵循自由组合定律。
【详解】分析题意,南瓜甲的基因型是WwDd,南瓜甲与南瓜乙杂交子代表型的数量比是3∶3∶1∶1,即子代中出现(3∶1)×(1∶1)或(1∶1)×(3∶1)的比例,则南瓜乙的基因型可能是Wwdd或wwDd,ABD错误,C正确。
故选C。
8. 在某动物(2n)细胞分裂过程中,没有同源染色体,也没有染色单体的时期是( )
A. 减数分裂Ⅰ后期 B. 减数分裂Ⅱ后期
C. 减数分裂Ⅱ中期 D. 有丝分裂的后期
【答案】B
【解析】
【分析】减数分裂间期进行染色体复制,形成姐妹染色单体;在减数第一次分裂前期,同源染色体联会,形成四分体;在减数第一次分裂后期,同源染色体分离、非同源染色体自由组合;在减数第二次分裂前期,核膜、核仁逐渐解体消失,出现纺锤体和染色体,染色体散乱分布;在减数第二次分裂中期,染色体形态固定、数目清晰,着丝粒排列在赤道板;在减数第二次分裂后期,着丝点分裂,姐妹染色单体分离形成染色体。
【详解】A、减数分裂Ⅰ后期,同源染色体分离、非同源染色体自由组合,但细胞中含有同源染色体,且每条染色体含有2条姐妹染色单体,A错误;
B、减数分裂Ⅱ后期,没有同源染色体,着丝粒分裂,姐妹染色单体分开成为染色体,也没有染色单体,B正确;
C、减数分裂Ⅱ中期,没有同源染色体,着丝粒排列在赤道板,每条染色体含有2条姐妹染色单体,C错误;
D、有丝分裂的后期含有同源染色体,着丝粒分裂,姐妹染色单体分开成为染色体,没有染色单体,D错误。
故选B。
9. 与有丝分裂相比,减数分裂特有的现象是( )
A. DNA复制出现染色单体
B. 同源染色体联会形成四分体
C. 着丝粒分裂使染色体加倍
D. 纺锤丝牵引染色体移向细胞两极
【答案】B
【解析】
【分析】减数分裂各时期特点: MⅠ前(四分体时期):同源染色体联会,形成四分体; MⅠ中:四分体排在赤道板上;MⅠ后:同源染色体分离,非同源染色体自由组合;MⅠ末:形成两个次级性母细胞。MⅡ分裂与有丝分裂基本相同,区别是无同源染色体。
【详解】A、有丝分裂间期和减数分裂前的间期,DNA复制后都出现染色单体 ,A不符合题意;
B、减数第一次分裂前期,同源染色体联会形成四分体,有丝分裂过程中存在同源染色体,但无联会现象 ,B符合题意;
C、有丝分裂后期和减数第二次分裂后期,都出现着丝粒分裂使染色体数目加倍 ,C不符合题意;
D、有丝分裂后期、减数第一次分裂后期、减数第二次分裂后期,都出现纺锤丝牵引染色体移向细胞两极 ,D不符合题意。
故选B。
10. 下图表示减数分裂过程中染色体互换的是( )
A. B. C. D.
【答案】B
【解析】
【分析】减数分裂过程中,各物质的变化规律:(1)染色体变化:染色体数是2N,减数第一次分裂结束减半(2N→N),减数第二次分裂过程中的变化N→2N→N;(2)DNA变化:间期加倍(2N→4N),减数第一次分裂结束减半(4N→2N),减数第二次分裂再减半(2N→N);(3)染色单体变化:间期出现(0→4N),减数第一次分裂结束减半(4N→2N),减数第二次分裂后期消失(2N→0),存在时数目同DNA。
【详解】减数分裂过程中染色体互换发生在同源染色体的非姐妹染色单体之间,属于基因重组,发生在减数第一次分裂前期,B符合题意。
故选B。
11. 下列关于科学史中研究方法和生物实验方法的叙述,错误的是( )
A. 噬菌体侵染细菌的实验——放射性同位素标记法
B. 基因位于染色体上的实验证据——假说—演绎法
C. DNA双螺旋结构模型的构建——模型构建法
D. DNA半保留复制方式的实验技术——差速离心法
【答案】D
【解析】
【分析】1、假说-演绎法:在观察和分析基础上提出问题以后,通过推理和想像提出解释问题的假说,根据假说进行演绎推理,再通过实验检验演绎推理的结论。如果实验结果与预期结论相符,就证明假说是正确的,反之,则说明假说是错误的。例如孟德尔的豌豆杂交实验、摩尔根研究的伴性遗传等。
2、类比推理法:类比推理指是根据两个或两类对象在某些属性上相同,推断出它们在另外的属性上(这一属性已为类比的一个对象所具有,另一个类比的对象那里尚未发现)也相同的一种推理。萨顿的假说“基因在染色体上”运用了类比推理法。
3、模型构建法:模型是人们为了某种特定的目的而对认识对象所做的一种简化的概括性的描述,这种描述可以是定性的,也可以是定量的;有的借助具体的实物或其它形象化的手段,有的则抽象的形式来表达。模型的形式很多,包括物理模型、概念模型、数学模型等。以实物或图画形式直观的表达认识对象的特征,这种模型就是物理模型。沃森和克里克制作的著名的DNA双螺旋结构模型,就是物理模型。
4、放射性同位素标记法:放射性同位素可用于追踪物质运行和变化的规律,例如噬菌体侵染细菌的实验。
【详解】A、赫尔希和蔡斯噬菌体侵染细菌实验中用35S和32P分别标记蛋白质和DNA,即使用了放射性同位素标记法,A正确;
B、摩尔根证明基因位于染色体上,运用了假说—演绎法,B正确;
C、沃森和克里克通过构建物理模型的方法解释了DNA的双螺旋结构,C正确;
D、科学家探究DNA半保留复制方式的实验运用了放射性同位素示踪法和密度梯度离心法,D错误。
故选D。
12. 性染色体是指在生物体细胞中决定性别的染色体。正常情况下,下列关于X染色体的叙述,错误的是( )
A. 男性体细胞内有一条X染色体
B. 女性卵细胞内有一条X染色体
C. 次级精母细胞中不一定含有X染色体
D. X染色体上的基因均与性别的形成有关
【答案】D
【解析】
【分析】XY型的性别决定是雌性个体的性染色体组成是XX,雄性个体的性染色体组成是XY。位于性染色体上的基因的遗传与性别相关联,叫伴性遗传。
【详解】A、男性体细胞内有一条X染色体,一条Y染色体,A正确;
B、女性的染色体组成为XX,卵细胞是经过减数分裂形成的,含有一条X染色体,B正确;
C、在减数第一次分裂后期同源染色体分开,形成的次级精母细胞含有X或Y染色体,所以不一定含有X染色体,C正确;
D、决定性别的基因位于性染色体上,但性染色体上的基因不都与性别的形成有关,如红绿色盲基因位于X染色体上,D错误。
故选D。
13. “人类基因组计划”测定的24条染色体,这24条染色体是人体细胞内的( )
A. 全部的常染色体
B. 随机抽取24条染色体
C. 22对常染色体各一条和X、Y染色体
D. 24对同源染色体的各一条
【答案】C
【解析】
【分析】人类基因组计划是测定人类基因组的全部DNA序列,解读其中包含的遗传信息,人类基因组计划的宗旨在于测定组成人类染色体(指单倍体)中所包含的30亿个碱基对组成的核苷酸序列,从而绘制人类基因组图谱,并且辨识其载有的基因及其序列,达到破译人类遗传信息的最终目的。这样可以清楚的认识人类基因的组成、结构、功能极其相互关系,对于人类疾病的诊和预防具有重要的意义。
【详解】人类基因组计划的宗旨在于测定组成人类染色体(指单倍体)中所包含的30亿个碱基对组成的核苷酸序列。因此,人类基因组计划要测定人体的24条染色体,这24条染色体是22对常染色体和X、Y两条异型性染色体,ABD错误,C正确。
故选C。
14. 某红绿色盲男性患者,其祖父为红绿色盲,祖母、外祖父母和父母均正常。已知该病的致病基因位于X染色体上,下列相关说法错误的是( )
A. 该病患者中男性远多于女性
B. 该男性患者的红绿色盲致病基因来源于其祖父
C. 该男性患者的外祖母一定是红绿色盲基因的携带者
D. 该男性患者的女儿一定含有红绿色盲致病基因
【答案】B
【解析】
【分析】红绿色盲遗传的特点(伴X染色体隐性遗传病):
(1)交叉遗传(色盲基因是由男性通过他的女儿传给他的外孙的);
(2)母患子必病,女患父必患;
(3)色盲患者中男性患者多于女性。
【详解】A、红绿色盲是伴X染色体隐性遗传病,其特点是男性患者远多于女性,A正确;
BC、某红绿色盲男孩的X染色体来自于他的母亲,而母亲的X染色体一条来自于外祖父,一条来自于外祖母,由于外祖父母均正常,则红绿色盲致病基因一定来源于其外祖母,则其外祖母一定是红绿色盲基因的携带者,B错误,C正确;
D、男性患者的色盲基因位于X染色体上,则一定遗传给女儿,所以女儿一定含有红绿色盲致病基因,D正确。
故选B。
15. 下图为果蝇某一条染色体上的几个基因的相对位置示意图,下列相关说法错误的是( )
A. 细胞内的基因均在染色体上
B. 基因在染色体上呈线性排列
C. 细胞内基因数目远远多于染色体数目
D. 黄身基因与白眼基因的遗传不遵循自由组合定律
【答案】A
【解析】
【分析】由图示可知,控制果蝇图示性状的基因在染色体上呈线性排列,图示基因均为非等位基因。
【详解】A、细胞核内的基因位于染色体上,细胞质内的基因位于线粒体和叶绿体中,A错误;
B、由图可知,基因在染色体上呈线性排列,B正确;
C、一条染色体上有多个基因,因此细胞内基因数目要远远多于染色体数目,C正确;
D、黄身基因与白眼基因位于同一条染色体上,因此它们的遗传不遵循自由组合定律,D正确。
故选A。
16. 在噬菌体侵染细菌的实验中,下列对噬菌体蛋白质外壳合成的描述,正确的是( )
A. 氨基酸原料和酶来自噬菌体
B. 氨基酸原料和酶来自细菌
C. 氨基酸原料来自细菌,酶来自噬菌体
D. 氨基酸原料来自噬菌体,酶来自细菌
【答案】B
【解析】
【分析】1、噬菌体繁殖过程:吸附→注入(注入噬菌体的DNA)→合成(控制者:噬菌体的DNA;原料:细菌的化学成分)→组装→释放。
2、T2噬菌体侵染细菌的实验步骤:分别用35S或32P标记噬菌体→噬菌体与大肠杆菌混合培养→噬菌体侵染未被标记的细菌→在搅拌器中搅拌,然后离心,检测上清液和沉淀物中的放射性物质。
【详解】噬菌体侵染细菌时,只有噬菌体的DNA进入细菌并作为模板控制子代噬菌体DNA的合成,而DNA复制和噬菌体蛋白质外壳合成所需的原料(脱氧核苷酸、氨基酸)、能量、酶等条件均由细菌提供。
故选B。
17. 某DNA含碱基对500个,其中胞嘧啶为100个,则胸腺嘧啶占总碱基数的百分比为( )
A. 80% B. 60% C. 40% D. 10%
【答案】C
【解析】
【分析】DNA所含的碱基是A、G、C、T,且双链DNA中碱基含量A=T、C=G。
【详解】某DNA含碱基对500个,其中胞嘧啶为100个,由于碱基C=碱基G,鸟嘌呤也为100个,则胸腺嘧啶和腺嘌呤各400个,因此胸腺嘧啶占总碱基数的百分比为400/1000,即40%,C正确。
故选C。
18. 下列关于DNA结构的说法,错误的是( )
A. DNA的两条链按反向平行方式盘旋成双螺旋结构
B. 在DNA中,碱基比例总是(A+T)/(G+C)=1.
C. DNA中G与C碱基对含量越高,其结构稳定性越强
D. DNA碱基排列顺序的千变万化,构成了DNA的多样性
【答案】B
【解析】
【分析】DNA 分子双螺旋结构的主要特点: DNA 分子是由两条链组成的,这两条链按反向平行方式盘旋成双螺旋结构。 DNA 分子中的脱氧核糖和磷酸交替连接,排列在外侧,构成基本骨架。两条链上的碱基通过氢键连接成碱基对,并且碱基配对有一定的规律:腺嘌呤一定与胸腺嘧啶配对,鸟嘌呤一定与胞嘧啶配对,碱基之间这种一一对应的关系,叫做碱基互补配对原则。
【详解】A、DNA 分子的两条链按反向平行方式盘旋成双螺旋结构, A 正确;
B、在DNA分子中,A与T配对,C与G配对,A的数目等于T的数目,C的数目等于G的数目,故(A+G)/(T+C)=1,B错误;
C、G 与 C 之间能形成3个氢键, A 和 T 之间形成2个氢键,所以 DNA 分子中 G 与 C 碱基对含量较高,其结构稳定性相对较高, C正确;
D、 DNA 的碱基排列顺序千变万化构成了 DNA 分子的多样性,D正确;
故选B。
19. 下列叙述错误的是( )
A. 一个基因含有许多个脱氧核苷酸
B. 染色体的基本组成单位是基因
C. 基因通常是有遗传效应的DNA片段
D. 遗传信息蕴藏在4种脱氧核苷酸的排列顺序之中
【答案】B
【解析】
【分析】DNA和基因概念:基因通常是有遗传效应的DNA片段,DNA分子的碱基对的排列顺序蕴藏着遗传信息。
【详解】A、基因通常是有遗传效应的DNA片段,一个基因含有许多个脱氧核苷酸 ,A正确;
B、染色体是由DNA和蛋白质组成,基本组成单位是脱氧核苷酸和氨基酸 ,B错误;
C、基因通常是有遗传效应的DNA片段 ,RNA病毒中的RNA也带有基因,C正确;
D、不同基因其碱基对(脱氧核苷酸)的排列顺序不同,遗传信息蕴藏在4种脱氧核苷酸的排列顺序之中 ,D正确。
故选B。
20. 下列有关DNA复制过程的说法错误的是( )
A. DNA的复制时间一般为细胞分裂前的间期
B. DNA复制的模板是亲代DNA的两条链
C. DNA复制的原料是4种游离的脱氧核苷酸
D. DNA复制的场所只在细胞核
【答案】D
【解析】
【分析】DNA的复制概念:以亲代DNA分子为模板合成子代DNA的过程;
场所:主要在细胞核(线粒体,叶绿体中也可);
复制时间:有丝分裂间期或减数第一次分裂前的间期;
基本条件:模板、亲代DNA分子两条脱氧核苷酸链 、原料:4种脱氧核苷酸,能量:ATP 解旋酶、 DNA聚合酶等;
特点:边解旋边复制;半保留复制;
意义:保持了遗传信息的连续性。
【详解】A、有丝分裂间期和减数第一次分裂前的间期会进行DNA的复制,A正确;
B、DNA复制过程中,以DNA 分子的两条链为模板合成子链,B正确;
C、DNA 复制以4种游离的脱氧核苷酸原料,C正确;
D、DNA复制的主要场所是细胞核,线粒体和叶绿体中也会进行DNA的复制,D错误。
故选D。
二、多项选择题
21. 下列说法属于孟德尔假说内容的是( )
A. 基因在染色体上成对存在
B. 生物的性状是由遗传因子决定的
C. 配子中只含有每对遗传因子中的一个
D. 受精时雌雄配子的结合是随机的
【答案】BCD
【解析】
【分析】孟德尔在观察和统计分析的基础上,摒弃了前人融合遗传的观点,对分离现象的原因提出了如下假说:(1)生物的性状是由遗传因子决定的。(2)体细胞中遗传因子是成对存在的。(3)生物体在形成配子时,成对的遗传因子彼此分离,分别进入不同的配子中,配子中只含每对遗传因子的一个。(4)受精时,雌雄配子的结合是随机的。
【详解】A、孟德尔的年代还没有基因的概念,故基因在染色体上成对存在不是孟德尔假说内容,A错误;
B、孟德尔在观察和统计分析的基础上,对分离现象的原因提出了,生物的性状是由遗传因子决定的,B正确;
C、生物体在形成配子时,成对的遗传因子彼此分离,分别进入不同的配子中,配子中只含每对遗传因子的一个,以上属于孟德尔假说的内容,C正确;
D、受精时,雌雄配子的结合是随机的,也属于孟德尔假说的内容,D正确。
故选BCD。
22. 观察果蝇精巢永久装片时,看到某个细胞中染色体两两配对形成四分体,每个四分体有( )
A. 4条染色体 B. 1对同源染色体
C. 4条染色单体 D. 4个DNA分子
【答案】BCD
【解析】
【分析】减数第一次分裂前期同源染色体两两配对,联会形成四分体。
【详解】A、减数第一次分裂前期同源染色体两两配对,联会形成四分体。所以一个四分体具有2条染色体,A错误;
B、减数第一次分裂前期同源染色体两两配对,联会形成四分体。所以一个四分体为1对同源染色体,B正确;
C、减数第一次分裂前期同源染色体两两配对,联会形成四分体。所以一个四分体具有2条染色体,每条染色体具有2条姐妹染色单体,所以共有4条染色单体,C正确;
D、减数第一次分裂前期同源染色体两两配对,联会形成四分体所以一个四分体具有2条染色体,每条染色体具有2条姐妹染色单体,所以共有4个DNA分子,D正确。
故选BCD。
23. 人们利用高秆抗锈病(DDTT)和矮秆不抗锈病(ddtt)两个品种的水稻进行杂交育种,获得矮秆抗锈病的水稻,控制两对性状的基因独立遗传。下列说法正确的( )
A. F1的表型全是高秆抗锈病
B. F2中有4种表型,9种基因型
C. 与F1测交的水稻表型是矮秆抗锈病
D. F2中的矮秆抗锈病植株可以直接育种
【答案】AB
【解析】
【分析】孟德尔对自由组合现象的解释是:F1在产生配子时,每对遗传因子彼此分离,不同对的遗传因子自由组合。产生的雌、雄配子各有四种:YR、Yr、yR、yr,它们之间的数量比是1:1:1:1。受精时,雌雄配子的结合是随机的,结合方式有16种,遗传因子的组合有9种,表现型有4种,且数量比是9:3:3:1。
【详解】A、亲本是高秆抗锈病(DDTT)和矮秆不抗锈病(ddtt),F1的表型全是高秆抗锈病(DdTt) ,A正确;
B、F1(DdTt)自交,Dd自交后代有DD、Dd、dd3种基因型,2种表现型,Tt自交后代有TT、Tt、tt3种基因型2种表现型,两对等位基因自由组合,F2中有4种表型,9种基因型 ,B正确;
C、与F1(DdTt)测交,即DdTt和ddtt杂交,即F1与矮秆不抗锈病交配 ,C错误;
D、F2中的矮秆抗锈病植株(ddTT、ddTt)中ddTt是杂合子,不可以直接育种 ,D错误。
故选AB。
24. 下列有关同源染色体的说法,错误的是( )
A. 一条染色体复制形成的两条染色体
B. 由着丝粒分裂形成的两条染色体
C. 在减数分裂I过程中分离的染色体
D. 在减数分裂I过程中能联会的两条染色体
【答案】AB
【解析】
【分析】减数分裂各时期特点: MⅠ前(四分体时期):同源染色体联会,形成四分体; MⅠ中:四分体排在赤道板上;MⅠ后:同源染色体分离,非同源染色体自由组合;MⅠ末:形成两个次级性母细胞。MⅡ分裂与有丝分裂基本相同,区别是无同源染色体。
【详解】A、一条染色体复制形成的两条姐妹染色单体,连在同一个着丝粒上,不是同源染色体 ,A符合题意;
B、由着丝粒分裂形成的两条染色体一般是相同染色体 ,不是同源染色体 ,B符合题意;
C、在减数分裂I过程中两两分离的染色体是同源染色体 ,C不符合题意;
D、在减数分裂I过程中能联会的两条染色体是同源染色体,形状、大小一般相似,一条来自父方、一条来自母方,D不符合题意。
故选AB。
25. 下列叙述正确的是( )
A. 沃森和克里克构建了DNA双螺旋结构模型
B. 可以利用DNA指纹技术对犯罪嫌疑人的身份进行鉴定
C. 不同人的头发中DNA不同是因为碱基的种类不同
D. DNA的多样性是生物多样性的物质基础
【答案】ABD
【解析】
【分析】DNA分子中千变万化的碱基对的排列顺序构成了DNA分子的多样性,DNA分子中碱基对特定的排列顺序构成了每个DNA分子的特异性。
【详解】A、沃森和克里克构建了DNA双螺旋结构模型,该模型以 脱氧核糖和磷酸交替连接排在外侧构成DNA的基本骨架,用 DNA中碱基(脱氧核苷酸)排列顺序千变万化来解释DNA分子的多样性,A正确;
B、由于DNA分子具有特异性,因此可以利用DNA指纹技术对遇难者的身份进行鉴定,B正确;
C、不同人的头发中DNA不同是因为碱基对排列顺序不同,即不同人的遗传信息不同,C错误;
D、构成DNA分子的脱氧核苷酸的排列顺序可以千变万化,从而决定了DNA分子的多样性,基因控制性状,基因是具有遗传效应的DNA片段,所以DNA多样性是生物多样性的物质基础,D正确。
故选ABD。
三、非选择题
26. 下图是豌豆人工异花传粉示意图,①②是操作步骤,请回答下列问题:
(1)豌豆用作遗传实验材料的优点,是因为豌豆不仅能______传粉,而且还具有易于区分的______。
(2)图中实验的父本是____________,母本是____________。
(3)操作①为____________,此操作需在豌豆花____________之前进行,操作②为____________,经①②操作后均需对母本进行______处理。
(4)豌豆在自然状态下______(填“能”或“不能”)发生图示过程。
【答案】(1) ①. 自花 ②. 相对性状
(2) ①. 矮茎豌豆 ②. 高茎豌豆
(3) ①. 去雄 ②. 未开放 ③. 人工(异花)传粉 ④. 套袋
(4)不能
【解析】
【分析】如图是豌豆的一对相对性状遗传实验过程图解,包括去雄和人工异花传粉两个过程,人工异花授粉过程为:去雄(在花蕾期对作为母本的植株去掉雄蕊。且去雄要彻底)→套上纸袋(避免外来花粉的干扰)→人工异花授粉(待花成熟时,采集另一株植株的花粉涂在去雄花的柱头上)→套上纸袋。
【小问1详解】
豌豆是两性花,自花传粉,闭花授粉;具有易于区分的相对性状、花较大、生长周期多、易于栽培、籽粒较多等优点,所以孟德尔选用豌豆做杂交实验取得成功的最主要原因。
【小问2详解】
据图分析可知,在豌豆杂交实验中,父本矮茎豌豆是提供花粉的植株,母本即高茎豌豆是接受花粉的植株。
【小问3详解】
据图分析可知,操作①为去雄,此操作需在豌豆花在未开花之前进行,操作②为人工(异花)传粉经①②操作后均需对母本进行套袋处理。
【小问4详解】
豌豆在自然状态下,自花传粉,闭花授粉,不能发生图示过程。
27. 某种蝴蝶的紫翅和黄翅由一对等位基因(D、d)控制,绿眼和白眼由另一对等位基因(Ee)控制,控制两对性状的基因独立遗传。下图为紫翅绿眼蝴蝶杂交产生的F1结果分析图,请据图回答下列问题:
(1)该种蝴蝶的紫翅和黄翅这对相对性状中,显性性状是____________;翅色和眼色性状的遗传遵循基因的____________定律。
(2)基因型为DdEe的蝴蝶在形成配子的过程中,每对______随______的分开而分离的同时,______上的非等位基因自由组合。
(3)紫翅绿眼蝴蝶中与亲本基因型相同的个体占______。
(4)若使黄翅白眼蝴蝶和亲本紫翅绿眼蝴蝶交配,表型及比例是____________。
【答案】(1) ①. 紫翅 ②. 自由组合
(2) ①. 等位基因 ②. 同源染色体 ③. 非同源染色体
(3)4/9 (4)紫翅绿眼∶紫翅白眼∶黄翅绿眼∶黄翅白眼=1∶1∶1∶1
【解析】
【分析】紫翅绿眼蝴蝶杂交产生的F1中紫翅:黄翅=3:1,说明紫翅为显性,黄翅为隐性;绿眼:白眼=3:1,说明绿眼是显性,白眼是隐性,且控制两对性状的基因独立遗传,说明翅色和眼色性状的遗传遵循基因的自由组合定律。
【小问1详解】
紫翅绿眼蝴蝶杂交产生的F1中紫翅:黄翅=3:1,说明紫翅为显性,黄翅为隐性;由题干信息“控制两对性状的基因独立遗传”可知,翅色和眼色性状的遗传遵循基因的自由组合定律。
【小问2详解】
基因型为DdEe的蝴蝶在形成配子的过程中,每对等位基因随同源染色体的分开而分离时,非同源染色体上的非等位基因自由组合。
【小问3详解】
F1中紫翅:黄翅=3:1,绿眼:白眼=3:1,因此亲本紫翅绿眼蝴蝶的基因型为DdEe,DdEe和DdEe杂交,紫翅绿眼蝴蝶基因型为D_E_的个体,在后代占9/16,基因型DdEe的个体占4/16,因此F1 紫翅绿眼蝴蝶中与亲本基因型相同的个体占4/16÷9/16=4/9。
【小问4详解】
若使 F1 黄翅白眼蝴蝶(ddee)和亲本紫翅绿眼蝴蝶(DdEe)交配,F2 的基因型为DdEe:Ddee:ddEe:ddee=1:1:1:1,因此F2 表型及比例是紫翅绿眼∶紫翅白眼∶黄翅绿眼∶黄翅白眼=1∶1∶1∶1。
28. 下图表示果蝇体细胞的染色体示意图,据图回答下列问题:
(1)该果蝇为______性果蝇,判断依据是____________。
(2)基因A和基因B不同的根本原因是____________________。
(3)该细胞在分裂过程中,基因w在______期通过______过程形成2个w基因,这2个w基因在______期发生分离。
(4)假设红眼雌果蝇与白眼雄果蝇交配,中雌雄果蝇均为红眼,这些雌雄果蝇交配产生,中红眼雄果蝇占1/4,白眼雄果蝇占1/4,红眼雌果蝇占1/2。下列叙述错误的是____
A. 红眼对白眼是显性性状
B. 眼色遗传符合基因的分离定律
C. 眼色和性别的遗传表现为自由组合
D. 控制红眼和白眼基因位于X染色体上
【答案】(1) ①. 雄 ②. 体细胞中含有2条不同的性染色体
(2)碱基(脱氧核苷酸)的排列顺序不同
(3) ①. 细胞分裂前的间 ②. DNA的复制 ③. 有丝分裂后期或减数分裂Ⅱ后 (4)C
【解析】
【分析】基因的分离定律的实质是:在杂合子的细胞中,位于一对同源染色体上的等位基因,具有一定的独立性;在减数分裂形成配子的过程中,等位基因会随同源染色体的分开而分离,分别进入两个配子中,独立地随配子遗传给后代。
基因的自由组合定律的实质是:位于非同源染色体上的非等位基因的分离或组合是互不干扰的:在减数分裂过程中,同源染色体上的等位基因彼此分离的同时,非同源染色体上的非等位基因自由组合。
【小问1详解】
分析图可知,该体细胞中含有2条不同的性染色体,该果蝇为雄果蝇。
【小问2详解】
基因A和基因B是非等位基因,碱基(脱氧核苷酸)的排列顺序不同导致基因A和基因B不同。
【小问3详解】
细胞分裂前的间期进行DNA分子的复制,所以基因w在细胞分裂前的间期通过DNA的复制过程形成2个w基因,而基因一般位于染色体上,有丝分裂后期或减数分裂Ⅱ后,姐妹染色分离,姐妹染色单体上的相同基因也随之分离,所以2个w基因在有丝分裂后期或减数分裂Ⅱ后期发生分离。
【小问4详解】
A、红眼雌果蝇与白眼雄果蝇交配,F1均是红眼,所以红眼对白眼是显性,A正确;
B、F2中红眼:白眼=3:1,因此眼色遗传符合基因分离定律,B正确;
C、非同源染色体上的非等位基因自由组合,但眼色基因与性别决定基因都在性染色体上,因此眼色和性别不能表现为自由组合,C错误;
D、在F2中只有雄果蝇出现白眼性状,白眼性状与性别相关联,据此可知红眼和白眼基因位于X染色体上,D正确。
故选C。
29. 以下是肺炎链球菌的转化实验,请依据相关资料回答下列问题:
I.格里菲思的实验过程:
A.R型(无荚膜无毒菌)小鼠→不死亡
B.S型(有荚膜有毒菌)小鼠→死亡
C.加热致死的S型细菌小鼠→不死亡
D.活R型细菌+加热致死的S型细菌小鼠→?
(1)第四组实验的结果是小鼠_________,从上述实验可以推断,已经加热杀死的S型细菌中可能含有______。
(2)肺炎链球菌属于______(填“原核”或“真核”)生物,具有的细胞器是______。
II.艾弗里及同事的部分实验过程:
(3)该实验自变量的控制采用了______(填“加法”或“减法”)原理。
(4)该实验的结果1是培养基中__________________,结果2是培养基中__________________。
(5)该实验证明了________________________。
【答案】(1) ①. 小鼠(并发败血症)死亡 ②. 转化因子(或活性物质、遗传物质)
(2) ①. 原核 ②. 核糖体
(3)减法 (4) ①. 既有S型细菌,也有R型细菌 ②. 只有R型细菌
(5)DNA是遗传物质
【解析】
【分析】肺炎链球菌的转化实验:(1)实验材料:肺炎链球菌:R 型:无多糖类荚膜、无毒性、菌落粗糙;S 型:有多糖类荚膜、有毒性、菌落光滑,使人患肺炎,使小鼠患败血症。(2)肺炎链球菌体内转化实验:1928年由英国科学家格里菲思等人进行。结论:加热杀死的S型菌中含有促成R型活菌转化成S型活菌的活性物质——“转化因子”。(3)体外转化实验:1944年由美国科学家艾弗里等人进行。结论:DNA是遗传物质。(4)R型菌转化为S型菌的实质:基因重组。两实验共同的设计思路是:设法把DNA和蛋白质分开,直接地、单独地去观察它们地作用。
【小问1详解】
第4组活R型细菌+加热杀死的S型细菌,由于S型细菌中的转化因子使R型活菌转化为S型活菌,小鼠死亡。加热杀死的S型细菌含有转化因子。
【小问2详解】
肺炎链球菌没有核膜包围的细胞核,是原核细胞。只具有核糖体一种细胞器。
【小问3详解】
该实验的自变量是是否加入DNA酶,加入DNA酶使DNA水解,与常态比较人为去除某种影响因素的称为“减法原理”。
【小问4详解】
结果1中,由于S型菌的DNA使部分R型菌转化为S型菌,培养基中会培养出R型菌和S型菌。结果2中,由于S型菌的DNA被水解,R型菌不会转化,只能培养出R型菌。
【小问5详解】
综合格里菲思实验和艾弗里实验,可知S型菌的DNA使R型菌发生转化,DNA是遗传物质。
30. 如图1、图2分别为DNA复制及DNA结构示意图,请据图下列回答问题:
(1)由图1可得知,DNA复制是一个____________的过程。其中在酶I的作用下,DNA双螺旋的______解开,酶II是______,模板链是______(填字母)。
(2)DNA的基本骨架由______和______交替连接。DNA两条链上的碱基通过______连接成碱基对,并且遵循______原则。
(3)图2中①的中文名称是______,④的名称是____________。
(4)DNA通过复制将遗传信息从亲代传递给子代,保持了遗传信息的______。
(5)将DNA双链都被标记的大肠杆菌放在含有的培养基中培养,使其分裂3次,含有的大肠杆菌占全部大肠杆菌的比例为______。
【答案】(1) ①. 边解旋边复制 ②. 两条链 ③. DNA聚合酶 ④. a、d
(2) ①. 脱氧核糖 ②. 磷酸 ③. 氢键 ④. 碱基互补配对
(3) ①. 胸腺嘧啶 ②. 胸腺嘧啶脱氧(核糖)核苷酸
(4)连续性 (5)1/4
【解析】
【分析】已知DNA的复制次数,求子代DNA分子中含有亲代DNA单链的DNA分子数或所占的比例:一个双链DNA分子,复制n次,形成的子代DNA分子数为2n个。根据DNA分子半保留复制特点,不管亲代DNA分子复制几次,子代DNA分子中含有亲代DNA单链的DNA分子数都只有2个。
【小问1详解】
分析图1可知,DNA复制是一个边解旋边复制的过程。在酶Ⅰ解旋酶的作用下,断开氢键,DNA双螺旋的两条链解开,酶II是DNA聚合酶,将游离的脱氧核糖核苷酸连接到脱氧核糖核苷酸链上,模板链是a、d,子代链是b、c。
【小问2详解】
DNA分子的基本骨架由磷酸和脱氧核糖交替连接而成;DNA分子两条链上的碱基通过氢键连接成碱基对,并且遵循碱基互补配对原则。
【小问3详解】
分析图2,①与A配对,故①的中文名称是胸腺嘧啶,④由1分子胸腺嘧啶、1分子脱氧核糖和1分子磷酸基团组成的胸腺嘧啶脱氧(核糖)核苷酸。
【小问4详解】
DNA通过复制将遗传信息从亲代细胞传给子代细胞,保持了遗传信息的连续性。
【小问5详解】
复制3次后,子代大肠杆菌为23=8个,含有亲代DNA的大肠杆菌(含有15N 的大肠杆菌)为2个,占全部大肠杆菌的比例为2/8=1/4。
31. 图甲.乙、丙分别表示某生物体内处于不同分裂时期的细胞。请据图回答下列问题:
(1)甲细胞的名称是______,处于______分裂______期,分裂完成后产生的子细胞名称是______和______。
(2)乙细胞分裂完成后,每个子细胞中的染色体与DNA的数量比是______。
(3)图中含有同源染色体的细胞是______,含有姐妹染色单体的细胞是______。
(4)丙细胞名称为______,该生物正常体细胞含有______条染色体。
(5)甲、丙细胞在分裂时染色体的共同行为是____________。
【答案】(1) ①. 初级卵母细胞 ②. 减数分裂Ⅰ ③. 后 ④. 次级卵母细胞 ⑤. 极体
(2)1∶1 (3) ①. 甲、乙 ②. 甲
(4) ①. 极体 ②. 4
(5)在纺锤丝的牵引下,移向细胞两极
【解析】
【分析】分析题图:甲细胞含有同源染色体,且同源染色体正在分离,处于减数第一次分裂后期;乙细胞含有同源染色体,且着丝粒分裂,处于有丝分裂后期;丙细胞不含同源染色体,处于减数第二次分裂后期。
【小问1详解】
甲细胞处于减数第一次分裂后期,且细胞质不均等分裂,称为初级卵母细胞,其分裂后产生的子细胞名称是第一极体和次级卵母细胞。
【小问2详解】
乙细胞处于有丝分裂后期,有4对同源染色体,其分裂产生的子细胞为体细胞,每条染色体上有1个DNA分子,所以每个子细胞中的染色体与DNA的数量比是1∶1。
【小问3详解】
甲细胞处于减数第一次分裂后期,乙细胞处于有丝分裂后期,都含有同源染色体,丙细胞处于减数第二次分裂后期;根据染色体形态和细胞质分裂情况可判断,丙为第一极体,该细胞不含同源染色体。甲细胞的每条染色体上有两个DNA分子,含有染色单体。
【小问4详解】
丙细胞处于减数第二次分裂后期,细胞质均等分裂,则为第一极体,该生物正常体细胞含有4条染色体。
【小问5详解】
甲、丙细胞的染色体都移向两极,则都需要纺锤体的牵引。
32. 图甲表示某雄性动物四个正在分裂的细胞,图乙是该生物一个细胞中核DNA含量随细胞分裂的变化曲线图,请据图回答下列问题:
(1)该生物的体细胞中有______条染色体,②的细胞名称是______,非同源染色体的自由组合发生在图甲中的______(填序号)。
(2)图甲中进行减数分裂的顺序是______,③中______(填“有”或“没有”)同源染色体,______(填“有”或“没有”)四分体。
(3)图乙细胞的分裂方式为________,AC段发生的物质变化是______;含有同源染色体的是______段;DE段染色体的行为变化主要是____________;乙图中的______段对应图甲中的②。
【答案】(1) ①. 4 ②. 次级精母细胞 ③. ④
(2) ①. ①④② ②. 有 ③. 没有
(3) ①. 减数分裂 ②. DNA的复制和有关蛋白质的合成 ③. AD ④. 同源染色体分离 ⑤. EF
【解析】
【分析】减数分裂各时期特点:间期:DNA复制和有关蛋白质的合成; MⅠ前(四分体时期):同源染色体联会,形成四分体; MⅠ中:四分体排在赤道板上;MⅠ后:同源染色体分离,非同源染色体自由组合;MⅠ末:形成两个次级性母细胞。MⅡ分裂与有丝分裂基本相同,区别是无同源染色体。
【小问1详解】
甲图中③有同源染色体,着丝粒分裂,是有丝分裂后期,其分裂的子细胞(即体细胞)含有4条染色体。②着丝粒分裂,没有同源染色体,是减数第二次分裂后期,根据④细胞减数第一次分裂,细胞质均等分配,可知是雄性动物,则②是次级精母细胞。非同源染色体的自由组合发生在图甲中④,即减数第一次分裂后期。
【小问2详解】
图甲中减数分裂的顺序是①(减数第一次分裂前期)→④(减数第一次分裂后期)→②(减数第二次分裂后期)。③有同源染色体,形状大小相似,颜色相反。③没有出现联会,没有四分体。
【小问3详解】
图乙核DNA从2→4→2→1,是减数分裂。AC段正在发生DNA复制和有关蛋白质合成,是减数第一次分裂前的间期。含有同源染色体的是减数第一次分裂AD,DE段是减数第一次分裂结束,即同源染色体分离。图甲中②是减数第二次分裂后期,即图乙中的EF段。
相关试卷
这是一份2022-2023学年山西省太原市高一上学期期中质量监测生物试题(解析版),共24页。试卷主要包含了选择题,多项选择题,非选择题等内容,欢迎下载使用。
这是一份2022-2023学年山西省太原市高二下学期期中生物试题含解析,共34页。试卷主要包含了单项选择题,多项选择题,非选择题等内容,欢迎下载使用。
这是一份山西省太原市2022-2023学年高二生物下学期期中试题(Word版附解析),共27页。试卷主要包含了单项选择题,多项选择题,非选择题等内容,欢迎下载使用。

