押题卷02-2023年冲刺高考地理考前押题金榜卷(全国甲卷)(解析版)
展开
这是一份押题卷02-2023年冲刺高考地理考前押题金榜卷(全国甲卷)(解析版),共10页。试卷主要包含了S企业落户海南的主要目的是,该市热岛效应最强时,相对于非海陆风日,海陆风日白天,草原灌丛化的主要原因是,草原灌丛化使得灌丛间土壤等内容,欢迎下载使用。
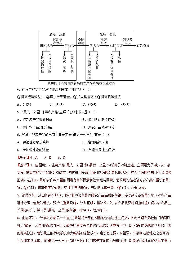
2023年冲刺高考地理考前押题金榜卷(全国甲卷)地理卷(二)(本卷共15小题,满分100分,考试用时50分钟) 一、单项选择题:本题共11小题,每小题4分,共44分。在每小题给出的四个选项中,只有一项是符合题目要求的。随着海南自贸港政策红利的持续释放,以瑞士先进医疗技术为依托,致力于骨科运动医学医疗器械相关产品研发、生产和销售服务的S企业落户海南海口国家高新区。企业成立之初大量引进国外设备和原材料,2022年逐步实现规模化生产。据此,完成问题。1.S企业落户海南的主要目的是( )A.靠近原料产地 B.降低生产成本 C.加强技术交流 D.拓展海外市场2.S企业成立之初大量引进国外设备和原材料,主要是为了( )A.保证产品品质 B.提高产品利润 C.缩短工艺流程 D.实现规模生产3.为了开拓产品市场销路,S企业最需要加强合作的服务部门是( )A.仓储物流 B.文化体育 C.旅游管理 D.医疗卫生【答案】1.B 2.A 3.D【解析】1.由材料可知,随着海南自贸港政策红利的持续释放,S企业落户海南海口国家高新区,故其主要目的是享受政策红利,降低税收、地价等生产成本,B正确。企业成立之初大量引进国外设备和原材料,海南不是医疗器械原料产地,故A错误。S企业以瑞士先进医疗技术为依托,故其目的不是为了加强技术交流,C错误。拓展海外市场应将企业布局到国外,D错误。故选B。2.S企业成立之初大量引进国外设备和原材料,是为了保证医疗器械等相关产品的品质,与缩短工艺流程无关,A正确,C错误。从国外大量引进设备和原材料运输费用高,不能提高利润,B错误。2022年逐步实现规模化生产,故成立之初大量引进国外设备和原材料不是为了实现规模化生产,D错误。故选A。3.S企业致力于骨科运动医学医疗器械相关产品研发、生产和销售服务,故最需要加强合作的服务部门是医疗卫生部门,D正确。仓储物流、文化体育、旅游管理与医学医疗器械产品的相关性不大,ABC错误。故选D。生鲜农产品主要包括蔬菜、水果、蛋、肉、奶制品等,其对时效性要求较高,从田间到老百姓的餐桌过程中“最先一公里”和“最后一公里”至关重要。下图为生鲜农产品冷链物流流程图。据此完成下面小题。 4.建设生鲜农产品冷链物流的主要作用包括( )①提高经济效益,~②增加产品运量,③扩大销售范围④提高物流速度A.①③ B.②③ C.①④ D.③④5.“最先一公里”保障农产品“生鲜”的关键环节是( )A.控制农产品收获时间 B.采用移动制冷设备C.进行农产品分级包装 D.对农产品清洗预冷6.经营生鲜农产品的电商企业要走好“最后一公里”,需要( )A.建设独立物流系统 B.增加高铁运输C.增加销地仓的数量 D.合理布局社区门店【答案】4.A 5.B 6.D【解析】4.由图可知,生鲜产品“最先一公里”和“最后一公里”均采用了冷链运输,主要是为了减少农产品变质,提高生鲜农产品的经济效益,同时采用冷链运输可以销售到更远的地区,扩大了销售范围,所以①③正确,选择A。影响农作物产量的因素有自然因素和社会经济因素,但采用冷链运输对农产品产量没有影响,②不对;物流速度受道路、交通工具的影响,与冷链运输无关,④不对。故选择A。5.读图可知,从田间到产地仓,移动制冷设备是保障农产品品质的关键,移动制冷设备是产地仓对农产品进行分级、包装和清洗、预冷的重要设施,故B正确,排除C、D;农产品收获时间由种植时间和农产品生长周期决定,并不是“最先一公里”的关键,排除A。故选择B。6.由图可知,冷链物流“最后一公里”主要是将产品由销售地仓送达社区门店,因此合理布局社区门店可以减少“最后一公里”的配送时间,以最快的速度将生鲜农产品送到消费者手中,D正确;由销售地仓社区门店的距离较短,建设独立的物流系统会大幅增加经营成本,也没有必要,A错误;产品到达销地仓之前可能会采用高铁运输,而“最后一公里”由销地仓到社区门店是在城市内部进行的,B错误;销地仓的数量主要由市场需求决定,企业走好“最后一公里”不一定需要增加销地仓,排除C。故选择D。热岛强度指城乡之间平均温度的差异。图为某滨海城市夏季海陆风与非海陆风日的热岛强度日变化特征。据此完成下面小题。7.该市热岛效应最强时( )A.郊区气温高于中心区 B.国际标准时间为16时C.为市区日气温最低时 D.为市区日气温最高时8.相对于非海陆风日,海陆风日白天( )A.较暖的海风加强了热岛环流 B.较凉的海风加强了热岛环流C.较暖的海风减弱了热岛环流 D.较凉的海风减弱了热岛环流【答案】7.B 8.D【解析】7.热岛效应是指城市地区相较于郊区地区温度更高的现象,当郊区气温高于中心区时,不会有热岛效应,A错误。热岛强度最高时,热岛效应最强,由图可知,0时热岛强度最大,此时国际标准时间为16时,B正确。市区日气温最低应为日出前后,市区日气温最高时为14时左右,都不是0时,CD错误。故选B。8.结合所学知识可知,白天海陆风日的热岛强度低于非海陆风日,原因是白天海洋增温慢,相对于陆地温度低,较凉的海风吹向陆地城市,有效降低了城市温度,使得白天城市与郊区的温差减小,热岛强度小,D正确,ABC错误,故选D。北半球温带干旱半干旱地区草原生态系统正在发生改变。草原浅根系草本植物向草原灌丛集聚,原先成片的草原变成了无数个大小不一的斑块,形成了一种灌木加草本的植被类型,即灌丛化草原。据此完成下面小题。9.草原灌丛化的主要原因是( )A.生态脆弱 B.降水增多C.土壤变干 D.风沙加剧10.草原灌丛化使得灌丛间土壤( )A.养分流失 B.厚度增加C.水分集聚 D.酸性增强11.草原灌丛化后,白天地表增温明显,是因为( )A.灌丛反射较强 B.灌丛吸热更多C.保温作用明显 D.水分蒸腾减少【答案】9.C 10.A 11.D【解析】9.据材料“草原浅根系草本植物向草原灌丛集聚”可知,由于表层土壤水分减少,浅根系草本植物向深根系的草原灌丛发展,故草原灌丛化的主要原因是土壤变干,C正确;生态脆弱、风沙加剧是结果,不是原因,AD错误;降水减少,土壤变干,B错误。故选C。10.草原灌丛化使得地表植被覆盖率降低,灌丛间土壤因缺少植被保护,易造成养分流失,A正确;厚度变薄,B错误;水分流失快,土壤碱性增强,CD错误。故选A。11.草原灌丛化后,由于裸地面积增加以及植被覆盖度降低引起的蒸散量减少,对地表温度起到增温作用,D正确;灌丛反射较草原弱,A错误;灌丛吸热比草原少,B错误;对保温作用影响不大,C错误。故选D。二、综合题:第36、37题为必做题,共46分,第43、44题为选做题,二选一,共10分。36.阅读图文材料,完成下列要求。(24分)沙洲是冲积河道泥沙长期淤积的产物,河流流速变化是影响沙洲发育的重要动力条件。某地理科研团队研究发现:长江武汉蛇山至青山河段河流由束窄河段进入展宽河段后,河流中部水量增加较多,横剖面呈上凸型,使表层河水与底层河水在河床中部和两岸之间构成双向环流,促使河道进一步展宽并发育沙洲。1899年,张之洞主持修筑“武青堤”时,长江东支分流被堵塞,滨江平原逐渐形成,沙湖从长江分离。下图示意长江武汉蛇山至青山河段的演化过程。 (1)分析I阶段河道向东强烈弯曲的原因。(6分)(2)说明河道宽窄变化对长江蛇山至青山河段沙洲发育的作用。(6分)(3)分析长江在蛇山至青山河段由多分汊河道演变为单一河道的过程。(6分)(4)评价沙湖从长江分离后对武汉市城区的影响。(6分)【答案】(1)该河段汉江自西侧汇入,将长江干流向东推挤,冲击河岸;受地转偏向力影响,河道东(右)侧受水流冲击强;凹岸侵蚀作用明显,河道进一步向东弯曲。(2)河流流经龟山-蛇山卡口后,河面展宽,水流分散,流速减慢,泥沙沉积;青山处河道收窄,顶托蛇口至青山河段河水,致使水位抬高,流速减缓,进一步促使泥沙沉积;当河流由束窄河段进入展宽河段后,表层河水与底层河水在河床中部和两岸之间构成双向环流,表层河水由河心流向两岸(侵蚀两岸,使河床进一步展宽),底层河水从两岸向中心流动,并在河道中心处相遇,能量削减,使携带的泥沙发生沉积。(3)江中沙洲逐渐合并为一个巨大的江心洲,长江河道被分隔为东西汊道;西汉道为主河道,东汊道水量少、流速慢,泥沙沉积多,沙洲继续向东岸靠近;“武青堤”修建后东汊道被泥沙堵塞,江心洲与河岸连为一体,该河段河道演变为单一河道。(4)湖泊面积萎缩,城市建设用地增多;湖区面积减小,蓄水能力下降,洪涝风险加大;水体更新减慢,自净能力下降,水质下降、水生态恶化等。【分析】本题以长江武汉蛇山至青山河段的演化过程为背景,设置4个小问,考查河流地貌的演变过程及原因和湖泊面积变化对城市的影响。【详解】(1)读图Ⅰ可知,该河段汉江自西侧汇入,将长江干流向东推挤,冲击河岸;根据所学知识可知,北半球受地转偏向力的影响,右侧侵蚀严重,因该河段流向为自南向北,故东侧侵蚀较重,使其向东发生弯曲,形成凹岸;加之受弯道环流的影响,凹岸受侵蚀,使河道进一步像东侧弯曲。(2)据材料“沙洲是冲积河道泥沙长期淤积的产物,河流流速变化是影响沙洲发育的重要动力条件”并结合图Ⅰ可知,河流流经龟山-蛇山卡口后,河面展宽,水流分散,流速减慢,泥沙沉积;青山处河道收窄,顶托蛇口至青山河段河水,致使水位抬高,流速减缓,进一步促使泥沙沉积。据材料“长江武汉蛇山至青山河段河流……展宽并发育沙洲”可知,当河流由束窄河段进入展宽河段后,表层河水与底层河水在河床中部和两岸之间构成双向环流,表层河水由河心流向两岸,底层河水从两岸向中心流动,并在河道中心处相遇,能量削减,使携带的泥沙发生沉积。(3)读图可知,由图Ⅰ到图Ⅱ,江中沙洲逐渐合并为一个巨大的江心洲,长江河道被分隔为东西汉道;西汉道为主河道,东汉道水量少、流速慢,泥沙沉积多,沙洲继续向东岸靠近。由材料“1899年,张之洞主持修筑‘武青堤’时,长江东支分流被堵塞”可知,1899年武青堤修建后江心洲与河岸连为一体,该河段河道演变为单一河道。(4)读图可知,沙湖从长江分离后,武汉市城区湖泊面积萎缩,蓄水能力下降,洪涝风险加大;湖区面积减小且与长江分离后,水体更新减慢,自净能力下降,水质下降、水生态恶化。37.阅读材料,完成下列要求。(22分)英国是人口老龄化较严重的国家之一,有着较为完善的社会福利制度,属于高福利国家。20世纪70年代,由于经济增长速度放缓以及人口老龄化需求的不断变化,英国政府对社会保障制度进行“去机构化”和“市场化”改革,养老服务属于社会保障服务范畴。2000年,英国养老服务开始探索“医养结合”。“医养结合”是将现代医疗技术与养老服务有机结合,街接起“养”与“医”,实现了“有病治病、无病疗养”的养老保障模式创新,为老有所养、老有所医创造了条件。据英国政府统计,在“医养结合”发展理念下,英国95%的养老服务在社区内,包括老年公寓、日间照护中心、老年活动中心、护理机构等,满足了老年人居家养老的需求。2015年“医养结合”成为“健康中国”战略及养老服务体系改革的重要方向之一。2021年中国的老龄人口已经有两亿六千万。(1)推测英国开展社会保障“去机构化”和“市场化”改革的原因。(6分)(2)分析英国“医养结合”养老模式的优势。(6分)(3)简析我国养老服务业未来可能面临的困难与挑战。(6分)(4)列举英国养老产业给我国养老产业发展带来的启示。(4分)【答案】(1)人口老龄化越来越严重,老年人口数量不断上升,养老支出不断上升;经济增长速度放慢,国家财政养老支出压力大;养老需求个性化和品质化需求越来越高,难以满足;有利于减少财政支出;有利于提升养老服务品质;有利于增加养老服务能力等。(2)居家和社区养老的老年人获得专门医疗服务,缓解公立医疗机构紧张问题;有经验丰富的医疗团队,提供全方位医疗、康复服务,老人健康得到保障;养老机构可以整合医院的医疗资源,提高为老人服务的能力;医院可以树立社会公益形象,扩大自身的影响力及医疗服务的覆盖面。(3)老龄化加剧,老龄人口数量大,养老需求不断增大;养老服务产品单一,难以满足个性化需求;养老基础设施不足,无法满足养老需求;相关养老专业人才不足,急需培养;相关养老行业标准缺乏,养老服务管理不规范。(4)加快我国社区居家养老法律法规体系建设,完善相关政策规定;完善社区养老文体设施建设,丰富老年人精神生活;拓宽养老资金筹措渠道,形成多元化和多渠道投入的发展机制;运用新型互联网技术,创新居家养老服务新模式;增强医疗相关人员的培养,实现医养结合。【分析】本题以英国加强社会保障体系中的“医养结合”的背景及具体措施的文字信息为材料设置题目,涉及完善社会保障的背景及措施、我国养老服务业面临的问题、英国的相关措施对中国的养老产业发展带来的启示分析等知识点,考查学生对相关内容的掌握程度,对学生的综合分析能力有较高要求。【详解】(1)分析改革的原因首先需要分析当时英国的背景,社会保障之所以英国要进行改革是主要是因为英国的人口结构矛盾日益突出,表现为人口老龄化越来越严重,老年人口数量不断上升,养老支出不断上升;同时“由于经济增长速度放缓”,国家财政养老支出压力大;“人口老龄化需求的不断变化”,表明英国养老需求个性化和品质化需求越来越高,难以满足;分析背景之后再详细分析改革之后出现的有利改变,“有病治病、无病疗养”的养老保障模式创新,提升了养老服务品质,有利于增加养老服务能力。(2)英国95%的养老服务在社区内,居家和社区养老的老年人获得专门医疗服务,缓解公立医疗机构紧张问题;日间照护中心、老年活动中心、护理机构说明医疗团队完善,可以为老人提供全方位医疗、康复服务,老人健康得到保障;照护中心和护理机构等老机构可以整合医院的医疗资源,提高为老人服务的能力;医养结合树立了医院可以树立社会公益形象,扩大自身的影响力及医疗服务的覆盖面。(3)我国养老服务业首先面临的是我国人口老龄化日益加剧,2021年中国的老龄人口已经有两亿六千万,老龄人口数量大,养老需求不断增大,养老服务的供需矛盾日益突出;2015年我国以“医养结合”为方向,说明我国的养老基础设施还存在不足,无法满足日益增加的养老需求;我国属于发展中国家,相关养老专业人才不足,急需培养;相关养老行业还标准缺乏,养老服务管理不规范,养老服务市场不完善。(4)养老产业涉及到社会保障体系的完整,主要的方针战略由国家制定,针对我国现阶段养老产业的不足,首先需要加快我国社区居家养老法律法规体系建设,完善相关政策规定,给予政策支持;英国成熟的“医养结合”体系说明了运用新型互联网技术,创新居家养老服务新模式的重要性;同时还需增强医疗相关人员的培养,实现医养结合。社会保障需要巨额资金投入,政府应拓宽养老资金筹措渠道,形成多元化和多渠道投入的发展机制;老年人不仅需要身体健康方面的关注,而且也需要对其精神世界予以关怀,需要完善社区养老文体设施建设,丰富老年人精神生活。43.[地理——选修3:旅游地理] 阅读材料,完成下列要求。(10分)换一个视角欣赏风景,家门口也可以成为“诗和远方”,本地游也可以“深度游”。2022年10月27日,北京市文旅局联合各区政府、经开区管委会向市民和游客推出21条“漫步北京”文旅骑行主题线路,以“骑行十沉浸体验”为核心,以“文化十创新业态”为纽带。简析北京市推出21条“漫步北京”文旅骑行主题线路的主要目的,并指出这些文旅骑行主题线路设计时应注意的问题。【答案】将北京市的资源优势转变为经济优势,促进旅游业的发展;促进北京市传统文化的宣传,有利于文化的传承和保护;注意保护相关基础设施和文物;合理的进行活动设计,更好的将传统文化和相关旅游活动更好的结合。【分析】本题以北京市推出21条“漫步北京”文旅骑行主题线路为资料,涉及了线路设计目的和旅游线路问题的知识,重点考查学生获取和解读信息及调动和运用知识的能力,体现了综合思维能力的学科素养。【详解】结合所学可知,北京市推出21条“漫步北京”文旅骑行主题线路有助于转北京市的资源优势为经济优势,促进旅游业的发展,推动产业升级;北京市推出21条“漫步北京”文旅骑行主题线路有助于促进北京市传统文化的宣传,有利于文化的传承和保护;文旅骑行主题线路设计时应注意的问题需要结合设施保护和旅游活动进行分析,结合所学可知,文旅骑行主题线路设计活动中需要注意保护相关基础设施和文物,防止文化设施出现损坏;在旅游活动中需要合理的进行活动设计,更好的将传统文化和相关旅游活动更好的结合。44.[地理——选修6:环境保护](10分)2022年,广州市推出第一批24个公园绿地草坪帐篷区域,受到广大市民游客热捧。一时间,许多搭建帐篷的草坪在游客离开后,出现垃圾遍地、草坪破坏等现象。通过治理,公共绿地管理有较大改善,但仍存在一定问题。某地理兴趣小组计划实地调查公园草坪露营带来的环境问题,并为进一步精准管护公园绿地建言献策。请针对公园草坪露营带来的环境问题列出调查项目,并说明调查目的。【答案】项目目的观察草坪被破坏的程度及方式制定草坪管护、恢复方案调查公园绿地露营的游客数量、垃圾量、垃圾桶数量及摆放位置指导公园在草坪开放期间在适当的位置适量增设临时垃圾桶,加强保洁力度访谈公园管理人员及游客对待草坪破坏和乱扔垃圾的态度确定宣传教育重点,如何提高游客素养考察露营对公园绿地的影响科学规划露营游客的最大承载量【分析】本题以公园绿地草坪帐篷区域为背景材料,涉及到环境保护的措施,旅游活动对地理环境的影响等知识,主要考查学生调动知识、运用知识解决问题的能力。【详解】由材料可知许多搭建帐篷的草坪在游客离开后,出现垃圾遍地、草坪破坏等现象,所以应观测草坪被破坏的程度及方式,其目的是加强草坪的管护,制定草坪管护、恢复方案;出现乱扔垃圾现象,应该与游客数量、垃圾量、垃圾桶数量及摆放位置有关,所以应调查公园绿地露营的游客数量、垃圾量、垃圾桶数量及摆放位置,其目的主要是指导公园在草坪开放期间在适当的位置适量增设临时垃圾桶,将强草坪附近的的基础设施,加强保洁力度;从管理者和旅游者的角度可以做调查,可以调查访谈公园管理人员及游客对待草坪破坏和乱扔垃圾的态度,其目的确定宣传对象,确定宣传教育重点,如何提高游客素养;从生态的角度看,露营过程中产生垃圾污染会、践踏草坪,造成草坪的生态破坏,可以调查露营对公园绿地的影响,其目的是科学规划露营游客的最大承载量,限制旅游者的数量。
相关试卷
这是一份押题卷02-2023年冲刺高考地理考前押题金榜卷(北京专用)(解析版),共16页。试卷主要包含了以下判断正确的是,该地,该地区的岩层形成过程中,推测甲、乙、丙分别是,图中的行政区,该示范区建设的影响是,图中等内容,欢迎下载使用。
这是一份押题卷02-2023年冲刺高考地理考前押题金榜卷(湖南专用)(解析版),共15页。试卷主要包含了预制菜产业链的上游环节是,能增强特色小镇消费牵引的措施有,由图中可推断等内容,欢迎下载使用。
这是一份押题卷02-2023年冲刺高考地理考前押题金榜卷(全国乙卷)(解析版),共9页。试卷主要包含了T1~T4最先形成的是,阶地基岩出露厚度最大的阶地是等内容,欢迎下载使用。

