


2023届海南省高考全真模拟八生物试题(解析版)
展开
这是一份2023届海南省高考全真模拟八生物试题(解析版),共22页。试卷主要包含了选择题,非选择题等内容,欢迎下载使用。
2022-2023学年海南省高考全真模拟卷(八)
一、选择题:本题共15小题,在每小题给出的四个选项中,只有一项是符合题目要求的。
1. 组成细胞的各种元素大多以化合物的形式存在,它们共同构成了细胞的物质基础。下列相关叙述正确的是( )
A. 糖类、蛋白质和核酸等生物大分子中均含有碳元素,且均以碳链为基本骨架
B. 与休眠状态下的种子相比,萌发的种子中自由水/结合水的值会增大
C. 小麦秸秆燃烧后所形成的灰烬的主要成分是二氧化碳和无机盐
D. 脂肪是细胞内良好的储能物质,可直接为细胞的生命活动提供能量
【答案】B
【解析】
【分析】组成细胞的各种元素大多以化合物的形式存在,如水、蛋白质、核酸、糖类、脂质等。细胞内含量最多的化合物是水,含量最多的有机化合物是蛋白质。水在细胞中以两种形式存在,自由水与结合水。在正常情况下,细胞内自由水所占的比例越大,细胞的代谢就越旺盛;而结合水越多,细胞抵抗干旱和寒冷等不良环境的能力就越强。在构成细胞的化合物中,多糖、蛋白质、核酸都是生物大分子。每一个构成生物大分子的单体都以若干个相连的碳原子构成的碳链为基本骨架,生物大分子也是以碳链为基本骨架的。
【详解】A、糖类包含单糖、二糖和多糖,糖类中只有多糖是生物大分子,生物大分子都含有碳元素,且均以碳链作为基本的骨架,A错误;
B、种子萌发时要从外界吸水,自由水的含量会增多,与休眠状态下的种子相比,萌发的种子中自由水/结合水的值会增大,细胞代谢增强,B正确;
C、小麦秸秆燃烧后所形成的灰烬的主要成分是无机盐,燃烧形成的二氧化碳是气体,排放到了大气中,C错误;
D、脂肪是细胞内良好的储能物质,直接为细胞的生命活动提供能量的是ATP,D错误。
故选B。
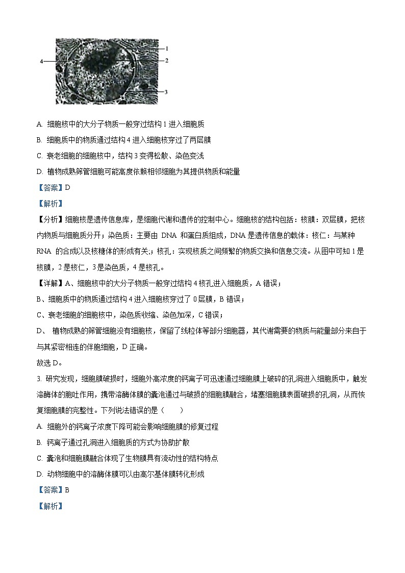
2. 如图为某细胞的细胞核在电镜下的结构图,其中1~4表示相关结构。已知植物的成熟筛管细胞中无细胞核。下列相关说法正确的是( )
A. 细胞核中的大分子物质一般穿过结构1进入细胞质
B. 细胞质中的物质通过结构4进入细胞核穿过了两层膜
C. 衰老细胞的细胞核中,结构3变得松散、染色变浅
D. 植物成熟筛管细胞可能高度依赖相邻细胞为其提供物质和能量
【答案】D
【解析】
【分析】细胞核是遗传信息库,是细胞代谢和遗传的控制中心。细胞核的结构包括:核膜:双层膜,把核内物质与细胞质分开;染色质:主要由 DNA 和蛋白质组成,DNA是遗传信息的载体:核仁:与某种 RNA 的合成以及核糖体的形成有关;;核孔:实现核质之间频繁的物质交换和信息交流。从图中可知1是核膜,2是核仁,3是染色质,4是核孔。
【详解】A、细胞核中的大分子物质一般穿过结构4核孔进入细胞质,A错误;
B、细胞质中的物质通过结构4进入细胞核穿过了0层膜,B错误;
C、衰老细胞的细胞核中,染色质收缩、染色加深,C错误;
D、 植物成熟的筛管细胞没有细胞核,保留了线粒体等部分细胞器,其代谢需要的物质与能量部分来自于与其紧密相连的伴胞细胞,D正确。
故选D。
3. 研究发现,细胞膜破损时,细胞外高浓度的钙离子可迅速通过细胞膜上破碎的孔洞进入细胞质中,触发溶酶体的胞吐作用,携带溶酶体膜的囊泡通过与破损的细胞膜融合,堵塞细胞膜表面破损的孔洞,从而恢复细胞膜的完整性。下列说法错误的是( )
A. 细胞外的钙离子浓度下降可能会影响细胞膜的修复过程
B. 钙离子通过孔洞进入细胞质的方式为协助扩散
C. 囊泡和细胞膜融合体现了生物膜具有流动性的结构特点
D. 动物细胞中的溶酶体膜可以由高尔基体膜转化形成
【答案】B
【解析】
【分析】1.细胞膜主要成分为磷脂和蛋白质,含有少量的糖类;胆固醇是构成动物细胞膜的成分之一。细胞膜功能的复杂程度与细胞膜上蛋白质的种类和数量有关。
2.溶酶体结构和作用:(1)形态:内含有多种水解酶;膜上有许多糖,防止本身的膜被水解。(2)作用:能分解衰老、损伤的细胞器,吞噬并杀死侵入细胞的病毒或病菌。
【详解】A、题意显示,细胞膜破损时,细胞外高浓度的钙离子可迅速通过细胞膜上破碎的孔洞进入细胞质中,触发溶酶体的胞吐作用,携带溶酶体膜的囊泡通过与破损的细胞膜融合,堵塞细胞膜表面破损的孔洞,从而恢复细胞膜的完整性,可见,细胞外的钙离子浓度下降可能会影响细胞膜的修复过程,A正确;
B、钙离子通过孔洞进入细胞质的方式为自由扩散,B错误;
C、囊泡和细胞膜融合依赖生物膜的流动性实现,因而体现了生物膜具有流动性的结构特点,C正确;
D、溶酶体起源于高尔基体,可见,动物细胞中的溶酶体膜可以由高尔基体膜转化形成,D正确。
故选B。
4. 光合作用强度直接关系到农作物的产量,光、温度和CO2浓度等环境因素都可影响农作物的光合作用强度。大棚种植是一种农业上常见的种植技术,其可通过对温度、CO2浓度等的调控实现反季蔬菜的培育。下列相关叙述错误的是( )
A. 适当增大大棚内的昼夜温差,可提高蔬菜的产量
B. 大棚内的CO2浓度越高,蔬菜的光合作用就越强
C. 与有色薄膜相比,用无色薄膜可提高大棚蔬菜的光能利用率
D. 给大棚内的蔬菜适当补充红光,可提高蔬菜的产量
【答案】B
【解析】
【分析】植物的光合作用原理是在叶绿体里利用光能把二氧化碳和水合成有机物并放出氧气,同时把光能转变成化学能储存在制造的有机物里。
【详解】A、适当增大大棚内的昼夜温差,白天可提高光合作用速率,夜间降低呼吸作用速率,可增加有机物的积累,从而提高蔬菜的产量,A正确;
B、二氧化碳是光合作用的原料,原料越多合成的有机物就越多,所以适度增加大棚中的二氧化碳气体的含量能增产,但当达到二氧化碳饱和点后,光合速率不再随二氧化碳浓度增加而升高,B错误;
C、无色薄膜可透过各种光,比有色薄膜能为植物提供更多的光能,有利于光合作用的进行,C正确;
D、由于叶绿素主要吸收红光和蓝紫光,故给大棚内的蔬菜适当补充红光,可提高蔬菜的产量,D正确。
故选B。
5. N-脂酰鞘氨醇(Cer,广泛存在于真核生物细胞膜中的鞘磷脂)能通过对线粒体产生作用来促进凋亡酶激活因子的释放,从而激活细胞内的凋亡酶,使癌细胞凋亡,其调控过程如图所示,下列相关说法正确的是( )
A. 细胞凋亡是由细胞癌变所引起的细胞被动结束生命的过程
B. 细胞癌变是细胞内遗传物质发生改变产生原癌基因的结果
C. 图示癌细胞的凋亡通常会引起周围正常组织产生炎症反应
D. 细胞凋亡过程中Cer和凋亡酶激活因子都可能起信号分子的作用
【答案】D
【解析】
【分析】细胞凋亡是由基因决定的细胞自动结束生命的过程,也叫细胞的程序性死亡。在成熟的生物体中,细胞的自然更新、被病原体感染的细胞的清除,也是通过细胞凋亡完成的。
【详解】A、细胞凋亡是基因决定的细胞自动结束生命的过程,A错误;
B、细胞癌变是细胞内遗传物质发生改变即原癌基因和抑癌基因发生基因突变的结果,B错误;
C、图示癌细胞的凋亡对机体是有积极意义的,不会引起周围正常组织产生炎症反应,C错误;
D、结合图示可知,细胞凋亡过程中Cer和凋亡酶激活因子都可能起信号分子的作用,进而促进细胞凋亡过程,D正确。
故选D。
6. 如表为艾弗里及其同事进行肺炎链球菌转化实验的主要步骤。下列相关分析正确的是( )
实验步骤
主要操作
1
用脱氧胆酸盐溶液处理S型活菌,再加乙醇得到乳白色沉淀
2
用盐溶液溶解沉淀,再用氯仿抽提去除蛋白质,最后加乙醇得到沉淀
3
用盐溶液溶解沉淀,加多糖水解酶处理4~6h后,再用氯仿抽提并用乙醇沉淀
4
用盐溶液溶解沉淀制得S型细菌细胞提取物,加入R型活菌混合培养,观察到转化成功的S型活菌
A. 该实验能顺利进行的原因之一是DNA可溶于乙醇
B. 步骤2、3的目的是去除细胞提取物中的蛋白质、多糖等杂质
C. 步骤4中“转化成功”的标志是培养基上只有S型细菌的菌落
D. 该实验中肺炎链球菌发生转化的变异类型属于基因突变
【答案】B
【解析】
【分析】在证明DNA是遗传物质的实验中,艾弗里和他的同事将加热致死的 S 型细菌破碎后,设法去除绝大部分糖类、蛋白质和脂质,制成细胞提取物。将细胞提取物加入有 R 型活细菌的培养基中,结果出现了 S 型活细菌。然后,他们对细胞提取物分别进行不同的处理后再进行转化实验,结果表明分别用蛋白酶、RNA 酶或酯酶处理后,细胞提取物仍然具有转化活性;用 DNA 酶处理后,细胞提取物就失去了转化活性。实验表明,细胞提取物中含有格里菲斯所述的转化因子,而转化因子很可能就是 DNA。艾弗里等人进一步分析了细胞提取物的理化特性,发现这些特性都与 DNA 的极为相似,于是艾弗里提出了不同于当时大多数科学家观点的结论:DNA 才是使 R 型细菌产生稳定遗传变化的物质。
【详解】A、从实验操作中可知,在用脱氧胆酸盐溶液处理S型活菌后,加入乙醇得到乳白色沉底,说明DNA分子不溶于乙醇,A错误;
B、通过实验操作可知,步骤2去掉了蛋白质,步骤3去掉了多糖,所以步骤2、3的目的是去除细胞提取物中的蛋白质、多糖等杂质,B正确;
C、“转化成功”的标志是培养基上既有R型细菌的菌落也有S型细菌的菌落,在混合培养的过程中,并不是所有的R型细菌都转化成S型细菌,C错误;
D、该实验中肺炎链球菌发生转化的变异类型属于基因重组,是将S型细菌的DNA整合到了R型细菌的DNA分子上,D错误。
故选B。
7. 复制叉是DNA复制时在DNA链上通过解旋、解链等过程形成的Y字型结构,根据复制叉与复制起点的关系可判断复制方向。如图为大肠杆菌进行DNA复制的部分过程示意图,下列相关分析错误的是( )
A. 大肠杆菌的DNA中可能没有游离的磷酸基团
B. 图示过程中氢键形成需要DNA聚合酶催化
C. 图中DNA的复制特点为边解旋边双向复制
D. 该DNA及其复制形成的子代DNA中(A+G)/(T+C)均等于1
【答案】B
【解析】
【分析】DNA 的复制是指以亲代 DNA 为模板合成子代 DNA 的过程。复制开始时,在细胞提供的能量的驱动下,解旋酶将 DNA 双螺旋的两条链解开。然后,DNA 聚合酶等以解开的每一条母链为模板,以细胞中游离的 4 种脱氧核苷酸为原料,按照碱基互补配对原则,各自合成与母链互补的一条子链。随着模板链解旋过程的进行,新合成的子链也在不断延伸。同时,每条新链与其对应的模板链盘绕成双螺旋结构。这样,复制结束后,一个 DNA 分子就形成了两个完全相同的 DNA 分子。
【详解】A、大肠杆菌的DNA主要包含拟核和质粒,二者都是环状的,可能没有游离的磷酸基团,A正确;
B、图示DNA复制过程,碱基对之间的氢键不需要酶催化,DNA聚合酶是催化游离的脱氧核苷酸分子连在一起,B错误;
C、从图中可知有两个复制叉,说明DNA分子的复制是双向复制,DNA分子的复制特点是边解旋边复制、半保留复制,C正确;
D、在DNA分子A与T配对,G与C配对,所以DNA分子中(A+G)/(T+C)均等于1,D正确。
故选B。
8. 如图1、图2为甲、乙两种单基因遗传病的遗传系谱图。与甲病有关的基因用A/a表示,与乙病有关的基因用B/b表示,且I₁不含致病基因。不考虑X、Y染色体的同源区段,下列相关叙述错误的是( )
A. 甲病是伴X染色体隐性遗传病,乙病是常染色体显性遗传病
B. I2与I3的基因型分别是bbXAXa和BbXAxa
C. 若I3与I4再生育一个孩子,则该孩子两病皆患的概率为1/16
D. 若Ⅱ2与Ⅱ3婚配,则二者生育一个正常女孩的概率是3/8
【答案】C
【解析】
【分析】1.由性染色体上的基因所控制性状的遗传上总是和性别相关,这种与性别相关联的性状遗传方式就称为伴性遗传。
2.伴X性隐性遗传的遗传特征:①人群中男性患者远比女性患者多,系谱中往往只有男性患者;②双亲无病时,儿子可能发病,女儿则不会发病;儿子如果发病,母亲肯定是个携带者,女儿也有一半的可能性为携带者;③男性患者的兄弟、外祖父、舅父、姨表兄弟、外甥、外孙等也有可能是患者;④如果女性是一患者,其父亲一定也是患者,母亲一定是携带者。
【详解】A、Ⅱ2为患甲病的男性,双亲均正常,且I1不含致病基因,所以甲病是X染色体隐性遗传病,图2中双亲均患病,而生出了不患病的女儿,因此该病为常染色体显性遗传病,A正确;
B、与甲病有关的基因用A/a表示,且为伴X隐性遗传病,与乙病有关的基因用B/b表示,且I1不含致病基因,乙病为常染色体显性遗传病,则I2的基因型为bbXAXa,I3的基因型分别是BbXAXa,B正确;
C、I3与I4的基因型分别为BbXAXa、BbXAY,则该孩子两病皆患的概率为3/4×1/4=3/16,C错误;
D、Ⅱ2与Ⅱ3的基因型分别为bbXaY、1/2bbXAXA或1/2bbXAXa,则二者生育的孩子均不患乙病,则二者生育一个正常女孩的概率是1/2-1/2×1/4=3/8,D正确。
故选C。
9. 蝙蝠可通过回声定位的方式寻找并捕获食物,其捕食行为可影响昆虫的体形。昆虫的体形太小,则不易被蝙蝠探测到,体形太大,则不易被蝙蝠捕捉和处理,因此很多昆虫的体形不是非常小,就是非常大。下列说法错误的是( )
A. 蝙蝠通过回声定位捕获昆虫,体现了生态系统中物理信息的作用
B. 体形大和体形小的昆虫种群的基因库不同,二者一定存在生殖隔离
C. 蝙蝠的捕食作用可使昆虫的基因频率朝着特定的方向发生改变
D. 增加蝙蝠的数量会加速昆虫向体形非常大或非常小的方向进化
【答案】B
【解析】
【分析】种群是生物进化的基本单位,生物进化的实质是种群基因频率的改变。突变和基因重组,自然选择及隔离是物种形成过程的三个基本环节,通过它们的综合作用,种群产生分化,最终导致新物种形成。
【详解】A、蝙蝠通过回声定位捕获昆虫,体现了生态系统中物理信息的作用,即生命活动的正常进行离不开信息的传递,A正确;
B、昆虫种群的基因库大小与体形大小无关,基因库是指种群中所有个体包含的全部基因,只有不同物种之间存在生殖隔离,B错误;
C、蝙蝠的捕食作用作为自然选择的因素,可使昆虫的基因频率朝着特定的方向发生改变,C正确;
D、增加蝙蝠的数量会使自然选择作用加强,因而会加速昆虫向体形非常大或非常小的方向进化,D正确。
故选B。
10. 研究发现,在胸部以上离断脊髓会导致实验动物因呼吸困难而死亡。为单独研究脊髓的功能,科学家常在实验动物脊髓第5节颈段以下水平离断脊髓,以保留膈神经对膈肌呼吸的传出支配。离断后动物会出现短时间休克现象,待休克恢复后,其血压可回升到一定水平,排尿反射也有一定程度的恢复,但有一些脊反射反应比正常时加强,如屈肌反射、发汗反射等。下列相关叙述错误的是( )
A. 支配膈肌呼吸的膈神经属于外周神经系统
B. 脑和脊髓共同作用是保证机体生命活动有序进行的必要条件
C. 脊髓离断动物发汗反射比正常时加强,说明体温调节中枢位于脊髓
D 脊反射活动受高级中枢调控,失去其调制后脊反射活动可能不再精准
【答案】C
【解析】
【分析】神经中枢分布部位和功能各不相同,但彼此之间相互联系,相互调控.一般来说,位于脊髓的低级中枢受脑中相应高级中枢的调控,这样,相应器官、系统的生理活动,就能进行得更加有条不紊和精确。
【详解】A、分析题意可知,支配膈肌呼吸的膈神经是脊髓发出的神经,属于外周神经系统,A正确;
B、研究发现,在胸部以上离断脊髓会导致实验动物因呼吸困难而死亡,说明脑和脊髓共同作用是保证机体生命活动有序进行的必要条件,B正确;
C、体温调节中枢是下丘脑,C错误;
D、在胸部以上离断脊髓,离断后动物会出现短时间休克现象,待休克恢复后,其血压可回升到一定水平,排尿反射也有一定程度的恢复,但有一些脊反射反应比正常时加强,如屈肌反射、发汗反射等,说明脊反射活动受高级中枢的调控,失去控制后脊反射活动不再精准,D正确。
故选C。
11. 甲型H1N1流感是一种乙类传染病,由甲型H1N1流感病毒所致。下列相关叙述正确的是( )
A. 在体液免疫中,甲型H1N1流感病毒能刺激浆细胞合成并分泌抗体
B. 细胞毒性T细胞能识别被甲型H1N1流感病毒感染的细胞,并直接将病毒清除
C. 机体抵御甲型H1N1流感病毒的攻击可体现免疫系统的免疫防御功能
D. 预防甲型H1N1流感病毒感染的有效手段是接种疫苗,其目的是切断传播途径
【答案】C
【解析】
【分析】体液免疫:病原体可以直接和B细胞接触,树突状细胞作为抗原呈递细胞,可对抗原进行加工、处理后呈递至辅助性T淋巴细胞,随后在抗原、激活的辅助性T细胞表面的特定分子双信号刺激下,B淋巴细胞活化,再接受细胞因子刺激后增殖分化成记忆细胞和浆细胞,浆细胞产生抗体,和病原体结合。
【详解】A、体液免疫中,流感病毒和辅助性T细胞作为激活B细胞的两个信号,将B细胞激活后,B细胞增殖分化形成的浆细胞分泌抗体,A错误;
B、细胞毒性T细胞能识别被甲型H1N1流感病毒感染的细胞,将其裂解,释放病原体后,由抗体和其他免疫细胞清除病毒,B错误;
C、免疫防御功能是防止外界病原体入侵及清除已入侵病原体,机体抵御甲型H1N1流感病毒的攻击可体现免疫系统的免疫防御功能,C正确;
D、保护易感人群指的是对某种传染病缺乏免疫力而容易感染该病的人群,接种疫苗目的是保护易感人群,D错误。
故选C。
12. 为探究细胞分裂素对氨基酸等营养物质分配的影响,某实验小组取生长状况一致的菠菜成熟叶片随机均分为两组,在每组叶片的左半部分某部位涂抹等量的含14C标记的氨基酸溶液,如图所示;实验组在叶片右半部分某一部位涂抹适量的细胞分裂素,对照组进行相应处理,然后将两组叶片在相同的条件下放置一段时间后检测发现,实验组叶片右半部分的放射性强度高于对照组。下列说法错误的是( )
A. 细胞分裂素能促进细胞分裂,并促进叶绿素的合成
B. 该实验自变量为是否涂抹含14C标记的氨基酸溶液
C. 对照组可在叶片右半部分相同位置涂抹等量的蒸馏水
D. 实验表明氨基酸等营养物质会向细胞分裂素浓度高的部位移动
【答案】B
【解析】
【分析】细胞分裂素的合成部位主要是根尖,主要作用:促进细胞分裂;促进芽的分化、侧枝发育、叶绿素合成。本题结合细胞分裂素考查了相关的实验设计,从题中可知,本实验的自变量是否涂抹细胞分裂素,实验组在叶片的涂抹了适量的细胞分裂素,而对照组只是进行了相应的处理,但是没有涂抹细胞分裂素,实验结果表明实验组的放射性高于对照组,说明细胞分裂素能够影响叶肉细胞中氨基酸等营养物质的分配,促使营养物质向细胞分裂素浓度高的部位移动。
【详解】A、细胞分裂素主要作用是促进细胞分裂,并能促进叶绿素的合成,A正确;
B、该实验的自变量为是否涂抹适量的细胞分裂素,14C标记的氨基酸溶液为无关变量,实验组和对照组都需要涂抹,B错误;
C、该实验的自变量为是否涂抹细胞分裂素,实验组在叶片右半部分某一部位涂抹适量的细胞分裂素,对照组可在叶片右半部分相同位置做了相应的处理,为了形成对照可以涂抹等量的蒸馏水,C正确;
D、实验结果中实验组叶片右半部分的放射性强度高于对照组,表明氨基酸等营养物质会向细胞分裂素浓度高的部位移动,D正确。
故选B。
13. 生物在生存斗争中获得生存的对策称为生态对策。生态对策包括r对策和K对策两种,下表是采用两种生态对策的种群生活史的适应特征,下列相关叙述错误的是( )
项目
r对策
K对策
初次生育年龄
早
迟
寿命
短
长
成熟时间
短
长
死亡率
高
通常低
每次生殖的后代数目
很多
少
一生中的生育次数
通常一次
通常几次
亲代抚养
没有
精心照顾
后代或卵的大小
小
大
A. 大熊猫和人都是哺乳动物,都属于K对策生物
B. 蝗虫属于r对策生物,调查其若虫跳蝻的密度常用样方法
C. 与K对策生物相比,r对策生物抵御捕食者捕食的能力更强
D. 自然界中两种生态对策种群的增长曲线通常均为“S”形
【答案】C
【解析】
【分析】影响种群数量的因素:
1、自然因素:气候、食物、天敌、传染病等。
2、人为因素:动物栖息地环境的破坏;生物资源的过度开发和利用;环境污染等。
【详解】A、根据表格分析,大熊猫和人个体大、寿命长、生殖力弱但存活率高,故熊猫和人为K对策,A正确;
B、蝗虫的后代或卵小,没有亲代抚养,个体生存容易受到外界环境的影响,属于r对策生物;调查其若虫跳蝻的密度常用样方法,因其活动能力弱、活动范围小,B正确;
C、与K对策生物相比,r对策生物更易受到外界环境因素的影响,其抵御捕食者捕食的能力更弱,C错误;
D、自然界中空间和资源是有限的,因而两种生态对策种群的增长曲线通常均为“S”形,D正确。
故选C。
14. 如图表示某生态系统的碳循环和能量流动关系,其中A~D表示该生态系统的组成成分,a~d表示不同生理过程中的能量数值或碳元素存在的形式。下列说法正确的是( )
A. 该生态系统有四个营养级,其中D处于最高营养级
B. 第二营养级用于生长、发育和繁殖的能量可用a2-c2表示
C. a、b、c、d中的碳元素不都以CO2的形式进行循环流动
D. b中的能量不可再利用,d中的能量可被生产者重新利用
【答案】C
【解析】
【分析】题图分析:由于A能够利用大气中二氧化碳和光能,因此A表示生产者,即第一营养级;B表示第二营养级,C表示第三营养级,D属于分解者,在能量流动过程中,某营养级摄入的能量=该营养级同化的能量+粪便中的能量=自身呼吸消耗的能量+用于该生物生长、发育和繁殖的能量+粪便中的能量,图中a1、a2、a3可分别表示各营养级同化的能量;b1、b2、b3表示各营养级呼吸消耗的能量;c表示流向分解者的能量;c1、c2、c3为流向分解者的能量,d表示分解者呼吸作用消耗的能量。
【详解】A、该生态系统有三个营养级,其中D属于分解者,A错误;
B、第二营养级用于生长、发育和繁殖的能量可用a2-b2表示,B错误;
C、a、c表示的碳元素流动形式是含碳有机物的形式流动,b、d中的碳元素以CO2的形式进行流动,C正确;
D、b、d中的能量均为热能,不可被生物再利用,D错误。
故选C。
15. 细胞内DNA合成的途径有正常途径和补救途径(如图所示),HGPRT缺陷型骨髓瘤细胞只能通过正常途径合成DNA,而氨基蝶呤(A)能阻断DNA的正常合成途径;补救合成途径则是利用从环境中获取的次黄嘌呤(H)和胸腺嘧啶核苷(T),经激酶和转移酶的催化合成DNA.某生物兴趣小组利用HGPRT缺陷型骨髓瘤细胞进行单克隆抗体的制备,下列有关该过程的叙述,错误的是( )
A. 灭活的病毒能诱导已免疫的B淋巴细胞和骨髓瘤细胞发生融合
B. 筛选杂交瘤细胞的特定培养基中需添加H、A、T三种物质
C. 若筛选时仅添加H和T,则培养基上只有骨髓瘤细胞能连续增殖
D. 经特定培养基筛选获得的杂交瘤细胞还需进行多次克隆化培养和抗体检测
【答案】C
【解析】
【分析】1、单克隆抗体的制备过程是:对小动物注射抗原,从该动物的脾脏中获取效应B细胞,将效应B细胞与骨髓瘤细胞融合,筛选出能产生单一抗体的杂交瘤细胞,克隆化培养杂交瘤细胞(体内培养和体外培养),最后获取单克隆抗体。诱导动物细胞融合的方法有:物理法(离心、振动)、化学法(聚乙二醇)、生物法(灭活的病毒)。2、单克隆抗体的两次筛选:①筛选得到杂交瘤细胞(去掉未杂交的细胞以及自身融合的细胞);②筛选出能够产生特异性抗体的细胞群.两次抗体检测:专一抗体检验阳性。
【详解】A、诱导动物细胞的融合可采用灭活的病毒,A正确;
B、筛选杂交瘤细胞的特定培养基中需添加H、A、T三种物质,则自相融合的B细胞不能增殖而不能生长,自相融合的骨髓瘤细胞正常合成途径受阻,也不能生长,只有杂交瘤细胞能增殖生长,B正确;
C、由B选项分析可知,培养基上只有骨髓瘤细胞能连续增殖,则需要添加H、A、T三种物质,不加A物质,则自相融合的骨髓瘤细胞也能连续增殖,C错误;
D、经选择培养基筛选获得的杂交瘤细胞还需进行多次克隆化培养和抗体阳性检测才能最终获得单克隆抗体,D正确。
故选C。
二、非选择题:本题共5小题。
16. 科学家发现,TMEM175是溶酶体膜上的氢离子信道,该信道和质子泵V-ATPase互相配合,共同调节溶酶体的pH平衡(如图所示)。请回答下列问题:
(1)细胞自噬是指在一定条件下,细胞将受损或功能退化的细胞结构等通过________(填细胞器名称)降解后再利用的过程。细胞的这种调控机制对于生命活动的意义是_______。
(2)研究发现,少量的溶酶体酶泄露到细胞质基质中不会引起细胞损伤,原因是______。
(3)研究发现,敲除某种转运蛋白基因,细胞内溶酶体的pH稳态会被破坏,溶酶体处于一种“酸性过强”的状态,这主要与______(填“TMEM175”或“V-ATPase”)参与的H+转运受阻有关。为探究对溶酶体酸性环境的维持影响更大的是TMEM175还是V-ATPase,请以溶酶体为实验材料,采用加入相关抑制剂的方法设计一个实验,简要写出实验设计思路并预期实验结果和结论。
实验设计思路:______。
预期实验结果和结论:________。
【答案】(1) ①. 溶酶体 ②. 有利于维持细胞内部环境的稳定
(2)细胞质基质的pH为7.0左右,会导致溶酶体酶的活性降低,甚至失活
(3) ①. TMEM175 ②. 将生理状态相同的溶酶体随机均分为甲、乙两组,甲组用适量的TMEM175的抑制剂处理,乙组用等量的V-ATPase的抑制剂处理,检测两组实验前后溶酶体内的pH变化 ③. 若甲组实验前后溶酶体内pH的变化大于乙组,则说明对溶酶体酸性环境的维持影响更大的是TMEM175;若甲组实验前后溶酶体内pH的变化小于乙组,则说明对溶酶体酸性环境的维持影响更大的是V-ATPase
【解析】
【分析】溶酶体膜上的质子泵能利用ATP水解产生的能量,将细胞质基质中的H+逆浓度梯度泵入溶酶体内,同时通道TMEM175,能介导过量的H+溢出溶酶体,避免溶酶体内部处于过酸状态”说明TMEM175和质子泵共同调节溶酶体的pH稳态。
【小问1详解】
溶酶体分解衰老,损伤的细胞器,吞噬并杀死入侵的病毒或细菌。溶酶体的功能有利于维持细胞内部环境的稳定。
【小问2详解】
酶具有高效性、专一性、作用条件温和的特点,需要在特定的温度和pH条件下才能正常发挥作用,过酸、过破和温度过高均可使酶失活,溶酶体酶泄露到细胞质基质中,由于细胞质中pH值显著大于溶醇体,使溶酶体酶失活,所以不会引起细胞损伤。
【小问3详解】
溶酶体处于一种“酸性过强”的状态,说明溶酶体内H+浓度过高,这与TMEM175参与的H+转运受阻有关,使得H+不能转运出来。欲判断溶酶体酸性环境的维持影响更大的是TMEM175还是V-ATPase,可设置相互对照实验,分别抑制其中一种蛋白质,进而比较破坏蛋白质后溶酶体的pH变化幅度,进而可得出结论,具体的实验设计思路为将生理状态相同的溶酶体随机均分为甲、乙两组,甲组用适量的TMEM175的抑制剂处理,乙组用等量的V-ATPase的抑制剂处理,检测两组实验前后溶酶体内的pH变化。
预期实验结果和结论:若甲组实验前后溶酶体内pH的变化大于乙组,则说明对溶酶体酸性环境的维持影响更大的是TMEM175;若甲组实验前后溶酶体内pH的变化小于乙组,则说明对溶酶体酸性环境的维持影响更大的是V-ATPase。
17. 某两性花植物的花色受A/a和B/b两对等位基因控制,具体作用机理如图所示。已知a基因存在时会抑制B基因的表达,请回答下列问题:
(1)该植物种群中白花、粉花植株的基因型分别有______种。该植物花色的遗传现象表明,基因对性状的控制途径为______。
(2)让纯合红花植株与基因型为aabb的植株杂交得F1,F1的表型为______。为探究A/a和B/b基因是位于两对同源染色体上,还是位于一对同源染色体上,某生物兴趣小组以F1为实验材料进行了相关实验。请将下列实验内容补充完整(不考虑交叉互换)。
实验设计思路:让F1植株自交,观察并统计F2植株的花色及比例。
预测实验结果及结论:若F2植株中______,则A/a和B/b基因位于两对同源染色体上;若F2植株中_______,则A/a和B/b基因位于一对同源染色体上。
(3)若A/a和B/b基因位于两对同源染色体上,则(2)中F1测交后代的表型及比例为______。
【答案】(1) ①. 3、4 ②. 基因通过控制酶的合成来控制代谢过程,进而控制生物体的性状
(2) ①. 粉花 ②. 红花:粉花:白花=3:9:4 ③. 红花:粉花:白花=1:2:1
(3)粉花:白花=1:1
【解析】
【分析】基因自由组合定律的实质是:位于非同源染色体上的非等位基因的分离或自由组合是互不干扰的;在减数分裂过程中,同源染色体上的等位基因彼此分离的同时,非同源染色体上的非等位基因自由组合。
【小问1详解】
题意显示,a基因存在时会抑制B基因的表达,因此,该植物种群中红花植株的基因型为AABB、AABb;粉花植株的基因型为AAbb、Aabb、AaBB、AaBb;白花植株的基因型为aaBB、aaBb、aabb,即该植物种群中白花、粉花植株的基因型分别有3种和4种。结合图示的代谢过程可以看出,该植物花色的遗传现象表明,基因对性状的控制是通过控制酶的合成来控制代谢进而实现了对性状的间接控制。
【小问2详解】
让纯合红花植株AABB与基因型为aabb的植株杂交得F1,F1的基因型为AaBb,表型为粉花。为探究A/a和B/b基因是位于两对同源染色体上,还是位于一对同源染色体上,某生物兴趣小组以F1为实验材料进行了相关实验。若两对等位基因位于一对同源染色体上,根据亲本的基因型可知,F1中A和B连锁,a和b连锁,则该植株会产生两种比例均等的配子,则F2的基因型和表型为1AABB(红花)、2AaBb(粉花)、1aabb(白花),即红花∶粉花∶白花=1∶2∶1,若两对等位基因分别位于两对同源染色体上,则F2的基因型和表型为1AABB(红花)、2AABb(红花)、1AAbb(粉花)、2Aabb(粉花)、2AaBB(粉花)、4AaBb(粉花)、1aaBB(白花)、2aaBb(白花)、1aabb(白花),即红花∶粉花∶白花=3∶9∶4。
【小问3详解】
若A/a和B/b基因位于两对同源染色体上,则(2)中F1(AaBb)测交后代的基因型和表型为1AaBb(粉花)、1Aabb(粉花)、1aaBb(白花)、1aabb(白花),即粉花∶白花=1∶1。
18. 木姜叶柯的嫩叶有甜味,其叶可作为茶叶代品,俗称甜茶。研究表明,木姜叶柯的提取物具有降血糖的作用。请回答下列问题:
(1)在血糖平衡调节中,有激素等信息分子的参与。其中,胰岛细胞分泌的具有拮抗作用的______和______共同调节血糖的来源和去向,使血糖处于平衡状态,前者的生理功能是_____,从而使血糖水平升高。另外,当血糖降低时,下丘脑可分泌______,从而调节胰岛A细胞的活动。上述信息分子的共同点是都需要与靶细胞上的_______结合而发挥作用。
(2)某研究小组欲验证木姜叶柯的提取物具有降血糖的作用,进行了如下实验:
实验材料
9只形态大小和生理状态相似的小金鱼、3个金鱼缸、生理盐水、木姜叶柯提取物溶液、葡萄糖溶液等
实验步骤
第一步:将9只形态大小和生理状态相似的小金鱼随机均分为3组,编号为A、B、C,分别放入3个装有等量水的金鱼缸中。
第二步:沿着A组小金鱼的鳃盖后缘缓慢滴注一定量的生理盐水;分别沿着B、C组小金鱼的鳃盖后缘______。观察每组小金鱼的活动状态,并做好记录。
第三步:一段时间后,沿着B组小金鱼的鳃盖后缘缓慢滴注一定量的生理盐水;______。观察B、C组小金鱼的活动状态,并做好记录
①请补全第二步和第三步的相关操作。第二步:______;第三步:______。
②第二次注射后,_______组小金鱼可能会持续出现翻肚皮、抽搐等低血糖症状。
【答案】(1) ①. 胰高血糖素 ②. 胰岛素 ③. 促进肝糖原分解为葡萄糖进入血液,促进非糖物质转变成糖 ④. 神经递质 ⑤. (特异性)受体
(2) ①. 缓慢滴注等量的木姜叶柯提取物溶液 ②. 沿着C组小金鱼的鳃盖后缘缓慢滴注等量的葡萄糖溶液 ③. B
【解析】
【分析】血糖调节是神经和体液共同调节的结果,其神经中枢位于下丘脑。胰岛素是唯一能降低血糖的激素,其作用分为两个方面:促进血糖氧化分解、合成糖原、转化成非糖类物质;抑制肝糖原的分解和非糖类物质转化。胰高血糖素能升高血糖,只有促进效果没有抑制作用,即促进肝糖原的分解和非糖类物质转化。
【小问1详解】
在血糖平衡调节中,有激素等信息分子的参与。其中,胰岛细胞分泌的具有拮抗作用的胰高血糖素和胰岛素共同调节血糖的来源和去向,前者是由胰岛A细胞分泌的,具有升高血糖的作用,而后者是由胰岛B细胞分泌的,具有降血糖的作用,进而使血糖处于平衡状态,胰高血糖素能通过促进肝糖原分解和非糖物质转变,从而使血糖水平升高。另外,当血糖降低时,下丘脑可分泌神经递质,通过神经调节胰岛A细胞的活动。上述信息分子,即激素和神经递质的共同点表现在都需要与靶细胞上的特异性受体结合而发挥作用,并且发挥作用后即被灭活。
【小问2详解】
本实验的目的是验证木姜叶柯的提取物具有降血糖的作用,实验的自变量为是否用木姜叶柯的提取物处理实验动物,因变量的呈现是通过补充葡萄糖溶液实现的,即表现为小金鱼生理状态的改变,因此实验设计中分成三组,编号为A、B、C。其中A组作为空白对照组,B组为条件对照组,C组为条件实验组,因此,第二步的处理为:沿着A组小金鱼的鳃盖后缘缓慢滴注一定量的生理盐水;分别沿着B、C组小金鱼的鳃盖后缘缓慢滴注等量的木姜叶柯提取物溶液。观察每组小金鱼的活动状态,并做好记录,由于木姜叶柯的提取物具有降血糖的作用,因此B、C两组的活动状态逐渐变得缓慢(低血糖症状)。而后沿着B组小金鱼的鳃盖后缘缓慢滴注一定量的生理盐水,该组作为条件对照,C组的处理为沿着小金鱼的鳃盖后缘缓慢滴注等量的葡萄糖溶液;继续观察生理状况,B组持续表现低血糖症状(翻肚皮、抽搐等),而C组活动状态恢复。上述结果可以说明木姜叶柯的提取物具有降血糖的作用。
19. 苦草为多年生莲座型沉水草本植物,穗状狐尾藻为多年生冠层型沉水草本植物。苦草具有弱光环境适应能力强、水质净化效果好等特点,在长江中下游受污染水体的沉水植被修复中应用广泛。研究人员以苦草和穗状狐尾藻为实验材料做了以下实验,实验设置2种光照强度和4个混种比例。2种光照强度分别由1层遮阳网和2层遮阳网来控制,4个混种比例为P1(8株苦草)、P2(6株苦草+2株穗状狐尾藻)、P3(4株苦草+4株穗状狐尾藻)、P4(2株苦草+6株穗状狐尾藻)。实验结果如图所示,请回答下列问题:
(1)苦草和穗状狐尾藻属于生态系统组成成分中的______,二者之间的关系是______。
(2)本实验的实验目的是_____。
(3)由实验结果可知,高光条件下,混种比例对苦草的生物量和根叶比都有显著影响,低光条件下, _______。
(4)综上所述,在受污染水体的沉水植被修复过程中,应根据水体的_______条件充分考虑物种不同组合和_____,以达到最佳的修复效果。
【答案】(1) ①. 生产者 ②. 种间竞争
(2)探究光照强度和混种比例对苦草生长状况(生物量和根叶比)的影响
(3)混种比例只对苦草的根叶比有显著影响
(4) ①. 光照 ②. 混种比例
【解析】
【分析】生态系统的组成包括非生物部分和生物部分,非生物部分有阳光、空气、水、温度、土壤等;生物部分包括生产者、消费者、分解者。生产者主要指绿色植物,能够通过光合作用制造有机物,为自身和生物圈中的其他生物提供物质和能量;消费者主要指各种动物,促进生物圈中的物质循环;分解者是指细菌和真菌等营腐生生活的微生物,它们能将动植物残体中的有机物分解成无机物归还无机环境。
【小问1详解】
苦草和穗状狐尾藻均能进行光合作用,为自养生物,属于生态系统组成成分中的生产者,二者之间的关系是种间竞争,因而它们会竞争阳光、无机盐和空间。
【小问2详解】
结合实验数据处理可以看出,本实验的自变量为光照强度和混种比例,因变量是苦草生物量和苦草根叶比的变化,因此实验目的可描述为探究光照强度和混种比例对苦草生长状况(生物量和根叶比)的影响
【小问3详解】
结合实验结果可以看出,高光条件下,混种比例对苦草的生物量和根叶比都有显著影响,低光条件下,混种比例只对苦草的根叶比有显著影响,但对苦草生物量的变化没有显著影响。
【小问4详解】
结合实验结果可知,在受污染水体的沉水植被修复过程中,应从光照条件和不同组合的混种比例考虑,以达到最佳的修复效果。
20. 新冠病毒感染人体的关键在于新冠病毒的刺突蛋白(S蛋白)与人体的ACE2蛋白结合,从而进入人体细胞。我国科研人员最新的一项研究发现,可以用植物来表达S蛋白,这大大降低了新冠疫苗的生产成本。本氏烟草对病毒具有易感性,现欲利用基因工程、农杆菌转化等技术获得产新冠病毒S蛋白的转基因本氏烟草,请回答下列问题:
(1)获取S蛋白基因是培育新冠病毒S蛋白转基因本氏烟草首要步骤。科研人员从新冠患者肺部组织细胞中分离并提取到编码S蛋白的RNA,若要通过PCR获取和扩增S蛋白基因,则首先需通过______获得S蛋白的cDNA.PCR技术通过控制______使DNA复制在体外重复多次循环,每次循环可分为______三步。
(2)已知编码S蛋白的RNA两端的部分序列为3'—CUUAAGCCGGUU……CCUAGGCUUAAG—5'。如图表为Ti质粒的部分结构示意图及四种限制酶识别序列和切割位点(“↓”处为切割位点)。现有方案①:利用限制酶EcoRⅠ和Sau3AⅠ切割图示质粒和S蛋白基因以构建基因表达载体;方案②:利用限制酶EcoRⅠ和BamHⅠ切割图示质粒和S蛋白基因以构建基因表达载体,你认为应选择方案_____,不选择另一种方案的原因是_______。
限制酶
EcoR Ⅰ
Sma Ⅰ
识别序列和切割位点
限制酶
BamH Ⅰ
Sau3A Ⅰ
识别序列和切割位点
(3)用含S蛋白基因的农杆菌侵染本氏烟草获得转基因植株后,还需利用________技术对该转基因植株是否能产生S蛋白进行检测鉴定。目前,我国生产新冠病毒S蛋白的方法是将目的基因导入仓鼠卵巢细胞,通过动物细胞培养获得,与通过动物细胞培养获得S蛋白相比,通过转基因本氏烟草获得S蛋白的成本大大降低,原因是______(答出两点)。
【答案】(1) ①. 逆转录 ②. 温度 ③. 变性、复性和延伸
(2) ①. ② ②. 方案①中限制酶Sau3AI的识别序列在质粒的T-DNA外,切割T-DNA外的位点会使目的基因不能插入T-DNA内部,导致目的基因不能随T-DNA进入本氏烟草细胞并整合到其染色体DNA上
(3) ①. 抗原—抗体杂交 ②. 植物可以在室外培养,不需要提供无菌、无毒的环境;绿色植物是自养生物,不需要提供大量营养物质
【解析】
【分析】基因工程技术的基本步骤:
(1)目的基因的获取:方法有从基因文库中获取、利用PCR技术扩增和人工合成;
(2)基因表达载体的构建:是基因工程的核心步骤,基因表达载体包括目的基因、启动子、终止子和标记基因等;
(3)将目的基因导入受体细胞:根据受体细胞不同,导入的方法也不一样,将目的基因导入植物细胞的方法有农杆菌转化法、基因枪法和花粉管通道法;将目的基因导入动物细胞最有效的方法是显微注射法;将目的基因导入微生物细胞的方法是感受态细胞法;
(4)目的基因的检测与鉴定:分子水平上的检测:①检测转基因生物染色体的DNA是否插入目的基因--DNA分子杂交技术;②检测目的基因是否转录出了mRNA--分子杂交技术;③检测目的基因是否翻译成蛋白质--抗原-抗体杂交技术,个体水平上的鉴定:抗虫鉴定、抗病鉴定、活性鉴定等。
【小问1详解】
获取S蛋白基因,即目的基因的获取是培育新冠病毒S蛋白转基因本氏烟草的首要步骤。科研人员从新冠患者肺部组织细胞中分离并提取到编码S蛋白的RNA,若要通过PCR获取和扩增S蛋白基因,则首先需通过逆转录获得S蛋白的cDNA,该过程需要逆转录酶,PCR技术通过控制温度使DNA分子实现解旋和重建,因此该过程中,每次循环可分为高温变性、低温复性和中温延伸三步。
【小问2详解】
已知编码S蛋白的RNA两端的部分序列为3'—CUUAAGCCGGUU……CCUAGGCUUAAG—5'。结合限制酶的识别序列可以看出,目的基因的两端有EcoRⅠ和BamHⅠ或Sau3AⅠ的识别位点,但如果选择Sau3AⅠ,则会在质粒上破坏掉T-DNA片段,导致目的基因不能随T-DNA进入本氏烟草细胞并整合到其染色体DNA上,因此应该选择EcoRⅠ和BamHⅠ处理质粒和目的基因,即选择方案②,即利用限制酶EcoRⅠ和BamHⅠ切割图示质粒和S蛋白基因以构建基因表达载体。
【小问3详解】
用含S蛋白基因的农杆菌侵染本氏烟草获得转基因植株后,还需利用抗原—抗体杂交技术对该转基因植株是否能产生S蛋白进行检测鉴定,该技术是利用抗原-抗体发生特异性结合的原理实现的。目前,我国生产新冠病毒S蛋白的方法是将目的基因导入仓鼠卵巢细胞,通过动物细胞培养获得,与通过动物细胞培养获得S蛋白相比,通过转基因本氏烟草获得S蛋白的成本大大降低,这一方面是因为植物可以在室外培养,不需要提供无菌、无毒的环境,减少了人力、物力的投入;另一方面,绿色植物是自养生物,不需要提供大量营养物质,可见利用转基因植物投入生产,成本更低。
相关试卷
这是一份2023届海南省高考全真模拟(六)生物试题(含解析),共19页。试卷主要包含了单选题,综合题等内容,欢迎下载使用。
这是一份2023届海南省高考全真模拟八生物试题(原卷版),共10页。试卷主要包含了选择题,非选择题等内容,欢迎下载使用。
这是一份2022-2023学年海南省高三上学期高考全真模拟卷(二) 生物试题 PDF版,文件包含海南省2022-2023学年高三上学期高考全真模拟卷二生物试题PDF版无答案pdf、生物简答pdf等2份试卷配套教学资源,其中试卷共9页, 欢迎下载使用。