所属成套资源:【期末复习】2022-2023学年三年级下册数学单元复习知识点梳理+练习(北师大版)
- 第七单元《数据的整理与表示》(原卷版+解析版)——【期末复习】2022-2023学年三年级下册数学单元复习知识点+练习学案(北师大版) 学案 7 次下载
- 第三单元《乘法》(原卷版+解析版)——【期末复习】2022-2023学年三年级下册数学单元复习知识点+练习学案(北师大版) 学案 6 次下载
- 第二单元《图形的运动》(原卷版+解析版)——【期末复习】2022-2023学年三年级下册数学单元复习知识点+练习学案(北师大版) 学案 6 次下载
- 第六单元《认识分数》(原卷版+解析版)——【期末复习】2022-2023学年三年级下册数学单元复习知识点+练习学案(北师大版) 学案 8 次下载
- 第四单元《千克、克、吨》(原卷版+解析版)——【期末复习】2022-2023学年三年级下册数学单元复习知识点+练习学案(北师大版) 学案 7 次下载
第五单元《面积》(原卷版+解析版)——【期末复习】2022-2023学年三年级下册数学单元复习知识点+练习学案(北师大版)
展开
这是一份第五单元《面积》(原卷版+解析版)——【期末复习】2022-2023学年三年级下册数学单元复习知识点+练习学案(北师大版),文件包含第五单元《面积》解析版期末复习2022-2023学年三年级下册数学单元复习知识点+练习学案北师大版docx、第五单元《面积》原卷版期末复习2022-2023学年三年级下册数学单元复习知识点+练习学案北师大版docx等2份学案配套教学资源,其中学案共38页, 欢迎下载使用。
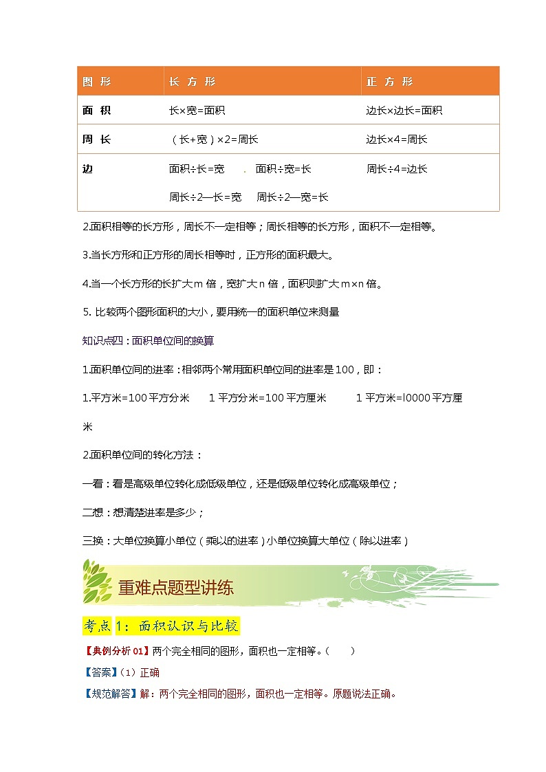
2022-2023学年北师大版三年级下册同步重难点讲义精讲精练第五单元 面积 知识点一:面积的含义1.认识面积:物体表面都是有大小的,我们接触到的封闭图形也是有大小的,这些物体的表面或封闭图形的大小就是它们的面积。2. 封闭图形一周的长度叫周长;长度单位和面积单位的单位不同,无法比较。知识点二:常用的面积单位:1.常用的面积单位有:平方米(m²) 平方分米(dm²) 平方厘米(cm²)边长为1厘米的正方形,面积是1平方厘米,可以写作lcm2。边长为1分米的正方形,面积是1平方分米,可以写作ldm2。边长为1米的正方形,面积是1平方米,可以写作lm²。2.常见物体的面积:手指甲的面积:1平方厘米 课桌的面积:50平方分米 黑板的面积:3平方米教室的面积:50平方米 操场的面积:400平方米 数学书的面积:450平方厘米3.平方厘米用来测量较小物体表面或图形的面积;平方分米用来测量稍大物体表面或图形的面积;平方米用来测量较大物体表面或图形的面积。4.1平方厘米<1平方分米<1平方米,也可以写作:1cm2<1dm2<1m2。知识点三:长方形和正方形面积的计算图 形长 方 形正 方 形面 积长×宽=面积边长×边长=面积周 长(长+宽)×2=周长边长×4=周长边面积÷长=宽 面积÷宽=长周长÷2—长=宽 周长÷2—宽=长周长÷4=边长2.面积相等的长方形,周长不一定相等;周长相等的长方形,面积不一定相等。3.当长方形和正方形的周长相等时,正方形的面积最大。4.当一个长方形的长扩大m倍,宽扩大n倍,面积则扩大m×n倍。5. 比较两个图形面积的大小,要用统一的面积单位来测量知识点四:面积单位间的换算1.面积单位间的进率:相邻两个常用面积单位间的进率是100,即:1.平方米=100平方分米 1平方分米=100平方厘米 1平方米=l0000平方厘米2.面积单位间的转化方法:一看:看是高级单位转化成低级单位,还是低级单位转化成高级单位;二想:想清楚进率是多少;三换:大单位换算小单位(乘以的进率) 小单位换算大单位(除以进率)考点1:面积认识与比较【典例分析01】两个完全相同的图形,面积也一定相等。( )【答案】(1)正确【规范解答】解:两个完全相同的图形,面积也一定相等。原题说法正确。
故答案为:正确。
【思路引导】两个完全相同的图形,形状、大小、周长、面积都是相同的。【变式训练01】(2022三下·南郑期末)如图,一个长方形被分成甲、乙两部分,这两部分( )。A.周长相等,面积相等。 B.周长相等,面积不相等。【答案】B【规范解答】 如图,一个长方形被分成甲、乙两部分,这两部分周长相等,面积不相等。
故答案为:B。
【思路引导】长方形的对边相等,观察图可知,甲部分的周长=长+宽+中间的弧线部分长度,乙部分的周长=长+宽+中间的弧线部分长度,两部分的周长相等;
根据面积的含义,观察图可知,甲部分的面积>乙部分的面积,据此解答。【变式训练02】(2022三下·昌黎期末)比较下边两幅图的周长和面积,( )。
A.周长相等 B.面积相等 C.周长和面积都相等【答案】B【规范解答】假设小正方形的边长为1,通过数数,可以得出左图的周长是10,右图是组成一个大正方形,周长=2×4=8,所以周长不一样。
左图跟右图都是由4个小正方形组成,所以面积相等。
故答案为:B。【思路引导】先假设小正方形的边长为1,据此得出左图跟右图的周长,再进行比较即可。
比较面积的时候,可以看是由几个小正方形组成的,越多个,面积就越大,个数一样就是面积相等。【变式训练03】下面图形的面积各是多少平方厘米?(每个小方格表示1平方厘米)【答案】【思路引导】先数出每个图形的整格数和半格数,那么每个图形的面积=整格数×1+半格数×2。考点2:平方厘米、平方分米、平方米的认识与使用【典例分析02】.(2022三下·奉化期末)在横线上填上合适的单位。一支铅笔长约18 一个花盆占地面积约3 一间教室周长约28 一块黑板的面积约4 【答案】厘米;平方分米;米;平方米【规范解答】解:一支铅笔长约18厘米;
一个花盆占地面积约3平方分米;一间教室周长约28米;
一块黑板的面积约4平方米。
故答案为:厘米;平方分米;米;平方米。【思路引导】常用的面积单位有平方米、平方分米、平方厘米;常用的长度单位有米、分米、厘米;根据实际情况并结合题中的数字选择合适的单位。【变式训练04】(2022三下·涧西期末)在横线上里填上合适的单位名称,将下面这段数学日记补充完整。我的身高是1.3 ,体重是25千克。今天我测了一张10元的人民币,它的宽是7 ,长是宽的2倍。这张人民币的面积是98 。【答案】米;厘米;平方厘米【规范解答】 我的身高是1.3米;一张10元的人民币,它的宽是7厘米; 这张人民币的面积是98平方厘米。
故答案为:米;厘米;平方厘米。
【思路引导】 需根据生活经验,对长度单位和面积单位的认识,选择合适的长度单位和时间单位,据此解答。【变式训练05】(2022三下·婺城期末)疫情期间,淘气的爸爸帮忙运送防疫物资到市民广场,运输车载重2吨,核酸检测点占地面积大约是400 ,据了解,该检测点全天开放,所用核酸检测棉签长约15 ,采样后约6小时内反馈检测结果。【答案】平方米;厘米【规范解答】解:疫情期间,淘气的爸爸帮忙运送防疫物资到市民广场,运输车载重2吨,核酸检测点占地面积大约是400平方米,据了解,该检测点全天开放,所用核酸检测棉签长约15厘米,采样后约6小时内反馈检测结果。
故答案为:平方米;厘米。
【思路引导】根据实际生活经验以及题干中的具体数据来填空。【变式训练06】(2022三下·临川期末)填写适当的单位或数。
我叫林聪,今年9岁了,通过学习,我知道数学就在我身边。如:我们的课桌高8 ,教室黑板的面积约是4 ,数学书封面的面积约是400 ,一张课桌桌面的面积约是 dm2。【答案】分米;平方米;平方厘米;30【规范解答】解:我叫林聪,今年9岁了,通过学习,我知道数学就在我身边。如:我们的课桌高8分米,教室黑板的面积约是4平方米,数学书封面的面积约是400平方厘米,一张课桌桌面的面积约是30dm2(答案不唯一) 。
故答案为:分米;平方米;平方厘米;30。
【思路引导】根据实际生活经验以及题干中的具体数据来填空。考点3:长方形的面积【典例分析03】()一个长方形的长是20厘米,宽是1分米,它的面积是20平方厘米。( )【答案】(1)错误【规范解答】解:1分米=10厘米
20×10=200(平方厘米)。
故答案为:错误。
【思路引导】先单位换算,长方形的面积=长×宽。【变式训练07】(2022三下·新丰期末)在下面每格面积为1平方厘米的方格上,画出两个面积为12平方厘米的不同的长方形。【答案】解:(答案不唯一) 【思路引导】长方形的面积=长×宽,所画的长方形,只要长乘宽,面积是12平方厘米即可。【变式训练08】(2022三下·奉化期末)下面每个方格的面积表示1平方厘米。根据要求,完成下面各题。(1)图中的①长方形长是 厘米,宽是 厘米,周长是 厘米,面积是 平方厘米。(2)请在方格图中画一个正方形,使它的周长和已知长方形相等,并标上②。(3)计算②正方形的面积。【答案】(1)6;2;16;12(2)解:16÷4=4(厘米),正方形的边长是4厘米;
(3)解:4×4=16(平方厘米)
答:正方形的面积是16平方厘米。【规范解答】解:(1)图中的①长方形长是6厘米,宽是2厘米,周长是(6+2)×2=8×2=16(厘米),面积是6×2=12(平方厘米)故答案为:(1)6;2;16;12。【思路引导】(1)长方形的周长=(长+宽)×2,长方形的面积=长×宽;
(2)正方形的周长÷4=正方形的边长,据此作图;
(3)正方形的面积=边长×边长。【变式训练09】(2022三下·沙坪坝期末)小明将两个完全一样的长方形叠拼在一起成为一个长方形(如下图),发现重叠部分的长度正好是原来长方形的一半。这个叠拼而成的大长方形的面积是多少平方厘米?【答案】解:大长方形的长=4×3=12(厘米);
大长方形的面积=12×6=72(平方厘米);
答:这个叠拼而成的大长方形的面积是72平方厘米 。【思路引导】根据题意可得出叠拼后这个大长方形的长是4×3厘米,宽是6厘米,再根据长方形的面积=长×宽计算即可得出答案。考点4:正方形的面积【典例分析04】(2022三下·陈仓期末)在下面的长方形纸上剪下一个最大的正方形,这个正方形的面积是( )。A.126平方分米 B.196平方分米 C.81平方分米【答案】C【规范解答】解:9×9=81(平方分米),
所以最大正方形的面积是81平方分米。
故答案为:C。【思路引导】根据题意可得在长方形中减去一个最大的正方形,最大正方形的边长是长方形的短边,再根据正方形的面积=正方形的边长×正方形的边长,计算即可得出答案。【变式训练10】(2022三下·沙坪坝期末)工厂要装修一间长8米、宽4米的厂房,用边长是2分米的正方形地砖铺面地面,需要( )块这样的地砖。 A.200 B.800 C.80【答案】B【规范解答】解:8米=80分米、4米=40分米;
(80×40)÷(2×2)
=3200÷4
=800(块)
所以需要800块这样的地砖。
故答案为:B。
【思路引导】1米=10分米,本题先将单位转化成分米数,再根据需要地砖的块数=厂房的长×厂房的宽÷(地砖的边长×地砖的边长),代入数值计算即可。【变式训练11】(2022三下·商丘期末)计算下面图形的面积。【答案】解:14×14-8×5
=196-40
=156(平方米)
答:图形的面积是156平方米。【思路引导】观察图形可得:图形的面积=边长是14m的正方形的面积-长是8m、宽是5m的长方形的面积,正方形的面积=边长×边长,长方形的面积=长×宽,代入数值计算即可。【变式训练12】(2022三下·碑林期末)琪琪家门前有一条小路,小路左边是一块长方形的菜地,右边是一个正方形的花园,示意图如下。(1)花园的面积是多少平方米?(2)菜地的面积是多少平方米?【答案】(1)解:8×8=64(平方米)
答: 花园的面积是64平方米。(2)解:(25-8-2)×8
=15×8
=120(平方米)
答: 菜地的面积是120平方米。【思路引导】(1)从图上看出花园是边长8米的正方形,边长×边长=正方形面积;
(2)先计算出长方形菜的长,再计算面积。考点5:平方厘米、平方分米、平方米之间的换算与比较【典例分析05】(2022三下·奉化期末)在横线上填上“>”“<”或“=”。18×89 20×90 3平方米 30平方分米7□3÷6 4□0÷5 0.9元 10角1小时40分 140分. 2年 20月【答案】<;>;>;<;<;>【规范解答】解:因为18<20,89<90,所以18×89<20×90 ;
3平方米=300平方分米,3平方米>30平方分米;7□3÷6的商是三位数,4□0÷5的商是两位数,所以 7□3÷6>4□0÷5 ;
0.9元=9角, 0.9元<10角;1小时40分=60分+40分=100分,1小时40分<140分 ;
2年=24月, 2年>20月。
故答案为:<;>;>;<;<;>。【思路引导】两个因数都小,积也小;平方米×100=平方分米;元×10=角;1小时=60分;1年=12月;
三位数除以一位数,如果被除数的最高位小于除数,那么商是两位数,如果被除数的最高位大于或等于除数,那么商是三位数。【变式训练13】(2022三下·沙坪坝期末)面积是1dm2的正方形,可以剪出 个面积是1cm2的正方形。【答案】100【规范解答】解:1×100=100cm2,
100÷1=100(个)
所以可以剪出100个面积是1cm2的正方形。
故答案为:100。
【思路引导】1平方分米=100平方厘米,本题先将单位统一,再根据剪出的个数=1平方分米转化成的平方厘米数÷1平方厘米,代入数值计算即可。【变式训练14】(2022三下·涧西期末)在横线上里填上“>”、“<”或“=”。2.6元 2.96元 5平方分米 3平方厘米 1.6米 30分米【答案】<;>;<【规范解答】2.6元<2.96元;
5平方分米=500平方厘米,5平方分米> 3平方厘米 ;
30分米=3米,1.6米<30分米 。
故答案为:<;>;<。
【思路引导】1平方分米=100平方厘米,10分米=1米,据此解答。【变式训练15】(2022三下·微山期末)育新小学举办美术作品展,需要把20幅美术作品贴在墙上。如果每幅作品的长5分米,宽3分米,它们的面积一共多少平方米?【答案】解:5×3×20 =15×20=300(平方分米)300平方分米=3平方米答:它们的面积一共3平方米。【思路引导】所有作品一共的面积=每幅作品的长×每幅作品的宽×作品的总幅数,代入数值计算,最后根据1平方米=100平方分米,将单位转化即可得出答案。基础练一、选择题1.(2022三下·奉化期末)有两张同样长方形的纸,长是15厘米,宽是10厘米。分别挖去同样大小的5个边长都是2厘米的正方形。如下图。请问,两张纸剩下部分的面积谁大?A.第一张剩下的面积大 B.第二张剩下的面积大C.一样大 D.无法比较【答案】C【规范解答】解:两张纸剩下部分的面积一样大。
故答案为:C。
【思路引导】两张纸剩下部分的面积都是等于长方形面积减去5个小正方形的面积。2.(2022三下·房山期末)教室地面的面积大约是54 ( )。 A.分米 B.米 C.平方分米 D.平方米【答案】D【规范解答】 教室地面的面积大约是54平方米。
故答案为:D。
【思路引导】常见的面积单位有:平方米、平方分米、平方厘米,根据数据大小与生活实际,选择合适的单位。3.(2022三下·商丘期末)拿1张长13cm,宽9cm的长方形卡纸,剪下1个面积最大的正方形做贺卡。剩下部分的面积是( )cm2。 A.81 B.36 C.16【答案】B【规范解答】解:剩下部分的面积=13×9-9×9
=117-81
=36(cm2)。
故答案为:B。
【思路引导】最大正方形的边长=长方形的短边,所以剩下部分的面积=长方形的长×长方形的宽-正方形的边长×正方形的边长,代入数值计算即可。二、判断题4.()下图中四边形ABCD是一个长方形,其中甲的面积大于乙的面积。( )【答案】(1)正确【规范解答】解:甲的面积>乙的面积。
故答案为:正确。
【思路引导】甲所占平面的大小明显比乙占的平面要大,所以甲的面积>乙的面积。5.(2022三下·冷水滩期末)边长5分米的正方形的周长跟面积相等。( )【答案】(1)错误【规范解答】5×4=20(分米)
5×5=25(平方分米)
周长和面积无法比较大小,原题说法错误。
故答案为:错误。
【思路引导】正方形的周长=边长×4,正方形的面积=边长×边长,周长和面积是两种不同的量,无法比较大小。6.(2022三下·碑林期末)边长为4cm的正方形的周长和面积相等。( )【答案】(1)错误【规范解答】解: 边长为4cm的正方形的周长和面积相等。 这种说法是错的。
故答案为:错误。
【思路引导】边长为4cm的正方形的周长和面积得数虽然相同,但单位不同,也就是表示的量不同,所以不能比较大小。三、填空题7.()在横线上填上合适的单位名称。教室的地面有4800 客车的速度是45 【答案】平方分米;千米/时【规范解答】解:教室的地面有4800平方分米;
客车的速度是45千米/时。
故答案为:平方分米;千米/时。
【思路引导】根据实际生活经验以及题干中的具体数据来填空。8.(2022三下·微山期末)填上合适的单位名称。小明家的住房面积约是116 ;语文课本封面的面积约是3 ;一个铅笔盒的长约22 ,面积约是170 。【答案】平方米;平方分米;厘米;平方厘米【规范解答】解:小明家的住房面积约是116平方米;语文课本封面的面积约是3平方分米;
一个铅笔盒的长约22厘米,面积约是170平方厘米。
故答案为:平方米;平方分米;厘米;平方厘米。
【思路引导】面积的单位有:平方千米、公顷、平方米、平方分米、平方厘米;长度的单位有:千米、米、分米、厘米、毫米,本题结合实际生活选出合适的计量单位即可。9.(2022三下·宣城期末)在横线上填上合适的单位。一块橡皮约重10 一个西瓜重4 教室长约9 ,面积约50 。【答案】克;千克;米;平方米【规范解答】解:一块橡皮约重10克;一个西瓜重4千克;
教室长约9米,面积约50平方米。
故答案为:克;千克;米;平方米。
【思路引导】质量的单位有:吨、千克、克;长度的单位有:千米、米、分米、厘米、毫米;面积的单位有:平方千米、公顷、平方米、平方分米、平方厘米;本题结合实际生活选出合适的计量单位即可。10.()把4个1cm2的正方形拼成一排组成一个长方形,这个长方形的长是 cm,宽是 cm。【答案】4;1【规范解答】解:1÷1=1(厘米)
1×4=4(厘米)。
故答案为:4;1。
【思路引导】这个长方形的长=正方形的边长×4,宽=正方形的边长。11.(2022三下·南郑期末)从一个长8 厘米,宽5厘米的长方形中剪下一个最大的正方形,这个正方形面积是 平方厘米,剩下部分面积是 平方厘米。【答案】25;15【规范解答】5×5=25(平方厘米)
8×5-25
=40-25
=15(平方厘米)
故答案为:25;15。
【思路引导】从一个长方形中剪下一个最大的正方形,这个正方形的边长是长方形的宽,正方形的面积=边长×边长,据此列式计算;
要求剩下部分的面积,长方形的面积-正方形的面积=剩下部分的面积,据此列式解答。四、计算题12.分别计算下列图形的周长和面积。(1)(2)【答案】(1)长方形的周长:
(23+14)×2
=37×2
=74(米)
长方形的面积:23×14=322(平方米)(2)正方形的周长:13×4=52(分米)
正方形的面积:13×13=169(平方分米)【思路引导】(1)已知长方形的长与宽,要求长方形的周长,长方形的周长=(长+宽)×2;要求长方形的面积,长方形的面积=长×宽,据此列式计算;
(2)已知正方形的边长,要求正方形的周长,正方形的周长=边长×4;要求正方形的面积,正方形的面积=边长×边长,据此列式解答。五、解答题13.(2022三下·商丘期末)正确佩戴口罩是预防呼吸道传染病的重要防线,能够有效降低新冠病毒感染风险。熔喷布是口罩最核心的材料,具有很好的过滤性,屏蔽性。一只医用外科口罩使用的熔喷布正好是一个边长为2dm的正方形,一卷长10m,宽8dm的熔喷布可以做多少只医用外科口罩?【答案】解:10m=100dm
100×8÷(2×2)
=800÷4
=200(只)
答:一卷长10m,宽8dm的熔喷布可以做200只医用外科口罩。【思路引导】1米=10分米,本题先将单位统一,再根据做医用外科口罩的只数=熔喷布的长×熔喷布的宽÷(正方形的边长×正方形的边长),代入数值计算即可。14.(2022三下·房山期末)学校分给三年级一块长方形的“小种植园”(如图)。(1)这块种植园的面积是多少平方米?(2)要给这块种植园围上一圈围栏,最少需要围栏多少米?(3)你同意军军的说法吗?可以写一写、画一画,说明你的理由。这块长方形种植园的周长和面积是相等的。【答案】(1)解:6×3=18(平方米)
答:这块种植园的面积是18平方米。(2)解:(6+3)×2
=9×2
=18(米)
答:最少需要围栏18米。(3)我不同意军军的说法,周长和面积是不能比较大小的,如图:
图中红色边框的长度表示这块长方形种植园的周长;黄色部分表示这块长方形种植园的面积,无法比较大小。【思路引导】(1)已知长方形的长与宽,要求长方形的面积,长方形的面积=长×宽,据此列式计算;
(2) 要给这块种植园围上一圈围栏,要求最少需要围栏多少米? 求长方形的周长,长方形的周长=(长+宽)×2,据此列式计算;(3)一个图形的周长和面积是两种不同的量,周长和面积是不能比较大小的,可以作图表示。15.(2022三下·东莞期末)一个长方形的花圃,长50米,宽20米,要在花圃的周围围上一圈篱笆,需要篱笆多少米?如果每平方米栽2棵月季花,一共可以栽多少棵月季花?【答案】解:(50+20)×2
=70×2
=140(米) 50×20×2
=1000×2
=2000(棵)答:需要篱笆140米,一共可以栽2000棵月季花。【思路引导】根据题意可知,篱笆的长度就是长方形的周长,长方形的周长=(长+宽)×2,据此列式计算;
要求一共可以栽多少棵月季花,先求出长方形花圃的面积,长方形的面积=长×宽,然后用面积×每平方米栽月季的数量=一共可以栽的数量,据此列式解答。提高练一、选择题1.(2022三下·雁塔期末)一辆洒水车每分钟行驶60米,洒水的宽度是8米,洒水车直行9分,算式60×8×9可以求出( )。 A.每分钟洒水地面的面积B.洒水车行驶的距离C.9分钟洒水地面的面积【答案】C【规范解答】解:60×8表示每分钟洒水的面积,再乘9就表示9分子洒水的地面面积。
故答案为:C。
【思路引导】长方形面积=长×宽,先求每分钟洒水的面积,再乘时间即可求出9分钟洒水的总面积。2.(2022三下·顺义期末)如图,从一张长8厘米,宽6厘米的长方形纸上,剪下一个边长5厘米的正方形,剪下的面积是( )平方厘米。A.23 B.25 C.30 D.48【答案】B【规范解答】解:5×5=25(平方厘米),
所以剪下的面积是25平方厘米。
故答案为:B。
【思路引导】剪下的面积=正方形的面积=正方形的边长×正方形的边长,计算即可。3.(2022三下·雁塔期末)一张长18厘米宽5厘米的长方形纸板,可以剪成( )个边长为2厘米的小正方形。 A.18 B.36 C.45【答案】A【规范解答】解:18÷2=9(个),5÷2=2(个)……1(厘米);9×2=18(个)。
故答案为:A。
【思路引导】用长方形的长和宽分别除以2,分别求出商和余数,把两个商相乘就是剪成正方形的个数。注意不能用长方形的面积除以正方形面积来计算剪出的正方形的个数。4.(2022三下·成都期末)淘气有甲乙两张长方形纸,甲的长是10厘米、宽8厘米,乙的长是10厘米、宽6厘米。淘气分别从甲乙两张纸上剪下一个最大正方形,那么剩下部分的面积比较谁大?( ) A.一样大 B.甲 C.乙 D.无法比较【答案】C【规范解答】解:甲剩下的面积:
10×8-8×8
=80-64
=16(平方厘米)
乙剩下的面积:
10×6-6×6
=60-36
=24(平方厘米)
16平方厘米<24平方厘米。
故答案为:C。
【思路引导】从长方形纸上剪下一个最大正方形,这个正方形的边长等于长方形的宽,剩下部分的面积=长方形的面积-正方形的面积;其中,长方形的面积=长×宽,正方形的面积=边长×边长;然后比较大小。二、判断题5.(2022三下·东莞期末)周长相等的两个正方形,面积一定相等。( )【答案】(1)正确【规范解答】 周长相等的两个正方形,边长相等,面积一定相等,原题说法正确。
故答案为:正确。【思路引导】正方形的周长÷4=边长,正方形的面积=边长×边长,周长相等的两个正方形,面积一定相等,据此判断。6.(2022三下·上思月考)一个小会议室的面积大约是6000平方分米。( )【答案】(1)正确【规范解答】解:6000平方分米=60平方米,一个小会议室的面积大约是6000平方分米,原题干说法正确。
故答案为:正确。【思路引导】6000平方分米=60平方米,一个小会议室的面积大约是60平方米,符合实际情况。7.(2021三下·红塔期末)一个边长为4厘米的正方形,它的周长和面积不相等。( )【答案】(1)错误【规范解答】解: 正方形的周长和面积:①意义不同,正方形的面积是指正方形所占平面的大小,而正方形的周长是指围成正方形一周的长度;②计算方法不同,正方形的面积=边长×边长,而正方形的周长=边长×4;③计量单位不同,面积用面积单位,而周长用长度单位;所以原题干说法错误。
故答案为:错误。【思路引导】一个边长为4厘米的正方形,它的周长和面积无法比较大小。三、填空题8.()有一块长方形菜地,它的面积是72m2,宽是6m,长应为 m。【答案】12【规范解答】解:72÷6=12(米)。
故答案为:12。
【思路引导】长方形菜地的长=面积÷宽。9.(2022三下·沙坪坝期末)12m2= dm22500cm2= dm2【答案】1200;25【规范解答】解:12×100=1200dm2;
2500÷100=25dm2。
故答案为:1200;25。
【思路引导】1平方米=100平方分米、1平方分米=100平方厘米,高级单位转化成低级单位是乘以进率,低级单位转化成高级单位是除以进率。10.(2022三下·铜山期末)一张长方形纸的面积是72平方厘米,长是9厘米,它的宽是 厘米。如果从这张纸上剪下一个最大的正方形,这个正方形的面积是 平方厘米。【答案】8;64【规范解答】解:72÷9=8(厘米);8×8=64(平方厘米)。
故答案为:8;64。
【思路引导】宽=长方形面积÷长,求宽即可; 剪下最大的正方形的边长等于长方形的宽,求面积即可。11.(2022三下·桂林期末)用长10分米的铁丝围长方形,围成的长方形的面积是 平方分米或 平方分米。(长、宽都是整分米)【答案】4;6【规范解答】解:10÷2=5(分米)
5=3+2=4+1,所以当长是4分米时,宽是1分米;当长是3分米时,宽是2分米。
3×2=6(平方分米)
4×1=4(平方分米)
故答案为:4;6。【思路引导】根据长+宽=周长÷2,所以可以得出长+宽=5分米,5可以化为哪两个数的和,那两个数就是长和宽,再根据长方形的面积=长×宽解答即可。四、解答题12.(2022三下·顺义期末)按要求画图,然后回答问题。①在方格纸中画出和图中长方形面积相等、形状不同的长方形(每个小格边长1厘米)。②计算所画的长方形周长。【答案】解:①图中长方形面积是: 4×3=12(平方厘米)12=6×2所以可以再画一个长6厘米,宽2厘米的长方形,如下图中的蓝色长方形:②所画的长方形周长是:2×(2+6)=2×8=16(厘米)【思路引导】①计算出图中长方形的面积,根据长方形的面积=长×宽得到即为12平方厘米,接下来可得出12=4×3,12=6×2,12=12×1,我们选择12=6×2即可得出长方形的长是6厘米、宽是2厘米,再根据长方形的特点画出图形;
②根据长方形的周长=(长+宽)×2,代入数值计算即可。13.(2022三下·花都期末)小欣的生日快到了,芳芳想折一只又大又漂亮的千纸鹤送给她。(1)在长方形卡纸四周围一圈彩带,做成漂亮的生日卡片,至少需要多长的彩带?
(2)从以上长方形卡纸上剪出一个最大的正方形来折千纸鹤,正方形的面积是多少平方厘米?【答案】(1)解:(27+18)×2
=45×2
=90(厘米)
答:至少需要90厘米的彩带。(2)解:18×18=324(平方厘米)
答:正方形的面积是324平方厘米。【思路引导】(1)至少需要彩带的长度=(长方形卡纸的长+宽) ×2;
(2)正方形的面积=边长×边长,其中,边长=长方形卡纸的宽。14.(2022三下·大渡口期末)滨江公园修建一个长方形儿童乐园,长18米,宽8米。工人叔叔用面积是9平方分米的正方形地垫铺在地面,一共要铺多少块?【答案】解:18×8=144(平方米)=14400(平方分米)
14400÷9=1600(块)
答:一共要铺1600块。【思路引导】长方形面积=长×宽,平方米×100=平方分米,长方形面积÷一块方砖的面积=需要的块数。15.(2022三下·白云期末)陈叔叔最喜欢的运动是游泳。一个标准的游泳池长50米,宽25米。(1)陈叔叔沿着游泳池的长游了5个来回,他一共游了多少米?(2)这个游泳池的占地面积是多少?【答案】(1)解:50×(5×2)
=50×10
=500(米)
答:他一共游了500米。(2)解:50×25=1250(平方米)
答:这个游泳池的占地面积是1250平方米。【思路引导】(1)5个来回一共10个游泳池的长,因此用游泳池的长度乘10即可求出一共游的长度;
(2)用长乘宽求出游泳池的面积即可。
相关学案
这是一份第五单元《认识方程》(原卷版+解析版)——【期末复习】2022-2023学年四年级下册数学单元复习知识点+练习学案(北师大版),文件包含第五单元《认识方程》解析版期末复习2022-2023学年四年级下册数学单元复习知识点+练习学案北师大版docx、第五单元《认识方程》原卷版期末复习2022-2023学年四年级下册数学单元复习知识点+练习学案北师大版docx等2份学案配套教学资源,其中学案共45页, 欢迎下载使用。
这是一份第五单元《分数除法》(原卷版+解析版)——【期末复习】2022-2023学年五年级下册数学单元复习知识点+练习学案(北师大版),文件包含第五单元《分数除法》解析版期末复习2022-2023学年五年级下册数学单元复习知识点+练习学案北师大版docx、第五单元《分数除法》原卷版期末复习2022-2023学年五年级下册数学单元复习知识点+练习学案北师大版docx等2份学案配套教学资源,其中学案共53页, 欢迎下载使用。
这是一份第五单元《加与减》(原卷版+解析版)——【期末复习】2022-2023学年二年级下册数学单元复习知识点+练习学案(北师大版),文件包含第五单元《加与减》解析版期末复习2022-2023学年二年级下册数学单元复习知识点+练习学案北师大版docx、第五单元《加与减》原卷版期末复习2022-2023学年二年级下册数学单元复习知识点+练习学案北师大版docx等2份学案配套教学资源,其中学案共50页, 欢迎下载使用。

