2023届江苏盐城市伍佑中学高三仿真模拟考试生物试题(含答案)
展开2023届江苏盐城市伍佑中学高三仿真模拟考试生物试题
学校:___________姓名:___________班级:___________考号:___________
一、单选题
1.下列有关细胞中元素和化合物的叙述,正确的是( )
A.有的核酸可以降低某些化学反应的活化能
B.淀粉和糖原水解的终产物是二氧化碳和水
C.DNA多样性的原因是其空间结构千差万别
D.微量元素Fe、Mg分别参与血红蛋白和叶绿素组成
2.下列关于细胞结构与功能的叙述中,正确的是( )
A.缺氧时酵母菌的细胞质基质中产生NADH但不产生ATP
B.洋葱根尖分生区细胞中不含膜结构的细胞器可参与合成蛋白质
C.内质网膜与核膜、高尔基体膜、细胞膜直接相连,有利于物质的运输
D.胰岛素基因的复制和表达均可发生在胰岛B细胞中
3.如图是研究人员研究 pH 对海洋细菌和刀豆种子脲酶活力稳定性影响的结果,下列叙述正确的是( )
A.两种酶都是蛋白质,合成、加工的场所不同
B.该实验的自变量是 pH 和两种酶的用量
C.实验中两种酶的温度要控制为相同且适宜
D.两种脲酶的最适 pH 分别是 7.4 和 8.4
4.乳腺癌病人通常要检查雌激素受体(ER)含量。雌激素与ER结合后被转移到细胞核内,刺激DNA指导合成新的蛋白质,促进细胞增殖,这类肿瘤称为雌激素依赖型乳腺癌。下列相关叙述正确的是( )
A.乳腺细胞因细胞内抑癌基因突变成原癌基因而形成癌细胞
B.乳腺癌细胞和乳腺细胞可通过显微镜观察其形态加以区分
C.乳腺癌细胞容易分散转移是由于质膜上的糖蛋白含量较高
D.通过促进质膜上的雌激素受体的合成可降低乳腺癌的发生
5.下列有关生物实验的叙述,正确的是( )
A.用麦芽糖酶、麦芽糖、淀粉验证酶专一性,可用斐林试剂检测
B.向发芽的小麦种子研磨液中加入双缩脲试剂,可产生紫色反应
C.观察叶绿体实验中,选用黑藻叶稍带叶肉的下表皮为实验材料
D.观察细胞有丝分裂时,用盐酸使染色质中的DNA与蛋白质分离以便DNA着色
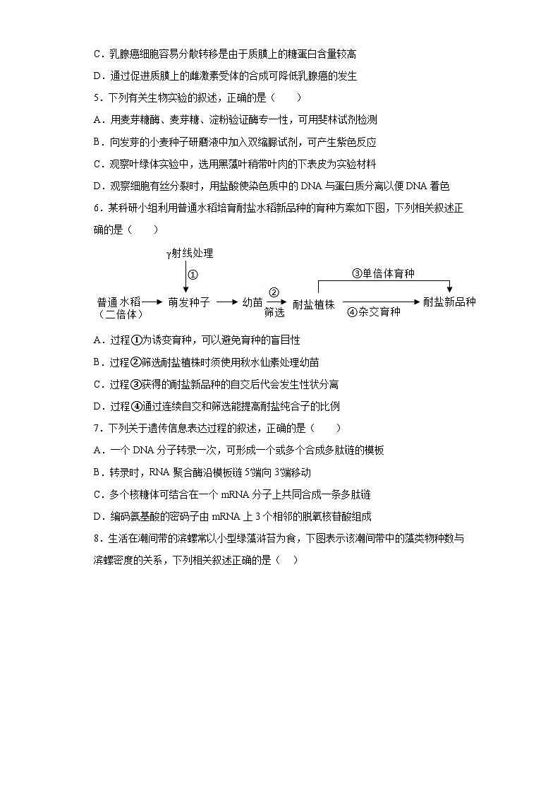
6.某科研小组利用普通水稻培育耐盐水稻新品种的育种方案如下图,下列相关叙述正确的是( )
A.过程①为诱变育种,可以避免育种的盲目性
B.过程②筛选耐盐植株时须使用秋水仙素处理幼苗
C.过程③获得的耐盐新品种的自交后代会发生性状分离
D.过程④通过连续自交和筛选能提高耐盐纯合子的比例
7.下列关于遗传信息表达过程的叙述,正确的是( )
A.一个DNA分子转录一次,可形成一个或多个合成多肽链的模板
B.转录时,RNA聚合酶沿模板链5′端向3′端移动
C.多个核糖体可结合在一个mRNA分子上共同合成一条多肽链
D.编码氨基酸的密码子由mRNA上3个相邻的脱氧核苷酸组成
8.生活在潮间带的滨螺常以小型绿藻浒苔为食,下图表示该潮间带中的藻类物种数与滨螺密度的关系,下列相关叙述正确的是( )
A.据图推测滨螺可能会改变潮间带中藻类的优势种
B.随着滨螺密度增加,浒苔密度将先增加后下降
C.滨螺的捕食作用提高了潮间带中物种的多样性
D.浒苔中有机物的能量会有 10% ~20%进入滨螺体内
9.将小鼠骨髓瘤细胞与一种B淋巴细胞融合,可使融合的细胞经培养产生单克隆抗体。下列有关此项技术的说法中错误的是( )
A.动物细胞融合和动物细胞培养技术是单克隆抗体技术的基础
B.实验中培养杂交瘤细胞的培养基中需添加血清等一些天然成分
C.将B淋巴细胞与骨髓瘤细胞置于培养液中,加入仙台病毒诱导融合成杂交瘤细胞
D.按照培养基的用途分类,实验中筛选杂交瘤细胞的培养基是选择培养基
10.下图是我国科研团队基于核移植技术实现人类精子细胞体外扩增的过程,研究人员利用 此过程获得的孤雄单倍体胚胎干细胞对卵子进行“授精”,培养获得了正常胚胎。相关叙述错误的是( )
A.过程②吸去的是第二极体和卵细胞的前原核
B.孤雄单倍体胚胎干细胞取自单倍体囊胚的内细胞团
C.孤雄单倍体胚胎干细胞中的基因和精子中的基因一样
D.该研究为将来的生殖医学研究提供了前瞻性的技术储备
11.利用微生物发酵制作酱油在我国具有悠久的历史。某企业利用脱脂大豆、小麦等原料通过发酵装置制作酱油,罐装前经过了严格的灭菌质检。下列有关叙述正确的是( )
A.脱脂大豆中的蛋白质和小麦中的淀粉可为米曲霉的生长提供氮源
B.参与酱油酿造过程的米曲霉、酵母菌和乳酸菌都属于真核生物
C.发酵装置中添加的盐水及产生的酒精、乳酸等均可抑制杂菌生长
D.成品酱油中富含多种微生物,有助于人体对食物中营养物质的消化吸收
12.下图为某单基因遗传病系谱图,Ⅱ5不携带致病基因。下列说法正确的是
A.该遗传病的致病基因根本来源是基因重组
B.Ⅱ2和Ⅱ4的基因型不完全相同
C.Ⅱ2与一正常男性结婚,所生男孩患病概率为1/2
D.Ⅱ1与一正常男性结婚,所生女孩都是纯合子
13.在应激反应中,下丘脑分泌促肾上腺皮质激素释放激素增加,同时通过交感神经调控肾上腺髓质分泌肾上腺素。下列说法正确的是( )
A.应激反应过程血浆中肾上腺素增加早于肾上腺皮质激素
B.肾上腺皮质激素、肾上腺素增加均会抑制垂体的分泌活动
C.下丘脑中分布有许多神经中枢,如水盐平衡中枢、心血管运动中枢
D.肾上腺素可促进肝糖原、肌糖原分解,满足应激反应中对能量的需求
14.某研究小组探究了不同浓度的NaCl培养液对大蒜根尖有丝分裂指数的影响,结果如下表。下列相关叙述错误的是( )
组别 | 浓度/mg•L-1 | 细胞总数/个 | 分裂期细胞数/个 | 分裂指数/% |
① | 0 | 998 | 71 | 7.11 |
② | 25 | 1105 | 87 | 7.87 |
③ | 50 | 1062 | 89 | 8.38 |
④ | 75 | 1152 | 79 | 6.86 |
注:有丝分裂指数=(视野中分裂细胞数目/观察到的细胞总数)×100%
A.本探究需要进行预实验以确定分组浓度范围
B.解离、用镊子弄碎根尖及压片都有利于根尖组织细胞相互分散
C.观察装片时,各组应在相同放大倍数高倍镜下统计各时期细胞数量
D.表中组别③的根尖细胞分裂期时间最长
二、多选题
15.图表示耐盐植物的 Na+转运过程,相关叙述正确的是( )
A.Na+通过 NSCC 、KORC 、AKT1 、HKT1 通道实 现主动运输
B.质子泵主动运输 H+可维持细胞内外和液泡内外 的 H+浓度梯度
C.Na+通过 SOS1 载体主动运出细胞的动力来自 H+的浓度梯度
D.Na+通过 NHX1协助扩散到液泡中可避免高浓度 的 Na+对细胞的损伤
16.油菜素内酯(BL)被称为第六类植物激素,某实验小组进行了如下实验,在含有(+)或者不含(-)一定浓度BL的琼脂培养基上,利用不同生长素浓度处理、培养某幼苗,一段时间后,统计结果如图所示。下列叙述正确的是( )
A.随着BL浓度增大,幼苗侧根形成率逐渐升高
B.BL和生长素可能通过调控基因的表达发挥作用
C.适宜浓度的BL与生长素可协同促进侧根的形成
D.为促进侧根形成,应优选20 mmol/L生长素处理幼苗
17.2020年诺贝尔生理学或医学奖授予三位发现丙型肝炎病毒的科学家,以表彰他们对此做出的贡献。丙型肝炎病毒的发现,让我们可以通过血液检测来避免出现输血后的肝炎,也使得丙型肝炎的抗病毒药物得以迅速发展。下列叙述正确的是( )
A.丙型肝炎检测的依据之一是检测血浆中是否存在丙型肝炎病毒抗体
B.侵入肝细胞的丙型肝炎病毒,需要依靠体液免疫和细胞免疫共同作用将其清除
C.针对丙型肝炎的抗病毒药物的作用机理可能是抑制丙型肝炎病毒核酸的复制
D.人体内能够特异性识别丙型肝炎病毒的淋巴细胞有吞噬细胞、B细胞、细胞毒性T细胞等
18.为建设美丽乡村可构建人工湿地来治理生活污水,监测水质时,常检测水体中的BOD值(BOD值表示微生物分解单位体积水中有机物所需的氧气量),相关叙述正确的是( )
A.选择有较强适应污染环境、处理污水能力的植物栽种,体现了生态工程的自生原理
B.湿地中放养鱼苗、水禽等,种植莲藕、芦苇等,增加了生态系统的恢复力稳定性
C.分解污水中有机物的微生物种类有好氧型、厌氧型、兼性厌氧型等
D.BOD值越高,表明生活污水中的有机物污染程度越低,水质越好
19.下列与微生物培养有关的说法,正确的是( )
A.平板划线法每次划线前和最后一次划线后都需要对接种环灼烧灭菌
B.巴氏消毒法可以杀死牛奶中的绝大多数微生物,而不破坏其营养成分
C.果酒发酵之后再进行果醋制作时,需要继续密闭
D.利用稀释涂布平板法对微生物计数,结果较真实值低
三、综合题
20.富营养化引发的水华已严重威胁到了水体生态系统和人类的健康,蓝藻因具有CO2浓缩机制、悬浮机制等特殊生理特征,使其在竞争中占据优势地位。下图为蓝藻CO2浓缩机制作用示意图,请回答下列问题:
(1)蓝藻中含有的光合色素有________,测定水体中蓝藻种群数量时,可用________提取光合色素间接反映。
(2)蓝藻光反应的场所为光合片层,该结构类似于叶绿体中的________,图中过程②的发生需要光反应为其提供________________。
(3)据图分析,HCO以________方式进入蓝藻胞内累积。细胞中的HCO经碳酸酐酶催化脱水形成高CO2浓度微环境,可促进图中[①]________和过程②的进行,以避免光能的浪费;该过程还可消耗胞内多余的________,有利于维持细胞内部环境的相对稳定。
(4)研究人员推测,当HCO脱水速率大于过程①速率时,会有部分胞内CO2扩散出细胞,造成CO2泄漏。但实际实验过程中,胞外CO2浓度始终维持在较低水平,其原因可能有_____________________________________。
(5)富营养化的水体中,蓝藻水华对水生生物的生存造成极大的危害,其原因可能有__________________________________________________________。
21.网球比赛中,运动员的精准判断、快速奔跑等都需要消耗能量,产生代谢废物。下面是比赛中运动员部分生理活动调节示意图,①~③表示相关过程,X~Z表示相关激素。请回答:
(1)看到对方发球时,运动员精力集中,下丘脑中的神经细胞接受大脑皮层传来的神经冲动,分泌______激素,该激素能促进垂体分泌激素X,最后促使甲状腺激素分泌增多,使体内糖类物质的分解______。该过程为______调节。
(2)比赛过程中运动员大量出汗,激素Z的分泌量______(填“增加”或“减少”),从而维持体内水分的平衡。激素Z的名称是______,其作用对象是______。
(3)比赛过程中运动员的呼吸、心跳都加快,可以为骨骼肌的收缩提供更多的______。这是______神经兴奋引起的,此时胃肠的蠕动和消化腺的分泌活动都会______。这是机体对环境适应的一种表现。
(4)运动员从比赛场地进入温度较低的休息室时,其体内激素X的分泌量会______,激素Y的分泌量会______。
四、实验题
22.花生是我国常见的经济作物,在苗期常因虫害而减产。婆婆纳作为早春蜜源植物,花期较长,对花生苗虫害有一定的控制作用。科研人员进行了花生单作、花生与婆婆纳邻作的对比研究(试验田面积均为100m×100m)。图1表示花生种植区部分生物之间的营养关系,图2是特定时间种植区3种害虫数量的调查结果。请回答下列问题。
(1)图1中,食蚜蝇和瓢虫属于生态系统的______________(成分),两者之间的种间关系是_________________;花蓟马同化的能量去向有______________、______________和流向分解者。
(2)在花生种植区利用昆虫的趋黄性,采用黄色黏虫板(20cm×25cm)进行诱捕,调查有关害虫的数量,这属于生态系统的______________在农业生产中的应用,放置黄色黏虫板时,应采用______________法确定放置位点。
(3)图2结果表明,婆婆纳与花生邻作对______________的控制作用最明显。与5月30日相比,6月8日花生蚜数量显著降低,其主要原因可能是_______________。
(4)为进一步研究婆婆纳邻作对花生苗虫害控制作用的机制,科研人员统计了对照区花生、实验区花生和实验区婆婆纳植株上食蚜蝇和瓢虫的数量,结果如图3。
①食蚜蝇和瓢虫更多地分布在婆婆纳植株上。一方面婆婆纳为食蚜蝇、瓢虫_________________,另一方面食蚜蝇、瓢虫为婆婆纳_____________。
②婆婆纳邻作对花生苗虫害控制作用的机制是_______________。
五、综合题
23.女娄菜(2N=46)为一年生或两年生的XY型性别决定的草本植物,其叶型有阔叶和窄叶两种类型,花的位置分为顶生和腋生,分别由位于两对同源染色体上的R、r和D、d两对等位基因控制,且存在某种配子致死现象(不考虑基因突变和互换及性染色体同源区段)。选择两株两年生阔叶腋生花雌雄植株杂交,得到F1的表现型及数目如下表。回答下列问题:
| 阔叶腋生花 | 窄叶腋生花 | 阔叶顶生花 | 窄叶顶生花 |
雌性植株(株) | 125 | 0 | 42 | 0 |
雄性植株(株) | 21 | 20 | 22 | 21 |
(1)若要对该植物进行基因组测序,需要检测______条染色体上的脱氧核苷酸排序。
(2)女娄菜花的顶生是____性状,基因r所控制的窄叶性状遗传方式是___,判断的依据是____。
(3)亲本雌雄株的基因型分别为____、_____。亲本产生的致死配子的基因型为______。
(4)科研人员用X射线处理该种植物,发生如图所示的变异。
过程①X射线处理可能使B基因内部发生了____________,引起基因结构的改变。
过程②发生的染色体结构变异称为____________,会导致基因在染色体上的____________发生改变。
24.血凝素基因(HA)编码的血凝素是构成流感病毒囊膜纤突的主要成分。成熟的血凝素包含HA1和HA2两个亚单位,其中HA1含有病毒与受体相互作用的位点。IgGFc基因片段(长度为717bp)编码人IgG抗体中的一段小肽,常作为融合蛋白标签。蛋白质分泌依赖于信号肽的引导,本研究中用信号肽Ⅱ-2SS代替HA自身信号肽,科研人员尝试构建IL-2SS/HA1/IgG Fc融合蛋白表达载体,并导入大肠杆菌表达和分泌,请回答:
(1)流感病毒囊膜主要由_____________组成,囊膜上血凝素的合成场所在_____________。
(2)本实验用信号肽Ⅱ-2SS代替HA自身信号肽有利于_____________,PCR扩增目的基因时应该选择图中引物_____________。
(3)设计引物时,引物序列的长度及_____________直接影响着PCR过程中退火温度的设定。
(4)应选择限制酶_____________来切割质粒A,然后直接将PCR产物与质粒A混合,同时加入_____________酶,使得目的基因与质粒A相连。若目的基因与质粒A正向连接,用BamHI和SacI同时切割重组质粒,完全酶切后的产物的长度约为_____________bp。
(5)融合蛋白中的标签蛋白有利于目的蛋白的分离和纯化,基因工程生产HA1作为疫苗时,选择人IgGFc作为标签的优点还有_____________。
参考答案:
1.A
2.B
3.A
4.B
5.B
6.D
7.A
8.A
9.C
10.C
11.C
12.C
13.A
14.D
15.BC
16.BC
17.ABC
18.AC
19.ABD
20.(1) 叶绿素和藻蓝素 # 藻蓝素和叶绿素 无水乙醇(或丙酮)
(2) 类囊体 # 基粒 ATP和 NADPH([H])
(3) 主动运输(协同运输) CO2的固定 # 二氧化碳的固定 H+
(4)泄漏的CO2可转化为HCO,再被细胞吸收;CO2可直接扩散进入细胞
(5)蓝藻会覆盖在水体表面,影响水体表面的溶解氧;水体变得浑浊,影响了光的照射;蓝藻水华产生有毒代谢产物;微生物降解可能造成的缺氧
21.(1) 促甲状腺激素释放 加快 神经-体液
(2) 增加 抗利尿激素 肾小管和集合管
(3) 氧气 交感 减慢
(4) 增加 增加
22.(1) 消费者 竞争
流向下一营养级 呼吸消耗
(2) 信息传递 五点取样
(3) 稻管蓟马 食物减少,花生蚜迁飞到其他区域
(4) 提供栖息场所和食物 传粉和捕食害虫 婆婆纳邻可以有效地吸引花生苗害虫的天敌
23.(1)24
(2) 隐性 伴X隐性遗传 F1女娄菜雌株只有阔叶,雄株有阔叶和窄叶,说明这对性状与性别相关联
(3) DdXRXr DdXRY DY
(4) 碱基的替换、增添或缺失 易位 数目或排列顺序
24.(1) 蛋白质和磷脂 宿主细胞的核糖体
(2) 有利于融合蛋白分泌到大肠杆菌细胞外 b、c
(3)G+C比例
(4) EcoRV DNA连接酶 5480、1061
(5)降低免疫排斥反应
精品解析:2023届江苏省盐城市伍佑中学高三考前热身考试生物试题(解析版): 这是一份精品解析:2023届江苏省盐城市伍佑中学高三考前热身考试生物试题(解析版),共26页。试卷主要包含了 单项选择题, 多项选择题,非选择题等内容,欢迎下载使用。
2023届江苏省盐城市伍佑中学高三考前热身考试生物试题及答案: 这是一份2023届江苏省盐城市伍佑中学高三考前热身考试生物试题及答案,共10页。试卷主要包含了 单项选择题, 多项选择题, 非选择题等内容,欢迎下载使用。
2023届江苏盐城市伍佑中学高三仿真模拟考试生物试题(含解析): 这是一份2023届江苏盐城市伍佑中学高三仿真模拟考试生物试题(含解析),共23页。试卷主要包含了单选题,多选题,综合题,实验题等内容,欢迎下载使用。

