资料中包含下列文件,点击文件名可预览资料内容
还剩12页未读,
继续阅读
所属成套资源:高一语文暑假讲义-初高衔接(教师版+学生版)
成套系列资料,整套一键下载
高一语文暑假讲义-初高衔接08:文学类阅读技巧——表达方式、表现手法做题方法(教师版+学生版)
展开
课 题
初高衔接第八课:文学类阅读技巧——表达方式、表现手法做题方法
教学目标
1、掌握散文阅读的基础知识,表现手法,表达方式。
2、掌握散文阅读的答题步骤并且能够运用于题目中。
授课内容概要
※知识精讲
一、 表现手法及其作用
手法
含义
作用
抑扬结合
“抑”,就是压制,表现为对表现对象的贬低,批评,否定,甚至丑化;“扬”,就是褒扬,表现为对表现对象的抬高,赞扬,肯定,美化。这两种表现手法结合在一起,可以收到特殊的表达效果。有时候,为了对事物进行褒扬,往往先进行贬损,以形成鲜明的对照;有时候,则是为了贬损表现对象而先进行褒扬,形成前后的强烈反差。这就是我们常说的欲扬先抑或欲抑先扬。
突出强调作者肯定(先抑后扬)或否定(先扬后抑)的观点。
点面结合
“点”,就是某一个具体的对象,加强点的描写,可以使文学作品内容具体,有血有肉;“面”,就是较为全面的情况的概述,注意面的描写,可以使文学作品具有普遍意义,深化主题。
可以使文学作品既具体又有概括性
动静结合
“动”,就是对事物的动作形态进行描绘;“静”,就是对事物的静止状态进行描绘。
文学作品中可以运用对比、反衬等手法,以动写静,或以静写动,以求得动中显静,静中有动,从而深刻地显示人物的思想感情与行为动作,使人物形象更有魅力;使情节波澜起伏,更加引人入胜。
叙议结合
“叙”就是叙述事物的情况;“议”就是发表作者的意见。记叙和议论交叉进行。
“叙”往往是“议”的基础,“议”则是“叙”的升华,是点睛之笔。
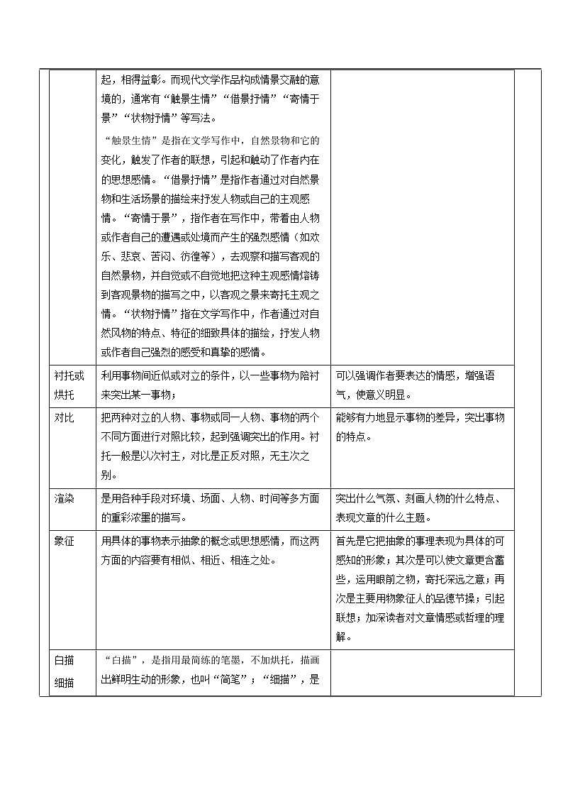
情景交融
“情”是作品表达出来的感情因素,是诗歌一项重要的内容;“景”则是作品中的景物描写。在古代诗歌中,“情”与“景”往往水乳交融地结合在一起,相得益彰。而现代文学作品构成情景交融的意境的,通常有“触景生情”“借景抒情”“寄情于景”“状物抒情”等写法。
“触景生情”是指在文学写作中,自然景物和它的变化,触发了作者的联想,引起和触动了作者内在的思想感情。“借景抒情”是指作者通过对自然景物和生活场景的描绘来抒发人物或自己的主观感情。“寄情于景”,指作者在写作中,带着由人物或作者自己的遭遇或处境而产生的强烈感情(如欢乐、悲哀、苦闷、彷徨等),去观察和描写客观的自然景物,并自觉或不自觉地把这种主观感情熔铸到客观景物的描写之中,以客观之景来寄托主观之情。“状物抒情”指在文学写作中,作者通过对自然风物的特点、特征的细致具体的描绘,抒发人物或作者自己强烈的感受和真挚的感情。
抒情含蓄委婉,意味悠长。
衬托或烘托
利用事物间近似或对立的条件,以一些事物为陪衬来突出某一事物;
可以强调作者要表达的情感,增强语气,使意义明显。
对比
把两种对立的人物、事物或同一人物、事物的两个不同方面进行对照比较,起到强调突出的作用。衬托一般是以次衬主,对比是正反对照,无主次之别。
能够有力地显示事物的差异,突出事物的特点。
渲染
是用各种手段对环境、场面、人物、时间等多方面的重彩浓墨的描写。
突出什么气氛、刻画人物的什么特点、表现文章的什么主题。
象征
用具体的事物表示抽象的概念或思想感情,而这两方面的内容要有相似、相近、相连之处。
首先是它把抽象的事理表现为具体的可感知的形象;其次是可以使文章更含蓄些,运用眼前之物,寄托深远之意;再次是主要用物象征人的品德节操;引起联想;加深读者对文章情感或哲理的理解。
白描
细描
“白描”,是指用最简练的笔墨,不加烘托,描画出鲜明生动的形象,也叫“简笔”;“细描”,是指对描写对象进行浓墨重彩的描绘渲染,以突出事物的特点,也叫“工笔”。
卒章显志
是指在文学作品的篇末结尾处才点出作品主题的一种写法。
画龙点睛
借古讽今
是指在文学作品(尤其多见于古代诗歌)运用典故、史实等来讽喻、影射现实的写法。
它能隐晦含蓄地表达作者不能明说或不方便明确说出的的对显示的不满或批评。
托物言志
通过描摹事物具体、生动的形象,刻画事物的特点,寄托作者的心志,说明关于社会人生的道理。
借物说理能够把不容易讲清楚的抽象道理深入浅出地说明白,使道理生动而具体,更有说服力。
二、 表达方式及其作用
表达方式
散文(小说)
随笔(政论文)
种类
分类及说明
记叙
顺叙
交代清楚明白
散文中,为表达主旨作铺垫。
小说中,塑造形象,表达主旨。
1.引出需要阐发的事理。
2.作为事理的材料论据。
3.使阐发的事理形象生动。
倒叙
引起悬念
插叙
使叙述完整
补叙
对前面的叙述加以补充、解释
抒情
直接抒情
1.往往是文章的主要情感,文章的主旨。
2.在开头起定文章基调的作用;在结尾,往往使文章主题得以升华。
1.抒情的笔法表达事理,即文章主旨。
2.对文章主旨起强调作用
间接抒情
描写
细描、白描
1.在散文中主要是使人物或事件更加形象生动,更好地表达主旨。
2.在小说中,主要是再现自然景色、事物情状、描绘人物的形貌及内心世界,使人物活动的环境具象化。
1.对事物的描写,往往是作为阐发事理的材料论据。
2.使阐发事理更形象,更生动,更有说服力,更有感染力。
正面描写、侧面描写
人物描写(肖像、心理、语言、动作)细节
议论
1.开头或结尾的议论往往是文章的主旨。
2.中间的议论,常常起过渡或引出主旨的作用。
1.在文章的开头或结尾,往往是文章的主旨。在开头有时是引起话题,在结尾是对主题的总结。
2.在段落的开头或结尾,往往是段落的中心。
说明
作解释,有利于把人、事、物展示给读者。
※例题精讲
(一)白兰瓜 毕淑敏
……
⑩突然,在大漠与公路相切的边缘,出现了一个木乃伊似的老人。地上铺一块羊皮,上面孤零零地垛着一小堆瓜。他出现得那样突兀,完全没有从小黑点到人形轮廓这样一个显示过程,仿佛被一只巨手眨眼间贴到苍黄的背景上。
⑪“瓜甜吗?”我们停下车,习惯地问。老人慢吞吞地回答:“这里是安西呀!”因为别无选择,我们买了老汉的瓜。老人树根一样的脸上没有表情。极便宜的价钱。
⑫安西的白兰瓜外观上毫无特色,第一口抿到嘴里,竟然是咸的!过了片刻,才分辨出那其实不是咸,而是一种浓烈的甜。甜到极处便是蜇人的痛,嘴角、舌尖都甜得麻酥酥的,仿佛被胶粘住了。抓过瓜缘的手指间的汁水仿佛青蛙的蹼一样,撕扯不开。手背上淌过的瓜汁,留下一道透明的痕迹,舔一舔,又是那种蜂蜜般的甜。
⑬真不知如此苦旱贫瘠的安西怎么孕育出如此甘甜多汁的白兰瓜。
……
问:第⑫段对白兰瓜“浓烈的甜”的描写,给人印象深刻,请加以赏析。(4分)
答案示例一:通过描绘多种感觉来表现白兰瓜浓烈的甜,如味觉上,从咸到甜的变化,“舔一舔,蜂蜜般的甜”等;触觉上,“蜇人的痛”、“嘴角、舌尖都甜得麻酥酥的”等,写出了浓烈的甜带来的多方面的感受。
答案示例二:通过生动形象的比喻来写,将手指间的瓜汁比作“青蛙的蹼”,表现出瓜汁的粘稠,来写浓烈的甜。使用的动词准确传神,“粘”、“撕扯”等动词的运用写出瓜汁的浓粘,从而写出瓜汁甜到极处。
(二)识小难 池莉
①前天傍晚,天空静穆,晚霞明丽,西天已然跃出一颗耀眼的寒星,我喜欢在这样的时刻外出散步,便迎着那颗星星走去,悠然淡然。半路遇上了一位男邻居,推着一辆婴儿车,也是悠然淡然,嘴角带了平素没有的生动笑意。这笑意引得我停留下来,俯身去看婴儿车里面的婴儿,原来是这邻居得了第一个孙子。我一看,人就傻了。
②一个婴儿,在天地之间,端然大方地熟睡着,皮肤如此洁净细嫩,嘴唇如此新鲜红润,眉眼与鼻子,生得如此横平竖直。我的天!刚满月的婴儿居然是这样的面目俊美啊!而且居然是这样的娇小啊!娇小得我简直不敢碰他,伸出去的手指不知不觉又收了回来,生怕碰坏了这样娇小的俊美。
③我自己也是生育过女儿的,我自己也是从婴儿成长起来的,怎么以前我一点都没有意识到婴儿娇小成这个样子呢?而且完美到这种程度呢?我也不知道怎么才好,简直一塌糊涂,散步到天黑也忘记回家。一路走来走去,都是认真地回忆与辨识我女儿的婴儿时代,用刚才那婴儿的娇小,去证明世上所有婴儿的娇小,包括我自己的。原来我竟然识不得生命之小呢!
④邻居有一人,在二楼阳台吹笛。想必是一个专业笛手,吹了多少年的,只是一个婉转,就把人的千般柔肠万般情感都勾引出来。这个时候,我立在湖边了,湖水汤汤,烟波浩渺,天幕上的那颗星星一直与我对望。这生生不息的人世啊!就是从这般的娇小开始的吗?这娇小的俊美的生命啊!爱得叫我连一个“爱”都说不出来了。
(选自池莉系列散文《熬至滴水成珠》中的一篇,有删改)
◎1.第①④段画线句中描写了星星的不同特点,请加以赏析。(4分)
第①段以“跃出”表现了宁静、明丽天空下星星的动态美,又以视觉、触觉写出星星明亮并带有寒意的特点,烘托出环境的温馨安宁,引出下文。第④段运用拟人(移情)手法,称星星“一直与我对望”,赋予了星星人的情感,表现作者内心万千柔情,无限感慨。(4分,第①段、第④段各2分)
【例3】去年冬末,我给一位远方的朋友写信,曾说我要尽量的吞咽今年北平的春天。
今年北平的春天来的特别的晚,而且在还不知春在哪里的时候,抬头忽见黄尘中绿叶成阴,柳絮乱飞,才晓得在厚厚的尘沙黄幕之后,春还未曾露面,已悄悄的远引了。
天下事都是如此——
去年冬天是特别地冷,也显得特别地长。……我无聊地安慰自己说:“等着罢,冬天来了,春天还能很远么?” 然而这狂风、大雪,冬天的行列,排得意外地长,似乎没有完尽的时候。有一天看见湖上冰软了,我的心顿然欢喜,说:“春天来了!”当天夜里,北风又卷起漫天匝地的黄沙,忿怒的扑着我的窗户,把我心中的春意又吹得四散。……
九十天看看过尽——我不信了春天!
几位朋友说:“到大觉寺看杏花去罢。”虽然我的心中始终未曾得到春的消息,却也跟着大家去了。到了管家岭,扑面的风尘里,几百棵杏树枝头,一望已尽是残花败蕊……
我想,“春去了就去了罢!”归途中心里倒也坦然,这坦然中是三分悼惜,七分憎嫌,总之,我不信了春天。
……
一春来对于春的憎嫌,这时都消失了。喜悦地仰首,眼前是烂漫的春,骄奢的春,光艳的春……
虽然九十天中,只有一日的春光,而对于春天,似乎已得了酬报,不再怨恨憎嫌了。
“我不信了春天”,作者为什么反复这样说?这样的写法有什么好处?(6分)
【答案】苦苦等待春天,春天却迟迟不来;许多次春天刚一露面,就被寒风冷雨驱散;到处寻找春天,却发现春天早已远引。欲扬先抑,突出下文的“一日的春光”。
【分析】从第二段到第八段,作者用了大量的篇幅描写北平今年苦涩的春天。第二段表达了两层意思:一是今年北平的春天来得特别晚;二是春还未曾露面,就已悄悄地远逝了。第三段,以“天下事都是如此”表达出对今年北平春天的失望。第四段,先交待了去年冬天冷而长的特点,后表达了苦苦地等待春天,春天却迟迟不来的心意。第五段,以两句“有一天看见”的内容,再现出了春天刚一露面,就被寒风冷雨击退的情景。第六段,“九十天看看过尽”,作者盼春春不至的焦急心情跃然纸上,难怪有“我不信了春天”这样的激愤之辞。第七段,寻春到大觉寺、管家岭、大工等处,却发现春天已经远逝,再次表达对今年北平春天的失望之情。于是,在第八段里,作者表达出对春天再也不指望什么的“坦然”心态,再次重复强调“我不信了春天”。
从以上分析中可以明确看出“我不信了春天”的原因,有三个层面的内容:一是苦苦等待春天,春天却迟迟不来;二是许多次春天刚一露面,就被寒风冷雨驱散;三是到处寻找春天,却发现春天早已远引。
从写作方法上看,作者这样写是为了欲扬先抑。有了这一抑再抑的描写,下文“一日的春光”才会扬得很高。
※课堂练习
(一)
(9)这个启示是前年初夏又加深了的。那些洋槐已经成为一片林子,它们的各种形态的树冠在空中互相掺接,形成一个巨大的绿盖,把那史前沉沙严密地覆盖起来,那沉沙上也逐年落积了一层或薄或厚的黄土,各种耐旱的野草已形成植被,只有少许几坨地方像秃疤裸露。五月初,我的后坡上便爆出一片白雪似的槐花,一串串垂吊着,蜜蜂从早到晚都嗡嗡嘤嘤如同节日庆典。那悠悠的清香随着微微的山风灌进我的旧宅和新屋,灌进大门和窗户,弥漫在枕床被和书架书桌纸笔以及书卷里。我不想说沉醉。我发觉这种美好的洋槐花的香气可以改变人的心境,使人从一种烦躁进入平和,从一种浮躁进入沉静,从一种黑暗进入光明,从一种龌龊进入洁净,从一种小肚鸡肠的醋意妒气引发的不平衡而进入一种绿野绿山清流的和谐和微笑……尤其是我每每想到这槐香是我栽植培育出来的。
(10)最上边的那一棵没有开花。我根本没有对它寄托花的期望,它能保住生命就很不容易了,它保存生命所付出的艰辛比所有花串儿繁密的同族都要多许多。前年春天我回家去,我惊喜地发现它的朝着东边的那根枝条上缀着两朵白花,两朵距离很大而不能串结成串儿的花。我的心不由地微微悸动了,为了这两朵小小的洋槐花而悸颤不止。它终于完成了作为一种洋槐树的生命的全过程,扎根,绿叶,青枝和开花,一种生命体验的全过程,而且对生存的艰难生存的痛苦的体验最为深刻。我俯身低头亲吻了这两朵小花,香气不逊于任何别的一树。
(11)每有风起,这片洋槐组成的小森林便欢腾起来,绿色的树冠在空中舞摆,使我总是和那海波海涛联系起来。是的,绿色的波涛汹涌回旋千姿百态风情万种,发出低吟响起长啸以至呐喊。这些都使我陷入一种温馨一种激励一种亢奋。每有骤雨降临,更有一种呼啸与喧哗,形成一种翻江倒海的巨声,使人感到恐怖的同时又感到一种伟力。那风声雨声和整个村庄的树木群族不可分割地融汇在一起。每当风和日丽,我在写作疲惫时便走出后院爬上后坡,手抚着那已经粗糙起来的树干倚靠一会儿,或者背靠大树坐在石头上抽一支烟,便有一种置身森林的气息。旱薄荷依然有薄荷的清香,腐烂的落叶有一股腐霉的气味。我的小森林所形成的绿色的风,给我以生理的和心理的调节;而这种调节却是最初的目的里所没有的。
请对(9)(11)两段划线句从形式和内容上加以辨析。(4分)
(4分)前一句通过嗅觉、视觉、听觉(1分)描写了后坡洋槐树开花的美好场景,让作者心境改变(平和沉静)(1分)。后一句用比拟手法(1分)写顶端的洋槐与后坡洋槐(整片的洋槐小森林)在风中的欢腾的场景,让作者感叹生命的力量(激励亢奋)(1分),深化主题 。
(二)我的邻居吴冠中
①九旬高龄的吴老,和我同住京南方庄小区古园一区,塔楼南北毗邻。老人喜欢方庄,说这里有人气。旁边就是体育公园,我常在公园遇到他们老两口,他搀扶着她,缓缓地,一步一步。
②第一次见吴老,我问他:“记得吗?我们报纸曾编发过你的专版,有你一帧正在写生的大幅照片和年轻时在凡尔赛宫的一张……”吴老抢着说:“记得。”我说:“大标题很醒目——《鲁迅是我的人格老师》!你注重绘画和文学的沟通,使人更理解你的绘画,也更理解你的散文。”
③先前见过他在路边小摊上理发,后来在理发店也和他擦肩而过。这个“福云理发店”,四人座,优惠老人,只收五元。我去理发时,老板娘总会提到吴老,他是那里的老顾客。
④邻居都知道这个很不起眼的小老头是个大画家,却不知道他的作品被拍卖过成百上千次。万贯家产吧?却“穷”得布衣素食。老头倔,价值几百万、几千万的传世名画一捐就是百多幅,消费却极端平民化。当理发店的老板娘得知这个老头的画卖到十多亿人民币的时候,她惊呆了,知道老人来小店理发绝非省钱图便宜。我问过吴老:“有消息称,你的一幅画又拍了四千多万元,创下新的纪录……”他不动声色,然后说了句:“这都与我无关。”
⑤吴老脑勤而心静,不大愿意接待访客,大家知趣,尽量不去打扰他。一次,约好去他家说事,踏进家门后我大吃一惊。他的住房同我家的一样大小,都是一百零八平米,没有装修,依旧是洋灰地、木制的窗框窗格子,一应的原生态,书房之小,堪称斗室,哎呀,太委屈一个大画家了,然而,他已经习惯了。他的画作就是从这间普普通通的住房走出,进入国际画廊。
⑥他和相濡以沫的她又从公园的林间小道缓缓走来,不认识的人都把他们当作退休多年的老职工。她三次患脑血栓,严重失忆。他伴着她,寸步不离,肩并肩搀扶着,平和而亲昵。我遇上他,总是聊上几句,她也总是和我的小孙儿说几句话。
⑦吴老以前常在楼下买天津煎饼,近年来,他不吃了。那个卖煎饼的安徽妇女对我说:“老头想吃,可就是咬不动了。”还说:“老头人好,没有一点架子。有一年,他送我一本挂历,说上面有他的画。”她还看见他亲自抱着字画从她身边走过,问他怎么自己抱着,他说抱得动的,没关系,马路边等车去。
⑧令人吃惊的是这么一次,吴老一大清早同夫人坐在楼下草坪边的洋灰台上,打开包儿,取出精致的印章,有好几枚,磨呀磨,老两口一起磨。卖煎饼的妇女走过去问他:“你这是做什么?”他说:“把我的名字磨掉。”“这么好的东西你磨它……”他说:“不画了,用不着了,谁也别想拿去乱盖。”
⑨多么珍贵的印章啊!为了防范赝品行世,吴冠中釜底抽薪。
⑩一天,又邂逅他和她。她飘着白发,扶着手杖,我的孙儿大声地喊:“奶奶好!”她无言地笑。《他和她》里正好写道:“她走在公园里,不相识的孩子们都亲热地叫她奶奶,一声奶奶,呈现出一个灿烂人生。”我便说:“吴老呀,你写的散文,特别是《他和她》,空谷足音。当下散文,写暮年亲情,无出其右者。”他摇头。我又说:“开篇普普通通的五个字‘她成了婴儿’就打动人心。”他微微一笑。
多次接触之后,我对吴老的文学观略有所悟,就是特别注重用文字表现感情内涵。吴老说:“我本不想学丹青,一心想学鲁迅,这是我一生的心愿。固然,形象能够表现内涵,但文字表现得更生动,以文字抒难抒之情,是艺术的灵魂。愈到晚年,我愈感到技术并不重要,重要的是内涵,是数千年千姿百态的坎坷生命,是令子孙后代肃然起敬的民族壮景。”
他丰满而瘦小,平易而固执,誉满全球却像个苦行僧。人们觉得怪异,其实,不难理解。他“一心想学鲁迅”,称鲁迅是自己的“精神的父亲”。回顾他坎坷的人生经历,读读他最满意的那幅油画《野草》,凝视鲁迅枕卧在杂花野草上瘦削却坚韧的头颅,这一切也许会变得很容易理解。
1. 第①段中的“有人气”指的是 。(2分)
2. 本文多处描写了吴冠中的神态与言行,对其分析错误的一项是( )(3分)
A.第①段画线句运用短句,放缓节奏,以细腻的描写表现出吴冠中对妻子的呵护。
B.第②段画线句直接体现了吴冠中对那次报道印象很深,也隐含了他的理想追求。
C.第④段画线句与上文吴冠中捐献名画的内容相呼应,表现了他淡泊名利的品格。
D.第段引用吴冠中的话是为了证明绘画的表现力不如文学,技巧的重要性不如内涵。
3. 联系上下文,从表达方式的角度赏析第⑨段画线句。(4分)
4. 第⑩段中作者认为“她成了婴儿”普普通通五个字打动人心,根据本文分析其原因。(4分)
5. 第段中画线句的含义是
。(3分)
6. 本文标题中“我的邻居”四个字耐人寻味,请对此加以评析。(4分)
答案:1、 有人情味
2、D
3、吴冠中的印章有很高的价值,却被他自己主动磨掉。作者用直接抒情的方式真切而强烈地表达出惋惜、惊讶、
敬佩等感情。
4、这句话写出了严重失忆的妻子在吴冠中的眼中宛如婴儿;她像婴儿一样缺乏自理能力;也如婴儿一样单纯;还
如婴儿一样让吴冠中怜惜。吴冠中用普普通通的五个字真切地传递出他对病妻的深情。
5、吴冠中外形瘦小,精神却丰富饱满;性格平易,追求执着;他是富有的世界级著名画家,物质生活却极为俭朴。
6、答案示例:“邻居”只是针对人物的居住位置而言的称谓,不涉及人物的身份和地位。吴冠中是著名画家,而作者却只把他当作一个邻居,记述了他日常生活中的一些琐事。这一视角有利于塑造作为普通人的吴冠中的形象,让读者了解到吴冠中作为公众人物之外的一面。标题中的这一称谓也表现出吴冠中与周围百姓的融洽,表现出他的人格魅力。
(三)村边的野地
张蛰
①我喜欢泡在村东的野地里,有时一群人,有时就我一个。野地很大,杂草、灌木丛生,那些粗细高矮歪直不同的杂树聚在一起,气象万千。在它的西南方向,废黄河一股水流蜿蜒而来,又在它东边很远的地方轻轻滑过朝东北方向平缓流去,河面时宽时窄,水量丰沛,水草丰满。那里有视野更为开阔的田地,村庄都被零星甩在某个角落里,我们叫它漫河滩。
②野地里,小路纵横交错,说明很多人来过且又走路的习惯不同,但真正泡在这里,一天到晚又见不到一个人影。除了人,村里的狗也来,我在野地里碰到狗的时候比人多,狗来这里东嗅西嗅,有时会对一只野鸡狂追,但从来不会成功,对一闪而过的野兔子,狗却只当没看见。狗跑野地里来干什么?
③其实人来似乎也没什么目的性,我们一群孩子泡在野地里,除了玩爬树捉迷藏,有时会了结一些江湖恩怨,有时会商量到哪块大田地偷生产队的东西,有时会满地里寻找兔子窝和老鼠洞。这些事,在其他地方一样可做,但我们却莫名其妙地跑到野地里来了。了结江湖恩怨,被揍得鼻青脸肿的倒霉蛋,出了野地会自觉说成是自己爬树掉下来磕的,不仅得不到父母的半点同情,还会被他们咬牙切齿地痛骂:咋不摔死你哩,你就野吧!上野地来,就是为了给挨揍找个好借口吗?在野地里商量偷生产队的东西,偷来再跑到野地里分赃,在哪里不能商量不能分呢?我们习惯性地选择了野地。还有秋天,我们在野地里从老鼠洞中挖出的黄豆,每个人脱下裤子装都装不完,但在大田里同样如此,我们为何喜欢来到野地里找?为什么?
④更多时候,我们在野地里无事可干,像狗一样到处闻闻嗅嗅,无目的地到处走动,或是忽然卧倒在杂草丛里看一尘不染的蓝天。不知是谁最先想起来的爬树,先是爬到树上捉迷藏,后来我们爬到树上去发呆,每个人都茫然地抱着树干坐在树杈上,猴子一样东张西望或什么也不望。有一回田鸭子兴奋地发现远处走来的是自己的爹,立时扯起肚皮拚命嚎叫,但很快发现努力没有意义,嚎叫声刚出嘴就被风收拾了。后来我们越爬越高,但能爬到树梢的只有宁五,他能爬到十几米高的地方,把自己挂在树枝上被风摆来荡去地像个驴屎蛋。
⑤感觉自己长大后,我更喜欢一个人呆在野地里,一个人呆着,能听到树上的鸟叫,再多的鸟同时叫也能听得出不同。我能听出哪只鸟的叫充满饥渴,哪只鸟的叫充满快乐。我还能听得出鸟对话与鸟自言自语的不同,清晨鸟叫得清脆,黄昏鸟叫得兴奋。有时候,一朵云都从视野里消失了,一只鸟的叫声却没停息。我一个人爬到树上眺望的时候,总觉得东边的漫河滩虽然看起来阔大,但实际上很小。漫河滩的尽头是什么呢?我会问自己。我爬树,爬得越高,觉得天空越远。一个人既远离了地面又远离着天空时是惶急的,有无法自信的恐惧。
⑥受了委屈,不高兴,觉得无聊,不知道到哪儿去,我溜溜达达就到了野地里。我喜欢一个人跑到野地里听动静,露水的叭嗒声,野鸡踩在草丛和落叶上的脚步声,兔子啃啮青草的窸窸窣窣声,鸟起飞时拍打翅膀的呼喇声,都能让我平复不安。许多少年才有的烦恼,都是野地里的风抹平的。我用一根青草去抽打另一丛青草时,痛苦就消失了。我夸张地躺在草丛里,正莫名苦恼地睁大眼睛,一群人字形的大雁忽然此起彼伏地叫着从野地上方飞过,立马一身轻松。
⑦我们的少年时代就像被大人遗忘了一样,除了一口吃喝和衣不遮体的穿戴,其他的一切交给了我们自己。我们满世界游荡,见风而长。宁五学会了生吞鸟蛋,拴柱学会了剥刺猬,我学会了抓兔子……我们大呼小叫地在野地里跑过,在树上闲荡或是发呆,时光从琐碎的落叶、干草尖慢慢流走后,我们的小胳膊小腿也在鸟鸣与露水里悄然拔节。这个过程里所有来自内心的悸动,最终帮助我们解决的,都是村边的野地。野地收容了我们所有的秘密,安抚了我们最初对世界的恐惧,它用自己的有声世界和无声言语悄悄地照亮了一群少年幽暗的心门。不然,何以解释我们在那个年代的天真烂漫,何以解释我们对人世葆有的这份善良?
⑧野地是伟大的。
⑨野地的伟大我在多年后认识的更仔细,它天然具有的安抚和疗伤功能,它天生就有的启迪和疗伤功能,对我的少年时代是多么重要。我在自己的少年时代虽然缺吃少穿,却有幸拥有一片荒芜的野地,在无意间接受了它最完美的自然启蒙教育,这是今天生活在中国东部发达地区的孩子再也难以享受到的自然待遇。今天,还有多少少年能在自家门外拥有一片自在的野地呢?
⑩因为工作关的关系,我越来越深刻地意识到远离自然的少年是多么脆弱,这些缺失了身处自然中成长机会的儿童,体格与性格中普遍缺乏一种东西,例如很少父母意识到孩子注意力难以集中的症结与孩子难以接触真正的自然有关。更大的问题是,我们很少关注这个问题对未来意味着什么。
⑪在这个冬日,在灯下,我似乎又听到冬天的风从野地里呼啸而过的声音。雪厚厚地覆盖了整个漫河滩,河水停止流动,野地一片寂静,那些巨大的无叶树冠在风里晃动,正有雪被风雾一样地扬起,鸟都躲在了村庄里,兔子都在了雪下的干草窝里。我驻足而立,小手冻得老高,脸蛋赤红发黑,正看一群同伴在风里向野地里跑过去。野地更野。
(有删节)
1.赏析第①段的景物描写。(3分)
_____________________________________________________________________
2.第⑦段画线句巧用修辞,表现力强,请加以赏析。(3分)
_____________________________________________________________________
3.请从写作手法的角度赏析文章的第⑪段。(3分)
答案:1.作者描述了野地里杂草灌木丛生的气象万千的状态以及远处废黄河形成的视野开阔的背景,(1分)由近及远,由点及面地逐步呈现野地原生态的特征,(1分)体现了作者对野地的喜爱之情,为下文具体描述野地中的生活与思考做铺垫。(1分)
2.这句话运用比喻手法,把时光比作流水,缓缓流淌,生动地写出我们生长过程的悄无声息和自由自在。(1分)同时,运用比拟手法把我们的小胳膊小腿的生长比作植物的拔节生长,似乎我们就是野地里自然生长的植物,(1分)表达了作者认为我们与自然融为一体的感触(1分)。
3.最后一段由眼前冬日的灯下再次联想到故乡野地冬天的景象,并由此想象童年的自己驻足而立,看同伴跑向野地。(1分)由实及虚,虚实结合,(1分)表现了作者对故乡那片野地的无限追念以及感激。(1分)
(四)
渔村凉峙
施立松
①我们推门而出,铁艺花门哐当一声,深秋的凉意清脆袭来。回身关好院门,拢紧衣襟,慢步向海。不经意间抬头,一声惊呼脱口而出。满天星斗,镶嵌于夜空,恍若一斛钻石,倾倒在黑丝绒上,滚动,闪耀,无声地喧闹,璀璨地低眸,迷人心魄。一弯新月如眉,幽幽西斜。星月相互映照,彼此凝望,在太阳来临之前,共同守护夜的黑,梦的暖。
②有多久没见过这样的夜空了。光污染无处不在的城市和乡村,永远不知道它们失去了多少,比如星空,比如暗,以及暗中的一切。
③这是舟山市岱山县衢山镇凉峙村的凌晨四点三十分,听了一夜涛声的我们,要出去找太阳。
④这个面向东海的小渔村,三面被山环抱,一条弧形的岸堤,将村庄一分为二,一边是如镜的沙滩,长达数百米,一边是白墙黑瓦的房屋,和错综交杂的小路。无论形状,还是布局,凉峙,都像极我的家乡洞头后垅渔村。
⑤昨晚饭后,我们曾穿行在村中的小巷,才八点钟,整个村庄已阗静无声。中年的我们,突然聊发少年狂,就着手机的手电筒,在平坦如砥的沙滩上找不甚明显的突起,然后用手指刨开,看赭色花蟹四下逃散,也不问他们今夜将在何处栖身。年轻的几个跑去追海浪,风平的夜晚,浪也斯文端庄,追浪的那几个,难免嫌太乏味,一点刺激都没有。正待转身不玩了,却被新推的浪头,打湿了鞋袜,一声声惊呼,仿佛要把整个村庄都惊醒。慢慢地,上涨的潮水淹没了沙滩,我们坐到岸边的矮墙上,脱了鞋子,双腿晃荡,身后微弱的路灯把我们的影子投到海面,一行淡淡的影子随着海浪起起伏伏,想起晚饭时分刚听过的歌:浪奔浪流,万里滔滔江水永不休……那些青春岁月里的好时光,那陪伴在身边一起歌一起笑一起玩闹的人,如今都去了哪里?在凉峙,在秋风渐凉的夜里,深深地怀念起,也不能怎么样,只对身边的人轻轻地说:好想好想唱首歌……
⑥成年以后,离开了村庄,枕着涛声入梦已成奢侈的事。猛地再枕涛声,不免难以成眠。思量着,回忆着,黎明悄然而至,匆匆披衣而起,与朋友一起去看日出。
⑦此时,村庄的左前方,两座馒头似的岛屿之间,有一抹淡淡的绯红。太阳即将出来了,我们面向着它,等待着,这一场海上日出,又将如何地惊魂动魄。可是过了良久,那红一点变化也没有,相反的方向,却现出了鱼肚白。难道,那才是东方?怎么会错得这般离谱?在我的家乡渔村,太阳就是从村庄的左前方出现的。带着疑惑,连忙向鱼肚白的方向奔去,果然,一枚红日自海平面冉冉升起。而那抹绯红,竟然是一艘停泊的巨轮。
⑧村庄也苏醒了。路边,渔嫂们坐在渔网间,织补着渔网。一家名为时光客栈的民宿后菜园里,鬓发斑白的老奶奶佝偻着身子,在菜地里捉菜青虫,裹过的小脚,走在菜畦间有些踉跄。她捉得极认真,任由我们喊她,就是不抬头。
⑨村里的八十余家民宿,已自成一道风景。穿行在村中小路,“拾光时舍”“海映朗庭”“渔人之家”“海蓝之星”“海月小筑”“昨海小憩”“刘三姐渔家乐”“大拇指客栈”,形形色色的“宿招”纷至沓来,每家民宿都刻意营造自己独特的风情。步入一家蓝色围墙的小院,院子里,橘树挂满了青青黄黄果实,晚饭花端着一个个小酒盏,雏菊沾着晨露的紫花瓣簇拥着嫩黄的蕊,不知名的树举着一串串鲜红的叶,像叫卖着冰糖葫芦。门上悬着一块木板,白色的油漆写着“诗和远方就在眼前”,不禁莞尔。想想也是啊,假期时,那一拨一拨来自上海,来自杭州,来自宁波,来自各大都市的旅客,不就为着在这里寻找他们的诗和远方的吗?
⑩回到寄住的“海映朗庭”民宿。院子里,作家们各自捧了书在读。主人家的孩子,五六岁了,央求着年轻女作家:“陪我玩一会儿呗,陪我玩一会儿呗……”
“快过来,别打扰姐姐!”他父亲唤他,又充满歉意地向我们解释道,“村里都是老人和幼儿,能陪他玩的人太少了。”是呢,就像我早早离开我的家乡一样,似乎村庄的年轻人都迫不及待地奔向外面的世界。但是,无论离开多久,渔村烙在心上的印痕,永远不会消失;无论走出多远,渔村都还是午夜梦回时目光聚焦的地方。
这时,山西文友玄武发来他写我家乡洞头的文,他说:我对洞头已经怀有一种亲切而温暖的情感,像寒雨中去饮烫过的酒,像大雪中着貂裘而行,像春夜坐在飞舞的落花中。这样的情感,唯有在故乡时才曾有过。
我读着,竟失了神,因为,我心间也正鼓荡着这种亲切而温暖的情感。
凉峙,这与我家乡相似到让我分不清东西南北的凉峙啊。
(有删节)
1.第①段描写凉峙夜空的美很有特色,请加以赏析。(4分)
2.从叙述的角度,分析第⑤段的作用。(3分)
【答案】1.首先以我们的惊呼侧面突出凉峙夜空的美,接着以比喻、拟人手法,形象细腻地刻画了满天星斗闪耀、新月如眉、星月交辉的美好景象,赋予星月人格,给人以亲切温暖之感。并采用化静为动的手法,赋星斗以动感,更好地传达出夜色空的美。
评分说明:“以我们的惊呼侧面突出凉峙夜空的美”“以比喻、拟人手法”“形象细腻地刻画了满天星斗闪耀、
新月如眉、星月交辉的美好景象”“赋予星月人格,给人以亲切温暖之感”“采用化静为动的手法,赋星斗以动感,
更好地传达出夜色空的美”1 点 1 分,给满 4 分为止。
2.插叙昨晚我们聊发少年狂的玩乐场景,抒发时光易逝,物是人非的感慨,呼应开篇听了一夜涛声的我们暗夜出去
找太阳的内容,为下文在渔村获取亲切温暖情感作铺垫。
评分说明:“插叙昨晚我们聊发少年狂的玩乐场景”“抒发时光易逝,物是人非的感慨”“呼应开篇听了一夜涛
声的我们暗夜出去找太阳的内容”“为下文在渔村获取亲切温暖情感铺垫”1 点 1 分,给满 3 分为止。
※课后作业
茶醉
姚宜玦
柔的月色使人醉;在青春如好花新放时也醉;或历练过人世沧桑又远离了故乡,再凝视孩童天使般小脸也醉;跋涉过好长好远的生命旅程,中年后幸得好心情和闲暇,来回顾自己初为父母的欣喜和快乐也醉;当然,饮美酒亦醉。如友伴好、风好、竹好、山水好,品好茶也会醉。
四月下旬,雨后初晴的好天气,天微微阴,偶有日影在微凉的风中飞去,仿佛是江南暮春气息。我们三辆车由痖弦领头,带着一群爱茶的同好,驶向乌来山谷去尝好茶。
久雨把路树洗得青碧苍翠。入山区后,屡见山畔有白色的花朵,缀在万绿之中,虽然是掠眼而过,仍识得是素雅美丽的野百合。近几年,我们在马路畔或安全岛上,常看到一片繁茂的花树,如红木棉、新品种的矮杜鹃、洛阳花、万寿菊和各种海棠„„使我们的居住环境增添优美高雅的气息,这是台北市美丽的进步。过日子有余蓄才能顾及生活的品质和内涵;精致文化必定要有富足安定来作底子。
我们一行人憩息在巨龙山庄二楼,面向一山灵秀逼人的修竹,楼窗下竟伸展着一条柔顺的小溪,溪水清澈见底,轻吟着游过两旁的乱石,悠然下山去。都市人见惯火柴匣式的水泥公寓,和阴暗的玻璃帷幕,见到溪床上笨拙朴实的石块,心里有说不尽的欢喜。我真想坐在溪畔乱石上喝茶,把脚放在溪水里嬉戏。
一般人习惯泡茶的方式,都是唐朝喝茶老祖宗陆习式;把茶叶入壶,加开水或微开或起鱼眼泡的热水。而我们此刻要欣赏的是,俗花。正是日前许多茶艺馆沸沸扬扬提倡的方式。我们分三组围茶桌静坐,楼外山鸟清亮的歌声,好像也要来分享我们的好茶。
精于茶的王昭文先生,递给我们几只名壶轮流欣赏。我对壶有极深的感情。先父和母亲讲究生活艺术,先父尤嗜好茶。我故乡宜兴出产有名贡茶、阳羡茶和名闻世界的紫砂茶壶,亲戚间家家有几把世代相传的名壶。父亲常用的茶壶,深沉如暮霭般暗紫,隐隐有丝缎柔美的光泽,盈盈在握,仿佛是一握温润的古玉。童年的我,常常在父亲书桌上偷啜一口,“爸爸的茶好苦哇!”好苦好苦的茶,苦后甘来,那芬芳甘美的余味缠绵直到几十年后的今天。我的爱茶,想必是从偷喝父亲一口好茶开始„„
泡茶看似极简单,但要把等量的茶叶、水沸量和时间配合得恰到好处,非有长时期的学习和经验不可。吃是艺术,泡好茶也是艺术。为我们这桌泡茶的高手东正道先生,才三十二岁,他圆圆的脸上却是一派安详。我和司马、沈谦同桌。沈谦和临时有事缺席的亮轩,都温文尔雅,眉宇间蕴藉着中国几千年来读书人的风采和气质。我常称他们是今之古人....。想必沈谦也精于茶艺,他竟看出东正道先生泡茶的手法似古玉,温润圆熟。
茶好了,茶好了,茶香轻扬。一杯杯的品尝,醇美之极的铁观音、带着浓郁果香的冻顶、嘉义梅山的包种,气味芬芳华丽„„喝久了,相互又到邻桌去“串门子”,品尝不同种类的好茶。最后,我又喝了四杯色泽艳丽如葡萄酒、入口醇厚的乌龙,俗称“栟风茶”。据说 “栟”在台语是“盖”或吹牛的意思。我问王昭文先生:明明是好茶,怎可说是“栟”。他只是安详地微笑回答。也许生活里,许多俗称俚语就是这样地流传。王先生夫妇遍尝台湾名茶,整日与茶为友,所以他们淳朴的脸上都很安详。这是爱茶的气质吗?看他们的年龄,正是二次大战后的新生代。他们在三十多年安定富足的生活中茁长,事业和经济有了深厚的基础,已是社会中有实力的中坚分子,因此,他们更有能力寻求精致生活的种种美好。
他们使我想起三十多年前,我在报社工作,曾多次环岛旅行。有一年春天,我们坐着老旧吉普车,在南台湾简陋的公路上行驶。在林木苍苍的山路上,遇上一群群孩童,他们都赤着脚,像林中的小鹿,急行到十几里外的学校读书。那些天真的孩子,留给我深刻的记忆。我们曾照过一些相片,但已在我岁月流转中失落了。我相信,那天山路上赤脚的孩童,现在都已有了美好的生活。我真希望再看到他们,重温昔日春天山路上温馨的回忆。
回家后,一下午在山谷中品尝的各种好茶,都在我身体里活泼地潺动,多饮茶也会醉的。
深夜,我在巷底小公园中散步,好茶的甘香仍留在我口齿间。半月朦朦,被淡淡的月晕围绕,明天该有风吧!我走过沉沉的林阴小道,仿佛正穿过父亲书房门口高大的法国梧桐,走近父亲紫檀木的大书桌,偷啜一口小壶中苦涩甘美的好茶,那温暖的茶香一直在我生命中延续流动。
月醉了。
1.第3段描写了开车前往乌来山谷一路上的美景有何作用?(2分)
__________________________________________________________________________________________
__________________________________________________________________________________________
2.第4段的画线句运用________修辞手法,生动地表现出_______________________________________________(3分)
3.第7段中“我常称他们是今之古人”,“今之古人”在文中的含义_______________________________ (2分)
4.文章最后作者写到“走过沉沉的林阴小道,仿佛正穿过父亲书房门口高大的法国梧桐,走近父亲紫檀木的大书桌,偷啜一口小壶中苦涩甘美的好茶,那温暖的茶香一直在我生命中延续流动。”,联系全文,简要赏析这样写的好处。(5分)
__________________________________________________________________________________________
__________________________________________________________________________________________
__________________________________________________________________________________________
__________________________________________________________________________________________
答案: 1.(2 分)烘托出(衬托)出作者去品茶路上轻快、悠闲的心情。
2.(3 分)拟人(比拟)(1 分)溪水柔顺、轻灵、缓缓流淌的特点。(2 分)
3.(2 分)具有中国古代文人的风采 与气质的现代人。
4.(5 分) 内容 3 分,形式 2 分。例:以想象跨越时空,表达茶在我生命中的特殊意义和作用,表达作者对如茶般苦涩甘美的人生的领悟,增添了文章的深度与厚度。结构上与上文照应,前后勾连,令人回味。
课 题
初高衔接第八课:文学类阅读技巧——表达方式、表现手法做题方法
教学目标
1、掌握散文阅读的基础知识,表现手法,表达方式。
2、掌握散文阅读的答题步骤并且能够运用于题目中。
授课内容概要
※知识精讲
一、 表现手法及其作用
手法
含义
作用
抑扬结合
“抑”,就是压制,表现为对表现对象的贬低,批评,否定,甚至丑化;“扬”,就是褒扬,表现为对表现对象的抬高,赞扬,肯定,美化。这两种表现手法结合在一起,可以收到特殊的表达效果。有时候,为了对事物进行褒扬,往往先进行贬损,以形成鲜明的对照;有时候,则是为了贬损表现对象而先进行褒扬,形成前后的强烈反差。这就是我们常说的欲扬先抑或欲抑先扬。
突出强调作者肯定(先抑后扬)或否定(先扬后抑)的观点。
点面结合
“点”,就是某一个具体的对象,加强点的描写,可以使文学作品内容具体,有血有肉;“面”,就是较为全面的情况的概述,注意面的描写,可以使文学作品具有普遍意义,深化主题。
可以使文学作品既具体又有概括性
动静结合
“动”,就是对事物的动作形态进行描绘;“静”,就是对事物的静止状态进行描绘。
文学作品中可以运用对比、反衬等手法,以动写静,或以静写动,以求得动中显静,静中有动,从而深刻地显示人物的思想感情与行为动作,使人物形象更有魅力;使情节波澜起伏,更加引人入胜。
叙议结合
“叙”就是叙述事物的情况;“议”就是发表作者的意见。记叙和议论交叉进行。
“叙”往往是“议”的基础,“议”则是“叙”的升华,是点睛之笔。
情景交融
“情”是作品表达出来的感情因素,是诗歌一项重要的内容;“景”则是作品中的景物描写。在古代诗歌中,“情”与“景”往往水乳交融地结合在一起,相得益彰。而现代文学作品构成情景交融的意境的,通常有“触景生情”“借景抒情”“寄情于景”“状物抒情”等写法。
“触景生情”是指在文学写作中,自然景物和它的变化,触发了作者的联想,引起和触动了作者内在的思想感情。“借景抒情”是指作者通过对自然景物和生活场景的描绘来抒发人物或自己的主观感情。“寄情于景”,指作者在写作中,带着由人物或作者自己的遭遇或处境而产生的强烈感情(如欢乐、悲哀、苦闷、彷徨等),去观察和描写客观的自然景物,并自觉或不自觉地把这种主观感情熔铸到客观景物的描写之中,以客观之景来寄托主观之情。“状物抒情”指在文学写作中,作者通过对自然风物的特点、特征的细致具体的描绘,抒发人物或作者自己强烈的感受和真挚的感情。
抒情含蓄委婉,意味悠长。
衬托或烘托
利用事物间近似或对立的条件,以一些事物为陪衬来突出某一事物;
可以强调作者要表达的情感,增强语气,使意义明显。
对比
把两种对立的人物、事物或同一人物、事物的两个不同方面进行对照比较,起到强调突出的作用。衬托一般是以次衬主,对比是正反对照,无主次之别。
能够有力地显示事物的差异,突出事物的特点。
渲染
是用各种手段对环境、场面、人物、时间等多方面的重彩浓墨的描写。
突出什么气氛、刻画人物的什么特点、表现文章的什么主题。
象征
用具体的事物表示抽象的概念或思想感情,而这两方面的内容要有相似、相近、相连之处。
首先是它把抽象的事理表现为具体的可感知的形象;其次是可以使文章更含蓄些,运用眼前之物,寄托深远之意;再次是主要用物象征人的品德节操;引起联想;加深读者对文章情感或哲理的理解。
白描
细描
“白描”,是指用最简练的笔墨,不加烘托,描画出鲜明生动的形象,也叫“简笔”;“细描”,是指对描写对象进行浓墨重彩的描绘渲染,以突出事物的特点,也叫“工笔”。
卒章显志
是指在文学作品的篇末结尾处才点出作品主题的一种写法。
画龙点睛
借古讽今
是指在文学作品(尤其多见于古代诗歌)运用典故、史实等来讽喻、影射现实的写法。
它能隐晦含蓄地表达作者不能明说或不方便明确说出的的对显示的不满或批评。
托物言志
通过描摹事物具体、生动的形象,刻画事物的特点,寄托作者的心志,说明关于社会人生的道理。
借物说理能够把不容易讲清楚的抽象道理深入浅出地说明白,使道理生动而具体,更有说服力。
二、 表达方式及其作用
表达方式
散文(小说)
随笔(政论文)
种类
分类及说明
记叙
顺叙
交代清楚明白
散文中,为表达主旨作铺垫。
小说中,塑造形象,表达主旨。
1.引出需要阐发的事理。
2.作为事理的材料论据。
3.使阐发的事理形象生动。
倒叙
引起悬念
插叙
使叙述完整
补叙
对前面的叙述加以补充、解释
抒情
直接抒情
1.往往是文章的主要情感,文章的主旨。
2.在开头起定文章基调的作用;在结尾,往往使文章主题得以升华。
1.抒情的笔法表达事理,即文章主旨。
2.对文章主旨起强调作用
间接抒情
描写
细描、白描
1.在散文中主要是使人物或事件更加形象生动,更好地表达主旨。
2.在小说中,主要是再现自然景色、事物情状、描绘人物的形貌及内心世界,使人物活动的环境具象化。
1.对事物的描写,往往是作为阐发事理的材料论据。
2.使阐发事理更形象,更生动,更有说服力,更有感染力。
正面描写、侧面描写
人物描写(肖像、心理、语言、动作)细节
议论
1.开头或结尾的议论往往是文章的主旨。
2.中间的议论,常常起过渡或引出主旨的作用。
1.在文章的开头或结尾,往往是文章的主旨。在开头有时是引起话题,在结尾是对主题的总结。
2.在段落的开头或结尾,往往是段落的中心。
说明
作解释,有利于把人、事、物展示给读者。
※例题精讲
(一)白兰瓜 毕淑敏
……
⑩突然,在大漠与公路相切的边缘,出现了一个木乃伊似的老人。地上铺一块羊皮,上面孤零零地垛着一小堆瓜。他出现得那样突兀,完全没有从小黑点到人形轮廓这样一个显示过程,仿佛被一只巨手眨眼间贴到苍黄的背景上。
⑪“瓜甜吗?”我们停下车,习惯地问。老人慢吞吞地回答:“这里是安西呀!”因为别无选择,我们买了老汉的瓜。老人树根一样的脸上没有表情。极便宜的价钱。
⑫安西的白兰瓜外观上毫无特色,第一口抿到嘴里,竟然是咸的!过了片刻,才分辨出那其实不是咸,而是一种浓烈的甜。甜到极处便是蜇人的痛,嘴角、舌尖都甜得麻酥酥的,仿佛被胶粘住了。抓过瓜缘的手指间的汁水仿佛青蛙的蹼一样,撕扯不开。手背上淌过的瓜汁,留下一道透明的痕迹,舔一舔,又是那种蜂蜜般的甜。
⑬真不知如此苦旱贫瘠的安西怎么孕育出如此甘甜多汁的白兰瓜。
……
问:第⑫段对白兰瓜“浓烈的甜”的描写,给人印象深刻,请加以赏析。(4分)
答案示例一:通过描绘多种感觉来表现白兰瓜浓烈的甜,如味觉上,从咸到甜的变化,“舔一舔,蜂蜜般的甜”等;触觉上,“蜇人的痛”、“嘴角、舌尖都甜得麻酥酥的”等,写出了浓烈的甜带来的多方面的感受。
答案示例二:通过生动形象的比喻来写,将手指间的瓜汁比作“青蛙的蹼”,表现出瓜汁的粘稠,来写浓烈的甜。使用的动词准确传神,“粘”、“撕扯”等动词的运用写出瓜汁的浓粘,从而写出瓜汁甜到极处。
(二)识小难 池莉
①前天傍晚,天空静穆,晚霞明丽,西天已然跃出一颗耀眼的寒星,我喜欢在这样的时刻外出散步,便迎着那颗星星走去,悠然淡然。半路遇上了一位男邻居,推着一辆婴儿车,也是悠然淡然,嘴角带了平素没有的生动笑意。这笑意引得我停留下来,俯身去看婴儿车里面的婴儿,原来是这邻居得了第一个孙子。我一看,人就傻了。
②一个婴儿,在天地之间,端然大方地熟睡着,皮肤如此洁净细嫩,嘴唇如此新鲜红润,眉眼与鼻子,生得如此横平竖直。我的天!刚满月的婴儿居然是这样的面目俊美啊!而且居然是这样的娇小啊!娇小得我简直不敢碰他,伸出去的手指不知不觉又收了回来,生怕碰坏了这样娇小的俊美。
③我自己也是生育过女儿的,我自己也是从婴儿成长起来的,怎么以前我一点都没有意识到婴儿娇小成这个样子呢?而且完美到这种程度呢?我也不知道怎么才好,简直一塌糊涂,散步到天黑也忘记回家。一路走来走去,都是认真地回忆与辨识我女儿的婴儿时代,用刚才那婴儿的娇小,去证明世上所有婴儿的娇小,包括我自己的。原来我竟然识不得生命之小呢!
④邻居有一人,在二楼阳台吹笛。想必是一个专业笛手,吹了多少年的,只是一个婉转,就把人的千般柔肠万般情感都勾引出来。这个时候,我立在湖边了,湖水汤汤,烟波浩渺,天幕上的那颗星星一直与我对望。这生生不息的人世啊!就是从这般的娇小开始的吗?这娇小的俊美的生命啊!爱得叫我连一个“爱”都说不出来了。
(选自池莉系列散文《熬至滴水成珠》中的一篇,有删改)
◎1.第①④段画线句中描写了星星的不同特点,请加以赏析。(4分)
第①段以“跃出”表现了宁静、明丽天空下星星的动态美,又以视觉、触觉写出星星明亮并带有寒意的特点,烘托出环境的温馨安宁,引出下文。第④段运用拟人(移情)手法,称星星“一直与我对望”,赋予了星星人的情感,表现作者内心万千柔情,无限感慨。(4分,第①段、第④段各2分)
【例3】去年冬末,我给一位远方的朋友写信,曾说我要尽量的吞咽今年北平的春天。
今年北平的春天来的特别的晚,而且在还不知春在哪里的时候,抬头忽见黄尘中绿叶成阴,柳絮乱飞,才晓得在厚厚的尘沙黄幕之后,春还未曾露面,已悄悄的远引了。
天下事都是如此——
去年冬天是特别地冷,也显得特别地长。……我无聊地安慰自己说:“等着罢,冬天来了,春天还能很远么?” 然而这狂风、大雪,冬天的行列,排得意外地长,似乎没有完尽的时候。有一天看见湖上冰软了,我的心顿然欢喜,说:“春天来了!”当天夜里,北风又卷起漫天匝地的黄沙,忿怒的扑着我的窗户,把我心中的春意又吹得四散。……
九十天看看过尽——我不信了春天!
几位朋友说:“到大觉寺看杏花去罢。”虽然我的心中始终未曾得到春的消息,却也跟着大家去了。到了管家岭,扑面的风尘里,几百棵杏树枝头,一望已尽是残花败蕊……
我想,“春去了就去了罢!”归途中心里倒也坦然,这坦然中是三分悼惜,七分憎嫌,总之,我不信了春天。
……
一春来对于春的憎嫌,这时都消失了。喜悦地仰首,眼前是烂漫的春,骄奢的春,光艳的春……
虽然九十天中,只有一日的春光,而对于春天,似乎已得了酬报,不再怨恨憎嫌了。
“我不信了春天”,作者为什么反复这样说?这样的写法有什么好处?(6分)
【答案】苦苦等待春天,春天却迟迟不来;许多次春天刚一露面,就被寒风冷雨驱散;到处寻找春天,却发现春天早已远引。欲扬先抑,突出下文的“一日的春光”。
【分析】从第二段到第八段,作者用了大量的篇幅描写北平今年苦涩的春天。第二段表达了两层意思:一是今年北平的春天来得特别晚;二是春还未曾露面,就已悄悄地远逝了。第三段,以“天下事都是如此”表达出对今年北平春天的失望。第四段,先交待了去年冬天冷而长的特点,后表达了苦苦地等待春天,春天却迟迟不来的心意。第五段,以两句“有一天看见”的内容,再现出了春天刚一露面,就被寒风冷雨击退的情景。第六段,“九十天看看过尽”,作者盼春春不至的焦急心情跃然纸上,难怪有“我不信了春天”这样的激愤之辞。第七段,寻春到大觉寺、管家岭、大工等处,却发现春天已经远逝,再次表达对今年北平春天的失望之情。于是,在第八段里,作者表达出对春天再也不指望什么的“坦然”心态,再次重复强调“我不信了春天”。
从以上分析中可以明确看出“我不信了春天”的原因,有三个层面的内容:一是苦苦等待春天,春天却迟迟不来;二是许多次春天刚一露面,就被寒风冷雨驱散;三是到处寻找春天,却发现春天早已远引。
从写作方法上看,作者这样写是为了欲扬先抑。有了这一抑再抑的描写,下文“一日的春光”才会扬得很高。
※课堂练习
(一)
(9)这个启示是前年初夏又加深了的。那些洋槐已经成为一片林子,它们的各种形态的树冠在空中互相掺接,形成一个巨大的绿盖,把那史前沉沙严密地覆盖起来,那沉沙上也逐年落积了一层或薄或厚的黄土,各种耐旱的野草已形成植被,只有少许几坨地方像秃疤裸露。五月初,我的后坡上便爆出一片白雪似的槐花,一串串垂吊着,蜜蜂从早到晚都嗡嗡嘤嘤如同节日庆典。那悠悠的清香随着微微的山风灌进我的旧宅和新屋,灌进大门和窗户,弥漫在枕床被和书架书桌纸笔以及书卷里。我不想说沉醉。我发觉这种美好的洋槐花的香气可以改变人的心境,使人从一种烦躁进入平和,从一种浮躁进入沉静,从一种黑暗进入光明,从一种龌龊进入洁净,从一种小肚鸡肠的醋意妒气引发的不平衡而进入一种绿野绿山清流的和谐和微笑……尤其是我每每想到这槐香是我栽植培育出来的。
(10)最上边的那一棵没有开花。我根本没有对它寄托花的期望,它能保住生命就很不容易了,它保存生命所付出的艰辛比所有花串儿繁密的同族都要多许多。前年春天我回家去,我惊喜地发现它的朝着东边的那根枝条上缀着两朵白花,两朵距离很大而不能串结成串儿的花。我的心不由地微微悸动了,为了这两朵小小的洋槐花而悸颤不止。它终于完成了作为一种洋槐树的生命的全过程,扎根,绿叶,青枝和开花,一种生命体验的全过程,而且对生存的艰难生存的痛苦的体验最为深刻。我俯身低头亲吻了这两朵小花,香气不逊于任何别的一树。
(11)每有风起,这片洋槐组成的小森林便欢腾起来,绿色的树冠在空中舞摆,使我总是和那海波海涛联系起来。是的,绿色的波涛汹涌回旋千姿百态风情万种,发出低吟响起长啸以至呐喊。这些都使我陷入一种温馨一种激励一种亢奋。每有骤雨降临,更有一种呼啸与喧哗,形成一种翻江倒海的巨声,使人感到恐怖的同时又感到一种伟力。那风声雨声和整个村庄的树木群族不可分割地融汇在一起。每当风和日丽,我在写作疲惫时便走出后院爬上后坡,手抚着那已经粗糙起来的树干倚靠一会儿,或者背靠大树坐在石头上抽一支烟,便有一种置身森林的气息。旱薄荷依然有薄荷的清香,腐烂的落叶有一股腐霉的气味。我的小森林所形成的绿色的风,给我以生理的和心理的调节;而这种调节却是最初的目的里所没有的。
请对(9)(11)两段划线句从形式和内容上加以辨析。(4分)
(4分)前一句通过嗅觉、视觉、听觉(1分)描写了后坡洋槐树开花的美好场景,让作者心境改变(平和沉静)(1分)。后一句用比拟手法(1分)写顶端的洋槐与后坡洋槐(整片的洋槐小森林)在风中的欢腾的场景,让作者感叹生命的力量(激励亢奋)(1分),深化主题 。
(二)我的邻居吴冠中
①九旬高龄的吴老,和我同住京南方庄小区古园一区,塔楼南北毗邻。老人喜欢方庄,说这里有人气。旁边就是体育公园,我常在公园遇到他们老两口,他搀扶着她,缓缓地,一步一步。
②第一次见吴老,我问他:“记得吗?我们报纸曾编发过你的专版,有你一帧正在写生的大幅照片和年轻时在凡尔赛宫的一张……”吴老抢着说:“记得。”我说:“大标题很醒目——《鲁迅是我的人格老师》!你注重绘画和文学的沟通,使人更理解你的绘画,也更理解你的散文。”
③先前见过他在路边小摊上理发,后来在理发店也和他擦肩而过。这个“福云理发店”,四人座,优惠老人,只收五元。我去理发时,老板娘总会提到吴老,他是那里的老顾客。
④邻居都知道这个很不起眼的小老头是个大画家,却不知道他的作品被拍卖过成百上千次。万贯家产吧?却“穷”得布衣素食。老头倔,价值几百万、几千万的传世名画一捐就是百多幅,消费却极端平民化。当理发店的老板娘得知这个老头的画卖到十多亿人民币的时候,她惊呆了,知道老人来小店理发绝非省钱图便宜。我问过吴老:“有消息称,你的一幅画又拍了四千多万元,创下新的纪录……”他不动声色,然后说了句:“这都与我无关。”
⑤吴老脑勤而心静,不大愿意接待访客,大家知趣,尽量不去打扰他。一次,约好去他家说事,踏进家门后我大吃一惊。他的住房同我家的一样大小,都是一百零八平米,没有装修,依旧是洋灰地、木制的窗框窗格子,一应的原生态,书房之小,堪称斗室,哎呀,太委屈一个大画家了,然而,他已经习惯了。他的画作就是从这间普普通通的住房走出,进入国际画廊。
⑥他和相濡以沫的她又从公园的林间小道缓缓走来,不认识的人都把他们当作退休多年的老职工。她三次患脑血栓,严重失忆。他伴着她,寸步不离,肩并肩搀扶着,平和而亲昵。我遇上他,总是聊上几句,她也总是和我的小孙儿说几句话。
⑦吴老以前常在楼下买天津煎饼,近年来,他不吃了。那个卖煎饼的安徽妇女对我说:“老头想吃,可就是咬不动了。”还说:“老头人好,没有一点架子。有一年,他送我一本挂历,说上面有他的画。”她还看见他亲自抱着字画从她身边走过,问他怎么自己抱着,他说抱得动的,没关系,马路边等车去。
⑧令人吃惊的是这么一次,吴老一大清早同夫人坐在楼下草坪边的洋灰台上,打开包儿,取出精致的印章,有好几枚,磨呀磨,老两口一起磨。卖煎饼的妇女走过去问他:“你这是做什么?”他说:“把我的名字磨掉。”“这么好的东西你磨它……”他说:“不画了,用不着了,谁也别想拿去乱盖。”
⑨多么珍贵的印章啊!为了防范赝品行世,吴冠中釜底抽薪。
⑩一天,又邂逅他和她。她飘着白发,扶着手杖,我的孙儿大声地喊:“奶奶好!”她无言地笑。《他和她》里正好写道:“她走在公园里,不相识的孩子们都亲热地叫她奶奶,一声奶奶,呈现出一个灿烂人生。”我便说:“吴老呀,你写的散文,特别是《他和她》,空谷足音。当下散文,写暮年亲情,无出其右者。”他摇头。我又说:“开篇普普通通的五个字‘她成了婴儿’就打动人心。”他微微一笑。
多次接触之后,我对吴老的文学观略有所悟,就是特别注重用文字表现感情内涵。吴老说:“我本不想学丹青,一心想学鲁迅,这是我一生的心愿。固然,形象能够表现内涵,但文字表现得更生动,以文字抒难抒之情,是艺术的灵魂。愈到晚年,我愈感到技术并不重要,重要的是内涵,是数千年千姿百态的坎坷生命,是令子孙后代肃然起敬的民族壮景。”
他丰满而瘦小,平易而固执,誉满全球却像个苦行僧。人们觉得怪异,其实,不难理解。他“一心想学鲁迅”,称鲁迅是自己的“精神的父亲”。回顾他坎坷的人生经历,读读他最满意的那幅油画《野草》,凝视鲁迅枕卧在杂花野草上瘦削却坚韧的头颅,这一切也许会变得很容易理解。
1. 第①段中的“有人气”指的是 。(2分)
2. 本文多处描写了吴冠中的神态与言行,对其分析错误的一项是( )(3分)
A.第①段画线句运用短句,放缓节奏,以细腻的描写表现出吴冠中对妻子的呵护。
B.第②段画线句直接体现了吴冠中对那次报道印象很深,也隐含了他的理想追求。
C.第④段画线句与上文吴冠中捐献名画的内容相呼应,表现了他淡泊名利的品格。
D.第段引用吴冠中的话是为了证明绘画的表现力不如文学,技巧的重要性不如内涵。
3. 联系上下文,从表达方式的角度赏析第⑨段画线句。(4分)
4. 第⑩段中作者认为“她成了婴儿”普普通通五个字打动人心,根据本文分析其原因。(4分)
5. 第段中画线句的含义是
。(3分)
6. 本文标题中“我的邻居”四个字耐人寻味,请对此加以评析。(4分)
答案:1、 有人情味
2、D
3、吴冠中的印章有很高的价值,却被他自己主动磨掉。作者用直接抒情的方式真切而强烈地表达出惋惜、惊讶、
敬佩等感情。
4、这句话写出了严重失忆的妻子在吴冠中的眼中宛如婴儿;她像婴儿一样缺乏自理能力;也如婴儿一样单纯;还
如婴儿一样让吴冠中怜惜。吴冠中用普普通通的五个字真切地传递出他对病妻的深情。
5、吴冠中外形瘦小,精神却丰富饱满;性格平易,追求执着;他是富有的世界级著名画家,物质生活却极为俭朴。
6、答案示例:“邻居”只是针对人物的居住位置而言的称谓,不涉及人物的身份和地位。吴冠中是著名画家,而作者却只把他当作一个邻居,记述了他日常生活中的一些琐事。这一视角有利于塑造作为普通人的吴冠中的形象,让读者了解到吴冠中作为公众人物之外的一面。标题中的这一称谓也表现出吴冠中与周围百姓的融洽,表现出他的人格魅力。
(三)村边的野地
张蛰
①我喜欢泡在村东的野地里,有时一群人,有时就我一个。野地很大,杂草、灌木丛生,那些粗细高矮歪直不同的杂树聚在一起,气象万千。在它的西南方向,废黄河一股水流蜿蜒而来,又在它东边很远的地方轻轻滑过朝东北方向平缓流去,河面时宽时窄,水量丰沛,水草丰满。那里有视野更为开阔的田地,村庄都被零星甩在某个角落里,我们叫它漫河滩。
②野地里,小路纵横交错,说明很多人来过且又走路的习惯不同,但真正泡在这里,一天到晚又见不到一个人影。除了人,村里的狗也来,我在野地里碰到狗的时候比人多,狗来这里东嗅西嗅,有时会对一只野鸡狂追,但从来不会成功,对一闪而过的野兔子,狗却只当没看见。狗跑野地里来干什么?
③其实人来似乎也没什么目的性,我们一群孩子泡在野地里,除了玩爬树捉迷藏,有时会了结一些江湖恩怨,有时会商量到哪块大田地偷生产队的东西,有时会满地里寻找兔子窝和老鼠洞。这些事,在其他地方一样可做,但我们却莫名其妙地跑到野地里来了。了结江湖恩怨,被揍得鼻青脸肿的倒霉蛋,出了野地会自觉说成是自己爬树掉下来磕的,不仅得不到父母的半点同情,还会被他们咬牙切齿地痛骂:咋不摔死你哩,你就野吧!上野地来,就是为了给挨揍找个好借口吗?在野地里商量偷生产队的东西,偷来再跑到野地里分赃,在哪里不能商量不能分呢?我们习惯性地选择了野地。还有秋天,我们在野地里从老鼠洞中挖出的黄豆,每个人脱下裤子装都装不完,但在大田里同样如此,我们为何喜欢来到野地里找?为什么?
④更多时候,我们在野地里无事可干,像狗一样到处闻闻嗅嗅,无目的地到处走动,或是忽然卧倒在杂草丛里看一尘不染的蓝天。不知是谁最先想起来的爬树,先是爬到树上捉迷藏,后来我们爬到树上去发呆,每个人都茫然地抱着树干坐在树杈上,猴子一样东张西望或什么也不望。有一回田鸭子兴奋地发现远处走来的是自己的爹,立时扯起肚皮拚命嚎叫,但很快发现努力没有意义,嚎叫声刚出嘴就被风收拾了。后来我们越爬越高,但能爬到树梢的只有宁五,他能爬到十几米高的地方,把自己挂在树枝上被风摆来荡去地像个驴屎蛋。
⑤感觉自己长大后,我更喜欢一个人呆在野地里,一个人呆着,能听到树上的鸟叫,再多的鸟同时叫也能听得出不同。我能听出哪只鸟的叫充满饥渴,哪只鸟的叫充满快乐。我还能听得出鸟对话与鸟自言自语的不同,清晨鸟叫得清脆,黄昏鸟叫得兴奋。有时候,一朵云都从视野里消失了,一只鸟的叫声却没停息。我一个人爬到树上眺望的时候,总觉得东边的漫河滩虽然看起来阔大,但实际上很小。漫河滩的尽头是什么呢?我会问自己。我爬树,爬得越高,觉得天空越远。一个人既远离了地面又远离着天空时是惶急的,有无法自信的恐惧。
⑥受了委屈,不高兴,觉得无聊,不知道到哪儿去,我溜溜达达就到了野地里。我喜欢一个人跑到野地里听动静,露水的叭嗒声,野鸡踩在草丛和落叶上的脚步声,兔子啃啮青草的窸窸窣窣声,鸟起飞时拍打翅膀的呼喇声,都能让我平复不安。许多少年才有的烦恼,都是野地里的风抹平的。我用一根青草去抽打另一丛青草时,痛苦就消失了。我夸张地躺在草丛里,正莫名苦恼地睁大眼睛,一群人字形的大雁忽然此起彼伏地叫着从野地上方飞过,立马一身轻松。
⑦我们的少年时代就像被大人遗忘了一样,除了一口吃喝和衣不遮体的穿戴,其他的一切交给了我们自己。我们满世界游荡,见风而长。宁五学会了生吞鸟蛋,拴柱学会了剥刺猬,我学会了抓兔子……我们大呼小叫地在野地里跑过,在树上闲荡或是发呆,时光从琐碎的落叶、干草尖慢慢流走后,我们的小胳膊小腿也在鸟鸣与露水里悄然拔节。这个过程里所有来自内心的悸动,最终帮助我们解决的,都是村边的野地。野地收容了我们所有的秘密,安抚了我们最初对世界的恐惧,它用自己的有声世界和无声言语悄悄地照亮了一群少年幽暗的心门。不然,何以解释我们在那个年代的天真烂漫,何以解释我们对人世葆有的这份善良?
⑧野地是伟大的。
⑨野地的伟大我在多年后认识的更仔细,它天然具有的安抚和疗伤功能,它天生就有的启迪和疗伤功能,对我的少年时代是多么重要。我在自己的少年时代虽然缺吃少穿,却有幸拥有一片荒芜的野地,在无意间接受了它最完美的自然启蒙教育,这是今天生活在中国东部发达地区的孩子再也难以享受到的自然待遇。今天,还有多少少年能在自家门外拥有一片自在的野地呢?
⑩因为工作关的关系,我越来越深刻地意识到远离自然的少年是多么脆弱,这些缺失了身处自然中成长机会的儿童,体格与性格中普遍缺乏一种东西,例如很少父母意识到孩子注意力难以集中的症结与孩子难以接触真正的自然有关。更大的问题是,我们很少关注这个问题对未来意味着什么。
⑪在这个冬日,在灯下,我似乎又听到冬天的风从野地里呼啸而过的声音。雪厚厚地覆盖了整个漫河滩,河水停止流动,野地一片寂静,那些巨大的无叶树冠在风里晃动,正有雪被风雾一样地扬起,鸟都躲在了村庄里,兔子都在了雪下的干草窝里。我驻足而立,小手冻得老高,脸蛋赤红发黑,正看一群同伴在风里向野地里跑过去。野地更野。
(有删节)
1.赏析第①段的景物描写。(3分)
_____________________________________________________________________
2.第⑦段画线句巧用修辞,表现力强,请加以赏析。(3分)
_____________________________________________________________________
3.请从写作手法的角度赏析文章的第⑪段。(3分)
答案:1.作者描述了野地里杂草灌木丛生的气象万千的状态以及远处废黄河形成的视野开阔的背景,(1分)由近及远,由点及面地逐步呈现野地原生态的特征,(1分)体现了作者对野地的喜爱之情,为下文具体描述野地中的生活与思考做铺垫。(1分)
2.这句话运用比喻手法,把时光比作流水,缓缓流淌,生动地写出我们生长过程的悄无声息和自由自在。(1分)同时,运用比拟手法把我们的小胳膊小腿的生长比作植物的拔节生长,似乎我们就是野地里自然生长的植物,(1分)表达了作者认为我们与自然融为一体的感触(1分)。
3.最后一段由眼前冬日的灯下再次联想到故乡野地冬天的景象,并由此想象童年的自己驻足而立,看同伴跑向野地。(1分)由实及虚,虚实结合,(1分)表现了作者对故乡那片野地的无限追念以及感激。(1分)
(四)
渔村凉峙
施立松
①我们推门而出,铁艺花门哐当一声,深秋的凉意清脆袭来。回身关好院门,拢紧衣襟,慢步向海。不经意间抬头,一声惊呼脱口而出。满天星斗,镶嵌于夜空,恍若一斛钻石,倾倒在黑丝绒上,滚动,闪耀,无声地喧闹,璀璨地低眸,迷人心魄。一弯新月如眉,幽幽西斜。星月相互映照,彼此凝望,在太阳来临之前,共同守护夜的黑,梦的暖。
②有多久没见过这样的夜空了。光污染无处不在的城市和乡村,永远不知道它们失去了多少,比如星空,比如暗,以及暗中的一切。
③这是舟山市岱山县衢山镇凉峙村的凌晨四点三十分,听了一夜涛声的我们,要出去找太阳。
④这个面向东海的小渔村,三面被山环抱,一条弧形的岸堤,将村庄一分为二,一边是如镜的沙滩,长达数百米,一边是白墙黑瓦的房屋,和错综交杂的小路。无论形状,还是布局,凉峙,都像极我的家乡洞头后垅渔村。
⑤昨晚饭后,我们曾穿行在村中的小巷,才八点钟,整个村庄已阗静无声。中年的我们,突然聊发少年狂,就着手机的手电筒,在平坦如砥的沙滩上找不甚明显的突起,然后用手指刨开,看赭色花蟹四下逃散,也不问他们今夜将在何处栖身。年轻的几个跑去追海浪,风平的夜晚,浪也斯文端庄,追浪的那几个,难免嫌太乏味,一点刺激都没有。正待转身不玩了,却被新推的浪头,打湿了鞋袜,一声声惊呼,仿佛要把整个村庄都惊醒。慢慢地,上涨的潮水淹没了沙滩,我们坐到岸边的矮墙上,脱了鞋子,双腿晃荡,身后微弱的路灯把我们的影子投到海面,一行淡淡的影子随着海浪起起伏伏,想起晚饭时分刚听过的歌:浪奔浪流,万里滔滔江水永不休……那些青春岁月里的好时光,那陪伴在身边一起歌一起笑一起玩闹的人,如今都去了哪里?在凉峙,在秋风渐凉的夜里,深深地怀念起,也不能怎么样,只对身边的人轻轻地说:好想好想唱首歌……
⑥成年以后,离开了村庄,枕着涛声入梦已成奢侈的事。猛地再枕涛声,不免难以成眠。思量着,回忆着,黎明悄然而至,匆匆披衣而起,与朋友一起去看日出。
⑦此时,村庄的左前方,两座馒头似的岛屿之间,有一抹淡淡的绯红。太阳即将出来了,我们面向着它,等待着,这一场海上日出,又将如何地惊魂动魄。可是过了良久,那红一点变化也没有,相反的方向,却现出了鱼肚白。难道,那才是东方?怎么会错得这般离谱?在我的家乡渔村,太阳就是从村庄的左前方出现的。带着疑惑,连忙向鱼肚白的方向奔去,果然,一枚红日自海平面冉冉升起。而那抹绯红,竟然是一艘停泊的巨轮。
⑧村庄也苏醒了。路边,渔嫂们坐在渔网间,织补着渔网。一家名为时光客栈的民宿后菜园里,鬓发斑白的老奶奶佝偻着身子,在菜地里捉菜青虫,裹过的小脚,走在菜畦间有些踉跄。她捉得极认真,任由我们喊她,就是不抬头。
⑨村里的八十余家民宿,已自成一道风景。穿行在村中小路,“拾光时舍”“海映朗庭”“渔人之家”“海蓝之星”“海月小筑”“昨海小憩”“刘三姐渔家乐”“大拇指客栈”,形形色色的“宿招”纷至沓来,每家民宿都刻意营造自己独特的风情。步入一家蓝色围墙的小院,院子里,橘树挂满了青青黄黄果实,晚饭花端着一个个小酒盏,雏菊沾着晨露的紫花瓣簇拥着嫩黄的蕊,不知名的树举着一串串鲜红的叶,像叫卖着冰糖葫芦。门上悬着一块木板,白色的油漆写着“诗和远方就在眼前”,不禁莞尔。想想也是啊,假期时,那一拨一拨来自上海,来自杭州,来自宁波,来自各大都市的旅客,不就为着在这里寻找他们的诗和远方的吗?
⑩回到寄住的“海映朗庭”民宿。院子里,作家们各自捧了书在读。主人家的孩子,五六岁了,央求着年轻女作家:“陪我玩一会儿呗,陪我玩一会儿呗……”
“快过来,别打扰姐姐!”他父亲唤他,又充满歉意地向我们解释道,“村里都是老人和幼儿,能陪他玩的人太少了。”是呢,就像我早早离开我的家乡一样,似乎村庄的年轻人都迫不及待地奔向外面的世界。但是,无论离开多久,渔村烙在心上的印痕,永远不会消失;无论走出多远,渔村都还是午夜梦回时目光聚焦的地方。
这时,山西文友玄武发来他写我家乡洞头的文,他说:我对洞头已经怀有一种亲切而温暖的情感,像寒雨中去饮烫过的酒,像大雪中着貂裘而行,像春夜坐在飞舞的落花中。这样的情感,唯有在故乡时才曾有过。
我读着,竟失了神,因为,我心间也正鼓荡着这种亲切而温暖的情感。
凉峙,这与我家乡相似到让我分不清东西南北的凉峙啊。
(有删节)
1.第①段描写凉峙夜空的美很有特色,请加以赏析。(4分)
2.从叙述的角度,分析第⑤段的作用。(3分)
【答案】1.首先以我们的惊呼侧面突出凉峙夜空的美,接着以比喻、拟人手法,形象细腻地刻画了满天星斗闪耀、新月如眉、星月交辉的美好景象,赋予星月人格,给人以亲切温暖之感。并采用化静为动的手法,赋星斗以动感,更好地传达出夜色空的美。
评分说明:“以我们的惊呼侧面突出凉峙夜空的美”“以比喻、拟人手法”“形象细腻地刻画了满天星斗闪耀、
新月如眉、星月交辉的美好景象”“赋予星月人格,给人以亲切温暖之感”“采用化静为动的手法,赋星斗以动感,
更好地传达出夜色空的美”1 点 1 分,给满 4 分为止。
2.插叙昨晚我们聊发少年狂的玩乐场景,抒发时光易逝,物是人非的感慨,呼应开篇听了一夜涛声的我们暗夜出去
找太阳的内容,为下文在渔村获取亲切温暖情感作铺垫。
评分说明:“插叙昨晚我们聊发少年狂的玩乐场景”“抒发时光易逝,物是人非的感慨”“呼应开篇听了一夜涛
声的我们暗夜出去找太阳的内容”“为下文在渔村获取亲切温暖情感铺垫”1 点 1 分,给满 3 分为止。
※课后作业
茶醉
姚宜玦
柔的月色使人醉;在青春如好花新放时也醉;或历练过人世沧桑又远离了故乡,再凝视孩童天使般小脸也醉;跋涉过好长好远的生命旅程,中年后幸得好心情和闲暇,来回顾自己初为父母的欣喜和快乐也醉;当然,饮美酒亦醉。如友伴好、风好、竹好、山水好,品好茶也会醉。
四月下旬,雨后初晴的好天气,天微微阴,偶有日影在微凉的风中飞去,仿佛是江南暮春气息。我们三辆车由痖弦领头,带着一群爱茶的同好,驶向乌来山谷去尝好茶。
久雨把路树洗得青碧苍翠。入山区后,屡见山畔有白色的花朵,缀在万绿之中,虽然是掠眼而过,仍识得是素雅美丽的野百合。近几年,我们在马路畔或安全岛上,常看到一片繁茂的花树,如红木棉、新品种的矮杜鹃、洛阳花、万寿菊和各种海棠„„使我们的居住环境增添优美高雅的气息,这是台北市美丽的进步。过日子有余蓄才能顾及生活的品质和内涵;精致文化必定要有富足安定来作底子。
我们一行人憩息在巨龙山庄二楼,面向一山灵秀逼人的修竹,楼窗下竟伸展着一条柔顺的小溪,溪水清澈见底,轻吟着游过两旁的乱石,悠然下山去。都市人见惯火柴匣式的水泥公寓,和阴暗的玻璃帷幕,见到溪床上笨拙朴实的石块,心里有说不尽的欢喜。我真想坐在溪畔乱石上喝茶,把脚放在溪水里嬉戏。
一般人习惯泡茶的方式,都是唐朝喝茶老祖宗陆习式;把茶叶入壶,加开水或微开或起鱼眼泡的热水。而我们此刻要欣赏的是,俗花。正是日前许多茶艺馆沸沸扬扬提倡的方式。我们分三组围茶桌静坐,楼外山鸟清亮的歌声,好像也要来分享我们的好茶。
精于茶的王昭文先生,递给我们几只名壶轮流欣赏。我对壶有极深的感情。先父和母亲讲究生活艺术,先父尤嗜好茶。我故乡宜兴出产有名贡茶、阳羡茶和名闻世界的紫砂茶壶,亲戚间家家有几把世代相传的名壶。父亲常用的茶壶,深沉如暮霭般暗紫,隐隐有丝缎柔美的光泽,盈盈在握,仿佛是一握温润的古玉。童年的我,常常在父亲书桌上偷啜一口,“爸爸的茶好苦哇!”好苦好苦的茶,苦后甘来,那芬芳甘美的余味缠绵直到几十年后的今天。我的爱茶,想必是从偷喝父亲一口好茶开始„„
泡茶看似极简单,但要把等量的茶叶、水沸量和时间配合得恰到好处,非有长时期的学习和经验不可。吃是艺术,泡好茶也是艺术。为我们这桌泡茶的高手东正道先生,才三十二岁,他圆圆的脸上却是一派安详。我和司马、沈谦同桌。沈谦和临时有事缺席的亮轩,都温文尔雅,眉宇间蕴藉着中国几千年来读书人的风采和气质。我常称他们是今之古人....。想必沈谦也精于茶艺,他竟看出东正道先生泡茶的手法似古玉,温润圆熟。
茶好了,茶好了,茶香轻扬。一杯杯的品尝,醇美之极的铁观音、带着浓郁果香的冻顶、嘉义梅山的包种,气味芬芳华丽„„喝久了,相互又到邻桌去“串门子”,品尝不同种类的好茶。最后,我又喝了四杯色泽艳丽如葡萄酒、入口醇厚的乌龙,俗称“栟风茶”。据说 “栟”在台语是“盖”或吹牛的意思。我问王昭文先生:明明是好茶,怎可说是“栟”。他只是安详地微笑回答。也许生活里,许多俗称俚语就是这样地流传。王先生夫妇遍尝台湾名茶,整日与茶为友,所以他们淳朴的脸上都很安详。这是爱茶的气质吗?看他们的年龄,正是二次大战后的新生代。他们在三十多年安定富足的生活中茁长,事业和经济有了深厚的基础,已是社会中有实力的中坚分子,因此,他们更有能力寻求精致生活的种种美好。
他们使我想起三十多年前,我在报社工作,曾多次环岛旅行。有一年春天,我们坐着老旧吉普车,在南台湾简陋的公路上行驶。在林木苍苍的山路上,遇上一群群孩童,他们都赤着脚,像林中的小鹿,急行到十几里外的学校读书。那些天真的孩子,留给我深刻的记忆。我们曾照过一些相片,但已在我岁月流转中失落了。我相信,那天山路上赤脚的孩童,现在都已有了美好的生活。我真希望再看到他们,重温昔日春天山路上温馨的回忆。
回家后,一下午在山谷中品尝的各种好茶,都在我身体里活泼地潺动,多饮茶也会醉的。
深夜,我在巷底小公园中散步,好茶的甘香仍留在我口齿间。半月朦朦,被淡淡的月晕围绕,明天该有风吧!我走过沉沉的林阴小道,仿佛正穿过父亲书房门口高大的法国梧桐,走近父亲紫檀木的大书桌,偷啜一口小壶中苦涩甘美的好茶,那温暖的茶香一直在我生命中延续流动。
月醉了。
1.第3段描写了开车前往乌来山谷一路上的美景有何作用?(2分)
__________________________________________________________________________________________
__________________________________________________________________________________________
2.第4段的画线句运用________修辞手法,生动地表现出_______________________________________________(3分)
3.第7段中“我常称他们是今之古人”,“今之古人”在文中的含义_______________________________ (2分)
4.文章最后作者写到“走过沉沉的林阴小道,仿佛正穿过父亲书房门口高大的法国梧桐,走近父亲紫檀木的大书桌,偷啜一口小壶中苦涩甘美的好茶,那温暖的茶香一直在我生命中延续流动。”,联系全文,简要赏析这样写的好处。(5分)
__________________________________________________________________________________________
__________________________________________________________________________________________
__________________________________________________________________________________________
__________________________________________________________________________________________
答案: 1.(2 分)烘托出(衬托)出作者去品茶路上轻快、悠闲的心情。
2.(3 分)拟人(比拟)(1 分)溪水柔顺、轻灵、缓缓流淌的特点。(2 分)
3.(2 分)具有中国古代文人的风采 与气质的现代人。
4.(5 分) 内容 3 分,形式 2 分。例:以想象跨越时空,表达茶在我生命中的特殊意义和作用,表达作者对如茶般苦涩甘美的人生的领悟,增添了文章的深度与厚度。结构上与上文照应,前后勾连,令人回味。
相关资料
更多

