2023年中考考前最后一卷:物理(江苏南通卷)(全解全析)
展开2023年江苏南通中考考前押题密卷
物理·全解全析
第Ⅰ卷
一、选择题(共10小题,每小题2分,共20分.每小题给出的四个选项中只有一个选项正确)
1.2022年9月16日,“歼﹣20”战斗机伴飞护航“运﹣20”运输机,接迎抗美援朝志愿军烈士遗骸回家,如图所示。在地面观看的小东作出“‘歼﹣20’战斗机飞行员静止”的判断,他选择的参照物是( )
A.该位飞行员 B.该架“歼﹣20”
C.飞机下方的地面 D.小东自己
【答案】B
【详解】A.判断物体是静止还是运动,不能选自身为参照物,故A不符合题意;
B.若以“歼﹣20”为参照物,“歼﹣20”中的飞行员相对位置没有发生变化,是静止的,故B符合题意;
C.若以地面为参照物,“歼﹣20”中的飞行员相对位置发生了变化,是运动的,故C不符合题意;
D.若以小东自己为参照物,“歼﹣20”中的飞行员相对位置发生了变化,是运动的,故D不符合题意。
故选B。
2.下面所述案例是物理学知识在生活中的广泛应用,其中说法正确的是( )
A.用吸管能把饮料吸入嘴里,其实是嘴的吸力起的作用
B.菜刀不锋利了在磨石上磨一磨,是为了减小压力
C.用高压锅煮食物熟得快,是因为锅内气压大于外界大气压液体沸点低
D.家庭里常用吸盘挂钩挂物件,是利用大气压的作用
【答案】D
【详解】A.用吸管喝饮料时,先把吸管内的空气吸走,外部大气压大于盒内压强,外部大气压把饮料压入嘴中,故A错误;
B.菜刀钝了在磨石上磨一磨,是在压力一定时,通过减小受力面积来增大压强,切菜更快,故B错误;
C.因为水的沸点与气压有关,气压增大,沸点升高,煮饭菜时高压锅的气压比普通锅内的气压高,所以水沸腾时高压锅内的温度高于普通锅内的温度,温度越高,饭菜熟得越快,故C错误;
D.吸盘挂钩在使用时,先挤出里面的空气,里面气压减小,在大气压的作用下,吸盘被压在光滑的墙面上,故D正确。
故选D。
3.下列估测值中,较合理的是( )
A.水芯笔的长度约30cm B.一本初三上册的物理课本重约2N
C.初中生1000m赛跑的成绩约100s D.对人体安全的电压为36V
【答案】B
【详解】A.水芯笔的长度约15cm,故A不符合题意;
B.一本初三上册的物理课本的质量在200g左右,受到的重力大约为
G=mg=0.2kg×10N/kg=2N
故B符合题意;
C.初中生1000m赛跑的成绩约
4min=240s
故C不符合题意;
D.人体安全电压不高于36V,故D不符合题意。
故选B。
4.如图,图钉尖的面积是5×10-8m2,图钉帽的面积是0.8×10-4m2,松木能承受的最大压强是5×106Pa。以下说法正确的是( )
A.手指至少要用400N的力,图钉尖才能进入松木
B.手指至少要用0.25N的力,图钉尖才能进入松木
C.图钉静止时,它受到水平向左的力大于水平向右的力
D.图钉静止时,它受到水平向左的力小于水平向右的力
【答案】B
【详解】AB.由 可得,图钉尖能进入松木的最小压力
F=Ps=5×106Pa×5×10-8m2=0.25N
故A错误,B正确;
CD.图钉静止时,它受到水平向左的力和水平向右的力是一对平衡力,所以,两个力的大小相等,故CD错误。
故选B。
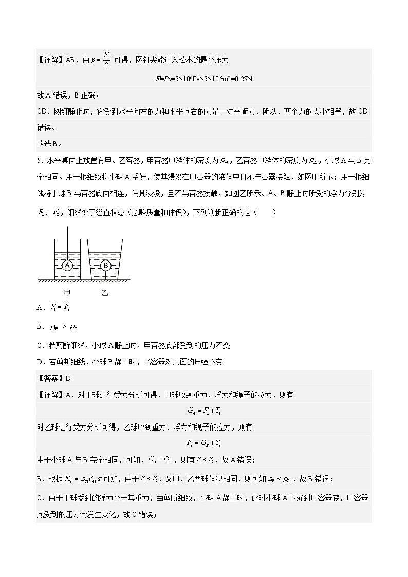
5.水平桌面上放置有甲、乙容器,甲容器中液体的密度为,乙容器中液体的密度为,小球A与B完全相同。用一根细线将小球A系好,使其浸没在甲容器的液体中且不与容器接触,如图甲所示;用一根细线将小球B与容器底面相连,使其浸没,且不与容器接触,如图乙所示。A、B静止时所受的浮力分别为、,细线处于绷直状态(忽略质量和体积),下列判断正确的是( )
A.
B.
C.若剪断细线,小球A静止时,甲容器底部受到的压力不变
D.若剪断细线,小球B静止时,乙容器对桌面的压强不变
【答案】D
【详解】A.对甲球进行受力分析可得,甲球收到重力、浮力和绳子的拉力,则有
对乙球进行受力分析可得,乙球收到重力、浮力和绳子的拉力,则有
由于小球A与B完全相同,可知,,则有,故A错误;
B.根据可知,由于,又甲、乙两球体积相同,则可知,故B错误;
C.由于甲球受到的浮力小于其重力,当剪断细线,小球A静止时,此时小球A下沉到甲容器底,甲容器底受到的压力会发生变化,故C错误;
D.由于乙球受到的浮力大于其重力,当小球B静止时,小球B漂浮在液面,前后两次乙容器对桌面的压力没有发生变化,根据可知,乙容器对桌面的压强不变,故D正确。
故选D。
6.新冠疫情尚未结束,防控决不能掉以轻心,每个人都要有自我防控意识。如图是在电子显微镜下观察新型冠状病毒的照片,该病毒一般呈球形,直径在75~160nm之间,主要通过飞沫传播。下列说法正确的是( )
A.病毒是分子,可以用肉眼直接看到
B.健康人佩戴口罩可预防感染,是因为口罩材料的分子之间没有空隙
C.新型冠状病毒随飞沫传播属于分子运动
D.构成飞沫的分子间既有引力又有斥力
【答案】D
【详解】A.病毒不是分子,它是由大量分子组成的,故A错误;
B.物质由分子组成,分子之间存在间隙,口罩材料的分子之间也有空隙,故B错误;
C.飞沫传播是机械运动,不是分子运动,故C错误;
D.物质是由分子或原子构成的,构成飞沫的分子间既有引力又有斥力,故D正确。
故选D。
7.关于如图所示的四个演示实验,下列说法正确的是( )
A.试管口木塞冲出去的过程,其能量转化情况与内燃机的压缩冲程相同
B.两个压紧的铅块能吊起钩码,是由于分子间存在着引力
C.甲、乙两个泡沫小球相互吸引,说明甲、乙两球一定带异种电荷
D.用玻璃棒接触验电器的金属球,两片金属箔张开一定角度,说明玻璃棒带正电
【答案】B
【详解】A.木塞冲出的过程中,水蒸气的内能转化为塞子的机械能,能量转化情况与内燃机做功冲程相同,故A错误;
B.两个压紧的铅块能吊起钩码是因为分子间存在引力,分子间引力将其吊在一起,故B正确;
C.相互吸引的两个小球可能带异种电荷,也有可能一个是轻质物体,一个是带电物体。故C错误;
D.验电器是用来检验物体是否带电的仪器,它是根据同种电荷互相排斥的原理制成的,图中玻璃棒接触验电器后验电器的金属箔张开一定角度,说明该棒带电,不能确定是正电,故D错误。
故选B。
8.中国女足在“2022女足亚洲杯”的决赛中,在连失两球的不利局面下以3:2逆转战胜韩国女足,时隔16年后再度夺得亚洲杯冠军。题图是足球某次落地后弹起的示意图。分析可知,足球( )
A.在B点时受力平衡
B.在运动过程中,只存在动能和势能的相互转化
C.在C点时,若所受力全部消失,其运动状态将不断改变
D.在A、D两点动能可能相等
【答案】D
【详解】A.足球在B点时只受到重力,因此受力不平衡,故A不符合题意;
B.由图可知,足球在弹起时高度越来越低,说明有能量损失,有一部分机械能由于受阻力而转化为内能,因此除了存在动能和势能之间得相互转化,还有机械能和内能之间的转化,故B不符合题意;
C.在C点时,若所受力全部消失,由牛顿第一定律可知,足球将保持此时的速度,做匀速直线运动,其运动状态不变,故C不符合题意;
D.足球在A点和D点都具有动能和重力势能,图中只能看出A点重力势能比D点重力势能大一点,而A点机械能大于D点机械能,A点动能有可能和D点动能相等,有可能不相等,故D符合题意。
故选D。
9.如图所示,电源电压恒定,闭合开关S2,小灯泡发光,再闭合开关S1时,下列说法正确的是( )
A.小灯泡亮度不变
B.电压表示数变大
C.电压表示数与电流表示数的乘积变小
D.电压表示数与电流表示数的比值不变
【答案】A
【详解】由电路图可知,只闭合开关S2,只有灯泡L连入电路,电流表测量电路中的电流,电压表测量电源电压;再闭合开关S1,电阻和灯泡并联,电流表测量干路的电流,电压表测量电源电压。
A.并联电路各支路互不影响,所以先闭合开关S2,再闭合开关S1,通过小灯泡的电流不变,小灯泡的亮度不变,故A正确;
B.电源电压不变,则电压表示数不变,故B错误;
CD.并联电路干路中的电流等于各支路中的电流之和,所以先闭合开关S2,再闭合开关S1,电流表示数变大,则电压表示数与电流表示数的乘积变大,电压表示数与电流表示数的比值变小,故CD错误。
故选A。
10.如图所示,竖直固定的测力计下端挂一个滑轮组,已知每个滑轮重均为 50 N,滑轮组下端挂有物体B,滑轮组绳的末端通过定滑轮沿水平方向与物体A 相连,此时物体A 在绳的水平拉力作用下向右做匀速直线运动,测力计的示数为 550 N;在物体 B 下加挂重为 90 N 的物体C 后, 同时用水平向左的力F 拉动物体 A 使其沿水平桌面向左做匀速直线运动,此时物体 B 上升的速度大小为 5 cm/s。若不计绳重及滑轮的摩擦, g 取 10 N/kg,则下列说法中正确的是( )
A.A 所受摩擦力大小为 275 N B.F 的大小为 530 N
C.F 做功的功率为 42 W D.B 的重力为 750 N
【答案】B
【详解】D.由图可知,两条绳子向下拉弹簧测力计,弹簧测力计的示数
F示=2F拉1+G轮
即
550N=2F拉1+50N
则滑轮组绳子末端受到的拉力F拉1=250N。承担物重的绳子有3段,所以绳子末端受到的拉力
即
解之可得GB=700N。
故D错误;
A.因为相互作用力大小相等,所以物体A受到绳子水平向右的拉力为250N,因为A做匀速直线运动,所以A受到摩擦力和绳子的拉力是一对平衡力,所以
f=F拉1=250N
故A错误;
B.在物体B下加挂90N的物体C后,绳子上拉力
因为相互作用力大小相等,所以A受到向右的拉力
F′=F拉2=280N
因为A对桌面的压力不变、接触面的粗糙程度不变,所以A受到的摩擦力不变,还是250N,此时物体A受到向左的拉力F、向右的拉力F′、向右的摩擦力f,物体A做运动直线运动,所以
F=F′+f=280N+250N=530N
故B正确;
C.物体A移动的速度
v=3v物=3×5cm/s=15cm/s=0.15m/s
拉力F的功率为
P=F v=530N×0.15m/s=79.5W
故C错误。
故选B。
第II卷
二、填空题(共5小题,每空1分,共21分)
11.如图所示,水平地面上AB段和BC段粗糙程度不同。为测出物体在AB段受到的滑动摩擦力,应用弹簧测力计沿水平向右拉着物体做______运动,此时弹簧测力计示数为2N,则物体在AB段受到的摩擦力大小为_______N,方向为______。保持拉力不变,物体继续在BC段运动,发现物体在相同时间内通过的路程比AB段大,则______段更粗糙。
【答案】 匀速直线 2 水平向左 AB
【详解】[1]当物体在水平方向上运动时,受到弹簧测力计的拉力与滑动摩擦力的作用,要测出物体在AB段受到的滑动摩擦力,那么可使物体做匀速直线运动,物体处于平衡状态,拉力和摩擦力为一对平衡力,平衡力大小相等,此时弹簧测力计的示数即为滑动摩擦力的大小。
[2][3]由于弹簧测力计的示数为2N,由上面分析可知,物体在AB段受到的摩擦力大小等于弹簧测力计的拉力大小,因此物体在AB段受到的摩擦力大小等于2N。物体受到的拉力和摩擦力为一对平衡力,大小相等,方向相反,拉力方向为水平向右,那么摩擦力的方向为水平向左。
[4]若保持拉力不变,拉着物体继续在BC段运动,发现物体在相同时间内通过的路程变大,这表明物体做加速运动,拉力大于滑动摩擦力,由于压力相同,则在AB和BC面上压力相同,AB段的摩擦力大,则接触面更粗糙,则可得出AB段更粗糙。
12.“旅航者X2”是一款双人智能电动飞行汽车,探索出了未来交通的一种可能。如图所示,旋翼转动,对下方空气施力的同时获得升力,利用了力的作用是______ ;当旋翼转速加快时,飞行汽车会加速上升,说明力可以改变物体的______ ;飞行汽车的定位、通信都是通过______ 波来实现的。
【答案】 相互的 运动状态 电磁
【详解】[1]旋翼转动,对下方空气施力的同时获得升力,利用了力的作用是相互的。
[2]当旋翼转速加快时,飞行汽车会加速上升,说明力可以改变物体的运动状态。
[3]电磁波可以传递信息,飞行汽车的定位、通信都是通过电磁波来实现的。
13.甲图中物体A的长度是____cm。乙图中温度计的示数是___℃。常用的液体温度计是利用测温液体_____的性质制成的。
【答案】 3.06 -6 热胀冷缩
【详解】[1]甲图中刻度尺的分度值是0.1cm,是从4.00cm开始测起的,到7.06cm,物体的长度等于7.06cm-4.00cm=3.06cm;
[2][3]乙图中温度计的分度值是1℃,水银柱在0℃以下,是-6℃;液体温度计是利用液体的热胀冷缩性质制成的。
14.如图甲所示,闭合开关S,调节滑动变阻器的滑片,滑片从最右端滑至最左端时,小灯泡恰好正常发光。电流表示数与两电压表示数的关系图像如图乙,则R0的阻值为___________Ω,电源电压为___________V,小灯泡的额定功率为___________W,滑动变阻器的最大阻值为___________Ω。
【答案】 6 12 6 14
【详解】[1][2]由图可知,该电路为灯泡、R0和R的串联电路,电流表测电路中的电流,电压表V1测灯泡和R0两端的电压,电压表V2测R0两端的电压,因此V1的示数大于V2的示数;当滑动变阻器的滑片在最左端时,滑动变阻器接入电路中的电阻为零,电路总电阻最小,由可知,电路中的电流最大,此时电压表V1测电源电压,其示数最大,由图乙可知,当电流最大为1A时,电压表示数最大为12V,即电源电压为U=12V,此时电压表V2的示数为6V,即R0两端的电压为U0=6V,则R0的阻值为
[3]此时小灯泡恰好正常发光,由串联电路中总电压等于各分电压之和可知,此时灯泡两端的电压为
则灯泡的额定功率为
[4]当滑动变阻器的滑片在最右端时,连入电路的阻值最大,电路总电阻最大,由可知,电路中的电流最小,由图乙可知最小电流为I小=0.5A,此时电压表V1的示数为U1=5V,由串联电路的电压特点可知此时滑动变阻器两端的电压为
则滑动变阻器的最大阻值为
15.现如今的大街小巷,不论哪里,都能看到这样的人:他们齐刷刷低头盯着屏幕,手里拿着手机:玩游戏、看视频、发微信……这就是“手机依赖症”的表现,他们被称为“低头族”。
(1)如图甲所示,用相机拍照时,在芯片上所成的像是__________(选填“倒立”或“正立”)的、缩小的实像。该镜头可以用来矫正_________(选填“近视眼”或“远视眼”),拍毕业照时,还有学生未入镜,此时摄影师应该_________(选填“靠近”或“远离”)学生;
(2)如图丙是人脸识别测温系统终端。当人站在某范围内时,光源自动打开照亮_________(选填“人脸”或“显示屏”),人通过摄像头成一个倒立、__________的实像;
(3)手机扫码支付极大方便了人们的生活。如图丁所示,手机扫描二维码,相当于给二维码拍了一张照片,二维码_________(选填“是”或“不是”)光源,摄像头到二维码的距离应位于_________处。
【答案】 倒立 远视眼 远离 人脸 缩小 不是 2倍焦距以外
【详解】(1)[1]由于照相机拍照时,能在芯片上成像,即为实像,可知所成的像是倒立。
[2]由于该镜头是凸透镜,有会聚光的作用,故可以用来矫正远视眼。
[3]拍毕业照时,还有学生未入镜,则应该减小像的大小,此时应增加物距,故此时摄影师应该远离学生。
(2)[4][5]人站在某范围内时,由于人本身不能发光,故光源会自动打开照亮人脸,由于摄像头成像的大小小于人本身的大小,故人通过摄像头成一个倒立、缩小的实像。
(3)[6][7]由于二维码本身不能发光,故二维码不是光源,因摄像头所成的像是缩小的像,故摄像头到二维码的距离应位于2倍焦距以外(或大于两倍焦距或u>2f)。
三、解答题(共7小题,共49分)
16.(2分)请画出图中茶杯所受到的力的示意图。
【答案】
【详解】图中茶杯静止,受到竖直向下的重力和竖直向上的支持力是一对平衡力;重力从重心竖直向下画,标出符号G;支持力从重心竖直向上画,标出符号F,注意两个力大小相等,所画线段的长度要相等,如图所示:
17.(2分)如图所示的杠杆中,已知动力F1和阻力臂l2,请作出阻力F2的示意图。
【答案】
【详解】阻力F2作用在杠杆上,由杠杆平衡条件和力与力臂特点得,方向与阻力臂垂直向下,如图所示:
18.(2分)根据图中通电螺线管的N极,标出磁感线方向、小磁针N极,并在括号内标出电源的正、负。
【答案】
【详解】由图可知,螺线管的右端N极,根据异名磁极相互吸引,同名磁极相互排斥,则小磁针的右端为N极,左端为S极;在磁体外部,磁感线总是从N极发出,回到S极;根据安培定则,伸出右手使大拇指指向螺线管的左端N极,则四指弯曲所指的方向为电流的方向,所以电流从螺线管的左端流入,则电源的左端为正极,右端为负极。如图所示:
19.(6分)在城市道路建设工程中,推土机取代了“人拉肩扛”式的体力劳动,极大的提高了工程效益,发挥了重要作用。如图所示的履带式推土机,其发动机的额定功率为120kW,质量为2.0×104kg,履带与地面的总接触面积为1.25m2。取g=10N/kg。求:
(1)推土机静止时对水平地面的压强;
(2)当推土机以额定功率进行推土作业时,在平直场地上其以5.4km/h的速度匀速前进15m,求推土机所做的功及受到的阻力;
(3)若推土机实际工作时的功率为P,在时间t内把质量为m的石块沿斜坡推到高为h的上坡上,试写出推土机效率的表达式。
【答案】(1)1.6×105Pa;(2 )1.2×106J,8×104N;(3)
【详解】(1)推土机静止时对水平地面的压强为
(2)推土机速度v=5.4km/h=1.5m/s,因为推土机匀速前进,阻力等于牵引力
推土机所做的功
W=Fs=8×104N×15m=1.2×106J
(3)推土机将石块沿斜坡推到山坡上,则W总=Pt,有用功
W有用=G石h=mgh
推土机的效率为
答:(1)推土机静止时对水平地面的压强是1.6×105Pa;
(2)推土机所做的功为1.2×106J;受到的阻力为8×104N;
(3)推土机效率的表达式是。
20.(7分)如图甲所示为某品牌的家用卷发棒,使用它可轻松做出不同发型,深受时尚女性喜爱,物理兴趣小组的小旻同学为妈妈设计了一款卷发棒,如图乙是它的简化工作原理图。此卷发棒有两挡,开关S与触点2接通时为低温挡,与触点3接通时为高温挡。R1、R2为电热丝,R1的阻值为440Ω,为了防止高温挡温度过高,用一个新型PTC发热电阻Rt与R1串联,Rt的阻值随温度的变化如图丙所示。求:
(1)使用高温挡过程中,电路中的最大电流;
(2)使用高温挡过程中,电热丝R1的最小功率;
(3)在低温挡时,电热丝R1的功率是1.1W,求R2的阻值。
【答案】(1)0.4A;(2)17.6W;(3)3960Ω
【详解】解:(1)高温挡时发热电阻Rt与R1串联,当温度为80℃时,电阻Rt最小为110Ω,电路中电流最大,所以使用高温挡过程中,电路中的最大电流为
(2)当温度为200℃时,电阻Rt最大为660Ω,电路中电流最小,R1功率最小,所以使用高温挡过程中,电热丝R1的最小功率为
(3)在低温挡时,R1、R2为串联,电热丝R1的功率是1.1W,根据可得此时电路中电流为
电路中总电阻为
R2的阻值为
答:(1)使用高温挡过程中,电路中的最大电流为0.4A;
(2)使用高温挡过程中,电热丝R1的最小功率为17.6W;
(3)R2的阻值为3960Ω。
21.(5分)刘明同学新买了两双款式相同、鞋底纹样一致的运动鞋,一双是橡胶底,一双是牛筋底。他想测试一下橡胶底和牛筋底的运动鞋哪双摩擦力更大,于是利用物理器材做了如下实验。
(1)如图甲所示,他首先用弹簧测力计水平拉动橡胶底运动鞋在水平桌面上做 ______运动,使摩擦力与拉力大小相等。此时摩擦力的大小为 ______N;
(2)刘明发现牛筋底的运动鞋较轻些,于是便向鞋中添加了适量的沙子,目的是使这两种鞋对水平桌面的 ______相同;
(3)若两次实验中弹簧测力计示数不同,则说明摩擦力大小跟 ______因素有关(选填“材料”、“粗糙程度”或“压力大小”);
(4)在拉动过程中刘明发现,拉动鞋的速度实际很难控制,于是他将鞋放在水平放置的木板上,将弹簧测力计固定,改为拉动木板,如图乙所示,当他水平向左拉动木板时,鞋所受到的摩擦力的方向为 ______。
【答案】 匀速直线 4 压力 材料 水平向左
【详解】(1)[1]在图甲的实验中,他首先用弹簧测力计水平拉动橡胶底运动鞋在水平桌面上做匀速直线运动,此时拉力与摩擦力二力平衡。
[2]由图甲知,测力计的分度值为0.2N,示数为4N,则滑动摩擦力等于拉力,也为4N。
(2)[3]要探究橡胶底和牛筋底的运动鞋哪双摩擦力更大,应保证两鞋对接触面的压力相等,所以向较轻的鞋中添加了适量的沙子,目的是使这两种鞋对水平桌面的压力相同。
(3)[4]实验中两双鞋对水平桌面的压力一样,纹样一致,即接触面的粗糙程度相同,而鞋底的材料不同,拉动时弹簧测力计的示数不同,说明所受的摩擦力不同,则摩擦力的大小跟材料有关。
(4)[5]将弹簧测力计固定,拉动木板时,鞋相对于木板向右运动,所以其受到的摩擦力水平向左。
22.(7分)小聪周末在嘉陵江边游玩时捡到一块鹅卵石,并带回实验室对该石块的密度进行了测量。
(1)将天平放在水平台面上把游码移到横梁标尺左端的零刻度线处,分度盘上的指针如图甲所示,此时应将平衡螺母向 __________(选填“左”或“右”)调节,使天平横梁平衡;
(2)测量鹅卵石质量时,将最小为5g的砝码放入托盘天平的右盘后,分度盘上的指针如图甲所示,为了使天平的横梁平衡,应该 __________(填正确的字母序号);
A.把这个砝码取下,并把标尺上的游码向右移
B.把标尺上的游码向右移一些
C.把横梁两端的平衡螺母向右调节
(3)天平平衡时,所用砝码和游码在标尺上的位置如图乙所示,接着测鹅卵石体积如丙图所示。则鹅卵石的质量 __________g;鹅卵石的体积是 __________cm3,该卵石的密度为 __________g/cm3;
(4)如果实验结束后发现天平左边托盘下一直沾着一点泥土,这会使测得的鹅卵石的密度 __________(选填“偏大”、“偏小”或“不变”)。
【答案】 右 B 27 10 2.7 不变
【详解】(1)[1]由图甲可知,将天平放在水平桌面上,并将游码移至横梁标尺左端的零刻度线后,指针处于分度盘的左侧,此时应将平衡螺母向右调节,使天平横梁平衡。
(2)[2]由图甲可知,测量质量时加入最小的5g砝码后,指针偏向左侧,说明砝码的总质量较小,这时鹅卵石的质量大于右盘中砝码的总质量;接下来的操作是:向右移动游码,直至天平平衡,故AC错误,B正确。
故选B。
(3)[3][4][5]据图乙可知,此天平标尺的分度值是0.2g,故此时鹅卵石的质量是
根据量筒的读数规范,读数时,视线要与量筒中的液面相平;由图丙可知,量筒中水的体积V1=30mL;量筒中水和鹅卵石的总体积V2=40mL;故鹅卵石的体积
该鹅卵石的密度为
(4)[6]天平左边托盘下一直沾着一点小污垢,这个污点已经在调节平衡螺母时调平了,不影响称量结果,所以密度测量值不变。
23.(8分)某班同学做“探究电流与电阻的关系”的实验,某小组连接了如图甲所示的实物电路。
(1)连接电路时,开关应 ___________。连好电路后,将电阻箱调至某一阻值,闭合开关,移动滑动变阻器的滑片,使电压表示数为一个适当的值U,记录电流表的示数和 ___________;
(2)改变电阻箱的阻值,调节滑动变阻器的滑片,使 ___________,并记录相应数据;
(3)再次改变电阻箱阻值,发现无论怎样调节滑动变阻器的滑片都不能达到(2)中的要求。引起这种情况的直接原因是 ___________;
(4)重复步骤(2)多次实验,根据所得数据画出电流随电阻变化的图像如图乙所示,你认为该小组实验时的U=___________V;
(5)进一步研究发现由图线上的任一点和坐标轴围成的矩形“面积”大小都相等,由此可得出的实验结论是 ___________;
(6)实验结束后,断开开关,应首先拆除 ___________(填“电源”或“电流表”)两端导线。小组间交流时,发现邻组在相同的坐标系中画出的图像如图丙所示,你认为图像不同的原因是 ___________。
【答案】 断开 电阻箱的阻值 电压表的示数仍为U 电阻箱的电阻调得太大了 6 当电压一定时,电流与电阻成反比 电源 这两个小组所控制的电阻箱两端电压不相同
【详解】(1)[1]为保护电路,在连接电路的过程中,开关应处于断开状态。
[2]因为要探究电流与电阻的关系,所以须记录电流及电阻的数据进行分析,即要记录电阻箱的阻值。
(2)[3]要探究电流与电阻的关系,须控制电阻箱两端的电压不变,即电压表的示数仍为U。
(3)[4]电阻越大,分得的电压越多,但电阻箱的电阻不断变大时,要使电阻箱两端电压达到U,须使变阻器的电阻值变大,但不能达到U时,表明滑动变阻器提供的电阻已达最大值,因而是电阻箱的电阻调得太大了。
(4)[5]由图可知
(5)[6]由图乙可知,其横轴和纵轴所表示的物理量分别为电阻R及通过的电流I,面积不变,即IR的乘积不变,故表明:当电压一定时,电流与电阻成反比。
(6)[7]为了保证电路安全,拆除电路时应该先拆除电源两端导线。
[8]由图丙可知,电阻箱两端的电压
即两个小组所画出的图像不同,是因为他们所控制的电阻箱两端电压不同。
24.(10分)阅读下列短文,回答问题。
白光LED灯
目前,常用的白光LED以蓝光LED为芯片,其上涂有黄色荧光粉,通电后,LED芯片发出蓝光,其中一部分照射到荧光粉上,荧光粉发出波长比蓝光长的黄光,该黄光与另一部分蓝光混合射出,人眼便感觉到白光。生活中常用的白光LED灯是将多个白光LED连接而成的。实验表明,白光LED的发光强度与其通过电流的占空比成正比,通常通过LED的电流随时间变化的规律如图1所示,电流的占空比。在电流周期T小于人眼视觉暂留时间(约0.1s)的情形下,人眼便感觉不到灯的闪烁。
人眼对亮度的感觉(即“视觉亮度”)与LED发光强度变化并不一致,当光强度均匀增大时,视觉亮度并非均匀增加。弱光时,光强增大一倍,视觉亮度的增加多于一倍;强光时,光强增大一倍,视觉亮度的增加不足一倍。生活中,白光LED调光台灯的电流设置了恰当的占空比变化规律,使视觉亮度均匀变化。
(1)白光LED灯通入图1所示电流时,在0~2T时间内,不发光的时间段为______和(t0+T)~2T;
(2)文中所述白光LED发出的两种色光______;
A.均由荧光粉产生
B.均由LED芯片产生
C.波长短的由LED芯片产生,波长长的由荧光粉产生
D.波长短的由荧光粉产生,波长长的由LED芯片产生
(3)下列是四种电流的t0和T值,它们的电流I0均相同。分别用它们对同一白光LED灯供电,其中人眼感觉不到闪烁,且发光强度最大的是______(填字母);
A.t0=1.8s,T=2s B.t0=0.8s,T=1.0s
C.t0=0.05s,T=0.1s D.t0=0.02s,T=0.03s
(4)如果将白光LED灯组装在路灯上,示意图如图3所示。白天,太阳能电池板将太阳能转化为电能,给蓄电池充电。晚上,控制开关S与______(选填“a”或“b”)触点接触点亮LED发光二极管;
(5)某白光LED调光台灯共有5级亮度,要使人眼对1~5级的“视觉亮度”均匀增大,如图所示图像中电流的空比设置符合要求的是______。
A. B.
C. D.
【答案】 t0~T C D b B
【详解】(1)[1]由图像可知,在t0~T和T~2T时间段内,电流为零,因此灯泡不发光。
(2)[2]通电后,LED芯片发出蓝光,其中一部分照射到荧光粉上,荧光粉发出波长比蓝光长的黄光,蓝光由LED芯片发出,荧光粉发出波长比蓝光长的黄光。因此波长短的由LED芯片产生,波长长的由荧光粉产生。故C符合题意,ABD不符合题意。
故选C。
(3)[3]由题意可知,在电流周期T小于人眼视觉暂留时间(约0.1s)的情形下,人眼便感觉不到灯的闪烁。
A.T=2s>0.1s,人眼感觉到闪烁,故A不符合题意;
B.T=1.0s>0.1s,人眼感觉到闪烁,故B不符合题意;
CD.TC=0.1s=0.1s,人眼会感到灯闪烁,TD=0.03s<0.1s,人眼不会感到灯闪烁,根据可得,TC=0.1s时,电流占空比为
TD=0.03s时,电流占空比为
比较可知,DC 故选D。
(4)[4]当开关与a点接触时,LED灯断路,不工作;当开关与b点接触时,LED灯才接入电路正常工作。
(5)[5]由于弱光时,光强增大一倍,视觉亮度的增加多于一倍;强光时,光强增大一倍,视觉亮度的增加小于一倍,要使视觉亮度均匀增大,在弱光时,光强增大量应不足一倍;在强光时,光强增大量应多于一倍。而光强与占空比成正比,占空比越来越大,在亮度等级从1到2时,属于弱光,占空比增加量应不足一倍;从4到5,属于强光,占空比增加量应多于一倍,则B符合题意,ACD不符合题意。
故选B。
物理(河南卷)2023年中考考前最后一卷(全解全析): 这是一份物理(河南卷)2023年中考考前最后一卷(全解全析),共16页。
物理(安徽卷)2023年中考考前最后一卷(全解全析): 这是一份物理(安徽卷)2023年中考考前最后一卷(全解全析),共9页。试卷主要包含了填空题,选择题,实验题,计算题等内容,欢迎下载使用。
物理(福建卷)2023年中考考前最后一卷)(全解全析): 这是一份物理(福建卷)2023年中考考前最后一卷)(全解全析),共13页。

