所属成套资源:【中考模拟】2023年中考化学第二次模拟考试(多地区汇总)
- (科粤版)2023年中考化学第二次模拟考试 试卷 0 次下载
- (连云港卷)2023年中考化学第二次模拟考试 试卷 0 次下载
- (人教版)2023年中考化学第二次模拟考试 试卷 3 次下载
- (山东卷)2023年中考化学第二次模拟考试 试卷 1 次下载
- (山西省卷)2023年中考化学第二次模拟考试 试卷 0 次下载
(南通卷)2023年中考化学第二次模拟考试
展开
这是一份(南通卷)2023年中考化学第二次模拟考试,文件包含南通专用2023年中考化学第二次模拟考试A4考试版docx、南通专用2023年中考化学第二次模拟考试全解全析docx、南通专用2023年中考化学第二次模拟考试考试版docx、南通专用2023年中考化学第二次模拟考试答题卡docx、南通专用2023年中考化学第二次模拟考试参考答案docx等5份试卷配套教学资源,其中试卷共25页, 欢迎下载使用。
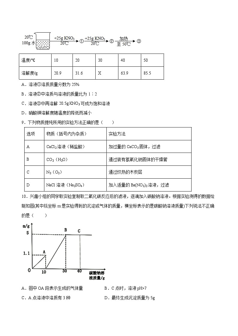
2023年中考化学第二次模拟考试【南通卷】化学·全解全析12345678910BDBDCCBDAC1.【答案】B【解析】A、羊毛的主要成分是蛋白质,燃烧时有烧焦羽毛的气味,合成纤维燃烧产生碳特殊气味,可用燃烧法区别羊毛和合成纤维,故正确;B、糖类是人体最主要的能量来源,维生素能够调节人体的新陈代谢,但是不能为人体提供能量;故错误;C、研制、生产可降解塑料可以解决“白色污染”问题,故正确;D、聚乙烯塑料属于热塑性塑料,包装食品的聚乙烯塑料袋可用加热的方法封口,故正确;故选B。2.【答案】D【解析】A、地球上的水资源虽然很丰富,但是可利用的淡水资源很少,并不是取之不尽的,故A错误;B、生活污水任意排放会造成水体污染,应处理达标后再排放,故B错误;C、海水中除含有水外还含有其他矿物质,故海水属于混合物,故C错误;D、可以用肥皂水鉴别硬水和软水,泡沫多的是软水,泡沫少有浮渣的是硬水,故D正确。故选D。3.【答案】B【解析】A、禁止用燃着的酒精灯去点燃另一只酒精灯,防止发生火灾,不符合题意;B、二氧化碳不燃烧、不支持燃烧,二氧化碳验满:将燃着的木条放在集气瓶口,木条熄灭,说明已经集满,符合题意;C、取液后的滴管不能倒置或平放,防止液体倒流,腐蚀胶帽,污染试剂,不符合题意;D、稀释浓硫酸不能在量筒中进行,应在烧杯中进行,不符合题意。故选B。4.【答案】D【解析】A、向碳酸钠溶液中滴加无色酚酞溶液,溶液变成红色,说明碳酸钠溶液显碱性,但是碳酸钠是由钠离子和碳酸根离子构成的化合物,属于盐,不符合题意;B、氢氧化钠溶于水,放出大量的热,将氢氧化钠固体放入稀盐酸中,放出热量,不能说明该反应是放热反应,不符合题意;C、向某无色溶液中滴入硝酸钡溶液,产生白色沉淀,该溶液不一定是硫酸溶液,硝酸钡也能与硫酸钠、碳酸钠等反应生成白色沉淀,不符合题意;D、一定温度下向饱和的石灰水加入氧化钙,氧化钙和水反应生成氢氧化钙,反应消耗了水,有溶质析出,溶质和溶剂质量一定减小,符合题意。故选D。5.【答案】C【解析】A、大蒜素中碳元素、氢元素、硫元素、氧元素的质量比为(12×6):(1×10):(32×2):16=36:5:32:8,因此大蒜素中碳元素的质量分数最大,此选项错误,不符合题意;B、由化学式可知,大蒜素由碳、氢、氧、硫4种元素组成, 不是大蒜素分子由4种元素组成,分子中不能含元素,此选项错误,不符合题意;C、大蒜素是由分子构成的,一个分子中由6个碳原子、10个氢原子、2个硫原子、1个氧原子,共19个原子构成,此选项正确,符合题意;D、大蒜素中碳、氢元素的质量比为(12×6):(1×10)=36:5,此选项错误,不符合题意。故选C。6.【答案】C【解析】A、用汽油去除油污,是因为汽油能够溶解油污,A不正确;B、在铁栏杆表面刷铝粉漆防生锈,是因为能够隔绝氧气和水,B不正确;C、熟石灰是碱,能和酸性物质反应,可以改良酸性土壤,C正确;D、用金刚石切割大理石,是因为金刚石硬度大,D不正确。故选C。7.【答案】B【解析】A、Al2Mg6(OH)mCO3·4H2O中铝、镁、氢氧根、碳酸根、氢、氧化合价分别为+3、+2、-1、-2、+1、-2,根据化合物中正负化合价代数和为零,则m=16,正确;B、碳酸氢钠俗称小苏打,错误;C、常见金属活动性顺序: K、Ca、Na、Mg、Al、Zn、Fe、Sn、Pb、(H)、Cu、Hg、Ag、Pt、Au;金属活泼性:Na>Mg>Al,正确;D、铝碳酸镁片和碳酸氢钠片中都含有碳酸根离子,会和胃酸中盐酸反应放出CO2,正确。故选B。8.【答案】D【解析】A、20℃时硝酸钾溶解度为31.6g,100g水中最多溶解31.6g硝酸钾,溶液①溶质质量分数为×100%=20%,故选项说法错误。B、20℃时硝酸钾溶解度为31.6g,100g水中最多溶解31.6g硝酸钾,共加入了50g硝酸钾,不能全部溶解,溶液②中溶质与溶液的质量比为31.6g:131.6g≠1:2,故选项说法错误。C、50℃时硝酸钾溶解度为85.5g,则溶液③中再溶解85.5g﹣25g﹣25g=35.5gKNO3,可成为饱和溶液,故选项说法错误。D、由硝酸钾的溶解度数据表可以看出,硝酸钾溶解度随温度的降低而减小,故选项说法正确。故选D。9.【答案】A【解析】A、碳酸钙与稀盐酸反应生成氯化钙、水和二氧化碳。且碳酸钙不溶于水,过滤后滤液为氯化钙溶液,正确。B、氢氧化钠能与二氧化碳反应,将要保留的物质除去,错误。C、木炭与氧气反应生成二氧化碳气体,引入新杂质,错误。D、硫酸钠与硝酸钡反应生成硫酸钡沉淀和溶于水的硝酸钠,引入新杂质硝酸钠,错误。故选A。10.【答案】C【解析】A、取实验室制取二氧化碳反应后的滤液,逐滴加入碳酸钠溶液。由图可知,一开始碳酸钠应是与盐酸反应生成了氯化钠、二氧化碳和水,待稀盐酸完全反应后,氯化钙与碳酸钠反应生成碳酸钙和氯化钠,故图中OA段表示生成的气体量,不符合题意;B、C点时,碳酸钠过量,碳酸钠溶液显碱性,故溶液pH>7,不符合题意;C、A点时,碳酸钠与稀盐酸恰好完全反应生成氯化钠、二氧化碳和水,故A点溶液中溶质有氯化钠、氯化钙两种,符合题意;D、由图可知,最终生成沉淀的质量为5g,不符合题意。故选C。11.【答案】(1)HgS+O2Hg+SO2 ;单质;(2) MgCl2+2KOH=Mg(OH)2↓+2KCl ;①2H++CO32-=H2O+CO2↑ ;②Fe+CuSO4=FeSO4+Cu ;③D【解析】根据硫化汞和氧气在点燃的条件下生成汞和二氧化硫;氯化镁和氢氧化钾反应生成氯化钾和氢氧化镁沉淀;碳酸根离子和氢离子反应生成水和二氧化碳;硫酸铜和铁反应生成硫酸亚铁和铜;pH=3的无色溶液中含有氢离子,以及无色水溶液中不能含有带色的离子进行分析。(1)硫化汞和氧气在点燃的条件下生成氧化汞和二氧化硫,化学方程式为:HgS+O2Hg+SO2,微粒“”表示的物质是氧气,属于单质。故填:HgS+O2Hg+SO2;单质;(2)I、氯化镁和氢氧化钾反应生成氯化钾和氢氧化镁沉淀,化学方程式为:MgCl2+2KOH=Mg(OH)2↓+2KCl;故填:MgCl2+2KOH=Mg(OH)2↓+2KCl;II、①碳酸根离子和氢离子反应生成水和二氧化碳,离子方程式为:2H++CO32-=H2O+CO2↑;故填:2H++CO32-=H2O+CO2↑②硫酸铜和铁反应生成硫酸亚铁和铜,化学方程式为:Fe+CuSO4=FeSO4+Cu;故填:Fe+CuSO4=FeSO4+Cu③pH=3的无色溶液中含有氢离子,以及无色水溶液中不能含有带色的离子A、亚铁离子在溶液中显浅绿色,故A错误;B、氢氧根离子和氢离子不能共存,故B错误;C、碳酸根离子和氢离子不能共存,故C错误;D、四种离子都不会与氢离子反应,四种离子在溶液中都是无色的,故D正确。故选D12.【答案】 (1)B ; AC ;(2)糖类 ;(3) Cu2(OH)3Cl+3HCl=2CuCl2+3H2O ;(4) 6CO2+6H2OC6H12O6+6O2 ;光 ;(5) 气球膨胀; SO2+2NaOH=Na2SO3+H2O ;氢氧化钙溶液;钙离子与碳酸根离子结合成碳酸钙沉淀【解析】(1)小苏打在加热时会分解产生二氧化碳气体,且能与酸性物质反应产生二氧化碳气体,所以可用于使馒头、蛋糕变的松软可口的是食用小苏打,故选B;A.食醋(CH3COOH)的主要成分是醋酸,醋酸是一种含碳元素的化合物,属于有机物;B.食用小苏打虽然含有碳元素,但是其性质与无机物类似,习惯上还是将其看做无机物;C.菜子油的主要成分是油脂,油脂是一种含碳元素的化合物,属于有机物;D.食盐中不含碳元素,属于无机物;故选AC;(2)面粉中富含人体所需的主要营养物质是糖类;(3)碱式氯化铜和盐酸反应生成氯化铜和水,化学方程式为:Cu2(OH)3Cl+3HCl=2CuCl2+3H2O;(4)在叶绿体中,在光照的作用下,水和二氧化碳反应生成葡萄糖和氧气,反应的化学方程式为:6CO2+6H2OC6H12O6+6O2;此作用是将光能转化为化学能;(5)二氧化碳与氢氧化钠反应生成碳酸钠和水,装置内的气体减少,压强减小,所以气球膨胀;二氧化硫和氢氧化钠反应生成亚硫酸钠和水,化学方程式为SO2+2NaOH=Na2SO3+H2O,氢氧化钠与二氧化碳反应变质生成碳酸钠,碳酸钠能与氢氧化钙反应生成碳酸钙白色沉淀和氢氧化钠,故可加入适量的氢氧化钙,该反应的实质是钙离子与碳酸根离子结合成碳酸钙沉淀,过滤除去碳酸钙,可得氢氧化钠溶液。13.【答案】(1) 620 g ;(2);(3) SiO2 ; ;(4)冷却结晶 ;(5)除去过量的氢氧化钙【解析】(1)根据稀释溶液过程中溶质量相等,设需要36.5%的浓盐酸质量为x。则有:,解得:x= 620 g。(2)用酸溶解过程中,Fe2O3参与反应的化学方程式为。(3)滤渣 I 的成分是不溶于水和酸的SiO2,滤渣 II 中含有反应生成 的Al(OH)3 和。(4)操作 I 采用的方法是:蒸发浓缩、冷却结晶、过滤,得到氯化钙晶体。(5)加入试剂 a 的目的是把过量的石灰水除去,得到氯化钙溶液。14.【答案】 部分变质,成分是Na2SO3和Na2SO4 ; Na2SO3 ;产生白色沉淀;猜想3成立(或溶液的成分是Na2SO3和Na2SO4);(1)检查装置的气密性 ;(3)分液漏斗 ;(6)10% ;偏小;密封保存【解析】作出猜想:亚硫酸钠能与空气中的氧气反应生成硫酸钠,如果完全变质,则溶质为硫酸钠,如果没有变质,则溶质为亚硫酸钠,如果部分变质,则溶质为硫酸钠、亚硫酸钠,故猜想3:部分变质,成分Na2SO3、Na2SO4;实验探究1:步骤1:亚硫酸钠能与酸反应生成二氧化硫气体,取少量样品于试管中,加入过量稀盐酸;产生气泡,说明溶液中含有Na2SO3;步骤2:结论为溶液中含有硫酸钠,硫酸钠能与氯化钡反应生成硫酸钡和氯化钠,故现象为:产生白色沉淀;由以上分析可知,溶质为硫酸钠和亚硫酸钠,故结论是猜想3成立;实验探究2:(1)由于实验过程中,有气体生成,故需要连好装置并检查装置的气密性;(3)注射器可换为分液漏斗,分液漏斗也可控制液体的滴加速率,从而控制反应速率;(6)C装置中增加的质量为反应生成二氧化硫的质量,故生成二氧化硫的质量为:135.2g-128.8g=6.4g解:设该溶液中亚硫酸钠的质量分数为xx=10%若第(4)步不通入氮气,反应生成的二氧化硫不能被C装置完全吸收,实验结果将偏小;总结反思:亚硫酸钠能与空气中的氧气反应,故应密封保存。15. 【答案】Na2CO3 ;Ba(NO3)2 +Na2CO3═BaCO3↓+2NaNO3 ; Na2CO3 ; NaOH; Ⅳ ;88.3%【解析】[提出问题]金属钠与水反应会生成氢气和氢氧化钠,氢氧化钠和二氧化碳反应生成碳酸钠和水,故该金属样品中可能有猜想Ⅰ:有Na和NaOH;猜想Ⅱ:只有NaOH;猜想Ⅲ:只有Na2CO3;猜想Ⅳ:有NaOH和Na2CO3。故填:Na2CO3。[收集证据]X溶液为Ba(NO3)2溶液,现象A是有白色沉淀生成,是因为硝酸钡和碳酸钠反应生成白色碳酸钡沉淀和硝酸钠,则产生沉淀的化学方程式为:Ba(NO3)2 +Na2CO3═BaCO3↓+2NaNO3,则证明有碳酸钠存在;步骤③中取反应后的上层清液,向其中滴加无色酚酞试液,若观察到溶液呈红色,则证明有氢氧化钠存在,猜想Ⅳ成立。[定量分析]设碳酸钠质量为x, ,则该样品中碳酸钠的质量分数为:
相关试卷
这是一份(山东卷)2023年中考化学第二次模拟考试,文件包含山东专用2023年中考化学第二次模拟考试全解全析docx、山东专用2023年中考化学第二次模拟考试A4考试版docx、山东专用2023年中考化学第二次模拟考试考试版docx、山东专用2023年中考化学第二次模拟考试答题卡docx、山东专用2023年中考化学第二次模拟考试参考答案docx等5份试卷配套教学资源,其中试卷共35页, 欢迎下载使用。
这是一份(淮安卷)2023年中考化学第二次模拟考试,文件包含淮安专用2023年中考化学第二次模拟考试A4考试版docx、淮安专用2023年中考化学第二次模拟考试考试版docx、淮安专用2023年中考化学第二次模拟考试答题卡docx、淮安专用2023年中考化学第二次模拟考试参考答案docx等4份试卷配套教学资源,其中试卷共19页, 欢迎下载使用。
这是一份(广州卷)2023年中考化学第二次模拟考试,文件包含广州卷2023年中考化学第二次模拟考试A4考试版docx、广州卷2023年中考化学第二次模拟考试全解全析docx、广州卷2023年中考化学第二次模拟考试考试版docx、广州卷2023年中考化学第二次模拟考试参考答案docx、广州卷2023年中考化学第二次模拟考试答题卡docx等5份试卷配套教学资源,其中试卷共29页, 欢迎下载使用。

