还剩7页未读,
继续阅读
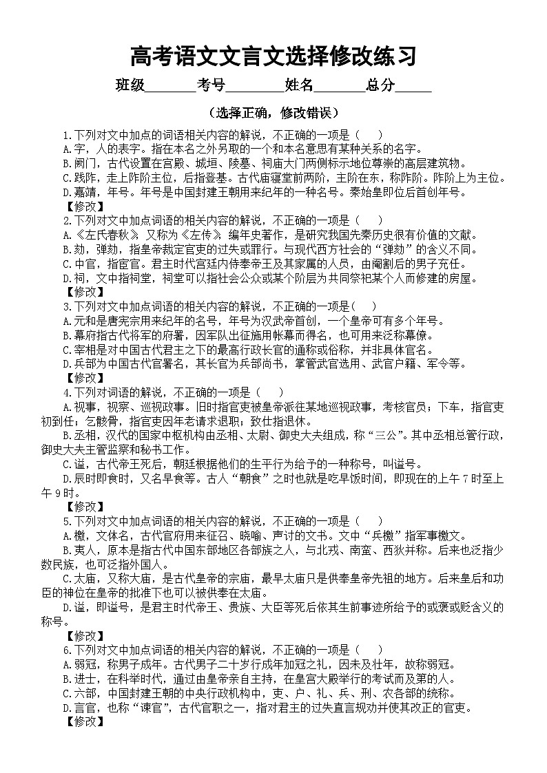
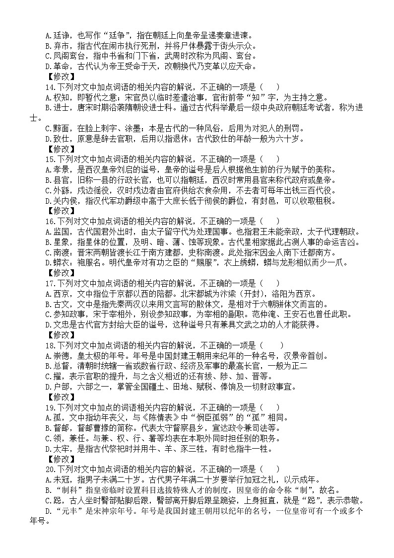
高中语文高考复习文言文选择修改练习(翻译虚词+词类活用+通假字)(共50题,附参考答案)
展开相关试卷
高中语文2024届高考复习词类运用专项练习0815(共13题,附参考答案):
这是一份高中语文2024届高考复习词类运用专项练习0815(共13题,附参考答案),共6页。试卷主要包含了阅读下面的文字,完成问题,阅读下面的文字,完成各题,阅读下面的文字,完成下面小题等内容,欢迎下载使用。
高中语文2024届高考复习文言文翻译练习(共12题,附参考答案):
这是一份高中语文2024届高考复习文言文翻译练习(共12题,附参考答案),共8页。
高中语文2024届高考复习文言文翻译练习(共12题,附参考答案):
这是一份高中语文2024届高考复习文言文翻译练习(共12题,附参考答案),共8页。

