所属成套资源:2023年中考化学考前押题密卷
化学(福建卷)-学易金卷:2023年中考考前押题密卷(含考试版、全解全析、参考答案、答题卡)
展开
这是一份化学(福建卷)-学易金卷:2023年中考考前押题密卷(含考试版、全解全析、参考答案、答题卡),文件包含化学福建卷考试版A4docx、化学福建卷全解全析docx、化学福建卷参考答案docx等3份试卷配套教学资源,其中试卷共23页, 欢迎下载使用。
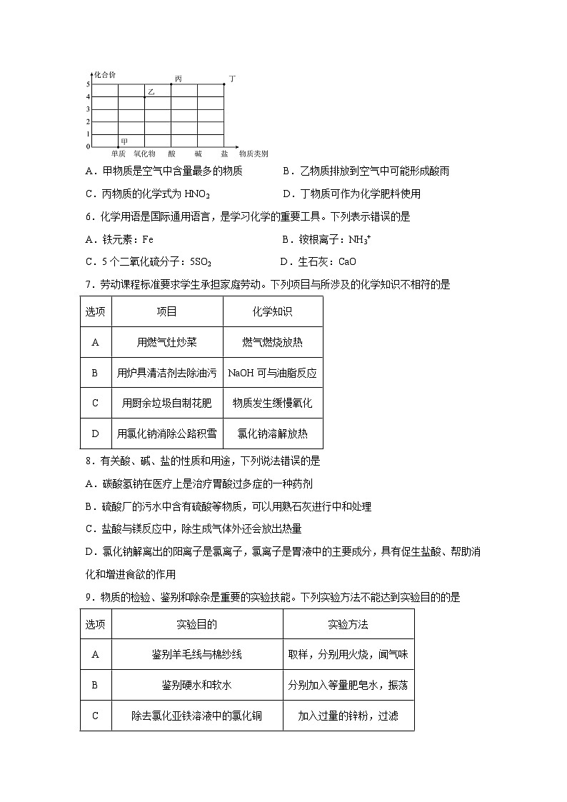
2023年福建中考考前押题密卷化 学 (本卷共18小题,满分100分,考试用时60分钟)注意事项:1.答卷前,考生务必将自己的姓名、准考证号填写在答题卡上。2.回答第Ⅰ卷时,选出每小题答案后,用2B铅笔把答题卡上对应题目的答案标号涂黑。如需改动,用橡皮擦干净后,再选涂其他答案标号。写在本试卷上无效。3.回答第Ⅱ卷时,将答案写在答题卡上。写在本试卷上无效。4.考试结束后,将本试卷和答题卡一并交回。5.考试范围:中考全部内容。 一、选择题:本题共10小题,每小题3分,共30分。在每小题给出的四个选项中,只有一项是符合题目要求的。1.“民以食为天”。下列制作“红烧牛肉面”的食材中,富含蛋白质的是A.面条 B.酱油、盐 C.香菜、韭菜 D.牛肉2. “梅须逊雪三分白,雪却输梅一段香”。从微观角度解释能闻到梅香的原因是A.分子在不断运动 B.分子的质量很小C.分子的体积很小 D.分子之间有间隔3.规范操作是科学实验成功的关键。下列实验操作错误的是 A.倾倒液体 B.稀释浓硫酸 C.测溶液pH D.添加酒精4.下列物质中的一种能与其他三种物质都发生反应的是A.氯化钡 B.碳酸钠 C.稀盐酸 D.氢氧化钙5.如图是氮元素的化合价与物质类别的关系图,下列叙述不正确的是A.甲物质是空气中含量最多的物质 B.乙物质排放到空气中可能形成酸雨C.丙物质的化学式为HNO2 D.丁物质可作为化学肥料使用6.化学用语是国际通用语言,是学习化学的重要工具。下列表示错误的是A.铁元素:Fe B.铵根离子:NH3+C.5个二氧化硫分子:5SO2 D.生石灰:CaO7.劳动课程标准要求学生承担家庭劳动。下列项目与所涉及的化学知识不相符的是选项项目化学知识A用燃气灶炒菜燃气燃烧放热B用炉具清洁剂去除油污NaOH可与油脂反应C用厨余垃圾自制花肥物质发生缓慢氧化D用氯化钠消除公路积雪氯化钠溶解放热8.有关酸、碱、盐的性质和用途,下列说法错误的是A.碳酸氢钠在医疗上是治疗胃酸过多症的一种药剂B.硫酸厂的污水中含有硫酸等物质,可以用熟石灰进行中和处理C.盐酸与镁反应中,除生成气体外还会放出热量D.氯化钠解离出的阳离子是氯离子,氯离子是胃液中的主要成分,具有促生盐酸、帮助消化和增进食欲的作用9.物质的检验、鉴别和除杂是重要的实验技能。下列实验方法不能达到实验目的的是选项实验目的实验方法A鉴别羊毛线与棉纱线取样,分别用火烧,闻气味B鉴别硬水和软水分别加入等量肥皂水,振荡C除去氯化亚铁溶液中的氯化铜加入过量的锌粉,过滤D除去二氧化碳中混有的少量一氧化碳通过灼热的氧化铜10.某班级兴趣小组用pH传感器和溶解氧传感器研究水样的pH、水中溶解氧浓度与钢铁腐蚀速率的关系,曲线如图所示。实验1中,水样温度为22℃、氧含量为6mL·L-1时,当pH<4时,钢铁腐蚀速率明显增大;实验2中,水样温度为22℃、pH=7时,当溶解氧超过20mL·L-1时,钢铁腐蚀速率明显下降。下列说法不正确的是A.实验1中,在pH=3时,钢铁表面会有气泡产生B.根据实验1曲线可知,碱性水样对钢铁锈蚀影响小C.实验2中锈蚀速率减慢可能与钢铁表面形成了致密的氧化膜有关D.改变上述实验中水样的温度,对钢铁的锈蚀速率没有影响 二、非选择题:本题共8小题,共70分。11.(7分)物质的构成(1)科学家最近在-100℃合成了一种化合物,其分子模型如图所示。构成该物质的微粒是(填符号)_______。该物质在空气中完全燃烧的化学方程式为_______。(2)锶(Sr)是一种人体必需的微量元素,广泛存在于土壤、海水中,具有防止动脉硬化的功能。图1是锶的原子结构示意图,图2是三种原子的原子结构示意图,请回答下列问题。①图2的三种元素中,与锶元素化学性质相似的是(填元素符号)_____;下列预测合理的是_______。A.锶是一种活泼金属 B.氢氧化锶溶液能使酚酞溶液变红C.锶能与盐酸反应 D.锶在化学反应中容易得电子②氯化锶是常见的锶盐,易溶于水,可由氢氧化锶加入盐酸制备,请写出该反应的化学方程式_____。12.(10分)运用比较、分类、归纳等方法认识物质及其变化,能够发展科学思维能力。(1)在初中化学学习中,我们进行了许多以研究气体的性质、气体的含量等为目的的化学实验,据此将下列实验中的A与_______分为一类,分类依据是_______。(2)对化学实验进行图像化表达,可以更清晰地使我们从定量的角度理解反应的发生规律,进而发展科学思维。如图所示:①试管中发生反应的化学方程式为_______。②在题中所给的坐标系中,Y轴可以代表的量是_______(填字母)。A.溶液的pH B.溶液中水的质量 C.溶液中自由移动离子的数目(3)如图是硝酸钾(KNO3)和氯化钾(KC1)的溶解度曲线,请回答下列问题。①60℃时,KNO3的溶解度是______。②60℃时,分别将KNO3固体和KCl固体放入水中,配成两种物质的饱和溶液各100g,所需水的质量相比,KNO3______(填“<”“>”或“=”)KC1。③KNO3中混有少量的KCl,可用______的方法提纯KNO3。得到的KNO3在农业生产中属于______(填字母)。a.钾肥 b.复合肥 c.氮肥 d.磷肥④据题图,下列有关说法正确的是______。A.KCl的不饱和溶液只能采用蒸发溶剂的方法才可变成饱和溶液B.60℃时,KNO3溶液的溶质质量分数一定比KCl溶液的大C.将80℃时KNO3和KC1两种溶液分别降温至10℃,析出晶体较多的是KNO3溶液D.60℃时,从KNO3和KC1两种饱和溶液中获得等质量晶体,蒸发水较多的是KC1溶液13.(11分)“嫦娥飞天”、“中国高铁”等“中国制造”,展现了“中国智慧”,增强了中华民族的自信心和自豪感。根据所学知识回答下列问题:(1)“嫦娥飞天”研究发现,月球表面土壤中富含大量的氦—3。而利用氘—氦—3参与的核聚变发电向人类提供能源,是科学家目前正在研究的课题。He—3原子核内有2个质子和1个中子,下列有关He—3的说法正确的是__________(填字母)。A.He—3原子指氦有3种原子 B.He—3原子核外有3个电子C.He—3原子的相对原子质量约为3 D.He—3原子的核电荷数是2(2)建造中国高铁需要大量的钢铁通常用还原铁矿石制得,写出用CO还原赤铁矿石炼铁的化学方程式:__________________________________。(3)铝锂合金是航天航空的常用金属材料,使用该合金,不但使探测器减重10%,而且能增加了其强度。下列有关说法错误的是___________(填标号)。A.锂的密度应该比较小 B.金属铝质轻、耐腐蚀、延展性好C.铝锂合金硬度小 D.铝锂合金中含有金属铝和锂,属于纯净物(4)金属的回收和利用是保护金属资源措施之一、某废弃金属样品中可能含有Cu、CuO、Zn中的一种或几种,为确定其成分并回收金属,取样品进行如图实验: ①步骤Ⅱ中进行分离固体和液体的操作是___________。②步骤Ⅱ中产生的现象是___________。③本实验测得溶液C中只含一种溶质。该溶质的化学式___________,则样品的成分是___________,写出步骤Ⅰ中生成氢气的化学方程式____________________。④通过测氢气的质量,也可确定样品的成分,则w的值为___________(用m和n的代数式表示)。14.(6分)构建思维导图是一种重要的学习方法。请根据酸和碱的化学性质思维导图,回答下列问题。(“—”表示相连的两类物质之间可以发生反应)(1)图中甲表示的物质类别是________。(2)酸与碱作用生成盐和水叫做中和反应,可溶性碱溶液与酸反应时无明显现象,需要加入__________溶液证明酸和碱之间发生了化学反应或反应完成。(3)利用图中“碱—非金属氧化物”反应可用氢氧化钠溶液吸收废气中的 。A.CO B.CO2 C.SO2 D.N2(4)工业上用纯碱制取烧碱的反应应用的是图中盐和_______(填物质类别)的反应关系。(5)农业上用波尔多液杀虫,波尔多液配置过程是将熟石灰和硫酸铜溶液混合,制得悬浊液附着在叶片背面杀死虫卵,用化学方程式解释反应过程: 。15.(10分)如图是一幅敦煌壁画。古代敦煌的颜料制作技术已经居世界领先水平。敦煌壁画中的色彩主要来自彩色矿石和色土。(1)一千多年前的敦煌壁画色彩依然鲜艳如初,说明彩色矿石和色土常温下______ (填“易”或“不易”)被氧化。(2)画绿色来自氯铜矿、石绿、石青等,氯铜矿要成分的化学式为Cu2(OH)xCl,其中铜元素的化合价为+2价,则x=_____。(3)铜矿是古代绘画颜料的主要来源,如图是铜元素的价类转化二维图。①写出下列物质的化学式:乙______,丙_______。其中铜元素质量分数较大的是 。②反应a可以是乙和Cu2S 反应,同时得到SO2,反应过程的化学方程式为_______。③属于化合反应的是_______(填序号);反应d是丙和碳反应,则d的化学方程式为_______。16.(9分)某化学兴趣小组的同学进行有关气体的探究活动。以下是制取和收集气体的部分装置。(1)C是由玻璃导管和 组成的气体收集装置。实验室用5%的双氧水制取和收集较纯净的氧气,可选用的装置是___________(填字母序号),验满的方法是___________。(2)若用B装置制取二氧化碳,写出该反应的化学方程式_______,属于 反应类型。(3)若用加热熟石灰和氯化铵固体混合物反应来生成氨气,应该选用的气体发生装置是___________(填字母序号)。实验一:为了探究氨气(NH3)的某些性质,王威同学依次做了以下两组实验。(4)根据实验b-3推理,NH3进入水中发生了化学反应,推理的证据是___________。(5)根据以上两组实验得出的结论是___________。17.(11分)某化学兴趣小组的同学在学习盐的化学性质时,向CuSO4溶液中加入一定量的NaHCO3溶液,观察到产生大量气泡和绿色固体,溶液慢慢变成无色,过滤、洗涤,得到绿色固体和无色溶液,他们继续进行了如下探究:(1)将产生的气体通入澄清石灰水,石灰水变浑浊,说明该气体是______。绿色固体和无色溶液的成分分别是什么?【查阅资料】常见绿色固体有碱式碳酸铜【Cu2(OH)2CO3】和碱式硫酸铜【 】,都不溶于水,都能与酸反应。Na2SO4受热不分解。(2)Ⅰ、探究绿色固体的成分。【作出猜想】绿色固体的成分可能是:猜想1:碱式碳酸铜猜想2:碱式硫酸铜猜想3:碱式碳酸铜和碱式硫酸铜【设计实验】实验步骤实验现象实验结论①取样,加入足量的____________含碱式碳酸铜②将步骤①所得溶液振荡后滴加______溶液______不含碱式硫酸铜【得出结论】猜想1正确。(3)Ⅱ、探究无色溶液中溶质的成分。【作出猜想】无色溶液中溶质的成分可能是:猜想1:NaHCO3 猜想2: 猜想3:NaHCO3和Na2SO4【进行实验】兴趣小组的同学取一定量的无色溶液蒸发结晶、干燥得到白色固体,取8.4g该白色固体充分加热到质量不再减小,测得剩余固体的质量______5.3g(填“大于”“等于”或“小于”),说明猜想3正确,写出加热白色固体时发生反应的化学方程式:______。18.(6分)北京冬奥会中大量使用二氧化氯(ClO2)作消毒剂,ClO2可由NaClO2与Cl2反应制得。请计算:142kg氯气完全反应,理论上最多能生成二氧化氯的质量是多少?(反应的化学方程式为:2NaClO2+Cl2=2ClO2+2NaCl)
相关试卷
这是一份化学(陕西卷)-学易金卷:2023年中考考前押题密卷(含考试版、全解全析、参考答案、答题卡),文件包含化学陕西卷考试版A4docx、化学陕西卷全解全析docx、化学陕西卷参考答案docx、化学陕西卷考试版A3docx等4份试卷配套教学资源,其中试卷共28页, 欢迎下载使用。
这是一份化学(重庆卷)-学易金卷:2023年中考考前押题密卷(含考试版、全解全析、参考答案、答题卡),文件包含化学重庆卷全解全析docx、化学重庆卷考试版A4docx、化学重庆卷考试版A3docx、化学重庆卷参考答案docx等4份试卷配套教学资源,其中试卷共25页, 欢迎下载使用。
这是一份化学(云南卷)-学易金卷:2023年中考考前押题密卷(含考试版、全解全析、参考答案、答题卡),文件包含化学云南卷考试版A4docx、化学云南卷全解全析docx、化学云南卷考试版A3docx、化学云南卷参考答案docx等4份试卷配套教学资源,其中试卷共32页, 欢迎下载使用。

