还剩21页未读,
继续阅读
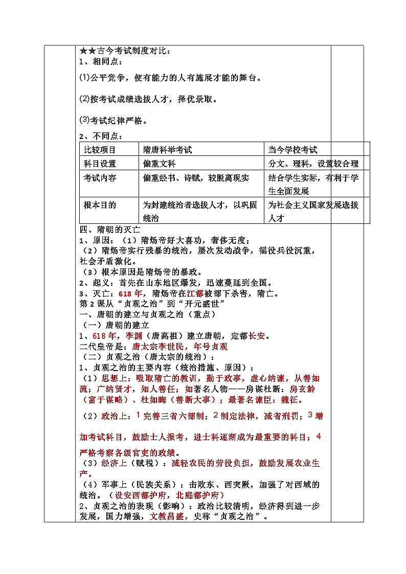
2022---2023学年度九年级历史中考七年级历史下册复习教案
展开相关教案
2022---2023学年度九年级历史中考九年级历史下册复习教案:
这是一份2022---2023学年度九年级历史中考九年级历史下册复习教案,共20页。教案主要包含了拉丁美洲独立运动,印度民族大起义,明治维新,第二次工业革命的影响等内容,欢迎下载使用。
2022---2023学年度九年级历史中考九年级历史上册复习教案:
这是一份2022---2023学年度九年级历史中考九年级历史上册复习教案,共17页。教案主要包含了葡萄牙与西班牙的殖民掠夺,英国的殖民扩张,评价殖民掠夺带来的影响,1787年美国宪法等内容,欢迎下载使用。
2022---2023学年度九年级历史中考八年级历史下册复习教案:
这是一份2022---2023学年度九年级历史中考八年级历史下册复习教案,共14页。教案主要包含了中国人民政治协商会议,开国大典,西藏和平解放,中国共产党第十八次全国代表大会,中国共产党第十九次全国代表大会等内容,欢迎下载使用。

