


浙科版 (2019)必修1《分子与细胞》第二章 细胞的结构第三节 细胞质是多项生命活动的场所综合训练题
展开2.3细胞质是多项生命活动的场所
1.核糖体是真核、原核细胞唯一共有的细胞器。下列有关叙述,错误的是( )
A.核糖体是生产蛋白质的机器 B.核糖体的形成都离不开核仁
C.代谢旺盛的细胞,核糖体数量增加 D.核糖体不含磷脂
2.下列不是高等植物细胞和动物细胞共有的结构是( )
A. 中心体 B. 核糖体 C. 线粒体 D. 高尔基体
3.南宋词人李清照用“绿肥红瘦”来形容海棠花的叶片和花,造成叶“绿”、花“红”的相关色素分别位于植物细胞的( )
A.叶绿体、液泡 B.叶绿体、线粒体 C.叶绿体、细胞基质 D.细胞基质、液泡
4.下列有关细胞器的叙述,正确的是( )
A.若植物细胞的高尔基体受损,可能得到多核细胞
B.植物细胞都含有液泡这一结构,且液泡中含有色素
C.粗面内质网与质膜相连,光面内质网与核膜相连
D.取黑藻新鲜枝上一片幼嫩的小叶,显微镜下能看到叶肉细胞中的小液泡
5.下列有关核糖体、线粒体和叶绿体的叙述,正确的是( )
A. 三者的结构中都含有核酸 B. 三者都存在于所有真核细胞中
C. 三者都是ATP合成的场所 D. 三者的膜结构中都含有蛋白质
6.通过差速离心法分离不同的细胞组分后,就可以对不同细胞的结构和功能进行研究。下列与细胞器相关说法错误的是( )
A.叶绿体和线粒体均具有双层膜,内部都含有核酸
B.中心体由动物细胞内一组相互垂直的中心粒构成
C.溶酶体是细胞内的“消化车间”,不能合成水解酶
D.核糖体、内质网和高尔基体在分泌蛋白合成、运输过程中协调配合
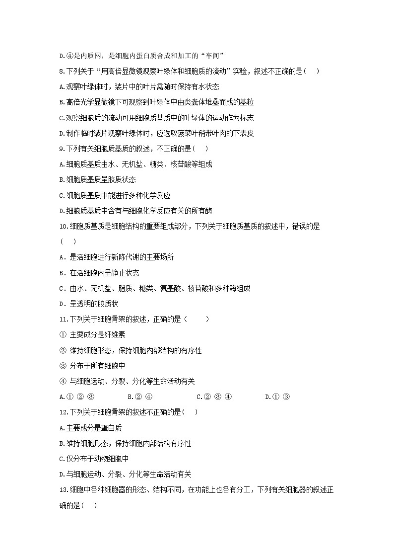
7.如图是某些细胞器的亚显微结构模式图,下列相关叙述错误的是( )
A.①是中心体,与洋葱根尖分生区细胞有丝分裂有关
B.②是线粒体,是真核细胞有氧呼吸的主要场所
C.③是叶绿体,是绿色植物叶肉细胞进行光合作用的场所
D.④是内质网,是细胞内蛋白质合成和加工的“车间”
8.下列关于“用高倍显微镜观察叶绿体和细胞质的流动”实验,叙述不正确的是( )
A.观察叶绿体时,装片中的叶片需随时保持有水状态
B.高倍光学显微镜下可观察到叶绿体中由类囊体堆叠而成的基粒
C.观察细胞质的流动可用细胞质基质中的叶绿体的运动作为标志
D.制作临时装片观察叶绿体时,应选取菠菜叶稍带叶肉的下表皮
9.下列有关细胞质基质的叙述,不正确的是( )
A.细胞质基质由水、无机盐、糖类、核苷酸等组成
B.细胞质基质呈胶质状态
C.细胞质基质中能进行多种化学反应
D.细胞质基质中含有与细胞化学反应有关的所有酶
10.细胞质基质是细胞结构的重要组成部分,下列关于细胞质基质的叙述中,错误的是 ( )
A.是活细胞进行新陈代谢的主要场所
B.在活细胞内呈静止状态
C.由水、无机盐、脂质、糖类、氨基酸、核苷酸和多种酶组成
D.呈透明的胶质状
11.下列关于细胞骨架的叙述,正确的是( )
① 主要成分是纤维素
② 维持细胞形态,保持细胞内部结构的有序性
③ 分布于所有细胞中
④ 与细胞运动、分裂、分化等生命活动有关
A.① ② ③ B.② ④ C.② ③ ④ D.① ③
12.下列关于细胞骨架的叙述不正确的是( )
A.主要成分是蛋白质
B.维持细胞形态,保持细胞内部结构有序性
C.仅分布于动物细胞中
D.与细胞运动、分裂、分化等生命活动有关
13.细胞中各种细胞器的形态、结构不同,在功能上也各有分工,下列有关细胞器的叙述正确的是( )
A.线粒体是细胞有氧呼吸的主要场所,进行有氧呼吸的细胞都含有线粒体
B.叶绿体是进行光合作用的主要场所,进行光合作用的细胞都含有叶绿体
C.溶酶体能合成多种水解酶,是细胞的“消化车间
D.内质网和高尔基体都只有一层膜,都能对蛋白质进行加工
14.为了观察叶绿体、细胞质流动以及进行生物组织中有机物的鉴定,现按下表进行各组实验:
组别 | 材料 | 实验条件 | 观察内容 |
A | 新鲜黑藻 | 清水、光照、5℃ | 细胞质流动 |
B | 新鲜黑藻 | 清水、光照、25℃ | 细胞质流动 |
C | 新鲜黑藻 | 清水、黑暗、25℃ | 细胞质流动 |
D | 菠菜叶 | 清水 | 叶绿体 |
E | 浸泡过的花生种子 | 清水、苏丹Ⅲ染液、50%酒精 | 细胞中着色的小颗粒 |
将上述各组实验材料按表中实验条件进行相关处理后,制成临时装片,放在显微镜下观察。分析回答:
1.黑藻是观察细胞质流动的理想材料,原因是①__________②__________;若观察时发现细胞质不流动,或者流动很慢,应立即采取措施,加速细胞质流动,可采取的措施是__________。(试举一例)
2.上述实验中需要的材料用具除显微镜外,还需刀片、镊子、滴管、吸水纸、__________。
3.如果将B组材料作A组处理后再观察,则与原B组实验相比,显微镜下细胞质的流动情况是__________。
4.E组实验的目的是__________。
5.在D组实验中,要选取菠菜叶稍带些叶肉的表皮,原因是__________。
15.请阅读下列材料,回答问题:
把菠菜叶放进适当的溶液中进行研磨,将研磨液用纱布过滤后,得到一种绿色的液体。然后进行适宜强度的离心分离,得到沉淀(沉淀A)。将此沉淀用电子显微镜观察时,可发现细胞核和一些由纤维素、果胶等构成的碎片组织(甲)。将其上清液的绿色部分进行较强的离心分离时,绿色部分几乎全部沉淀(沉淀B)。用电子显微镜观察此沉淀,则发现许多直径为几微米的细胞器(乙)。又把几乎透明的上清液,用更强的离心力进行分离时,可得沉淀(沉淀C)。用电子显微镜观察此沉淀,则发现许多呈球形或短棒状,内外有两层膜,且内膜向内折叠的细胞器(丙)。如果继续增大离心力进行离心,则可使上部澄清液部分中的小微粒都沉淀,此沉淀(沉淀D)含有许多直径为0.2微米的致密小颗粒(丁)和由该颗粒所附着的膜(戊)构成的细胞器。
(1)上述材料中,画线处甲~戊所表示的细胞结构名称分别是____________、____________、____________、____________、____________。
(2)下面①~⑥是对上述沉淀A~D所含有关细胞结构的叙述,则与沉淀B相符的是____________,与沉淀D相符的是____________。(填相关序号)
①与有氧呼吸有关,是细胞的“动力车间”
②对植物细胞具有保护作用,维持细胞的正常形态
③“生产蛋白质的机器”
④进行光合作用的场所,植物细胞的“能量转换站”
⑤蛋白质加工、合成及脂质合成的“车间”
答案以及解析
1.答案:B
解析:本题考查核糖体的功能。核糖体是蛋白质合成的场所;真核细胞中核糖体的形成与核仁有关,原核生物无细胞核无核仁;代谢旺盛的细胞中需要更多的酶,因此核糖体数暈增加;核糖体是无膜的细胞器,因此不含磷脂。
2.答案:A
解析:高等植物细胞和动物细胞共有的细胞器有内质网、线粒体、高尔基体、核糖体、溶酶体等,而中心体是动物细胞和低等植物细胞有的细胞器,所以A选项正确。
故选A。
3.答案:A
4.答案:A
解析:本题考查内质网、高尔基体、液泡和叶绿体等细胞器。植物细胞中的高尔基体与细胞壁的形成有关,高尔基体受损后,不能完成胞质分裂,但细胞核仍能分裂,故可能得到多核细胞,A正确;植物细胞不一定都含有液泡,液泡中可能含有色素,也可能不含色素,B错误;粗面内质网与核膜相连,光面内质网与质膜相连,C错误;叶肉细胞为成熟植物细胞,内有大液泡,D错误。
5.答案:A
解析:A、三者的结构中都含有核酸,核糖体含有RNA,线粒体和叶绿体含有DNA和RNA,A正确;
B、植物的根细胞中不含叶绿体,哺乳动物成熟的红细胞中没有细胞器,B错误;
C、核糖体不能合成ATP,C错误;
D、核糖体没有膜结构,D错误。
故选A。
6.答案:B
解析:叶绿体和线粒体均具有双层膜,内部都含有核酸(DNA和RNA);中心体存在于动物细胞和某些低等植物细胞中,由一组相互垂直的中心粒及周围物质构成;溶酶体是细胞内的“消化车间”,内含多种水解酶,但不能合成水解酶;核糖体是蛋白质合成的场所,内质网是分泌蛋白等大分子物质合成、加工的场所和运输通道,高尔基体主要是对来自内质网的蛋白质进行加工、分类、包装的“车间”和“发送站”,因此它们在分泌蛋白合成、运输中协调配合。
7.答案:A
解析:中心体存在于动物细胞和某些低等植物细胞中,而洋葱根尖细胞为高等植物细胞,A错误;②是线粒体,是真核细胞有氧呼吸的主要场所,B正确;③是叶绿体,是植物叶肉细胞进行光合作用的主要场所,C正确;④是内质网,是细胞内蛋白质合成和加工的“车间”,D正确。
8.答案:B
解析:观察叶绿体时,装片中的叶片需随时保持有水状态,A正确;叶绿体的基粒结构不能在高倍光学显微镜下观察到,可以在电子显微镜下观察到,B错误;观察细胞质的流动可用细胞质基质中的叶绿体的运动作为标志,C正确;制作临时装片观察叶绿体时,应选取菠菜叶稍带叶肉的下表皮,D正确。
9.答案:D
解析:细胞质基质呈现胶质状态,含有水、无机盐、脂质、糖类、氨基酸、核苷酸和多种酶等,A、B正确;细胞质基质是生命活动的重要场所,其中能进行多种化学反应,C正确;细胞质基质含有多种酶,而不是含有与细胞化学反应有关的所有酶,D错误。
10.答案:B
解析:细胞质基质是活细胞内进行新陈代谢的主要场所,是流动的、呈胶质状的物质,含有水、无机 盐、脂质、糖类、氨基酸和多种酶等成分
11.答案:B
12.答案:C
解析:细胞骨架是指真核细胞中的由蛋白纤维组成的网架结构,主要成分是蛋白质,A正确;细胞骨架在维持细胞形态,承受外力、保持细胞内部结构的有序性方面起重要作用,B正确;动物细胞和植物细胞都有细胞骨架,C错误;细胞骨架与细胞运动、分裂、分化等生命活动有关,D正确。
13.答案:D
解析:线粒体是细胞进行有氧呼吸的主要场所,但能进行有氧呼吸的细胞不一定含有线粒体,如能进行有氧呼吸的原核细胞,A错误;叶绿体是进行光合作用的主要场所,但能进行光合作用的细胞不一定含有叶绿体,如蓝细菌,B错误;溶酶体中含有多种水解酶,但不能合成水解酶,蛋白质类的水解酶是在核糖体上合成的,C错误;内质网和高尔基体都由单层膜构成,都能对蛋白质进行加工,D正确。
14.答案:1.叶片薄,有些部分只有一层细胞; 易观察,细胞质流动快; 适度照光、适当加温等
2.载玻片、盖玻片; 3.变慢; 4.鉴定脂肪; 5.稍带些叶肉的下表皮容易撕取,叶肉细胞叶绿体大而少,易观察
解析:(1)黑藻叶片薄且细胞质流动快,是观察细胞质流动的理想材料。
(2)在显微镜下观察,发现B组细胞质流动速度最快,由表中数据可知增加光照和适当升高温度会加速细胞质流动。
(5)叶绿体主要分布于叶肉细胞中,且下表皮处的叶肉细胞中叶绿体大且少,易于观察,因此应选取菠菜叶稍带些叶肉的下表皮进行观察叶绿体。
15.答案:(1)细胞壁;叶绿体;线粒体;核糖体;内质网
(2)④;③⑤
解析:(1)根据题干信息可知,甲由纤维素和果胶等组成,说明甲是植物细胞的细胞壁;乙为绿色,说明乙是叶绿体;丙为球形或短棒状,且内膜向内折叠,说明丙是线粒体;丁是致密小颗粒,并且吸附在具膜细胞器戊上,说明丁是核糖体,而戊是内质网。
(2)沉淀B为叶绿体,其对应的描述是④;沉淀D为核糖体和内质网,其对应的描述分别是③和⑤。
浙科版 (2019)必修1《分子与细胞》第三节 细胞质是多项生命活动的场所课时练习: 这是一份浙科版 (2019)必修1《分子与细胞》第三节 细胞质是多项生命活动的场所课时练习,共6页。试卷主要包含了菠菜叶肉细胞不具有的结构是,下列各组细胞器均具有单层膜的是等内容,欢迎下载使用。
高中生物浙科版 (2019)必修1《分子与细胞》第三节 细胞质是多项生命活动的场所精品一课一练: 这是一份高中生物浙科版 (2019)必修1《分子与细胞》第三节 细胞质是多项生命活动的场所精品一课一练,共22页。试卷主要包含了0分),【答案】B,【答案】A等内容,欢迎下载使用。
高中生物浙科版 (2019)必修1《分子与细胞》第三节 细胞质是多项生命活动的场所优秀精练: 这是一份高中生物浙科版 (2019)必修1《分子与细胞》第三节 细胞质是多项生命活动的场所优秀精练,共4页。试卷主要包含了 最新研究表明,心房颤动等内容,欢迎下载使用。