浙江省各地区2022年中考科学真题知识点分类汇编-04碳和碳的氧化物、金属和金属矿物(1)
展开
这是一份浙江省各地区2022年中考科学真题知识点分类汇编-04碳和碳的氧化物、金属和金属矿物(1),共22页。试卷主要包含了单选题,综合应用题,实验题,填空题,简答题等内容,欢迎下载使用。
浙江省各地区2022年中考科学真题知识点分类汇编-04碳和碳的氧化物、金属和金属矿物(1)
一、单选题
1.(2022·浙江杭州·统考中考真题)汽车开动和人的生命活动都需要能量,能量是各种运动的量度。给汽车开动和人的生命活动提供能量的两个过程如图所示,下列分析错误的是
A.都通过剧烈的氧化反应释放出能量
B.都将化学能转化为其他形式的能
C.都参与自然界的碳循环和氧循环
D.都遵循能量的转化和守恒定律
2.(2022·浙江湖州·统考中考真题)下列物质间的转化不能实现的是
A.CO2H2CO3 B.Fe2O3Fe
C.SFeS D.CuO Cu(OH)2
3.(2022·浙江丽水·统考中考真题)在实验室制取和收集气体的四种装置中,下列用法不正确的是
A.可制取O2 B.可制取CO2
C.可收集CO2 D.可收集O2
4.(2022·浙江·统考中考真题)一瓶存放较长时间的石灰水,瓶内壁附有一层白膜,下列有关说法错误的是
A.白膜都是氢氧化钙
B.白膜的形成与二氧化碳有关
C.白膜可用盐酸除去
D.试剂使用后应及时盖上瓶塞
5.(2022·浙江·统考中考真题)判断物质之间是否发生化学反应需要证据支持。在一定量的氢氧化钠溶液中加入适量稀盐酸后,能证明两者发生化学反应的是
A. B. C. D.
6.(2022·浙江绍兴·统考中考真题)小敏称取等质量的铜粉和铁粉,分别加入到25毫升溶质质量分数为12%的硝酸银溶液中(如图所示),充分反应。下列情况可能出现的是
A.铁和铜都有剩余,甲、乙生成银的质量比为7:8
B.铁和铜都没有剩余,甲、乙生成银的质量比为1:1
C.铁有剩余,铜没有剩余,甲、乙生成银的质量比为15:16
D.铜有剩余,铁没有剩余,甲、乙生成银的质量比为14:15
二、综合应用题
7.(2022·浙江台州·统考中考真题)二氧化碳是一种与人类生产、生活有密切关系的气体,对地球生命具有重要意义。
(1)二氧化碳的发现
17世纪初,海尔蒙特发现木炭燃烧后不但有灰烬,还产生了一种不可见的气体,于是他将该气体命名为“森林之精”,蜡烛的火焰会在该气体中熄灭,说明了这种气体的化学性质有______。
(2)二氧化碳的制取
实验室常用石灰石和稀盐酸反应制取二氧化碳。现要制取4.4克二氧化碳,至少需要含碳酸钙质量分数为80%的石灰石多少克?
(3)二氧化碳的减排和消耗
人类降低空气中的二氧化碳含量的研究有两个方向:一是减少二氧化碳的排放,二是增加二氧化碳的消耗。请写出一条你能做到的消耗二氧化碳的方式或途径:______。
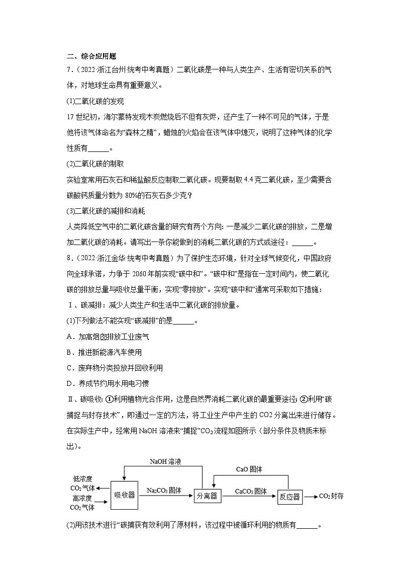
8.(2022·浙江金华·统考中考真题)为了保护生态环境,针对全球气候变化,中国政府向全球承诺,力争于2060年前实现“碳中和”。“碳中和”是指在一定时间内,使二氧化碳的排放总量与吸收总量平衡,实现“零排放”。实现“碳中和”通常可采取如下措施:
Ⅰ、碳减排:减少人类生产和生活中二氧化碳的排放量。
(1)下列做法不能实现“碳减排”的是______。
A.加高烟囱排放工业废气
B.推进新能源汽车使用
C.废弃物分类投放并回收利用
D.养成节约用水用电习惯
Ⅱ、碳吸收:①利用植物光合作用,这是自然界消耗二氧化碳的最重要途径;②利用“碳捕捉与封存技术”,即通过一定的方法,将工业生产中产生的CO2分离出来进行储存。在实际生产中,经常用NaOH溶液来“捕捉”CO2流程如图所示(部分条件及物质未标出)。
(2)用该技术进行“碳捕获有效利用了原材料,该过程中被循环利用的物质有______。
(3)分离器中发生的反应:①CaO+H2O=Ca(OH)2,②Ca(OH)+Na2CO3=CaCO3↓+2NaOH。现有溶质质量分数为10.6%的Na2CO3溶液100千克,求完全反应后,理论上可生成CaCO3的质量(要求根据化学方程式计算)。
Ⅲ、碳转化:指二氧化碳的资源化利用。
9.(2022·浙江绍兴·统考中考真题)举重前运动员常常会抓一把“镁粉”在手里搓,以起到防滑效果,某种“镁粉”中只含有MgO、Mg(OH)2、MgCO3中的一种或几种固体。某兴趣小组对其成分展开了探究:分别取4.2克MgO、Mg(OH)2、MgCO3和“镁粉”置于烧杯中,逐滴加入相同溶质质量分数的稀盐酸直至粉末恰好消失。四种固体消耗稀盐酸的质量如表所示,且烧杯③和烧杯④中产生了大量气泡。请结合实验现象和数据回答问题。
物质
MgO
Mg(OH)2
MgCO3
“镁粉”
消耗稀盐酸的质量/克
121.8
m
58.0
61.9
(1)烧杯③中产生的气体是______。
(2)“镁粉”中不只含有MgCO3一种物质,理由是______。
(3)表格中m的值为多少?(请写出计算过程)
(4)为确定“镁粉”的具体成分,兴趣小组补充了如下实验:取“镁粉”和MgCO3各4.2克,加入足量稀盐酸,生成相同条件下的气体体积分别为952毫升和1120毫升。由此可知该种“镁粉”的成分是______。
三、实验题
10.(2022·浙江绍兴·统考中考真题)科学是一门以实验为基础的学科。以下是实验室制取、收集、测量气体体积的常用装置。
(1)实验室制取二氧化碳的发生装置可以选择______(填字母)。
(2)检查装置B气密性的方法是:先关闭止水夹,然后______。
(3)若用装置C测反应生成的二氧化碳体积,测得的体积比理论值小,原因可能是二氧化碳具有______的性质。
11.(2022·浙江杭州·统考中考真题)小金通过实验研究一氧化碳和氧化铜的反应,其操作步骤及观察到的现象如下:
步骤1:连接装置并检查装置气密性。
步骤2:按图甲所示向双具支试管内加入木炭粉和氧化铜,用向上排空气法使双具支试管内集满二氧化碳后塞上带有导管和瘪气球的橡皮塞。
步骤3:按图乙所示将双具支试管固定在铁架台上,并使木炭粉平铺于试管底部:用酒精喷灯加热氧化铜一段时间,未观察到明显现象。
步骤4:将酒精喷灯移至木炭粉处,加热一段时间,观察到气球明显胀大,加热一段时间,观察到黑色粉末变为紫红色固体。
(1)步骤2中,可用燃着的木条检验二氧化碳是否集满,燃着的木条应_______(选填“放置在双具支试管口”或“伸入到双具支试管内”)。
(2)小金设计步骤3的目的是_______。
(3)实验中能表明一氧化碳具有还原性的实验现象是_______。
12.(2022·浙江湖州·统考中考真题)实验室常用分解高锰酸钾、氯酸钾或过氧化氢的方法制取氧气;常用大理石与稀盐酸反应来制取二氧化碳气体。
(1)图_____(填字母)装置既可作为制取氧气也可作为制取二氧化碳的发生装置。
(2)实验室收集二氧化碳选用C装置而不用D装置的原因是 _____。
13.(2022·浙江·统考中考真题)在学习二氧化碳性质时,小舟进行如图探究:
(1)【制取气体】用石灰石和稀盐酸作为原料制取二氧化碳气体,收集时要得到平稳的气流,应选择图甲中的______(填字母)作为发生装置。
(2)【探究性质】用图乙装置完成二氧化碳性质的探究后,小舟还想用该装置来验证氧气的密度大于空气密度的性质。若他将氧气倒入装有两支带火星的蜡烛的烧杯中(如图丙),预期观察到的现象是______。
14.(2022·浙江金华·统考中考真题)某校科学研究小组同学开展“二氧化碳的制取与性质”的实验探究。
【实验原理】CaCO3+2HCl═CaCl2+H2O+CO2↑
【发生装置】
(1)结合实验原理,图1中发生装置可用于实验室制取CO2气体的是:______(填字母)
【实验探究】
探究Ⅰ影响因素探究
在制取CO2气体时,为了探究影响反应快慢的因素,小组同学进行了四组实验,如表所示
实验组别
甲
乙
丙
丁
大理石的质量/g、颗粒大小
m块状
m块状
m粉末状
m粉末状
盐酸的体积/mL、浓度
V稀盐酸
V浓盐酸
V稀盐酸
V浓盐酸
(2)若探究盐酸的浓度对上述反应的影响,可选择实验甲与______(选填实验组别)进行对照。
探究Ⅱ、性质探究
做CO2与NaOH溶液发生反应的验证实验时,同学们将NaOH溶液加入充满CO2气体且质地较软的塑料瓶中,观察到塑料瓶变扁,由此得到CO2与NaOH发生反应的结论。但有同学认为上述现象产生的原因还可能是CO2气体溶于水导致气压减小。
为回答该同学的质疑,小科进行了如下实验:在两个250mL的烧瓶中分别充满CO2气体,通过注射器同时向两个烧瓶中分别注入同体积的水和NaOH溶液,最后得到烧瓶内压强与时间的关系曲线(如图2所示)。由此,小科得出CO2气体溶于水会导致塑料瓶变扁,同时CO2与NaOH也发生了化学反应的结论。
(3)结合图2中A、B曲线变化特点,写出能证明CO2与NaOH发生了化学反应的证据______。
【拓展提高】
小组同学完成某石灰石样品中CaCO3的质量分数测定,其方法是:将样品与一定量的稀盐酸反应,测定反应后生成的CO2质量,再根据CO2的质量求出样品中CaCO3的质量分数。
小组同学在实验室中组装了相应的实验装置(如图3)。小科利用该实验装置按如下步骤进行实验:
①先通一段时间的空气
②称量D装置的质量为m1
③打开分液漏斗的活塞,将稀盐酸全部加入锥形瓶,待充分反应后,关闭活塞
④再次通空气一段时间
⑤再次称量D装置的质量为m2
(4)有同学指出实验步骤③操作明显不合理,你认为该同学的理由是______。
15.(2022·浙江金华·统考中考真题)某混合气体X由CO2、CO、H2O(水蒸气)、H2中的两种或两种以上组成,X气体依次通过如图1装置(假定每步反应均完全),现象分别为:A中溶液变浑浊;B中固体变为红色;C中粉末变为蓝色;D中溶液变浑浊。
完成下列问题:
(1)该实验能得出CO气体一定存在的证据是______;
(2)只要在图1中加装一个图2装置,就能确定原混合气体X中是否含有H2。
①写出图2装置中试剂名称______;
②该装置连接在图1中哪两个装置之间______(用字母表示)。
16.(2022·浙江台州·统考中考真题)在研究酸和碱之间发生的反应时,把稀盐酸滴入氢氧化钡溶液中,得到无色溶液A.无色溶液A中除了氯化钡还有什么?某同学进行了如下实验:
实验一
实验二
猜 想
可能还有盐酸
可能还有氢氧化钡
实验过程
在试管中加入2~3颗锌粒,再滴加少量无色溶液A
在试管中加入少量无色溶液A,再滴加2~3滴氯化铁溶液
实验现象
无气泡产生
有②色沉淀产生
实验结论
无色溶液A不含①
无色溶液A会有氯化钡和氢氧化钡
(1)请把表格内容填写完整:①______,②______。
(2)该同学为了从无色溶液A中得到纯净的氯化钡晶体,请你帮他写出合理的方法:______。
四、填空题
17.(2022·浙江宁波·统考中考真题)某维生素C泡腾片的主要成分如图甲所示。
(1)维生素C由______种元素组成。
(2)按照如图乙的物质分类方法,该泡腾片属于______。
(3)该泡腾片放入水中,会立刻产生大量的气泡,其原因是:柠檬酸是一种酸,它和碳酸氢钠在水中会发生反应,生成能使澄清石灰水变浑浊的______气体。
18.(2022·浙江丽水·统考中考真题)2021年9月,我国科学家在世界上首次实现利用二氧化碳人工合成淀粉[(C6H10O5)n],如图为人工合成淀粉过程中第一步反应的微观示意图。
(1)参加反应的和分子个数比为______;
(2)3.2克有机物X中碳元素的质量为______克;
(3)若人工合成淀粉实现工厂化、规模化生产,在一定程度上能______(填字母)。
A.缓解粮食危机 B.缓解温室效应 C.节省耕地资源
19.(2022·浙江丽水·统考中考真题)价类图是以元素化合价为纵坐标、物质类别为横坐标绘制的图像,它能将散乱的科学知识联系在一起,有助于对科学问题的理解和整体认知。如图是含碳元素物质的价类图,其中“→”表示物质间的转化关系。
(1)写出物质B的化学式______;
(2)写一个C→E的化学方程式______;
(3)如图的物质相互转化关系中,涉及反应前后元素化合价有改变的反应类型有______(填字母)。
A.化合反应 B.分解反应 C.置换反应 D.复分解反应
五、简答题
20.(2022·浙江温州·统考中考真题)实验室制取二氧化碳时,选择合适溶质质量分数的盐酸,有利于减少盐酸浪费。小明分别取400克溶质质量分数为7.3%、14.6%、21.9%的盐酸与足量的石灰石反应,进行A、B、C三组实验,产生二氧化碳的快慢与时间关系如图所示,算得盐酸利用率如表(盐酸利用率是指收集到的气体体积理论上所需要的盐酸量与实际消耗的盐酸总量的比值)。
盐酸利用率与盐酸溶质质量分数的关系
组别
A
B
C
盐酸溶质质量分数
7.3%
14.6%
21.9%
盐酸利用率
82.5%
81.5%
72.1%
(1)小明在实验过程中发现,发生装置中的锥形瓶外壁发烫。推测图中C组在第5~10分钟时反应快速变慢的主要原因是 _____。
(2)小明用400克盐酸进行A组实验,可收集到二氧化碳气体约多少升?(盐酸与石灰石反应的化学方程式为:2HCl+CaCO3═CaCl2+H2O+CO2↑,常温常压下二氧化碳的密度约为2克/升)
(3)实验中,小明想在10分钟内制取10升二氧化碳气体,综合考虑各种因素,选用哪种溶质质量分数的盐酸更合适,并说明理由。 _____。
参考答案:
1.A
【详解】A、汽油燃烧生成二氧化碳和水,是燃烧,属于剧烈的氧化反应,人的呼吸作用是缓慢氧化,符合题意;
B、燃烧和呼吸作用都可将化学能转化为热能等其他形式的能,不符合题意;
C、含碳燃烧可将氧气转化为二氧化碳,因此这两个过程都参与自然界的碳循环和氧循环,不符合题意;
D、这两个反应均有新物质生成,均属于化学变化,化学变化都遵循能量的转化和守恒定律,不符合题意。
故选A。
2.D
【分析】一步反应实现即原物质只发生一个反应即可转化为目标物质,根据所涉及物质的性质,分析能否只通过一个反应而实现即可。
【详解】A、二氧化碳与水反应生成碳酸,物质间转化能实现,故选项错误。
B、一氧化碳与氧化铁在高温条件下生成铁和二氧化碳,物质间转化能实现,故选项错误。
C、铁和硫在加热条件下反应生成硫化亚铁,物质间转化能实现,故选项错误。
D、氧化铜难溶于水,不能与水反应,该物质间转化不能实现,故选项正确。
故选:D。
3.C
【分析】根据实验室制取二氧化碳、氧气的反应原理、制取装置、收集方法,进行分析判断。
【详解】A、装置属于固体加热型,试管口放有一团棉花,采用的加热高锰酸钾的方法,故选项说法正确。
B、实验室中制取二氧化碳常用大理石或石灰石和稀盐酸反应来制取,属于固液常温型,图中装置可制取CO2,故选项说法正确。
C、二氧化碳的密度比空气的大,应用向上排空气法收集,故选项说法错误。
D、氧气不易溶于水,可用排水法收集,故选项说法正确。故选:C。
【点睛】本题难度不大,是中考的重要考点之一,熟练掌握实验室中制取气体的反应原理、发生装置和收集装置的选择依据等是正确解答本题的关键。
4.A
【详解】A、一瓶存放较长时间的石灰水,瓶内壁附有一层白膜,是因为二氧化碳与氢氧化钙反应生成碳酸钙沉淀,白膜是碳酸钙,故选项说法错误;
B、瓶内壁附有一层白膜,是因为二氧化碳与氢氧化钙反应生成碳酸钙沉淀,故选项说法正确;
C、白膜的主要成分是碳酸钙,能与稀盐酸反应生成氯化钙、二氧化碳和水,白膜可用盐酸除去,故选项说法正确;
D、有些药品能与空气中的成分发生化学反应,试剂使用后应及时盖上瓶塞,故选项说法正确。
故选:A。
5.A
【详解】A、氢氧化钠溶液显碱性,pH>7;在一定量的氢氧化钠溶液中加入适量稀盐酸后,用pH试纸测得溶液的pH等于7,说明溶液显中性,从而证明NaOH溶液与稀盐酸发生了中和反应,故A符合题意;
B、二氧化碳和氢氧化钠溶液反应生成碳酸钠和水,无明显现象,二氧化碳和氯化钠不反应,不能证明NaOH溶液与稀盐酸发生了反应,故B不符合题意;
C、氯化钠、稀盐酸都能与硝酸银溶液反应生成氯化银沉淀,不能证明NaOH溶液与稀盐酸发生了反应,故C不符合题意;
D、氢氧化钠和氯化铁溶液反应生成氢氧化铁沉淀和氯化钠,说明溶液中含有氢氧化钠,不能证明NaOH溶液与稀盐酸发生了反应,故D不符合题意。
故选:A。
6.C
【分析】根据题目中的数据解和化学方程式进行分析。
【详解】由于金属的活动性顺序是铁>铜>银,等质量的铜粉和铁粉,反应的质量关系是:
A、铁和铜都有剩余时,因为消耗的硝酸银溶液的体积和溶质质量分数相同,甲、乙生成银的质量比为1:1,选项错误;
B、设加入铁和铜的质量为m,铁和铜都没有剩余,根据化学方程式,则生成银的质量比为:,选项错误;
C、由化学方程式可知,消耗等质量的硝酸银需要铁的质量少于铜的质量。所以加入等质量的铁和铜,可能铁有剩余而铜没有剩余。如铁有剩余而铜没有剩余则铁置换出的银的质量大于等于铜置换出银的质量,且铜和铁置换出银的质量比大于7:8,置换出银的质量比为15:16符合要求。选项正确。
D、由化学方程式可知,消耗等质量的硝酸银需要铁的质量少于铜的质量。所以加入等质量的铁和铜不可能铜有剩余而铁被完全消耗,选项错误;
故选:C。
7.(1)不能燃烧也不支持燃烧
(2)设需要碳酸钙的质量为x
解得
则至少需要含碳酸钙质量分数为80%的石灰石为:=12.5g
答:至少需要含碳酸钙质量分数为80%的石灰石12.5g。
(3)植树造林(合理即可)
【解析】(1)
蜡烛的火焰会在该气体中熄灭,说明了这种气体不能燃烧也不支持燃烧;
(2)
见答案;
(3)
光合作用是自然界中消耗二氧化碳的主要途径,且植树造林是我们容易做到的消耗CO2的方式或途径,故答案为:植树造林(合理即可)。
8.(1)A
(2)NaOH、CaO
(3)解:设完全反应后,理论上可生成CaCO3的质量为x
x=10kg
答:完全反应后,理论上可生成CaCO3的质量为10kg
【详解】(1)A、通过加高烟囱排放工业废气,不能减少空气的污染物的总量,故选项不能实现“碳减排”;
B、推进新能源汽车使用,减少燃油,可以减少二氧化碳的排放,故选项能实现“碳减排”;
C、废弃物分类投放并回收利用,节约资源,可以减少二氧化碳的排放,故选项能实现“碳减排”;
D、养成节约用水用电习惯,可以减少二氧化碳的排放,故选项能实现“碳减排”。
故选:A;
(2)该过程中碳酸钙高温煅烧生成氧化钙和二氧化碳,氧化钙和水反应生成氢氧化钙,氢氧化钙和碳酸钠反应生成碳酸钙和氢氧化钠,氢氧化钠和二氧化碳反应生成碳酸钠和水,氢氧化钠、氧化钙既是反应物,又是生成物,可以循环利用;
(3)见答案。
9.(1)二氧化碳/CO2
(2)等质量的MgCO3和“镁粉”消耗的盐酸质量不相等
(3)设与碳酸镁反应消耗的氯化氢的质量为x。
设与氢氧化镁反应消耗的氯化氢的质量为y。
消耗盐酸的质量为
答:表格中m的值为84.0;
(4)MgCO3和Mg(OH)2
【解析】(1)
碳酸镁与盐酸反应生成氯化镁、水和二氧化碳,所以烧杯③中产生的气体是二氧化碳;
(2)
根据表格中的数据和“取MgCO3和“镁粉”样品4.2g,逐滴加入相同溶质质量分数的稀盐酸直至粉末恰好消失,发现等质量的MgCO3和“镁粉”消耗的盐酸质量不相等,所以“镁粉”中不只含有MgCO3一种物质;
(3)
详解见答案。
(4)
为确定“镁粉”的具体成分,同学们认为还需要补充如下实验:取“镁粉”和MgCO3各4.2克,加入足量稀盐酸;
设MgCO3的质量为m,;消耗稀盐酸的质量为, 镁粉中另一种物质质量为4.2g-3.57g=0.63g,消耗稀盐酸的质量为61.9g﹣49.3g=12.6g,则设4.2g该物质消耗稀盐酸的质量为n,则,所以“镁粉”中除碳酸镁外的另一种物质为Mg(OH)2。
10.(1)B
(2)向长颈漏斗中加水,若长颈漏斗中液面与锥形瓶液面形成高度差,说明不漏气,若液面形成高度差,说明不漏气
(3)二氧化碳能溶于水且与水反应
【详解】(1)制取二氧化碳的药品是大理石和稀盐酸,该反应不需要加热,所以选用装置B;
(2)检验装置B的气密性的方法是:先关闭止水夹,向长颈漏斗中加水,若长颈漏斗中液面与锥形瓶液面形成高度差,说明不漏气,若液面形成高度差,说明不漏气;
(3)二氧化碳能溶于水且与水反应,因此若用装置C测反应生成的二氧化碳体积,测得的体积比理论值小。
11.(1)放置在双具支试管口
(2)证明二氧化碳不能与氧化铜发生反应
(3)黑色粉末变为紫红色固体
【详解】(1)用燃着的木条检验二氧化碳是否集满时,燃着的木条应应该放在双具支试管口,则证明二氧化碳收集满。
(2)步骤3中,双具支试管内装满二氧化碳,未观察到明显现象,再由步骤4中的现象:观察到黑色粉末变为紫红色固体,故答案为:证明二氧化碳不能与氧化铜发生反应。
(3)步骤4中,观察到黑色粉末变为紫红色固体,证明一氧化碳具有还原性。
12.(1)B
(2)二氧化碳的密度大于空气
【详解】(1)实验室利用过氧化氢溶液制取氧气和利用石灰石和稀盐酸制取二氧化碳,反应物都是固体和液体,反应条件都是常温,因此都可以采用B作为发生装置;
(2)二氧化碳的密度大于空气密度,因此用C装置收集而不用D装置收集。
13.(1)C
(2)蜡烛自下而上复燃
【解析】(1)
用石灰石和稀盐酸作为原料制取二氧化碳气体,属于固液常温型,得到平稳的气流,应能控制液体的滴加速率,应选择图甲中的C,能通过长颈漏斗控制滴加液体的速率,从而控制反应的速率;
(2)
他将氧气倒入装有两支带火星的蜡烛的烧杯中,氧气的密度比空气的大,能支持燃烧,能观察到蜡烛自下而上复燃。
14. B/C 乙 B曲线明显低于A曲线 未及时关闭活塞可能导致产生的二氧化碳从分液漏斗逸出
【详解】(1)实验室通常用石灰石(或大理石)与稀盐酸反应制取二氧化碳,反应物为固液混合物,不需要加热,故选B或C为发生装置,故答案为:B或C;
(2)实验变量为盐酸浓度,所以选择变量只有盐酸浓度的实验组,故选甲和乙;故答案为:乙。
(3)B曲线明显低于A曲线,说明B曲线中压强下降的多,即二氧化碳消耗的多,说明氢氧化钠与二氧化碳发生了反应,才可以出现此现象;故答案为:B曲线明显低于A曲线。
(4)反应有气体生成,需要保证装置气密性,若不及时关闭活塞开关,气体从分液漏斗逸出,导致实验结果出现误差;故答案为:未及时关闭活塞可能导致产生的二氧化碳从分液漏斗逸出。
15.(1)D中溶液变浑浊
(2) 浓硫酸 A和B
【详解】(1)一氧化碳与氧化铜反应后生成二氧化碳,二氧化碳能使澄清石灰水变浑浊。因此在A中去除二氧化碳后,D中溶液变浑浊,说明有二氧化碳生成,从而说明气体存在一氧化碳;故答案为:D中溶液变浑浊。
(2)①为了确定是否含有氢气,需要通过氢气与氧化铜反应生成水来确定氢气是否存在,因此先将混合气体干燥,所以需要去除水蒸气,而浓硫酸具有吸水性,故加入浓硫酸即可;故答案为:浓硫酸。
②为了确保干燥气体进入B中,所以在A和B之间加入图2装置,氢气与氧化铜反应生成水,使C中无水硫酸铜变色,证明水的存在,由此可以验证氢气的存在;故答案为:A和B。
16.(1) 盐酸 红褐
(2)加入过量的稀盐酸,充分反应后蒸发结晶
【解析】(1)
①锌能与盐酸反应生成氯化锌和氢气,在试管中加入2~3颗锌粒,再滴加少量无色溶液A,无气泡产生,则说明无色溶液A不含盐酸。
②在试管中加入少量无色溶液A,再滴加2~3滴氯化铁溶液,氯化铁能与氢氧化钡溶液反应生成氢氧化铁沉淀和氯化钡,氢氧化铁沉淀为红褐色沉淀。
(2)
无色溶液A含有氢氧化钡,该同学为了从无色溶液A中得到纯净的氯化钡晶体,要将氢氧化钡除去,氢氧化钡能与过量的稀盐酸反应生成氯化钡和水,充分反应后蒸发结晶,能得到纯净的氯化钡晶体,故其合理方法为加入过量的稀盐酸,充分反应后蒸发结晶。
17.(1)3/三
(2)混合物
(3)二氧化碳/CO2
【解析】(1)
维生素C是由碳、氢、氧3种元素组成的;
(2)
该泡腾片中含有维生素C、碳酸氢钠、柠檬酸等,属于混合物;
(3)
该泡腾片放入水中,会立刻产生大量的气泡,是因为柠檬酸是一种酸,它和碳酸氢钠在水中会发生反应,生成柠檬酸钠、水和二氧化碳,即生成能使澄清石灰水变浑浊的二氧化碳气体。
18.(1)3:1
(2)1.2
(3)ABC
【分析】由微观反应示意图可知,反应前后有一个氢气没有参加反应,故该反应是由二氧化碳与氢气在一定条件下生成和,反应方程式为:。
(1)
由化学式可得,参加反应的(氢气)和(二氧化碳)分子个数比为3:1,
(2)
由上可得,X为,则3.2克有机物X中碳元素的质量为;
(3)
若人工合成淀粉实现工厂化、规模化生产,在一定程度上能缓解粮食危机、缓解温室效应、节省耕地资源,故选ABC。
19.(1)CO
(2)
(3)AC
【详解】(1)氧化物是由两种元素组成,其中一种元素为氧元素的化合物。化合物中各元素化合价代数和为0,B中氧元素为-2价,碳元素为+2价,所以物质B的化学式是:CO;
(2)C→E的反应是碳的+4价氧化物(CO2)转化成+4价的盐(可以是碳酸盐),可以是氢氧化钠和二氧化碳反应生成碳酸钠和水,化学方程式为: ;
(3)从图中可知,涉及化合价转变的有A转化为B、C和BC的相互转化。A(C)和氧气反应可以生成C(CO2)和B(CO),是化合反应。C(CO2)和碳高温下可生成B(CO),是化合反应。B(CO)可以和氧气点燃生成C(CO2),是化合反应。A(C)和氧化铜高温下反应生成C(CO2)是置换反应。
所以如图的物质相互转化关系中,涉及反应前后元素化合价有改变的反应类型有化合反应和置换反应,故选AC。
20.(1)盐酸溶质质量分数越大,越易挥发;温度升高,加快盐酸挥发;反应速度越快,消耗的盐酸越多;上述结果引起盐酸溶质质量分数快速减小,故反应快速变慢
(2)7.26升
(3)选B,前10分钟反应快慢适中,盐酸利用率较高,能满足收集10升二氧化碳
【详解】(1)盐酸溶质质量分数越大,越易挥发;发生装置中的锥形瓶外壁发烫,说明反应放热,温度升高,加快盐酸挥发,反应速度越快,消耗的盐酸越多。上述结果引起盐酸溶质质量分数快速减小,故反应快速变慢;
(2)参加反应的稀盐酸溶质质量:m=400克×7.3%×82.5%=24.09克
设生成二氧化碳的质量为x
x=14.52g
答:可收集到二氧化碳气体7.26升;
(3)由图像可知,B前10分钟反应快慢适中,盐酸利用率较高,每分钟产生二氧化碳体积大于1升,能满足十分钟内收集10升二氧化碳,因此选B。
相关试卷
这是一份浙江省各地区2022年中考科学真题知识点分类汇编-08化学实验(1),共20页。试卷主要包含了单选题,填空题,实验题,科学探究题,推断题,流程题等内容,欢迎下载使用。
这是一份浙江省各地区2022年中考科学真题知识点分类汇编-06盐和化肥(1),共19页。试卷主要包含了单选题,实验题,科学探究题,填空题,推断题,计算题,综合应用题,流程题等内容,欢迎下载使用。
这是一份浙江省各地区2022年中考科学真题知识点分类汇编-05酸和碱、中和反应(1),共20页。试卷主要包含了单选题,综合应用题,填空题,科学探究题,实验题,推断题等内容,欢迎下载使用。

