


浙江省北斗联盟2022-2023学年高一生物下学期期中联考试题(Word版附答案)
展开绝密★考试结束前
北斗联盟 2022 学年第二学期期中联考
高一年级生物试题
命题: 淳安二中 北师大嘉兴附中
考生须知:
1.本卷共 8 页满分 100 分,考试时间 90 分钟;
2.答题前,在答题卷指定区域填写班级、姓名、考场号、座位号及准考证号并填涂相应数字。
3.所有答案必须写在答题纸上,写在试卷上无效;
4.考试结束后,只需上交答题纸。
一、选择题部分(本大题共 25 小题,每题只有一个最佳选项,每小题 2 分,共 50 分)
1.下列生物性状中,不属于相对性状的是( )
A.豌豆的高茎和豌豆的矮茎 B.兔的灰毛和兔的白毛 C.果蝇的红眼和果蝇的棒眼 D.人的双眼皮和人的单眼皮
2.无机盐是生物体的组成成分,对维持生命活动有重要作用。下列叙述错误的是( )
A.骨细胞的重要成分是磷酸钙
3
B.血液中 Ca2+含量过低,人体易出现肌肉抽搐 C.HCO -对体液 pH 起着重要的调节作用 D.Mg2+存在于叶绿体的类胡萝卜素中
3.孟德尔杂交实验成功的重要因素之一是选择了严格自花授粉的豌豆作为材料。即使偶然出现杂
合子,自然条件下它的后代大多数依然是纯合子,主要原因是( )
A.杂合子豌豆的繁殖能力低 B.豌豆可研究的相对性状少
C.豌豆的性状大多数是隐性性状 D.豌豆连续自交,杂合子比例逐渐减小
4.细胞是生物体结构和功能的基本单位。下列叙述正确的是( )
A.与②细胞相比,①细胞特有的细胞器是叶绿体、液泡和中心体 B.图中所示 4 种细胞属于原核细胞的是③ C.若②细胞能分泌唾液淀粉酶,则参与加工的细胞器只有高尔基体 D.③细胞和④细胞的区别包括能否进行光合作用
5.细胞膜的流动镶嵌模型如图所示。下列叙述错误的是( )
A.磷脂分子形成的脂双层是不完全对称的
B.胆固醇镶嵌或贯穿在膜中利于增强膜的流动性 C.细胞膜的选择透过性与膜蛋白和磷脂分子均有关联 D.有些膜蛋白能识别来自细胞外的化学信号
6. 孟德尔利用豌豆作为实验材料,采用严密的实验分析方法,独特的科学思维方式,应用“假说 演绎”法,成功地发现了生物的遗传规律。下列有关基因分离定律的叙述,正确的是( )
A. 通过正交、反交验证了假说的成立
B. 在进行杂交实验时,需要进行一次套袋
C. 通过测交实验可以测定待测个体的遗传因子组成
D.“位于同源染色体上的等位基因在 F1 产生配子时会彼此分离,分别进入不同的配子”属于 孟德尔的假说内容
7.ATP 是细胞生命活动的直接能源物质。下列相关叙述正确的是( )
A.ATP 合成所需的能量由磷酸提供,ATP 水解放出的能量同样可以用来重新合成 ATP B.生物体内 ATP 中的能量既可以转化为热能和化学能,也可以来源于光能和化学能
C.细胞内的许多吸能反应一般与 ATP 的合成有关,许多放能反应一般与 ATP 的水解有关
D.一个 ATP 分子由一个腺嘌呤和三个磷酸基团组成,含有两个特殊的化学键
8.下列关于酶的特性及其影响因素相关实验的叙述,正确的是( )
A.设计 pH 对胰蛋白酶活性影响的实验方案时,可采用双缩脲试剂检测蛋白质的水解情况 B.“探究 pH 对过氧化氢酶的影响”实验中,分别加入不同 pH 的缓冲液后再加入底物 C.“探究酶的专一性”实验中,可以使用碘—碘化钾溶液来检测淀粉与蔗糖是否水解
D.设计温度对蛋白酶活性影响的实验方案时,可选择本尼迪特试剂检测反应产物
9.某 DNA 分子片段含有 100 个碱基对,其中一条链的 A 和 T 占本条链碱基总数的 40%,互补链 中 G 与 T 分别占该链碱基总数的 22%和 18%。如果该 DNA 片段连续复制 2 次,则需要游离的胞
嘧啶脱氧核糖核苷酸的数量为( )
A.114 个 B.180 个 C.240 个 D.270 个
10.20 世纪初科学家提出了遗传的染色体学说,下列相关叙述错误的是( ) A.该学说是由摩尔根提出并证明
B.该学说的依据是基因和染色体行为的一致性
C.该学说的主要内容是染色体可能是基因的载体
D.遗传的染色体学说能圆满地解释孟德尔遗传定律
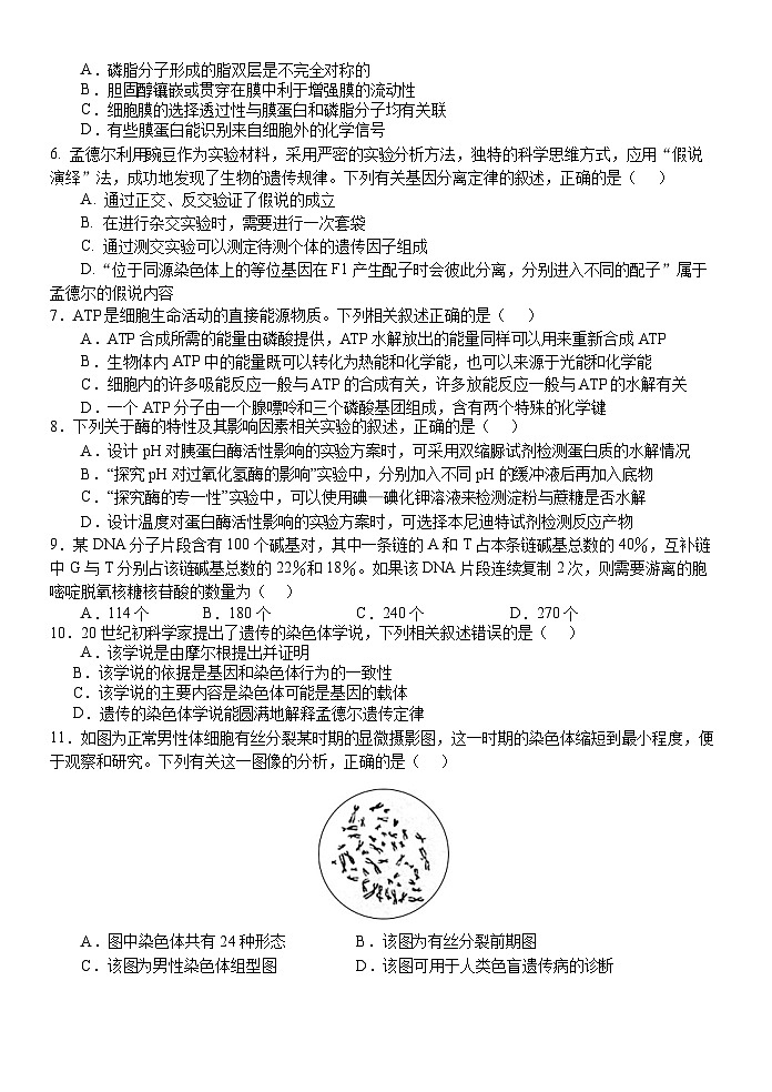
11.如图为正常男性体细胞有丝分裂某时期的显微摄影图,这一时期的染色体缩短到最小程度,便 于观察和研究。下列有关这一图像的分析,正确的是( )
A.图中染色体共有 24 种形态 B.该图为有丝分裂前期图
C.该图为男性染色体组型图 D.该图可用于人类色盲遗传病的诊断
12. 性染色体上的基因伴随染色体而遗传,下列叙述正确的是( )
A. 1 条性染色体上只有 1 个基因
B. 性染色体上的基因都与性别决定有关
C. 真核生物细胞中一定含有性染色体
D. 次级精母细胞和精细胞中不一定都含有 Y 染色体
13.为探究酵母菌的细胞呼吸方式,可利用酵母菌、葡萄糖溶液等材料进行实验。下列关于该实验 的叙述,正确的是( )
A.酵母菌用量和葡萄糖溶液浓度是本实验的自变量
B.酵母菌可利用的氧气量是本实验的无关变量
C.可选用酒精和 CO2 生成量作为因变量的检测指标
D.不同方式的细胞呼吸消耗等量葡萄糖所释放的能量相等
14.在进行“观察叶绿体”的活动中,先将黑藻放在光照、温度等适宜条件下预处理培养,然后进行 观察。下列叙述正确的是( )
A.在高倍镜下可观察到叶绿体中的基粒由类囊体堆叠而成
B.黑藻是一种单细胞藻类,制作临时装片时不需切片 C.预处理可减少黑藻细胞中叶绿体的数量,便于观察 D.制作临时装片时,实验材料不需要染色
阅读下列材料,回答第 15、16 题。
囊性纤维化是一种遗传病,患者细胞中氯离子浓度升高,支气管被异常黏液堵塞。导致这一疾病 发生的主要原因是细胞膜上 CFTR 蛋白功能异常。如图 1 表示正常人和该病患者的氯离子跨膜运输 的示意图。根据能量来源的不同,可将动物细胞膜上的主动转运分为原发性主动转运和继发性主动转 运,如图 2 中 K+进入细胞属于原发性主动转运,葡萄糖进入细胞属于继发性主动转运。
15. 囊性纤维化患者的主要临床表现为支气管中黏液增多,导致支气管反复感染和气道阻塞,呼吸急
促。据图分析囊性纤维化患者支气管中黏液增多的原因是( )
A.患者的 CFTR 蛋白异常,无法将氯离子被动转运至细胞外,导致水分子向膜外扩散的速度减慢。 B.患者的 CFTR 蛋白异常,无法将氯离子主动转运至细胞外,导致水分子向膜外扩散的速度减慢。 C.患者的 CFTR 蛋白异常,无法将氯离子主动转运至细胞外,导致水分子向膜外扩散的速度加快。 D.患者的 CFTR 蛋白异常,无法将氯离子被动转运至细胞外,导致水分子向膜外扩散的速度加快。
16.图 2 中驱动葡萄糖进入细胞所需的能量来源是( )
A.K+浓度梯度 B.葡萄糖载体 C.Na+浓度梯度 D.ADP
17.将蝌蚪肠细胞的细胞核移植到去核的蛙卵中,形成重建的“合子”,有些“合子”发育成正常的蝌 蚪。下列叙述错误的是( )
A.肠细胞核具有全能性是由于其仍保持着原有的全部遗传物质
B.“合子”细胞通过有丝分裂进行增殖
C.由“合子”发育成的正常蝌蚪长大后必为雌性蛙
D.“合子”发育成正常蝌蚪的过程中伴随着细胞分化、凋亡等生命活动
阅读下列材料,回答第 18、19 题。
实验 1:1944 年,艾弗里用提纯的 S 型细菌的 DNA、RNA、蛋白质分别与 R 型细菌混合培 养,后来又用 DNA 酶降解 DNA 成分,用 RNA 酶降解 RNA 成分,用蛋白酶降解蛋白质成分再分 别用降解溶液与 R 型细菌混合培养,检测 R 型细菌能否被转化为 S 型细菌。
实验 2:1952 年,赫尔希和蔡斯以 T2 噬菌体为材料,进行了实验:用放射性同位素 35S 和 32P
分别标记 T2 噬菌体的蛋白质和 DNA,再用分别标记的噬菌体侵染大肠杆菌,得到了明确的实验结 果。
18. 两个经典实验体现出相似的科学思维,其设计思路是( )
A. 运用离心法把各种物质分离开来
B. 通过检测放射性同位素来得出结论
C. 把 DNA 和蛋白质分开来研究得出结果
D. 艾弗里的实验比赫尔希和蔡斯的实验更科学
19. 下列关于两个经典实验的有关叙述,错误的是( )
A. 艾弗里的实验证明了 DNA 纯度越高,R 型菌的转化效率就越高
B. 艾弗里实验中 DNA 降解后与降解前,R 型菌转化为 S 型菌的能力发生了变化
C. 赫尔希和蔡斯实验中用 32P 标记噬菌体时,放射性主要出现在底层细菌中
D. 赫尔希和蔡斯实验还能证明 DNA 进行了复制和控制有关蛋白质的合成
20. 当两种生物的 DNA 单链具有互补的碱基序列时,互补的碱基序列就会结合在一起、形成杂合 双链区;在没有互补碱基序列的片段,仍然是两条游离的单链,如下图所示。下列有关说法正确的
是( )
A. DNA 分了中 G 与 C 相对含量越多、形成的杂合双链区越多
B. 杂合双链区中的嘌呤碱基总数与嘧啶碱基总数不一定相等
C. 形成杂合双链区的部位越多,说明这两种生物的亲缘关系越近
D. 杂合双链区是非基因片段
21.某玉米植株产生的配子种类及比例为 YR:Yr:yR:yr=4:3:2:1。若该个体自交。其 F1 中 基因型为 YYRR 个体所占的比例为( )
A.1/25 B.3/25 C.2/25 D.4/25
22.下列关于“建立减数分裂中染色体变化的模型”制作研究活动的叙述,错误的是( )
A.模拟过程中被拉向细胞两极的每条染色体可能含有染色单体
B.模拟含有 3 对同源染色体的细胞的减数分裂过程需要 3 种不同颜色的橡皮泥 C.用铁丝把颜色和长短相同的两条橡皮泥扎起来代表已复制完成的一条染色体 D.模拟过程中需要画三个纺锤体
23.下图表示对孟德尔一对相对性状的遗传实验的模拟实验过程,对该实验过程的叙述错误的是
( )
A.甲(乙)桶内两种颜色小球大小、轻重必须一致
B.甲、乙两桶内小球总数不一定要相等,但每个小桶内两种颜色的小球数目一定要相等 C.该实验须重复多次,以保证实验结果真实可信
D.抓完一次记录好组合情况后,小球不用放回,但应将两桶内剩余小球摇匀后继续实验
24. 人类秃发性状由一对等位基因 b+和 b 控制,b+b+表现正常,bb 表现秃发,b+b 在男性中表现秃发,而 在女性中表现正常。一对夫妇,丈夫秃发妻子正常,生育一秃发儿子和一正常女儿。下列表述正确的
是( )
A. 根据题意可以确定丈夫的基因型为 bb,妻子的基因型为 b+b
B. 秃发儿子和正常女儿的基因型分别是 bb 和 b+b
C. 若秃发儿子和正常女儿的基因型相同,则父母一定是纯合子
D. 这对夫妇再生一儿子不秃发的概率是 0 或 25%或 50%
25.雄果蝇(2n=8)基因型为 AaBb,A、B 基因位于同一条常染色体上,该雄果蝇某精原细胞减 数分裂时,同源染色体的非姐妹染色单体之间发生片段交换,产生一个基因型为 Ab 的精子。该精
原细胞进行减数分裂过程中,某两个时期的染色体数目与核 DNA 分子数如下图所示。下列叙述正
确的是( )
A.甲、乙两时期细胞中的染色单体数均为 8 个
B.乙时期细胞中可能含有 0 条或 2 条 X 染色体
C.来自另一个次级精母细胞的一个精子的基因型是 ab 或 aB
D.若该雄果蝇与基因型为 aabb 的雌果蝇测交,子代分离比为 45:5:5:45,则该雄果蝇中 发生互换的精原细胞的比例为 1/5
二、非选择题部分(本大题共 5 小题,共 50 分)
26.(共 10 分)下图为溶酶体形成的两条途径局部示意图。进入 A 中的某些蛋白质在 S 酶的作用 下形成 M6P 标志,具有该标志的蛋白质能被 M6P 受体识别,引发如图所示的过程,请分析回答:
(1)与溶酶体酶形成相关的细胞器除结构 A 外还有 等(至少写出 2 个)。途径 2 是溶酶体酶与 M6P 被细胞膜上的 结合后内陷进入细胞,溶酶体的形成过程体现了生物 膜具有 特点。
(2)进入 A 中的多种蛋白质,只有溶酶体中的酶能形成 M6P 标志,表明催化 M6P 标志形成的 S 酶具有 。S 酶功能丧失的细胞中,溶酶体酶无法正常转运到溶酶体中,从而无法发挥细胞 内的消化作用,会导致一些 的细胞器等在细胞内积累,造成代谢紊乱,引起疾病。
(3)溶酶体酶的多个位点上都可形成 M6P 标记,从而大大增加了溶酶体酶与 和 上的 M6P 受体的结合力,这种特异性结合使溶酶体酶与其他蛋白质分离并被局部浓缩,该过程体 现了生物膜具有 功能。
(4)研究发现分泌到细胞外的溶酶体蛋白酶不具有生物学活性,最可能的原因是 。
(5)动物细胞溶酶体内含多种水解酶,不作用于细胞正常结构成分:溶酶体内 pH≤5,而细胞质基 质 pH≤7.下列推测不合理的是
A.正常情况下,水解酶不能通过溶酶体膜
B.溶酶体膜经过修饰,不被溶酶体内的水解酶水解 C.其水解酶由溶酶体自身合成和加工
D.酸性环境有利于维持溶酶体内水解酶的活性
27. 某研究者用非洲爪蟾(二倍体)细胞为材料进行观察,绘制了如图示意图。
(1)图 1 中细胞分裂的方式和时期是 ,该细胞含有染色体 条,
核 DNA 条,染色体组 个。图 1 细胞属于图 2 中类型 的细胞。
(2)若某雌性动物细胞属于类型 c,且不含同源染色体,该细胞所处的时期是 ,
细胞名称为 。该细胞最终能生成 个卵细胞。
(3)若类型 b、d、e 的细胞属于同一次减数分裂,那么三者出现的先后顺序是 。
(4)在图 2 的 5 种细胞类型中,一定有同源染色体的细胞类型有 。
28. 马铃薯是中国第四大粮食作物,马铃薯品质的提升和产量的提高对保障世界的粮食安全具有重 要意义。光合作用对马铃薯的代谢过程十分重要,叶绿素是重要光合色素之一,其含量的高低直接 影响着植物光合作用的强弱。在植物叶绿素研究中,常用 SPAD502 叶绿素仪测定叶片叶绿素相对 含量(SPAD 值)。本实验主要研究 2 个马铃薯栽培品种,设置 5 个测定期:6 月 24 日(第 1 次)、7 月 8 日 (第 2 次)、7 月 22 日(第 3 次)、8 月 5 日(第 4 次)和 8 月 19 日(第 5 次)进行遮光处理——CK(正 常光照)、Z1 (单层遮光网)、Z2 (双层遮光网),用仪器测定叶绿素相对含量(SPAD),具体数据见 下表,旨在揭示不同遮光处理对马铃薯生长和产量的影响。
不同处理下马铃薯叶片的 SPAD
注:CK,正常光照;Z1,单层遮光网遮盖处理;Z2,双层遮光网遮盖处理。—代表植株叶片枯萎
(1)该实验的自变量是品种、 ,实验用叶绿素仪测定叶片 SPAD 值时,选取长势均 一的马铃薯植株叶片并且每种处理三株的原因是 。
(2)由表可知,马铃薯品种“尤金”在第 4、5 次测定期,随遮光处理时间的持续,其植株叶片出 现 现象。马铃薯品种“大西洋”第 5 次(08-19)测定期,CK(正常光照)、Z1 (单层遮光 网)、Z2 (双层遮光网)条件下 SPAD 值由高到低的顺序为 。造成 SPAD 值下降的原因可 能是遮光导致 (填细胞器)受到破坏,而叶绿素存在于该细胞器的 上。
(3)叶绿素吸收可见光,在光反应阶段将光能转化为 中的化学能。本实验表明 遮光导致 SPAD 下降,光能不足,导致水裂解产物 减少。
(4)本实验还对不同遮光程度下两种马铃薯品种的块茎干物质质量做了测定,发现块茎干物质质 量从高到低均表现为 CK>Z1>Z2,即遮光处理导致马铃薯块茎干物质质量降低。造成该结果最可 能原因是 (2 分) 。
29.(共 10 分)如图表示某种真核生物 DNA 片段的结构(图甲)及发生的相关生理过程(图乙), 回答下列问题:
(1)图甲中④全称是 ,它是组成 (填“噬菌体”或“新冠病毒”)遗传物质的 基本单位。
(2)洋葱根尖细胞能发生图乙过程的场所有 。体内 DNA 复制时,催化
⑨断裂需要的酶是 ,如果 DNA 耐高温的能力越强,则 (填“G−C”或“A−T”)碱基 对的比例越高。
(3)DNA 复制时是以 DNA 分子的 条链为模板进行的,DNA 复制遵循 原 则。若双链 DNA 分子的一条链中(A+T)/(C+G)=a,则其互补链中该比值为 。 (4)1958 年,梅塞尔森和斯塔尔运用 技术设计了一个巧妙的实验,证明了 DNA 半 保留复制的方式。将两条链均被 l5N 标记的 DNA 分子置于不含 l5N 的培养液中复制三代,第三代中 被 15N 标记的 DNA 分子所占的比例是 。
30.(共 10 分)小家鼠的弯曲尾和正常尾受到一对等位基因(N/n)的控制。科研人员用多只小家 鼠进行杂交实验,已知杂交组合①和②的亲本都仅有一种类型,不考虑 X、Y 染色体同源区段的遗 传,实验结果如下表。回答下列问题:
杂交组合
P
F1
雌
雄
雌
雄
①
弯曲尾
正常尾
1/2 弯曲尾,1/2 正常尾
1/2 弯曲尾,1/2 正常尾
②
弯曲尾
弯曲尾
全部弯曲尾
1/2 弯曲尾,1/2 正常尾
③
弯曲尾
正常尾
4/5 弯曲尾,1/5 正常尾
4/5 弯曲尾,1/5 正常尾
(1)基因 N/n 位于小家鼠细胞的 (填“常”或“X”)染色体上,显性性状是 (填
“正常尾”或“弯曲尾”)。杂交组合①亲本雌、雄小家鼠的基因型分别为 。 (2)在杂交组合③的亲本雌性小家鼠中,纯合子有 30 只,则杂合子有 只;F1 中弯曲尾雌 性小家鼠所占的比例为 。
(3)若让杂交组合①的 F1 雄性个体与杂交组合③的亲本雌性个体随机交配获得 F2。F2 的雌性弯曲尾 个体中杂合子所占比例为 。 (4)小家鼠的毛色由常染色体上的三个复等位基因决定。AY-黄色、A-灰色、a-黑色,且基因 AY 对 A、a 为显性,基因 A 对 a 为显性。杂交组合②的亲本为黄毛弯曲尾雌性小家鼠、灰毛弯曲尾雄性 小家鼠,F1 中纯合灰毛弯曲尾雌性小家鼠占 1/16,则亲本的基因型为 。用测交的方法 验证亲本灰毛弯曲尾雄性小家鼠的基因型,请写出遗传图解。
浙江省北斗联盟2023-2024学年高二上学期期中联考生物试题(Word版附答案): 这是一份浙江省北斗联盟2023-2024学年高二上学期期中联考生物试题(Word版附答案),共9页。试卷主要包含了单选题,非选择题等内容,欢迎下载使用。
2022-2023学年浙江省北斗联盟高一下学期期中联考生物试题含答案: 这是一份2022-2023学年浙江省北斗联盟高一下学期期中联考生物试题含答案,共34页。试卷主要包含了选择题部分,非选择题部分等内容,欢迎下载使用。
浙江省北斗联盟2022-2023学年高一生物下学期期中联考试题(Word版附解析): 这是一份浙江省北斗联盟2022-2023学年高一生物下学期期中联考试题(Word版附解析),共27页。试卷主要包含了选择题部分,非选择题部分等内容,欢迎下载使用。