


四川省泸县第四中学2022-2023学年高一化学下学期5月期中考试试题(Word版附解析)
展开
这是一份四川省泸县第四中学2022-2023学年高一化学下学期5月期中考试试题(Word版附解析),共17页。试卷主要包含了5 Na 23 Fe 56, 天然气的主要成分为甲烷, 下列有关说法不正确的是,4ml•L-1•s-1B, 按如图所示装置进行实验等内容,欢迎下载使用。
泸县第四中学2023年春期高一期中考试
化学试题
可能用到的相对原子质量:H 1 C 12 N 14 O 16 S 32 Cl 35.5 Na 23 Fe 56
第I卷(选择题 42分)
一、选择题:本题共14小题,每小题3分,共42分。在每小题给出的四个选项中,只有一项是符合题目要求的。
1. 日本福岛排放的核废水中含有一种能导致白血病的元素。下列有关说法正确的是
A. 和互为同素异形体 B. 的中子数为52
C. 中子数与核电荷数之差为12 D. 转变为属于化学变化
【答案】B
【解析】
【详解】A.和的质子数相同,中子数不同,二者互为同位素,A错误:
B.的中子数为:,B正确:
C.的中子数与核电荷数之差为,C错误;
D.转变为属于物理变化,D错误;
答案选B。
2. 生产中常要控制化学反应条件增大反应速率。下列措施中不能加快化学反应速率的是
A. 尽可能使用稀溶液 B. 选择合适的催化剂
C. 碾细固体反应物 D. 提高反应体系的温度
【答案】A
【解析】
【分析】
【详解】A.减小反应物浓度,反应速率减小,A符合题意;
B.催化剂一般可加快反应速率,B不符合题意;
C.增大反应物的表面积,可加快反应速率,C不符合题意;
D.升温可加快反应速度,D不符合题意;
答案选A。
3. 下列有关化学用语的表示方法中正确的是
A. N2的电子式:
B. NH4I的电子式:
C. NaCl的电子式:
D. F离子的结构示意图:
【答案】D
【解析】
【分析】
【详解】A.N2的电子式是,故A错误;
B.NH4I是离子化合物,电子式为,故B错误;
C.NaCl是离子化合物,电子式为,故C错误;
D.F-核外有10个电子,F-的结构示意图为,故D正确;
选D。
4. 天然气的主要成分为甲烷。下列关于甲烷的叙述中错误的是
A. 通常情况下,甲烷与强酸、强碱、强氧化剂都不反应
B. 甲烷的化学性质比较稳定,点燃前不必验纯
C. 甲烷与氯气反应,生成CH3Cl、CH2Cl2、CHCl3或CCl4,都属于取代反应
D. 甲烷的四种有机氯代产物都难溶于水
【答案】B
【解析】
【详解】A.通常情况下,CH4性质稳定,一般来说不与强酸、强碱、强氧化剂反应,故A正确;
B.可燃性气体在加热或点燃前都要验纯,以防发生爆炸,故B错误;
C.CH4与Cl2的反应是逐步进行的,每步都属于取代反应,故C正确;
D.CH3Cl、CH2Cl2、CHCl3、CCl4都属于卤代烃,难溶于水,故D正确;
故选B。
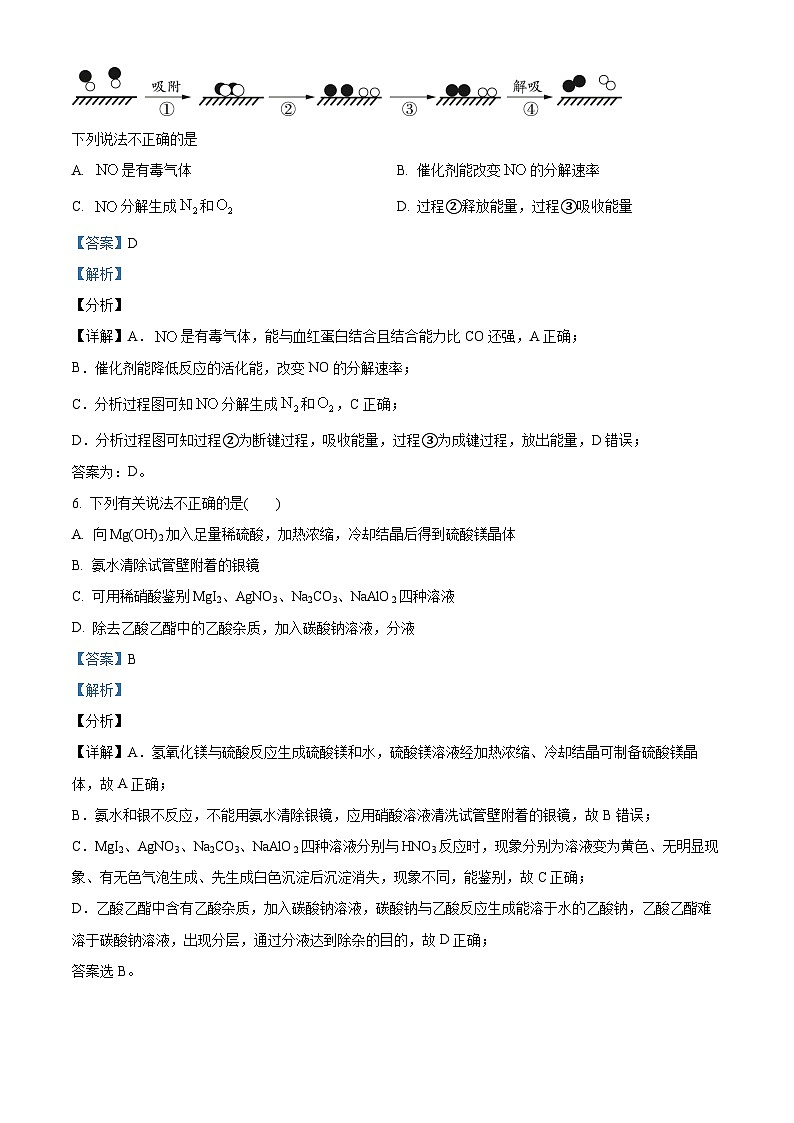
5. 利用固体表面催化工艺进行分解的过程如图所示。
下列说法不正确的是
A. 是有毒气体 B. 催化剂能改变的分解速率
C. 分解生成和 D. 过程②释放能量,过程③吸收能量
【答案】D
【解析】
【分析】
【详解】A.是有毒气体,能与血红蛋白结合且结合能力比CO还强,A正确;
B.催化剂能降低反应的活化能,改变NO的分解速率;
C.分析过程图可知分解生成和,C正确;
D.分析过程图可知过程②为断键过程,吸收能量,过程③为成键过程,放出能量,D错误;
答案为:D。
6. 下列有关说法不正确的是( )
A. 向Mg(OH)2加入足量稀硫酸,加热浓缩,冷却结晶后得到硫酸镁晶体
B. 氨水清除试管壁附着的银镜
C. 可用稀硝酸鉴别MgI2、AgNO3、Na2CO3、NaAlO2四种溶液
D. 除去乙酸乙酯中的乙酸杂质,加入碳酸钠溶液,分液
【答案】B
【解析】
【分析】
【详解】A.氢氧化镁与硫酸反应生成硫酸镁和水,硫酸镁溶液经加热浓缩、冷却结晶可制备硫酸镁晶体,故A正确;
B.氨水和银不反应,不能用氨水清除银镜,应用硝酸溶液清洗试管壁附着的银镜,故B错误;
C.MgI2、AgNO3、Na2CO3、NaAlO2四种溶液分别与HNO3反应时,现象分别为溶液变为黄色、无明显现象、有无色气泡生成、先生成白色沉淀后沉淀消失,现象不同,能鉴别,故C正确;
D.乙酸乙酯中含有乙酸杂质,加入碳酸钠溶液,碳酸钠与乙酸反应生成能溶于水的乙酸钠,乙酸乙酯难溶于碳酸钠溶液,出现分层,通过分液达到除杂的目的,故D正确;
答案选B。
7. 短周期元素W、X、Y、Z、M、N的原子半径依次增大,W、N同主族,N在同周期主族元素中原子半径最大,X、Y、Z分处三个连续的主族且最外层电子依次减少,Y、M价电子数相同且Y的原子序数是M的一半。下列说法错误的是
A. 简单离子半径:Y>X>N
B. X和Z的最高价氧化物对应的水化物均为强酸
C. W、Y、Z三种元素可形成离子化合物
D. NW具有还原性
【答案】B
【解析】
【分析】短周期元素W、X、Y、Z、M、N的原子半径依次增大,W、N同主族,N在同周期主族元素中原子半径最大,则W为H元素、N为Na元素;Y、M价电子数相同且Y的原子序数是M的一半,则Y为O元素、M为S元素;X、Y、Z分处三个连续的主族且最外层电子依次减少, 则X为F元素、Z为N元素。
【详解】A.电子层结构相同的离子,核电荷数越大,离子的离子半径越小,则氧离子、氟离子和钠离子的离子半径大小顺序为O2—>F—>Na+,故A正确;
B.氟元素的非金属性最强,没有正化合价,不可能存在最高价氧化物,故B错误;
C.氢、氧、氮三种元素可形成硝酸铵或亚硝酸铵,硝酸铵或亚硝酸铵都是离子化合物,故C正确;
D.氢化钠中氢元素为—1价,是氢元素的最低价态,具有强还原性,故D正确;
故选B。
8. 对于反应A(g)+3B(g)4C(g)+2D(g),在相同时间内,用不同物质表示的平均反应速率如下,则反应速率最快的是
A. v(A)=0.4mol•L-1•s-1 B. v(B)=0.8mol•L-1•s-1
C. v(C)=1.2mol•L-1•s-1 D. v(D)=0.7mol•L-1•s-1
【答案】A
【解析】
【分析】同一反应中各物质的反应速率之比等于化学计量数之比,根据反应A(g)+3B(g) 4C(g)+2D(g),把这些反应速率都换算成A的反应速率,且单位要统一。
【详解】A.v(A)=0.4 mol/(L•s)
B.v(B)= 0.8 mol/(L•s),则v(A)=mol/(L•s)
C.v(C)= 1.2 mol/(L•s),则v(A)=mol/(L•s) = 0.3 mol/(L•s)
D.v(D)=0.7mol•L-1•s-1,则v(A)=mol/(L•s)= 0.35 mol/(L•s)
所以反应速率最快的是A;
故选A
9. 按如图所示装置进行实验。在Ⅰ中加入试剂后,塞紧橡皮塞,立即打开止水夹,Ⅱ中有气泡冒出;一段时间后,关闭止水夹,Ⅱ中液面上升,无色溶液变浑浊。符合以上实验现象的Ⅰ和Ⅱ中对应的试剂为
A
B
C
D
Ⅰ
CaCO3、稀HCl
Na2SO3、稀H2SO4
Zn、稀H2SO4
Cu、稀H2SO4
Ⅱ
KNO3溶液
KCl溶液
BaCl2溶液
Ba(OH)2溶液
A. A B. B C. C D. D
【答案】C
【解析】
【分析】根据题意,在Ⅰ中加入试剂后,塞紧橡皮塞,立即打开止水夹,Ⅰ中有气泡冒出,说明Ⅰ中两种物质反应会生成气体,气体通过导气管进入Ⅱ中,Ⅱ中才会看到气泡;一段时间后关闭止水夹,Ⅱ中液面上升,此时溶液由无色变为浑浊,Ⅰ中生成的气体排不出去,气压增大,会把Ⅰ中的液体压入Ⅱ中,与Ⅰ中的液体反应会生成沉淀,溶液由无色变为浑浊,据此进行分析解答。
【详解】A.打开止水夹时,Ⅰ中碳酸钙和盐酸反应会生成气体二氧化碳气体,Ⅰ中会看到气泡,但是关闭止水夹后,被压入的稀盐酸和与硝酸钾溶液不反应,看不到浑浊,不符合实验现象,A错误;
B.打开止水夹时,Ⅰ中Na2SO3和稀H2SO4反应会生成气体SO2气体,Ⅰ中会看到气泡,但是关闭止水夹后,被压入的Na2SO3、稀硫酸和氯化钾溶液不会反应,看不到浑浊,不符合实验现象,B错误;
C.打开止水夹时,Ⅰ中Zn和稀H2SO4反应会生成H2,Ⅰ中会看到气泡,关闭止水夹后,被压入的稀H2SO4和BaCl2溶液会反应生成BaSO4白色沉淀,使溶液会变浑浊,符合实验现象,C正确;
D.打开止水夹时,Ⅰ中Cu和稀H2SO4不反应,Ⅰ中看不到气泡,Ⅰ中液体不能压入Ⅱ中,因此无白色沉淀产生,溶液不会变浑浊,不符合实验现象,D错误;
故合理选项是C。
10. 如图是 1molCO(g)和 2molH2(g)发生反应 CO(g)+2H2(g)→CH3OH(g)过程中的能量变化曲线。曲线 a 表示不使用催化剂时反应的能量变化,曲线 b 表示使用催化剂时反应的能量变化。下列相关说法正确的是( )
A. 使用催化剂后该反应从放热反应变成了吸热反应
B. 使用和不使用催化剂相比反应的能量变化相同
C. 1molCO(g)和 2molH2(g)中的化学键完全被破坏需要释放 419kJ 能量
D. 1molCO(g)和 2molH2(g)完全反应生成1molCH3OH(g)会释放出 510kJ 能量
【答案】B
【解析】
【详解】A.由图可知,使用催化剂后降低了该反应所需的活化能,但反应物和生成物的状态没有改变,反应热不变,反应物总能量大于生成物总能量,该反应为放热反应,故A错误;
B.使用和不使用催化剂相比,反应热不变,能量变化相同,故B正确;
C.反应物化学键断裂吸收能量,由图可知,1molCO(g)和2molH2(g)中的化学键完全被破坏需要吸收419kJ能量,故C错误;
D.1molCO(g)和2molH2(g)完全反应生成1molCH3OH(g)释放的能量为(510-419)kJ=91kJ,故D错误;
答案选B。
11. NO2、O2、熔融盐NaNO3组成的燃料电池如图所示,在使用过程中石墨I电极反应生成一种氧化物Y,下列有关说法正确的是
A. 石墨I极为正极,石墨II极为负极
B. Y的化学式可能为NO
C. 石墨II极上的O2被氧化
D. 石墨I极的电极反应式为NO2+NO﹣e﹣═N2O5
【答案】D
【解析】
【分析】在燃料电池中通入氧气为正极,通入燃料的为负极,由图可知,石墨Ⅱ上氧气得到电子,则石墨Ⅱ为正极,石墨I上NO2失去电子,石墨I为负极,结合负极发生氧化反应、正极发生还原反应分析解答。
【详解】A.根据上述分析,石墨Ⅱ为正极,石墨I为负极,故A错误;
B.石墨I为负极,石墨I上NO2失去电子,N元素的化合价应从+4价升高,Y不可能为NO,故B错误;
C.石墨Ⅱ上氧气得到电子,则O2被还原,故C错误;
D.石墨I上NO2失去电子,N元素化合价升高,因此Y为N2O5,负极反应为NO2+NO-e-═N2O5,故D正确;
答案选D。
12. 已知一定温度和压强下,N2(g)和H2 (g)反应生成2molNH3(g),放出92.4kJ热量。在同温同压下向密闭容器中通入1mol N2和3mol H2,达平衡时放出热量为Q1kJ;向另一体积相同的容器中通入0.5molN2和1.5molH2,相同温度下达到平衡时放出热量为Q2kJ。则下列叙述正确的是
A. 2Q2<Q1<92.4kJ B. 2Q2=Q1=92.4kJ
C. 2Q2>Q1=92.4kJ D. 2Q2=Q1<92.4kJ
【答案】A
【解析】
【分析】N2(g)和H2 (g)反应生成2molNH3(g)的反应为可逆反应,向密闭容器甲中通入1molN2和3molH2,达平衡时放出热量 Q1<92.4kJ,甲与乙相比较,甲相当于在乙的基础上增大压强,平衡向正反应方向移动,则甲转化率大于乙。
【详解】一定温度和压强下,1molN2(g)与3molH2(g)反应生成2molNH3(g)放出的热量是92.4kJ;由于反应为可逆反应,物质不能完全反应,恒温恒压下通入1molN2和3molH2,参加反应的氮气小于1mol,则达平衡时放出热量为Q1<92.4kJ;向另一体积相同的容器中通入0.5molN2和1.5molH2,等效为在开始通入1molN2和3molH2到达平衡的基础上降低压强,平衡向逆方向移动,氮气的转化率减小,则2Q2<Q1,综上分析可知:2Q2<Q1<92.4kJ,故答案为A。
【点睛】本题综合考查化学平衡移动问题,侧重于分析能力,本题可从压强对平衡移动影响的角度分析。
13. 将32.5g锌粉与一定量的浓硝酸反应生成硝酸盐、水及气体,当锌粉完全反应时收集到11.2LNO、混合气(标准状况下),则所消耗硝酸的物质的量是
A. 1.2mol B. 1.1mol C. 1.5mol D. 0.8mol
【答案】C
【解析】
【详解】锌与浓硝酸反应生成NO2,而与稀硝酸反应生成NO,由题意可得,由N原子个数守恒可知被还原的硝酸的物质的量为0.5mol,由题意可得,由Zn原子个数守恒可知,则表现酸性的硝酸的物质的量为0.5mol×2=1mol,则参加反应的硝酸的物质的量为0.5mol+1mol=1.5mol,故选C。
14. 由一氧化碳、甲烷和乙烷组成的混合气体(标准状况),在足量氧气中充分燃烧后将生成的气体先通过足量浓硫酸,再通过足量氢氧化钠溶液,测知氢氧化钠溶液增重,则原混合气体中乙烷的物质的量为( )。
A. B. 大于或等于,小于
C. 等于 D. 大于小于
【答案】C
【解析】
【详解】混合气体的物质的量为,浓硫酸吸收水、溶液吸收二氧化碳,故溶液增重的为二氧化碳的质量,其物质的量为,所以混合气体平均组成中碳原子数为。一氧化碳、甲烷分子中都含有一个碳原子,设一氧化碳、甲烷的总物质的量为,乙烷的物质的量为,则,解得:,则原混合气体中乙烷的物质的量为,C项正确。
故选C。
【点睛】本题考查混合物反应的计算,注意掌握质量守恒定律在化学计算中的应用,试题侧重考查学生的分析、理解能力及化学计算能力,解题技巧:结合二氧化碳质量根据碳原子守恒计算碳原子平均数,将一氧化碳和甲烷看作整体,根据平均碳原子列式计算。
第II卷(非选择题 58分)
15. 如图中的①、②是氟元素、钙元素在元素周期表中的信息,A、B、C、D是四种粒子的结构示意图。
请回答:
(1)氟元素的相对原子质量为___,钙元素的原子序数为___,D中的X为___,写出①②两种元素形成的化合物的化学式为___。
(2)①②两种元素最本质的区别是___(填选项)
a.质子数不同 b.中子数不同 c.相对原子质量不同
(3)A、B、C、D结构示意图中,属于同种元素的粒子是___(填字母)。
(4)A粒子的化学性质与B、C、D中哪一种粒子的化学性质相似___(填字母)。
【答案】(1) ①. 19.00 ②. 20 ③. 8 ④. CaF2
(2)a (3)BC
(4)B
【解析】
分析】
【小问1详解】
根据图示可知:氟元素的相对原子质量为19.00。钙是20号元素,故其原子序数是20。D是18号元素,原子核外电子数是18,则X为18-2-8=8。①是F,是活泼的非金属元素,形成化合物时获得1个电子,元素化合价为-1价;②是Ca元素,属于活泼的金属元素,在反应时失去最外层的2个电子,表现为+2价,故二者形成化合物化学式为CaF2。
【小问2详解】
不同元素的质子数不同,二者的原子序数不同,属于①②两种元素最本质的区别是质子数不同,故合理选项是a。
【小问3详解】
在A、B、C、D结构示意图中,A表示F,B表示Cl,C表示Cl-,D表示Ar,因此属于同种元素的粒子是Cl、Cl-,故合理选项是BC。
【小问4详解】
A表示F,B表示Cl,二者最外层都有7个电子,在化学反应中容易获得1个电子,达到最外层8个电子的稳定结构,因此二者性质相似,故与A表示的微粒性质相似的是B。
16. 砷(As)是第四周期第VA族元素,它在自然界中的含量不高,但人类认识它、研究它的历史却很长。
(1)砷的氢化物的化学式为________,其稳定性比磷的氢化物____(填“强”或“弱”)。已知H3AsO3是两性偏酸性的化合物,它与硫酸反应的化学方程式为________________。Na2HAsO3溶液呈碱性,该溶液中_____(填“>”、“<”或“=”)。
(2)砷在自然界中主要以硫化物形式(如雄黄As4S4、雌黄As2S3等)存在。
①工业上以雄黄为原料制备砷的过程是:先在空气中煅烧使其转化为砒霜(As2O3),然后用焦炭还原。写出焦炭还原时发生反应的化学方程式:___________________________。砒霜有剧毒,卫生防疫分析中鉴定的方法是:先将试样与锌、硫酸混合在一起反应,将生成的气体导入到热玻璃管中热解,若玻璃管中产生亮黑色的“砷镜”,则说明试样中含有As2O3。写出上述鉴定过程中有关反应的化学方式:________________________________________。
②“砷镜”可被漂白粉氧化为H3AsO4,反应中还原剂与氧化剂物质的量之比为_____。
(3)已知砷酸(H3AsO4)是三元酸,有较强的氧化性。
①常温下砷酸的K1=6×10-3、K2=1×10-7,则NaH2AsO4溶液的pH为____7。(填“>”、“<”或“=”),判断依据为____________________________________________________。
②某原电池装置如图所示,电池总反应为+2I—+H2O+I2+2OH—。
当P池中溶液由无色变成蓝色时,正极上的电极反应式为________________________。当电流计指针归中后向Q池中加入一定量的NaOH,则电池负极所在的烧杯为_____(填“P”或“Q”)。
【答案】(1) ①. AsH3 ②. 弱 ③. 2H3AsO3+3H2SO4=As2(SO4)3+6H2O ④. >
(2) ①. 2As2O3+3C4As+3CO2↑ ②. As2O3+6Zn+6H2SO4=2AsH3↑+6ZnSO4+3H2O,2AsH32As↓+3H2 ③. 2:5
(3) ①. < ②. ,D>C>E
(3) ①. CH3CH=CH2+Br2→CH3CHBrCH2Br ②. 加成反应
(4)
【解析】
【分析】烷烃的沸点高低顺序:先碳原子个数,后支链个数(碳原子越多,支链越少,熔沸点越高)。
【小问1详解】
同系物是指结构相似、分子组成相差若干个"CH2"原子团的有机化合物,互为同系物的是③;同分异构体是指有相同分子式原子排列却不同的一类物质,互为同分异构体的是⑤⑥。
故答案为:③,⑤⑥
【小问2详解】
烷烃的沸点由高到低的顺序:A>B>D>C>E。
故答案为:A>B>D>C>E。
【小问3详解】
丙烯使溴水褪色,发生的是加成反应:CH3CH=CH2+Br2→CH3CHBrCH2Br
故答案为:CH3CH=CH2+Br2→CH3CHBrCH2Br,加成反应
【小问4详解】
乙烯和丙烯按物质的量之比为 1: 1 聚合时,根据丙烯碳碳双键的不对称性可生成。
故答案为:。
18. 氮化铬(CrN)是一种良好的耐磨材料,实验室可用无水氯化铬(CrCl3)与氨气在高温下反应制备,反应原理为CrCl3+NH3 CrN+3HCl。回答下列问题:
(1)制备无水氯化铬。氯化铬有很强的吸水性,通常以氯化铬晶体(CrCl3·6H2O)的形式存在。直接加热脱水往往得到Cr2O3,有关反应的化学方程式为_______,以氯化铬晶体制备无水氯化铬的方法是_______。
(2)制备氮化铬。某实验小组设计制备氮化铬的装置如下图所示(夹持与加热装置省略):
①实验开始时,要先打开装置A中活塞,后加热装置C,目的是_______。
②装置B中盛放的试剂是_______,装置D的作用是_______。
③有同学认为该装置有一个缺陷,该缺陷是_______。
(3)氯化铬的纯度测定。制得的CrN中含有Cr2N杂质,取样品14.38g在空气中充分加热,得固体残渣(Cr2O3)的质量为16.72g,则样品中CrN的质量分数为_______(结果保留3位有效数字)。
【答案】(1) ①. 2CrCl3·6H2O Cr2O3+9H2O+6HCl↑ ②. 在HCl的气氛中加热
(2) ①. 用生成的氨气排除装置内的空气 ②. 碱石灰 ③. 防止空气中的水分进入装置C ④. 没有尾气处理装置(或其他合理答案)
(3)91.8%
【解析】
【分析】实验室可用无水氯化铬(CrCl3)与氨气在高温下反应制备氮化铬(CrN),浓氨水和氧化钙反应生成氨气,用碱石灰干燥氨气,氨气和氯化铬反应生成氮化铬(CrN),用无水氯化钙防止空气中水蒸气进入装置中。
【小问1详解】
氯化铬晶体(CrCl3·6H2O)直接加热脱水往往得到Cr2O3、水和HCl,则反应的化学方程式为2CrCl3·6H2O Cr2O3+9H2O+6HCl↑,防止生成Cr2O3、水和HCl,则以氯化铬晶体制备无水氯化铬的方法是在HCl的气氛中加热;故答案为:2CrCl3·6H2O Cr2O3+9H2O+6HCl↑;在HCl的气氛中加热。
【小问2详解】
①根据题意实验室可用无水氯化铬(CrCl3)与氨气在高温下反应制备,装置中含有空气,实验开始时,要先打开装置A中活塞,后加热装置C,目的是用生成的氨气排除装置内的空气;故答案为:用生成的氨气排除装置内的空气。
②氯化铬有很强的吸水性,因此整个装置需要在无水的条件下反应,而且还要防止空气中的水蒸气进入装置中,因此装置B中盛放的试剂是碱石灰,装置D的作用是防止空气中的水分进入装置C;故答案为:碱石灰;防止空气中的水分进入装置C。
③由于氨气会污染环境,因此有同学认为该装置有一个缺陷,该缺陷是没有尾气处理装置;故答案为:没有尾气处理装置(或其他合理答案)。
【小问3详解】
制得的CrN中含有Cr2N杂质,取样品14.38g在空气中充分加热,得固体残渣(Cr2O3)的质量为16.72g,设CrN物质的量为xmol,Cr2N物质的量为ymol,则有66x+118y=14.38,x+2y==0.22,接的x=0.09mol,y=0.2mol,则样品中CrN的质量分数为;故答案为:91.8%。
19. 2017年1月4日,谷歌公司宣布:以60胜0负1平的战绩横扫众多围棋高手的神秘棋手“Master”乃是其人工智能产品AlpbaGo的升级版,人工智能再次成为热门话题。其中,高纯度硅是一种重要的基础材料。以下是工业上制取纯硅的一种方法:
请回答下列问题(各元素用相应的元素符号表示):
(1)在上述生产过程中,属于置换反应的有_______(填反应代号)。
(2)反应①的化学方程式:_______;反应③的化学方程式_______。
(3)下列有关硅材料的说法正确的是_______。
A.盐酸可以与硅反应,故采用盐酸为抛光液抛光单晶硅
B.金刚砂是一种新型陶瓷材料
C.普通玻璃是由纯碱、石灰石和石英砂制成的,其熔点很高
D.能做光导纤维的原因是因为自身具有良好的导电性
E.建筑用的水泥和实验室使用的陶瓷坩埚都属于硅酸盐材料
(4)已知硅的最简单氢化物甲硅烷(SiH4)是一种无色气体,遇到空气能发生爆炸性自燃,生成SiO2和液态水,已知室温条件下,1g甲硅烷自燃放出热量为44.6kJ。则其热化学方程式是_______;
(5)在人体器官受到损伤时,需要使用一种新型无机非金属材料来植入体内,这种材料是_______(填字母)。
A.高温结构陶瓷B.生物陶瓷C.导电陶瓷。
【答案】(1)①②③ (2) ①. SiO2+2CSi+2CO↑ ②.
(3)BE (4)SiH4(g)+2O2(g)=SiO2(s)+2H2O(l)ΔH=-1427.2kJ/mol
(5)B
【解析】
【分析】工业上在电炉内,用石英砂和焦炭反应得粗硅和一氧化碳,然后用粗硅和HCl反应得SiHCl3,再用氢气还原得到纯硅和氯化氢,这样就完成硅的制造。本题涉及的反应为①SiO2+2CSi+2CO↑②Si+3HClSiHCl3+H2③④CO+H2OCO2+H2。
【小问1详解】
根据分析可知,属于置换反应的为①②③。
【小问2详解】
反应①为SiO2+2CSi+2CO↑,反应③为。
【小问3详解】
A.硅与盐酸不反应,故A错误;B.金刚砂是一种新型陶瓷材料,故B正确;C.玻璃为混合物,不存在固定的熔点,故C错误;D.二氧化硅为光导纤维的主要成分,但是二氧化硅没有导电性,故D错误;E.水泥和陶瓷都属于硅酸盐材料,故E正确;故选BE。
【小问4详解】
室温下1g甲硅烷自燃生成SiO2固体和液态水放出热量44.6kJ,则lmol甲硅烷自燃生成SiO2固体和液态水放出热量44.6kJ×32=1427.2kJ,甲硅烷自燃的热化学方程式为SiH4(g)+2O2(g)=SiO2(s)+2H2O(l)ΔH=-1427.2kJ/mol。
【小问5详解】
用于人体器官的陶瓷,应具有良好的生物性能,故选B。
相关试卷
这是一份四川省泸县第五中学2022-2023学年高一化学下学期期末试题(Word版附解析),共16页。试卷主要包含了满分100分 时间75分钟,5 Na, 下列说法不正确的是, 下列说法正确的是等内容,欢迎下载使用。
这是一份四川省资阳中学2022-2023学年高一化学下学期期中考试试题(Word版附解析),共18页。试卷主要包含了单选题,工业流程题,填空题,实验题,原理综合题等内容,欢迎下载使用。
这是一份四川省江油中学2022-2023学年高一化学下学期期中考试试题(Word版附解析),共17页。试卷主要包含了5 Cu64, 在不同的条件下进行合成氨反应,1ml/B, 喷泉实验装置如图所示等内容,欢迎下载使用。