广东实验中学2022-2023学年高二生物下学期期中试卷(Word版附解析)
展开
这是一份广东实验中学2022-2023学年高二生物下学期期中试卷(Word版附解析),共25页。试卷主要包含了选择题等内容,欢迎下载使用。
广东实验中学2022-2023学年(下)高二级期中考试
生物
一、选择题
1. 下图为某同学绘制的生态系统知识结构图,下列叙述错误的是( )
A. ①表示生态系统的组成成分
B. 图中漏写了生态系统的某项功能
C. ④所示的生物类群中可能包括某些微生物
D. ③可能表示生态系统能量流动和物质循环的渠道
【答案】A
【解析】
【分析】分析概念图:图中①表示生态系统的结构,②表示生态系统的组成成分,③表示生态系统的营养结构(食物链和食物网),④表示生产者。
【详解】A、①表示生态系统的结构,包括生态系统的组成成分和营养结构,A错误;
B、生态系统的功能包括物质循环、能量流动和信息传递,因此图中漏写信息传递,B正确;
C、④代表生产者,主要是植物,还有自养生活的微生物,如蓝藻、硝化细菌,C正确;
D、③是生态系统的营养结构,即食物链和食物网,食物链和食物网是生态系统能量流动和物质循环的渠道,D正确。
故选A
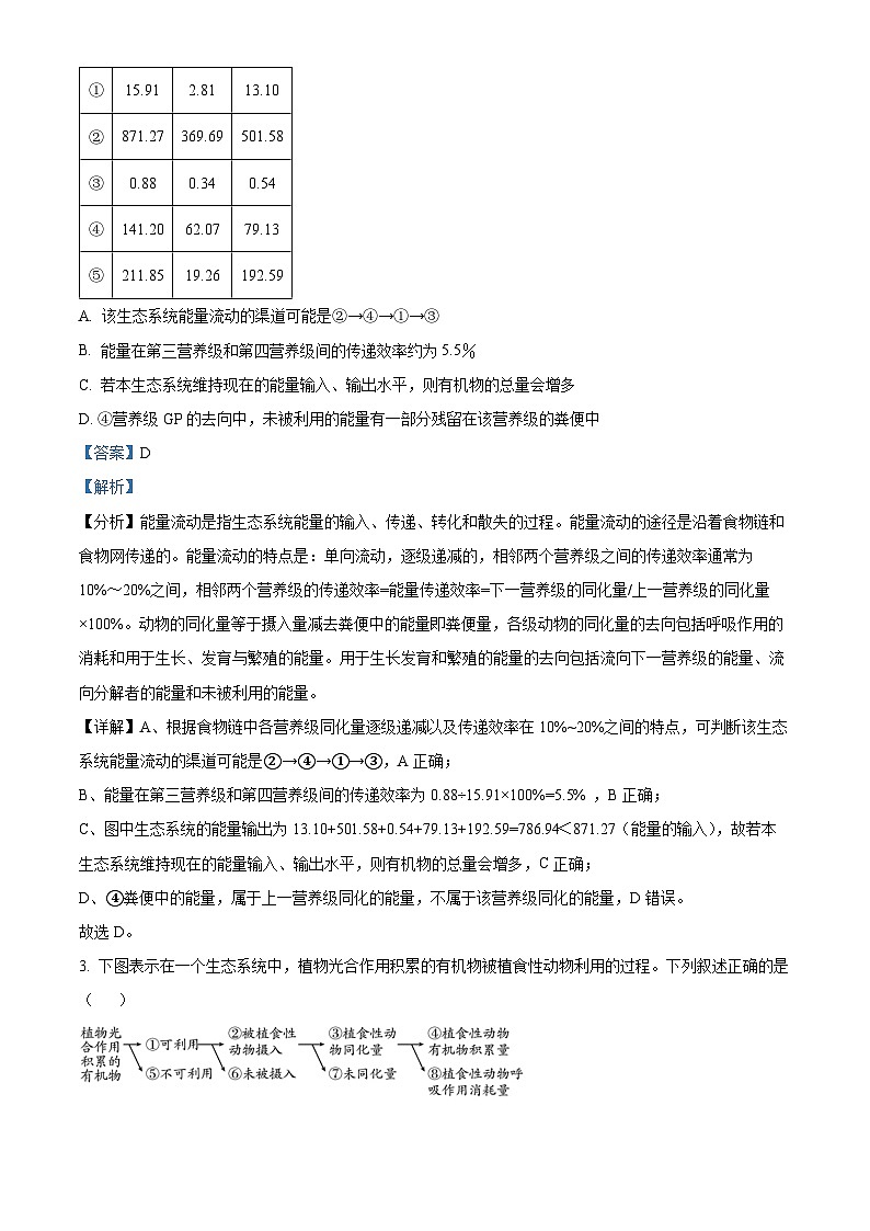
2. 某人对一湖泊进行生态系统营养级和能量流动情况的调查,调查结果如表,其中①②③④分别表示不同的营养级,⑤为分解者。GP表示生物同化作用所固定的能量,NP表示生物体储存的能量(NP=GP-R),R表示生物呼吸消耗的能量。下列叙述不正确的是( )
GP
NP
R
①
15.91
2.81
13.10
②
871.27
369.69
501.58
③
0.88
0.34
0.54
④
141.20
62.07
79.13
⑤
211.85
19.26
192.59
A. 该生态系统能量流动的渠道可能是②→④→①→③
B. 能量在第三营养级和第四营养级间的传递效率约为5.5%
C. 若本生态系统维持现在的能量输入、输出水平,则有机物的总量会增多
D. ④营养级GP的去向中,未被利用的能量有一部分残留在该营养级的粪便中
【答案】D
【解析】
【分析】能量流动是指生态系统能量的输入、传递、转化和散失的过程。能量流动的途径是沿着食物链和食物网传递的。能量流动的特点是:单向流动,逐级递减的,相邻两个营养级之间的传递效率通常为10%~20%之间,相邻两个营养级的传递效率=能量传递效率=下一营养级的同化量/上一营养级的同化量×100%。动物的同化量等于摄入量减去粪便中的能量即粪便量,各级动物的同化量的去向包括呼吸作用的消耗和用于生长、发育与繁殖的能量。用于生长发育和繁殖的能量的去向包括流向下一营养级的能量、流向分解者的能量和未被利用的能量。
【详解】A、根据食物链中各营养级同化量逐级递减以及传递效率在10%~20%之间的特点,可判断该生态系统能量流动的渠道可能是②→④→①→③,A正确;
B、能量在第三营养级和第四营养级间的传递效率为0.88÷15.91×100%=5.5% ,B正确;
C、图中生态系统的能量输出为13.10+501.58+0.54+79.13+192.59=786.94<871.27(能量的输入),故若本生态系统维持现在的能量输入、输出水平,则有机物的总量会增多,C正确;
D、④粪便中的能量,属于上一营养级同化的能量,不属于该营养级同化的能量,D错误。
故选D。
3. 下图表示在一个生态系统中,植物光合作用积累的有机物被植食性动物利用的过程。下列叙述正确的是( )
A. ④占②的百分比为能量传递效率
B. ⑤⑥⑦⑧之和为流向分解者的能量
C. 植食性动物粪便中的能量包含在⑦中
D. ①⑤之和为输入到生态系统的全部能量
【答案】C
【解析】
【分析】
消费者的摄入量=消费者的同化量+粪便中的能量,即动物粪便中能量不属于该营养级同化能量,应为上一营养级固定或同化能量。消费者同化能量=呼吸消耗+用于生长、发育和繁殖。
【详解】A、能量传递效率是指相邻两个营养级之间的同化能量之比,④不能表示植食动物的同化能量,②也不能表示植食动物的同化能量,且图示中两者为同一营养级,A错误;
B、⑤⑥⑦⑧中包括流向分解者的能量和散失的能量,B错误;
C、由于植食动物粪便是指摄入后未被同化的部分,包含在⑦中,C正确;
D、输入生态系统的总能量为生产者固定的太阳能,一部分用于植物呼吸消耗,一部分储存在植物体内的有机物中,因此①+⑤不能表示输入到该生态系统的总能量,D错误。
故选C。
【点睛】
4. 下列关于营养级的叙述,正确的是( )
A. 生态系统中初级消费者越多,次级消费者获得的能量越少
B. 营养级是指处于食物链同一环节上同种生物的总和
C. 营养级的位置越高,归属于这个营养级的能量通常越少
D. 食物链中的各营养级之间能量传递效率是相同的
【答案】C
【解析】
【分析】流入某一营养级的能量(同化量)=呼吸作用散失的能量+用于生长发育、繁殖的能量(以有机物形式储存起来)=呼吸作用散失的能量+(被同化)流向下一营养级的能量+流向分解者的能量+(未利用的能量)。生态系统中生产者和消费者之间由于食物关系会形成一定的营养结构。食物链和(食物链交织而成的)食物网是由生产者和消费者之间存在食物关系形成的。相邻养级之间的能量传递效率=下一级同化的能量/上一级同化的能量×100%。
【详解】A、生态系统中相邻营养级的传递效率一般是10%~20%,和各营养级生物的数量没有关系,A错误;
B、营养级是指处于食物链同一环节上各种生物的总和 ,B错误;
C、营养级的位置越高,由于能量流动逐级递减,归属于这个营养级的能量通常越少 ,C正确;
D、生态系统中相邻营养级的传递效率一般是10%~20%,食物链中的各营养级之间能量传递效率是不相同的 ,D错误。
故选C。
5. 关于生态系统能量流动的原理在实践中应用的叙述,错误的是( )
A. 除虫除草可以让农田生态系统中的能量持续高效地流向对人类更有意义的部分
B. 桑基鱼塘的生产方式可提高该系统的能量利用率
C. 农田生态系统的间作套种可增大流入该系统的总能量
D. 若鹰迁入了蝉、螳螂、黄雀所在的树林,并捕食黄雀,则改变了能量流动的方向
【答案】D
【解析】
【分析】生态系统的能量流动指的是生态系统中能量的输入、传递、转化和散失的过程,流经自然生态系统的总能量是生产者固定的全部太阳能。除虫除草可以改变能量流动的方向,使能量持续高效的流向对人类有益的部分。能量流动的特点是单向流动、逐级递减。
【详解】A、除虫除草能够减少流向杂草和害虫的能量,使更多的能量流向农作物,农作物为人类利用,即流向人类,A正确;
B、桑基鱼塘的生产方式中桑叶养蚕、蚕粪养鱼、塘泥肥桑,实现了对能量的多级利用,大大提高了能量的利用率,B正确;
C、间作套种可以使各种农作物充分的利用阳光等环境资源,光合作用增强,固定的太阳能增加,即增大了流入该系统的总能量,C正确;
D、鹰的迁入只是延长了食物链,但没有改变能量流动的方向,仍然是从食物链的低营养级流向高营养级,D错误。
故选D。
6. 下图为生态系统中碳循环的模式图。下列叙述正确的是( )
A. 甲代表生产者,①一定是光合作用
B. 乙、丙均为该生态系统中的消费者
C. 碳在甲、乙、丙、丁间均以有机物的形式传递
D. 在食物链中占有碳元素最多的营养级可能是甲
【答案】D
【解析】
【分析】由题干可知,该图代表生态系统中碳循环的模式图,丁为大气CO2库,甲为生产者,乙为消费者,丙为分解者。
【详解】A、由生态系统中碳循环的模式图可知,双向箭头的两侧一定是生产者和大气CO2库,每种生物都经呼吸作用产生CO2释放到大气中,大气中的CO2经光合作用固定成有机物进入生产者,因此,指向大气CO2库的箭头很多,从大气CO2库指出的箭头只有一个,因此丁代表大气CO2库,甲代表生产者,①过程代表生产者的呼吸作用,A错误;
B、甲和乙均有箭头指向丙,丙有箭头指向大气CO2库,代表丙将甲和乙的遗体残骸等有机物进行分解产生CO2释放到大气中,因此丙是分解者,乙为消费者,B错误;
C、碳在生物群落内部(即甲生产者、乙消费者、丙分解者之间)以有机物形式传递,在生物群落(甲即甲生产者、乙消费者、丙分解者)与无机环境(丁大气CO2库)之间以CO2形式传递,C错误;
D、碳元素主要存在于含碳有机物中,含碳元素最多的营养级,即生物量最多的营养级是甲,因为甲是生产者,是第一营养级,具有的能量和生物量一般最高,D正确。
故选D。
7. 加拿大一枝黄花(双子叶植物)现身南充嘉陵。其根状茎发达繁殖速度快,容易在入侵地形成单优势种群落(指只有一个优势种的植物群落),威胁当地生物多样性,固有“生态杀手”的“美名”。下列关于加拿大一枝黄花叙述正确的是( )
A. 入侵地缺乏天敌、气候适宜,其种群数量始终呈现“J”型增长
B. 利用吸取茎秆汁液的昆虫来抑制其蔓延,这体现了种间捕食关系
C. 入侵后生物群落丰富度下降,营养结构趋于简单,抵抗力稳定性降低
D. 其根部分泌的化学物质可抑制多种草本植物的生长,说明生命活动的正常进行离不开信息传递
【答案】C
【解析】
【分析】1、“J”型曲线:指数增长函数,描述在食物充足,无限空间,无天敌的理想条件下生物无限增长的情况。
2、生物入侵是指某种生物从外地自然传入或人为引种后成为野生状态,并对本地生态系统造成一定危害的现象。这些生物被叫做外来物种。外来入侵物种具有生态适应能力强,繁殖能力强,传播能力强等特点。
【详解】A、入侵地缺乏天敌、气候适宜,其种群数量开始一段时间呈现“J”型增长,但是由于资源等限制,不会一直呈现“J”型增长,A错误;
B、利用吸取茎秆汁液的昆虫来抑制其蔓延,这体现了种间寄生关系,B错误;
C、加拿大一枝黄花入侵后,当地生物群落丰富度下降,营养结构趋于简单,抵抗力稳定性降低,C正确;
D、其根部分泌的化学物质可抑制多种草本植物的生长,说明信息传递可以调节种间关系,维持生态系统的稳定和平衡,D错误。
故选C。
8. 设计制作生态缸应该遵循一定的原理和要求,下面说法合理的是( )
A. 应该经常向生态缸中通入氧气,从而保证生态缸中生物的呼吸
B. 应该将生态缸放在阳光能够直接照射的地方,以保证获得足够的能量
C. 生态缸各种生物之间以及生物与环境之间,应能够进行物质循环和能量流动
D. 应该向生态缸投放生命力很强的生物,而且投放的动物数量要多一些
【答案】C
【解析】
【分析】制作生态缸就是在有限的空间内,依据生态系统的物质循环和能量流动原理,将生态系统具有的基本成分进行组织,构建一个人工微型生态系统。
【详解】A、生态缸是封闭的,在物质上是自给自足的,不能向其中加入任何物质,包括呼吸作用所需要的氧气,A错误;
B、生态缸应该放在有较强散射光的地方,阳光直射可能使生态缸水温过高导致生物死亡,B错误;
C、生态缸制作的原理是物质循环和能量流动,所以生态缸中各种生物与生物之间及生物与无机环境之间,必须能够进行物质循环和能量流动,C正确;
D、生态缸中投放的生物的数量比例要适中,以维持生态系统的稳定,D错误。
故选C。
9. 关于CO2排放,我国提出努力争取尽早实现碳中和(碳排放与吸收相等)。下图是地球大气CO2浓度的变化曲线图,下列有关叙述错误的是( )
A. 曲线段2和3呈现的CO2浓度变化表明,植树造林可以有效提升生态系统固碳能力
B. 碳循环具有全球性,因此碳循环失衡影响的是整个地球的生态环境
C. 大气中CO2含量的迅速增加加剧了温室效应
D. 曲线段5呈现的CO2浓度的变化与化石燃料的燃烧密切相关,减少化石燃料的使用可以有效提升土壤的碳储量
【答案】D
【解析】
【分析】碳在生物群落与无机环境之间的循环主要是以CO2的形式进行的,大气中的二氧化碳能够随着大气环流在全球范围内运动,因此碳循环具有全球性。植树造林、减少化石燃料燃烧等手段可以有效降低大气中CO2浓度。
【详解】A、由图可知,植物登陆后,光合作用增强,大气中CO2浓度降低,出现森林后,CO2浓度进一步降低,说明植树造林可以有效提升生态系统固碳能力,A正确;
B、碳在生物群落和无机环境之间主要是以二氧化碳的形式进行循环利用,大气中的二氧化碳能够随着大气环流在全球范围内运动,因此碳循环具有全球性,碳循环失衡会影响整个地球的生态环境,例如温室效应,B正确;
C、由于空气中CO2含量增多,导致全球气温升高,导致温室效应,C正确;
D、工业革命以来,由于工业高速发展,化石燃料燃烧迅速增加,导致大气中CO2浓度增大,减少化石燃料的使用只能减少大气中CO2含量,植树造林才可以有效提升土壤的碳储量,D错误。
故选D。
10. 2021年,在中国昆明召开联合国生物多样性大会上,以“生态文明:共建地球生命共同体”为主题,为未来10年乃至更长时间的全球生物多样性的保护绘制了美好蓝图。下列叙述错误的是( )
A. 生物多样性是指地球上各种各样的动物、植物和微生物
B. 保护生物多样性,关键是要协调好人与生态环境的关系
C. 就地保护是对生物多样性最有效的保护措施
D. 对即将将灭绝的物种应该进行易地保护
【答案】A
【解析】
【分析】1、生物圈内所有的植物、动物和微生物,它们所拥有的全部基因以及各种各样的生态系统,共同构成了生物多样性。生物多样性包括基因(遗传)多样性、物种多样性和生态系统的多样性。
2、生物多样性的保护措施:
(1)就地保护(自然保护区):就地保护是保护物种多样性最为有效的措施。
(2)易地保护:如建立动物园、植物园。
(3)利用生物技术对生物进行濒危物种的基因进行保护.如建立精子库、种子库等。
(4)利用生物技术对生物进行濒危物种进行保护。如人工授精、组织培养和胚胎移植等。
【详解】A、生物圈内所有的植物、动物和微生物,它们所拥有的全部基因以及各种各样的生态系统,共同构成了生物多样性。生物多样性包括基因(遗传)多样性、物种多样性和生态系统的多样性,A错误;
B、自然生态系统的破坏,往往与人类的过度开发利用有关,保护生物多样性,关键是协调好人与生态环境的关系,B正确;
C、就地保护(建立自然保护区)是对生物多样性最有效的保护措施,C正确;
D、对生物多样性最有效的保护是就地保护,如建立自然保护区及风景名胜区等,但为了保护即将灭绝的动物,最好是易地保护,D正确。
故选A。
11. 豆豉是一种古老的传统发酵豆制品,古称“幽菽”或“嗜”。早在公元前二世纪,我国就能生产豆豉,西汉初年,其生产、消费已初具规模。北魏贾思勰在《齐民要术•作豉》中也有相关记录。下面是豆豉制作的流程图,装坛放在室外日晒,每天搅拌两次。下列说法正确的是( )
A. 前期发酵的目的是让霉菌产生相应的酶,将蛋白质分解成生小分子肽和氨基酸,营养更丰富
B. 传统方法制作豆豉,以单一菌种的固体发酵及半固体发酵为主
C. 调味过程中添加盐可抑制杂菌生长,白酒和风味料只是调节口味
D. 装坛后日晒可为微生物提供能量,搅拌可为微生物提供氧气
【答案】A
【解析】
【分析】参与腐乳制作的微生物主要是毛霉,其新陈代谢类型是异养需氧型。腐乳制作的原理:毛霉等微生物产生的蛋白酶能将豆腐中的蛋白质分解成小分子的肽和氨基酸;脂肪酶可将脂肪分解成甘油和脂肪酸。
【详解】A、豆豉前期发酵的过程中,霉菌产生的蛋白酶将蛋白质转变为小分子肽和氨基酸,脂肪酶将脂肪转变为脂肪酸和甘油,营养更丰富,A正确;
B、传统发酵以混合菌种的固体发酵和半固体发酵为主,B错误;
C、调味过程中添加盐可抑制杂菌生长,白酒和风味料既可以调节口味也可以抑制杂菌生长,C错误;
D、该发酵过程中的微生物不能利用光能,D错误。
故选A。
12. 如图表示果酒和果醋生产过程中的物质变化情况,有关叙述错误的是( )
A. 葡萄酒的颜色是葡萄皮中的色素进入发酵液形成的
B. 导致过程④⑤差异的原因主要是糖源是否充足
C. 果醋发酵阶段的酵母菌仍具有较强的产生酒精的能力
D. 果酒和果醋的制作过程中,发酵液的pH都会降低
【答案】C
【解析】
【分析】分析题图可知,过程①代表有氧呼吸(或无氧呼吸)第一阶段,过程③代表有氧呼吸第二阶段,过程②代表无氧呼吸第二阶段(即酒精发酵第二阶段),过程④代表由酒精生成醋酸的过程,过程⑤代表由葡萄糖直接生成醋酸的过程。
【详解】A、葡萄皮中的色素溶解进入发酵液中,使葡萄糖酒呈现深色,A正确;
B、在糖源充足时,醋酸菌直接将葡萄糖分解为醋酸;糖原缺乏时,醋酸菌将乙醇(即酒精)转变为乙醛,然后乙醛转变为醋酸,B正确;
C、果醋发酵阶段,发酵液的pH较低,酸性较强,酵母菌活性较低,产生酒精的能力较弱,C错误;
D、果酒制作过程中除了产生酒精,还产生CO2,CO2使发酵液pH降低,果醋制作过程中产生大量醋酸,也会使发酵液pH降低,D正确。
故选C。
13. 下列关于消毒和灭菌的叙述,正确的是( )
A. 为更好的预防杂菌污染,应用无水酒精对操作者双手、试验台等进行消毒
B. 在100℃条件下煮沸5~6分钟属于灭菌方法,可杀死微生物的营养细胞和部分芽孢
C. 用于植物组织培养的外植体要进行灭菌处理
D. 实验操作时应避免已经灭菌处理的材料用具与周围物品相接触
【答案】D
【解析】
【分析】1、灭菌是指使用强烈的理化因素杀死物体内外一切微生物的细胞、芽孢和孢子的过程,常用的方法有灼烧灭菌、干热灭菌和高圧蒸汽灭菌。消毒是指用比较温和的物理或化学方法仅杀死物体体表或内部的一部分微生物的过程,常用的方法有煮沸消毒法、巴氏消毒法、紫外线或化学药物消毒法等。
2、实验室常用的灭菌方法:①灼烧灭菌:将微生物的接种工具,如接种环、接种针或其他金属工具,直接在酒精灯火焰的充分燃烧层灼烧,可以迅速彻底地灭菌,此外,在接种过程中,试管口或瓶口等容易被污染的部位,也可以通过火焰燃烧来灭菌。②干热灭菌:能耐高温的,需要保持干燥的物品,如玻璃器皿(吸管、培养皿)和金属用具等,可以采用这种方法灭菌。③高压蒸汽灭菌:将灭菌物品放置在盛有适量水的高压蒸汽灭菌锅内,为达到良好的灭菌效果,一般在压力为100kPa,温度为121℃的条件下,维持15~30min。
【详解】A、为更好的预防杂菌污染,操作者双手、试验台等应用体积分数70%的酒精进行消毒,A错误;
B、在100℃条件下煮沸5~6分钟属于消毒方法,可杀死微生物的营养细胞和一部分芽孢,B错误;
C、用于植物组织培养的外植体要进行消毒处理,保持生物活性,C错误;
D、为避免杂菌污染,实验操作时应避免已经灭菌处理的材料用具与周围物品相接触,D正确。
故选D。
14. 某学者利用“影印培养法”研究大肠杆菌抗链霉素性状产生的原因,先将原始菌种接种到1号培养基上,培养出菌落后,将灭菌绒布在1号上印模,绒布沾上菌落并进行转印,使绒布上的菌落按照原位接种到2号和3号培养基上。待3号上长出菌落后,在2号上找到对应的菌落,然后接种到不含链霉素的4号培养液中,培养后再接种到5号培养基上,并重复以上操作。实验过程如图所示。下列相关叙述正确的是( )
A. 大肠杆菌抗链霉素的突变是发生在与链霉素接触之后
B. 在操作规范的情况下,5中观察到的菌落数可能大于初始接种到该培养基上的活菌数
C. 4号和8号培养液中,大肠杆菌抗链霉素菌株的比例逐渐增大
D. 该实验缺乏对照实验,无法确定抗链霉素性状属于可遗传变异
【答案】C
【解析】
【分析】影印培养法实质上是使在一系列培养皿的相同位置上能出现相同菌落的一种接种培养方法。通过影印培养法,可以从在非选择性条件下生长的细菌群体中,分离出各种类型的突变种。
【详解】A、大肠杆菌抗链霉素的性状是由基因突变引起的,该突变发生在与链霉素接触之前,链霉素是对其起选择作用,A错误;
B、采用稀释涂布平板法将菌种接种在5号培养基上,由于两个或多个细菌可能会形成一个菌落,在操作规范的情况下,5中观察到的菌落数可能小于初始接种到该培养基上的活菌数,B错误;
C、3号与2号、7号与6号培养基中的菌落数的比值,是抗性菌落占全部菌落的比例,观察实验结果可知,4号与8号培养液中,抗链霉素菌株的比例在逐渐增大,C正确;
D、本实验有对照实验,无链霉素的培养基为对照,可以确定抗链霉素性状属于可遗传的变异,D错误。
故选C。
15. 油烟污染由多种有害物质组成,不易降解。某同学从长期受到金龙鱼油产生的油烟污染的土壤中分离出油烟降解菌,共筛选分离过程如图所示,下列叙述正确的是( )
A. 图中①~③的过程称为梯度稀释
B. 在图⑤所示培养基中进行接种操作时,需要对接种环进行5次灼烧灭菌
C. 若要判断④固体培养基是否起到选择作用,应设计一个牛肉膏蛋白胨培养基作对照
D. 配制图④所示固体培养基时,需要先灭菌、分装,再调整到适宜的pH
【答案】C
【解析】
【分析】菌种纯化的方法包括平板划线法和稀释涂布平板法,前者不需进行梯度稀释操作,较为简单,因此常常采用该方法,具体做法是:利用接种环挑取固体培养基上生长的单菌落,在新的固体培养基上继续划线、接种,并放在适宜环境中培养。
【详解】A、由图中⑤可知,该微生物分离过程采用的是平板划线法,因此不需要对土壤样品进行梯度稀释,①~③过程是以金龙鱼油为唯一碳源的液体培养基进行扩大培养的过程,A错误;
B、由图中⑤可知,共划了5次线,每次划线之前及最后一次划线之后都要对接种环进行灼烧灭菌,因此共要灼烧6次,B错误;
C、牛肉膏蛋白胨培养基含有大多数微生物都能利用的碳源,因此大多数微生物在该培养基上都可生长,④固体培养基以金龙鱼油为唯一碳源,只有能分解油烟的微生物能够生长,若④固体培养基上的菌落数明显少于牛肉膏蛋白胨培养基上得到的菌落,说明④固体培养基起到了选择作用,C正确;
D、在灭菌之前进行调节pH的操作,可防止杂菌污染培养基,D错误。
故选C。
16. 下图为利用谷氨酸棒状杆菌(好氧菌)发酵生产谷氨酸的发酵装置图。相关叙述正确的是( )
A. 图中3是冷却水出水口,6处是进水口
B. 发酵过程需要经4处通入无菌空气,若5装置被损坏,则谷氨酸产量会大量减少
C. 排出发酵罐中的谷氨酸,不利于谷氨酸的合成和产量的提高
D. 发酵工程的废弃物对环境无污染,可以直接排放
【答案】B
【解析】
【分析】由题干可知,谷氨酸棒状杆菌是好氧菌,其生产谷氨酸的过程需要消耗氧气,因此增加发酵罐中溶解氧含量可以提高谷氨酸的生产量。通入无菌空气以及对发酵液进行搅拌都能增加溶解氧。
【详解】A、冷却水应该“下进上出”,这样可以对罐体充分冷却,提高冷却水利用效率,因此图中3是冷却水进水口,6处是出水口,A错误;
C、由题干可知,谷氨酸棒状杆菌是好氧菌,从4处通入无菌空气,气体上升过程中可以使发酵罐中微生物充分获得氧气,若装置5搅拌叶轮损坏,无法搅拌,则发酵罐内溶解氧含量会逐渐降低,不利于谷氨酸的生产,B正确;
C、及时排出代谢产物,防止其积累,有利于反应进一步进行,因此谷氨酸合成和产量会增加,C错误;
D、发酵工程的废弃物有些对环境有污染,需经处理后排放,不能直接排放,D错误。
故选B。
17. 用啤酒酵母和麦芽汁发酵生产啤酒时,发酵过程分为主发酵和后发酵两个阶段。在主发酵阶段,液体表面先后出现低泡期、高泡期和落泡期。下列说法错误的是( )
A. 主发酵前需对原麦芽汁蒸煮以破坏酶并灭菌
B. 在落泡期酵母菌能快速、大量的繁殖
C. 在高泡期应注意散热,防止发酵温度升高
D. 后发酵应在低温、密闭的环境下进行
【答案】B
【解析】
【分析】酵母菌是兼性厌氧微生物,在有氧条件下,酵母菌进行有氧呼吸,大量繁殖,把糖分解成二氧化碳和水;在无氧条件下,酵母菌能进行酒精发酵。
【详解】A、主发酵前需对原麦芽汁蒸煮,这样可以破坏酶的结构,避免酶进一步起作用,而且起到灭菌的作用,A正确;
B、在落泡期意味着此时主发酵过程即将结束,环境中代谢产物积累较多,且此时为无氧环境,因而酵母菌不会快速、大量的繁殖,B错误;
C、在高泡期主发酵进行旺盛,此时发酵罐中会产生大量的热量,为了避免发酵罐温度上升,应注意散热,C正确;
D、啤酒发酵的过程分为主发酵和后发酵两个阶段,但酵母菌的繁殖、大部分糖的分解和代谢物的生成都在主发酵阶段完成,主发酵结束后在低温、密闭环境下储存一段时间属于后发酵,D正确。
故选B。
18. 芦笋是雌雄异株植物,雄株性染色体为XY,雌株为XX;其幼茎可食用,雄株产量高。以下为两种培育雄株的技术路线。有关叙述错误的是( )
A. 形成愈伤组织可通过添加生长素和细胞分裂素进行诱导
B. 本技术路线中获得植株乙和植株丙过程称为单倍体育种
C. 雄株丁的亲本的性染色体组成分别为XY、XX
D. 与雄株甲不同,雄株丁培育过程中发生了基因重组
【答案】C
【解析】
【分析】植物组织培养:(1)培养条件:①在无菌条件下进行人工操作;②保证水、无机盐、碳源(常用蔗糖)、氮源(含氮有机物)、生长因子(维生素)等营养物质的供应;③需要添加一些植物生长调节物质,主要是生长素类似物和细胞分裂素类似物;④愈伤组织再分化到一定阶段,形成叶绿体,能进行光合作用,故需光照。
(2)主要用途:①植物体快速繁殖;②培养无病毒植株(植株脱病毒);③花药离体培养(单倍体育种);④制作“人工种子”;⑤利用愈伤组织生产植物细胞产品。
【详解】A、生长素与细胞分裂素的使用比例影响植物细胞的发育方向,当二者比值高时,有利于根的分化,抑制芽的形成;比值低时,有利于芽的分化、抑制根的形成;比例适中时,促进愈伤组织的形成,因为生长素和细胞分裂素相对应的植物生长调节剂也有相应的效果,所以可以通过添加植物生长调节剂进行诱导,A正确;
B、培育出植株乙和植株丙所采用的育种方法是单倍体育种,原理是染色体变异,B正确;
C、花粉是经过减数分裂产生的,其配子含有X染色体或Y染色体,经过花药离体培养,得到单倍体,再经过秋水仙素处理后得到的植株乙与丙的基因型为XX或YY,因此雄株丁的亲本的基因型分别为XX、YY,C错误;
D、雄株甲是通过无性繁殖形成的,形成过程中不会进行减数分裂,因此也不会发生基因重组;雄株乙是通过有性生殖形成的,形成过程中经过了减数分裂,因此会发生基因重组,D正确。
故选C。
19. 甲品种青花菜具有由核基因控制的多种优良性状,另一远缘植物乙的细胞质中存在抗除草剂基因,欲将乙细胞质中的抗性基因引入甲中。下列操作的相关叙述错误的是( )
A. B过程的原理为细胞膜的流动性,D过程的原理为植物细胞的全能性
B. 若甲乙植株均为二倍体,则杂种植株为二倍体
C. 原生质体融合前,R-6G处理使甲原生质体的细胞核失活,紫外线照射使乙原生质体的细胞质失活
D. 过程C中只有活性部位互补的融合细胞具有完整的细胞结构,可以正常生长
【答案】C
【解析】
【分析】在进行体细胞杂交之前,必须先利用纤维素酶和果胶酶去除这层细胞壁,获得原生质体。杂交过程中的一个关键环节,是原生质体间的融合,这必须要借助一定的技术手段才能实现。人工诱导原生质体融合的方法基本可以分为两大类—物理法和化学法。
【详解】A、B过程为诱导原生质体融合,其原理为细胞膜的流动性,D过程为采用植物组织培养技术将杂种细胞培育成杂种植株,其原理为植物细胞的全能性,A正确;
BC、原生质体融合前,R-6G处理和紫外线照射分别使甲、乙原生质体的细胞质与细胞核失活,若甲、乙两种植株均为二倍体,则杂种植株为二倍体,B正确,C错误;
D、过程C中只有活性部位互补的融合细胞具有完整的细胞结构,可以正常生长,其中包括甲提供细胞核,乙提供细胞质的杂种细胞,D正确。
故选C。
20. 植物细胞工程在农业、医药等方面有着广泛的应用,并且取得了显著的社会效益和经济效益。下列相关叙述错误的是( )
A. 取草莓茎尖进行植物组织培养可获得脱毒苗
B. 玉米花粉粒经花药离体培养得到的植株能稳定遗传
C. 红豆杉细胞经植物细胞培养技术可工厂化生产紫杉醇
D. 可采用诱变处理烟草愈伤组织的方法来获得烟草抗盐碱突变体
【答案】B
【解析】
【分析】植物细胞工程技术的应用:植物繁殖的新途径(微型繁殖、作物脱毒、人工种子)、作物新品种的培育(单倍体育种、突变体的利用)、细胞产物的工厂化生产。
【详解】A、培育脱毒苗时,一般选取茎尖(或芽尖或根尖)作为外植体,因为植物分生区附近(茎尖)病毒极少,甚至无病毒,再利用植物组织培养技术将外植体培育成幼苗,A正确;
B、玉米花粉粒经花药离体培养得到的植株属于单倍体,不能稳定遗传,B错误;
C、植物细胞工程可用于细胞产物的工厂化生产,红豆杉细胞经植物细胞培养技术可工厂化生产紫杉醇,C正确;
D、愈伤组织细胞分裂能力强,易受外界环境条件影响,可采用诱变处理烟草愈伤组织并筛选得到烟草抗盐碱突变体,D正确。
故选B。
21. 某地峰林密集,峡谷溪水潺潺。当地政府通过人工造林、封山育林和建立自然保护区等方式,有效保护了当地森林资源和野生动物资源。请回答下列问题:
(1)建立自然保护区,改善栖息环境,以提高__________,是对野生动物最有效的保护。政府还引导农户种植食用菌、花卉苗圃等,使当地成为了温度适宜、负氧离子含量高的天然氧吧旅游打卡地,这属于生物多样性中__________价值的利用。
(2)大鲵(以鱼虾为食)是国家二级保护动物,通过皮肤从水中获取氧气来辅助呼吸。需要在溶解氧含量较高的水质中才能正常生活。该地为大鲵的生长和繁殖提供了适宜的环境。为探究旅游干扰对大鲵种群数量的影响及其原因,研究者对该地不同区域大鲵的种群数量、饵料鱼的捕获量(以浮游藻类为食)进行了同步调查。结果如图所示:
①假设浮游藻类是当地某河流生态系统唯一的生产者,河中只有大鲵和饵料鱼两种动物,画出该生态生态系统能量流动的示意图__________。
②调查结果显示:未开发区域和轻度旅游干扰区域大鲵种群数量和饵料鱼的捕获量没有明显的区别,而重度干扰的区域饵料鱼的捕获量出现较大变化,这说明生态系统具有__________能力,这种能力的基础是__________。重度干扰的区域饵料鱼的捕获量比轻度干扰多,但是大鲵的种群数量却较低,推测可能原因是因为游客向水中投放的食物含有有机物,使得__________。
【答案】(1) ①. 环境容纳量(K值) ②. 直接价值和间接
(2) ①. ②. 一定的自我调节 ③. 负反馈调节 ④. I.有机物分解产生的N、P含量增加,浮游藻类增加。Ⅱ.使得以浮游藻类为食物的饵料鱼数量增加。Ⅲ.饵料鱼和微生物呼吸作用加强,使水中溶解氧含量减少,使大鲵种群数量较低
【解析】
【分析】1、能量流动是指生态系统中能量的输入、传递、转化和散失的过程.能量流动特点:①单向流动:生态系统内的能量只能从第一营养级流向第二营养级,再依次流向下一个营养级,不能逆向流动,也不能循环流动.②逐级递减:能量在沿食物链流动的过程中,逐级减少,能量在相邻两个营养级间的传递效率是10%-20%。
2、生物多样性的价值包括直接价值、间接价值和潜在价值。
3、保护生物多样性就是在生态系统、物种和基因三个层次上采取保护战略和保护措施。保护生物多样性的措施有:一是就地保护,大多是建自然保护区;二是迁地保护,大多转移到动物园或植物园;三是开展生物多样性保护的科学研究,制定生物多样性保护的法律和政策;四是开展生物多样性保护方面的宣传和教育。
【小问1详解】
建立自然保护区可以提高环境容纳量(K值)。生物多样性的价值包括直接价值、间接价值和潜在价值。潜在价值是目前暂不清楚的价值;直接价值是对人类食用、药用、工业、旅游观赏、科学研究、文学创造有意义的;间接价值是对生态系统起重要调节功能的。当地的这些措施使得其成为了温度适宜、负离子含量高的天然氧吧,说明对生态系统具有重要调节功能,属于间接价值,而旅游打卡属于直接价值。
【小问2详解】
①生态系统的能量流动包括输入(固定太阳能)、传递(食物链)、转化(分解者和生产者、消费者的细胞呼吸)、散失(热量)过程,该生态生态系统能量流动过程如下: 。
②轻度旅游干扰区域内的大鲵种群数量与没有受到干扰区域内的大鲵种群数量没有区别,这说明生态系统具有一定的自我调节能力。负反馈调节是生态系统具有自我调节能力的基础。重度干扰的区域饵料鱼的捕获量比轻度干扰多,但是大鲵的种群数量却较低,可能原因有三个:I.有机物分解产生的N、P含量增加,浮游藻类增加。Ⅱ.使得以浮游藻类为食物的饵料鱼数量增加。Ⅲ.饵料鱼和微生物呼吸作用加强,使水中溶解氧含量减少,使大鲵种群数量较低。
22. 为研究森林生态系统的碳循环,对西黄松老龄(未砍伐50~250年)和幼龄(砍伐后22年)生态系统的有机碳库及年碳收支进行测定,结果见下表。据表回答:
碳量
西黄松生态系统
生产者活生物量
(g•m-2)
死有机质(g•m-2)
土壤有机碳(g•m-2)
净初级生产力(g•m-2•年-1)
异养呼吸(g•m-2•年-1)
老龄
12730
2560
5330
470
440
幼龄
1460
3240
4310
370
390
注:净初级生产力:生产者光合作用固定总碳的速率减去自身呼吸作用消耗碳的速率。异养呼吸:消费者和分解者的呼吸作用。
(1)西黄松群落被砍伐后,可逐渐形成自然幼龄群落,体现了生态系统的__________稳定性。
(2)大气中的碳主要在叶绿体基质部位被固定,进入生物群落。幼龄西黄松群落每平方米有__________克碳用于生产者当年的生长、发育、繁殖,储存在生产者活生物量中;其中,部分通过生态系统中__________的呼吸作用,返回大气中的CO2库;部分转变为死有机质和土壤有机碳后通过__________,返回大气中的CO2库。
(3)西黄松幼龄群落中每克生产者活生物量的净初级生产力__________(大于/等于/小于)老龄群落。根据年碳收支分析,幼龄西黄松群落__________(能/不能)降低大气碳总量。
(4)一些实验表明,升高温度(4℃)会导致森林生态系统的全部生物的总生物量降低,请你从能量流动的角度推测原因:__________。
【答案】(1)恢复力 (2) ①. 370 ②. 消费者 ③. 分解者的分解作用
(3) ①. 大于 ②. 不能
(4)生产者固定的能量减少,生产者、消费者、分解者的呼吸消耗增大。(生产者的净初级生产力降低,异养呼吸消耗增大。)
【解析】
【分析】物质循环是指在生态系统中,组成生物体的化学元素,从无机环境开始,经生产者,消费者和分解者又回到无机环境中,完成一个循环过程,其特点是物质循环是周而复始的。能量流动和物质循环都是通过生物之间的取食过程完成的,它们是密切相关、不可分割的,能量流动伴随物质循环,能量流动的特点是单向的、逐级递减的、不可循环的。除最高营养级外,某一营养级的总能量去路由四个部分组成:自身呼吸消耗的能量、流向分解者的能量、流向下一营养级的能量与未被利用的能量。
【小问1详解】
恢复力稳定性是指生态系统在遭到外界干扰因素的破坏以后恢复到原状的能力。西黄松群落被砍伐遭到破坏后,又逐渐形成自然幼龄群落,体现了生态系统的恢复力稳定性。
【小问2详解】
生长、发育、繁殖,储存在生产者活生物量=生产的同化量-生产者呼吸消耗量,即为表格中的净初级生产力,即幼龄西黄松群落每平方米370克碳用于生产者当年的生长、发育、繁殖,储存在生产者活生物量中。幼龄西黄松群落一部分被消费者食用,通过消费者的呼吸作用以热能形式释放,一部分即残枝败叶转变为死有机质和土壤有机质,进而通过分解者的分解作用,返回大气中的CO2库。
【小问3详解】
由图可知,西黄松幼龄群落中每克生产者活生物量的净初级生产力为370/1460≈0.25;西黄松老龄群落中每克生产者活生物量的净初级生产力为470/12730≈0.04,因此,西黄松幼龄群落中每克生产者活生物量的净初级生产力大于老龄群落。根据年碳收支分析,幼龄西黄松群落的净初级生产力370,异氧呼吸消耗量为390,净初级生产力小于异氧呼吸消耗速率,故不会有有机物的积累,即幼龄西黄松群落不能降低大气碳总量。
【小问4详解】
从能量流动角度来看,升温可能增加了生物自身呼吸消耗,加快了分解者分解作用,即生产者固定的能量减少,生产者、消费者、分解者的呼吸消耗增大,从而导致该生态系统总生物量降低。
23. 在传统发酵食品的制作过程中,人类利用了天然存在的菌种。请回答:
(1)果酒制作离不开酵母菌,其中酿酒酵母被人类利用的历史已有近万年,被称为“第一种家养微生物”,其代谢类型为__________;用榨汁机榨取葡萄汁,将葡萄汁装入发酵瓶中,要留有大约1/3的空间,原因是_________。
(2)研究人员为探究发酵温度对果酒发酵的影响做了相关实验,得到如图结果:
①据图可知,发酵的最适温度是24℃,判断依据是该温度时__________。
②发酵进行一段时间后残糖量不再降低,推测原因可能是__________。
(3)被曝光的质量不合格“土坑酸菜”生产流程为:在田地里挖出土坑铺上防水塑料膜,直接将蔬菜加上盐、水及必备辅料后在自然环境下发酵。这样生产出来的酸菜容易带有致病杂菌,理由是__________。
(4)现代保存酸菜常用真空保存的方法。在没有漏气的情况下,如果真空包装中出现胀袋的现象,则说明该食品可能已变质。这样判断的原因是_________。
【答案】(1) ①. 异养兼性厌氧型 ②. ①酵母菌有氧呼吸进行大量繁殖;②防止发酵液溢出
(2) ①. 残糖量最低,酒精度数最高 ②. 酒精度数过高导致酵母菌死亡
(3)原材料蔬菜未清洗,环境杂菌较多,无氧环境以及温度无法控制,这些都容易造成某些非乳酸菌的微生物类群占据主导地位,从而导致杂菌污染
(4)乳酸菌无氧呼吸的产物是乳酸,不产生二氧化碳,如果涨袋说明有产生二氧化碳的杂菌(如酵母菌)污染
【解析】
【分析】1、参与果酒制作的微生物是酵母菌,其新陈代谢类型为异养兼性厌氧型。果酒制作的原理:(1)在有氧条件下,酵母菌进行 有氧呼吸大量繁殖;(2)在无氧条件下,酵母菌进行无氧呼吸产生酒精和二氧化碳。
2、泡菜制作的原理的乳酸菌发酵产生乳酸,发酵初期由于氧气的存在酵母菌进行有氧呼吸,发酵中期,氧气消耗完毕,无氧环境生成,乳酸菌开始活跃,并大量繁殖积累乳酸,由于发酵液酸性增强,耐酸性较差的微生物被抑制,乳酸菌生长繁殖旺盛,发酵后期,由于乳酸含量继续增加导致发酵液酸性过强抑制乳酸菌的生长繁殖,进而使发酵速度逐渐变缓甚至停止,在发酵过程中亚硝酸盐的含量是先增加后减少,最后稳定在相对稳定的状态。
【小问1详解】
酵母菌是一类异养兼性厌氧型微生物。葡萄汁装入发酵瓶时,要留有大约1/3的空间,既可让酵母菌进行有氧呼吸,为酵母菌快速繁殖提供能量,又可防止发酵旺盛时发酵液溢出。
【小问2详解】
据曲线图分析,在发酵温度为 24℃时,残糖量最低,发酵酒精度数最高,因此该温度是发酵的最适温度。由于发酵过程中,酒精浓度过高会杀死酵母菌,使发酵不再进行,残糖量不再降低,酒精度数逐渐下降。
【小问3详解】
原材料蔬菜未清洗,环境杂菌较多,在无氧环境以及温度无法控制时,容易造成某些非乳酸菌的微生物类群占据主导地位(或乳酸菌无法抑制其它非乳酸菌微生物生长),从而导致杂菌污染,这样生产出来的酸菜容易带有致病杂菌。
【小问4详解】
酸菜(泡菜)制作的原理的乳酸菌在无氧条件下发酵产生乳酸,现代保存酸菜常用真空保存的方法,真空保存是为了抑制需氧细菌。真空包装中出现充气、涨袋的现象,说明有产生二氧化碳的杂菌污染,因为乳酸菌无氧呼吸的产物是乳酸,这样可以判断食品可能已变质。
24. 化合物S被广泛应用于医药、食品和化工工业。用菌株C可生产S,S的产量与菌株C培养所利用的碳源关系密切。为此,某小组通过实验比较不同碳源对菌体生长和S产量的影响,结果见表。
碳源
菌株C细胞干重(g/L)
S产量(g/L)
葡萄糖
3.12
0.15
淀粉
0.01
0.00
制糖废液
2.30
0.18
回答下列问题。
(1)通常在实验室培养微生物时,需要对所用的玻璃器皿进行灭菌,灭菌的方法有____________(答出2点即可)。
(2)由实验结果可知,菌株C生长的最适碳源是__________;用菌株C生产S的最适碳源是__________。
(3)由实验结果可知,碳源为淀粉时菌株C不能生长,其原因是__________。
(4)若以制糖废液作为碳源,为进一步确定生产S的最适碳源浓度,某同学进行了相关实验。请简要写出实验思路:__________。
(5)利用制糖废液生产S可以实现废物利用,其意义是__________(答出1点即可)。
【答案】(1)干热灭菌、湿热灭菌(或高压蒸汽灭菌)
(2) ① 葡萄糖 ②. 制糖废液
(3)缺少淀粉酶 (4)设计一系列不同浓度的制糖废液分别培养菌株C,测定不同浓度制糖废液中S产量,寻找S产量最大的碳源浓度,确定最适碳源浓度
(5)减少污染、节省原料、降低生产成本
【解析】
【分析】1、实验室常用灭菌方法:(1)灼烧灭菌:将微生物的接种工具,如接种环、接种针或其他金属工具,直接在酒精灯火焰的充分燃烧层灼烧,可以迅速彻底地灭菌;(2)干热灭菌:能耐高温的,需要保持干燥的物品,如玻璃器皿(吸管、培养皿)和金属用具等,可以采用这种方法灭菌;(3)高压蒸汽灭菌:将灭菌物品放置在盛有适量水的高压蒸汽灭菌锅内,为达到良好的灭菌效果,一般在压力为100 kPa,温度为121℃的条件下,维持15~30 min。
2、培养基的营养构成:各种培养基的具体配方不同,但一般都含有水、碳源、氮源和无机盐;不同培养基还要满足不同微生物对pH、特殊营养物质以及氧气的要求。
【小问1详解】
通常在实验室培养微生物时,为防止实验用的玻璃器皿等物品中原有的微生物污染培养物,需要使用强烈的理化因素杀死物体内外一切微生物的细胞、芽孢和孢子,即对所需的玻璃器皿进行灭菌,玻璃器皿常用的灭菌的方法有干热灭菌、高压蒸汽灭菌等。
【小问2详解】
由实验结果可知,与以制糖废液为碳源相比,以葡萄糖为碳源时菌株C的细胞干重最大,说明最适于菌株C生长的碳源是葡萄糖;而以制糖废液为碳源时,用菌株C生产S的产量高于以葡萄糖为碳源时的产量,说明最适于生产S的碳源是制糖废液。
【小问3详解】
分析题图表格可以看出在以淀粉为碳源的培养基中,菌株C不能生长,原因可能是菌株C不能合成淀粉酶或菌株C不能分泌淀粉酶,因而不能利用淀粉。
【小问4详解】
要测定生产S的最适制糖废液为碳源的浓度,实验自变量为制糖废液的浓度,可分别配制一系列不同浓度梯度的以制糖废液为唯一碳源的培养基,培养菌株C,其他条件相同且适宜,一段时间后,测定并比较不同浓度制糖废液中的S的产量,S产量最高时对应的制糖废液浓度,即为生产S的最适碳源浓度。
【小问5详解】
利用制糖废液生产S可以实验废物利用,既有利于减少污染、节省原料,又能降低生产成本。
25. DHA对脑神经发育至关重要。以A、B两种单细胞真核藻为亲本,利用细胞融合技术选育高产DHA融合藻,两种藻特性如下表。
亲本藻
优势代谢类型
生长速率(g/L•天)
固体培养基上藻落直径
DHA含量(‰)
A藻
自养
0.06
小
0.7
B藻
异养
0.14
大
无
据表回答:
(1)选育的融合藻应具有A藻__________与B藻__________的优点。
(2)诱导融合可用的方法有__________(答出2种即可)。
(3)通过以下三步筛选融合藻,步骤__________可淘汰B藻,步骤__________可淘汰生长速率较慢的藻落,再通过步骤__________获取生产所需的融合藻。
步骤a:观察藻落的大小
步骤b:用不含有机碳源(碳源﹣生物生长的碳素来源)的培养基进行光照培养
步骤c:测定DHA含量
(4)以获得的融合藻为材料进行甲、乙、丙三组试验,结果如图。
①甲组条件下,融合藻产生NADPH的细胞器是________;丙组条件下产生ATP的细胞器是_________。
②与甲、丙两组相比,乙组融合藻生长速率较快,原因是在该培养条件下__________。甲、乙两组DHA产量均较高,但实际生产中往往采用甲组的培养条件,其原因是__________。
【答案】(1) ①. 产生DHA##自养特性 ②. 快速生长
(2)电融合法,PEG融合法
(3) ①. b ②. a ③. c
(4) ①. 叶绿体 ②. 线粒体 ③. 融合藻既能光能自养,又能异养 ④. 融合藻利用光能和简单的无机物即能生长,不需添加葡萄糖,可降低成本,也可防止杂菌生长
【解析】
【分析】分析题干可知,该实验将A、B两种藻类进行细胞融合,利用选择培养基筛选能高产DHA的融合藻,该融合藻兼具这两种藻类的优点。
【小问1详解】
融合后形成的融合细胞含有2种亲本细胞的遗传物质,因此应当具有亲本的优良性状,由题表可知,A藻能够生产DHA且为自养型生物,B藻生长速率较大,因此选育的融合藻应具有A藻能够产生DHA和B藻快速生长的优点。
【小问2详解】
去掉细胞壁后的藻类细胞需经诱导才能融合,诱导细胞融合的常用方法有电融合法,PEG融合法。
【小问3详解】
由于B藻是异养型生物,在不含有机碳源的培养基上不能存活,因此可先利用步骤b将B藻淘汰,给这样的培养基照光,作为自养型生物的A藻以及融合藻(具有A藻自养特性)可以存活,再利用A藻生长速率较慢的特性,进行步骤a观察藻落大小,淘汰较小的藻落即A藻,此时只剩下融合藻,再测定各藻落产生DHA的含量,筛选DNA产量最高的藻即为所需的融合藻。
【小问4详解】
①甲组放在光照条件下培养,给其提供无机物,由于融合藻是具有自养特性的真核生物,故其可以进行光合作用,产生NADPH的细胞器是叶绿体。丙组放在黑暗条件下培养,不能进行光合作用,但是可以进行呼吸作用,因此融合藻产生ATP的细胞器是线粒体。
②乙组放在光照条件下培养,融合藻具有自养特性,可以进行光合作用,其同时还具有异养特性,为其提供的葡萄糖,也可以助其生长,因此与甲组、丙组对比,乙组生长较快。
融合藻具有自养特性,有光条件下可以利用无机物合成有机物,甲组无需提供葡萄糖,节省成本,同时还可以防止一些异养型杂菌的生长。
相关试卷
这是一份四川省绵阳市南山中学实验学校2022-2023学年高二生物下学期期中试题(Word版附解析),共31页。
这是一份2022-2023学年广东实验中学高二下学期期中生物含解析,共30页。试卷主要包含了选择题等内容,欢迎下载使用。
这是一份2022-2023学年广东实验中学高二下学期期中生物含解析,共30页。试卷主要包含了选择题等内容,欢迎下载使用。

