


重庆市北碚区西南大学附属中学校2022-2023学年高二下学期5月期中考试数学试题
展开
这是一份重庆市北碚区西南大学附属中学校2022-2023学年高二下学期5月期中考试数学试题,共13页。试卷主要包含了单项选择题,多项选择题,填空题,解答题等内容,欢迎下载使用。
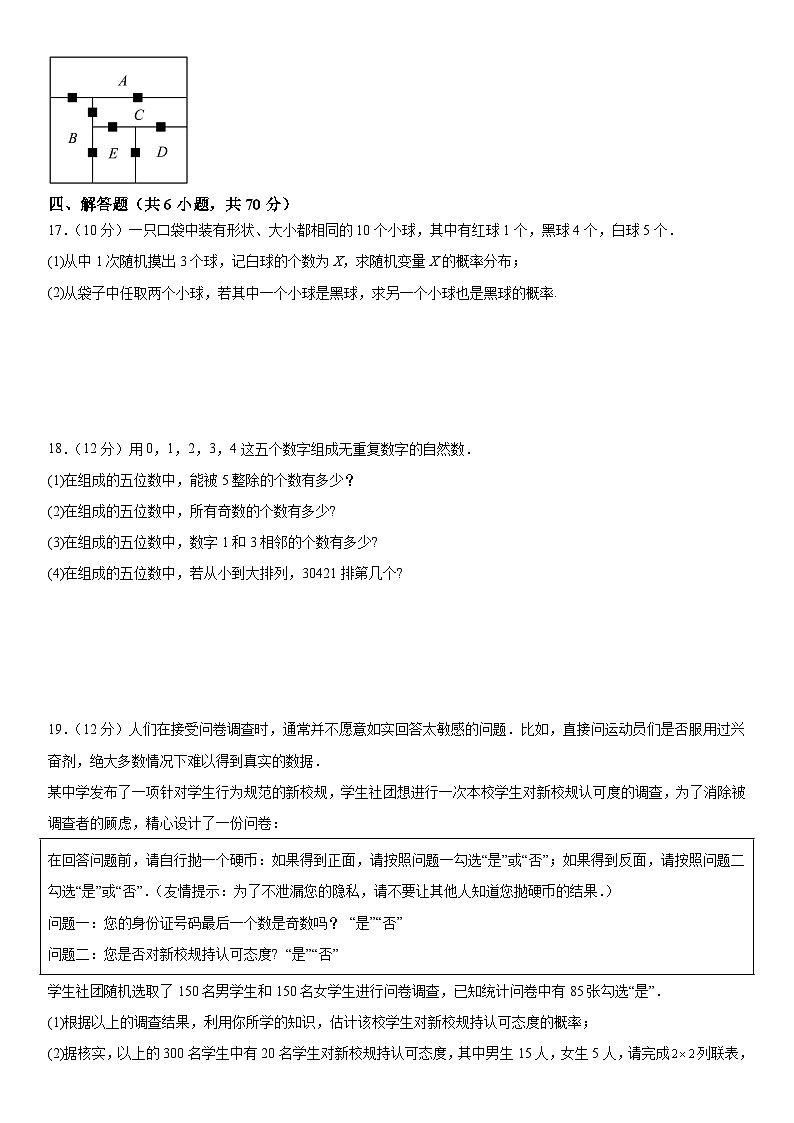
高2024届高二下期5月测试数学试题一、单项选择题(共8小题,每小题5分,共40分)1.已知集合,,,则( )A.或 B. C.或 D.2.已知a,,,则( )A.5 B. C.3 D.3.的展开式中的常数项是( )A. B.20 C. D.1604.五一劳动节前夕,4名同学各自在周六、周且两天中等可能地任选一天参加公益活动,且周六、周日都有同学参加公益活动,则周六恰有2位同学参加公益活动的概率为( )A. B. C. D.5.算盘起源于中国,迄今已有2600多年的历史,是中国古代的一项伟大的发明.在阿拉伯数字出现前,算盘是世界广为使用的计算工具.下图一展示的是一把算盘的初始状态,自右向左分别表示个位、十位、百位、千位,上面的一粒珠子(简称上珠)代表5,下面的一粒珠子(简称下珠)代表1,五粒下珠的大小等同于一粒上珠的大小.例如,如图二,个位上拨动一粒上珠、两粒下珠,十位上拨动一粒下珠至梁上,代表数字17.现将算盘的个位、十位、百位、千位、万位分别随机拨动一粒珠子至梁上,则表示的五位数至多含3个5的情况有( )A.10种 B.25种 C.26种 D.27种6.若函数在在上单调递增,则实数的取值范围是( )A. B. C. D.7.设函数在R上存在导数,对任意的,有,且在上.若,则实数a的取值范围为( )A. B. C. D.8.已知函数(为自然对数的底数),则函数的零点个数为( )A.3 B.5 C.7 D.9二、多项选择题(共4小题,每小题5分,共20分)9.对任意实数,有.则下列结论成立的是( )A. B.C. D.10.某班组织由甲、乙、丙等5名同学参加的演讲比赛,现采用抽签法决定演讲顺序,记事件A:“学生甲不是第一个出场,学生乙不是最后一个出场”,事件B:“学生丙最后一个出场”,则下列结论中正确的是( )A.事件A包含78个样本点 B.C. D.11.函数及其导函数的定义域均为R,若为奇函数,且,则( )A.为偶函数 B.C.的图象关于对称 D.若,则为奇函数12.已知,则下列不等式成立的是( )A. B.C. D.三、填空题(共4小题,每小题5分,共20分)13.函数的单调递减区间为___________.14.函数在点处的切线方程为____________.15.在2022年卡塔尔世界杯决赛中,阿根廷队通过点球大战击败法国队,最终获得世界杯冠军.某游戏公司据此推出了一款“AR点球大战”的游戏,规则如下:游戏分为进攻方和防守方,进攻方最多连续点球5次,若进球则进攻方得1分,若没进则防守方得1分,先得3分者获胜,本次游戏结束.已知某用户作为进攻方时,若某次点球进球,则下次进球的概率为;若没有进球,则下次进球的概率为,在某次游戏中,该用户第1次点球没进,则该用户获胜的概率为________.16.如图,某景区共有 五个景点,相邻景点之间仅设置一个检票口供出入,共有7个检票口,工作人员为了检测检票设备是否正常,需要对每个检票口的检票设备进行检测.若不重复经过同一个检票口,依次对所有检票口进行检测,则共有____________种不同的检测顺序.四、解答题(共6小题,共70分)17.(10分)一只口袋中装有形状、大小都相同的10个小球,其中有红球1个,黑球4个,白球5个.(1)从中1次随机摸出3个球,记白球的个数为X,求随机变量X的概率分布;(2)从袋子中任取两个小球,若其中一个小球是黑球,求另一个小球也是黑球的概率. 18.(12分)用0,1,2,3,4这五个数字组成无重复数字的自然数.(1)在组成的五位数中,能被5整除的个数有多少?(2)在组成的五位数中,所有奇数的个数有多少?(3)在组成的五位数中,数字1和3相邻的个数有多少?(4)在组成的五位数中,若从小到大排列,30421排第几个? 19.(12分)人们在接受问卷调查时,通常并不愿意如实回答太敏感的问题.比如,直接问运动员们是否服用过兴奋剂,绝大多数情况下难以得到真实的数据.某中学发布了一项针对学生行为规范的新校规,学生社团想进行一次本校学生对新校规认可度的调查,为了消除被调查者的顾虑,精心设计了一份问卷:在回答问题前,请自行抛一个硬币:如果得到正面,请按照问题一勾选“是”或“否”;如果得到反面,请按照问题二勾选“是”或“否”.(友情提示:为了不泄漏您的隐私,请不要让其他人知道您抛硬币的结果.)问题一:您的身份证号码最后一个数是奇数吗? “是”“否”问题二:您是否对新校规持认可态度? “是”“否”学生社团随机选取了150名男学生和150名女学生进行问卷调查,已知统计问卷中有85张勾选“是”.(1)根据以上的调查结果,利用你所学的知识,估计该校学生对新校规持认可态度的概率;(2)据核实,以上的300名学生中有20名学生对新校规持认可态度,其中男生15人,女生5人,请完成列联表,并判断是否有的把握认为对新校规持认可态度与性别有关. 男生女生合计认可新校规 不认可新校规 合计 参考公式和数据如下:,.0.150.100.050.0250.0052.0722.7063.8415.0247.879 20.(12分)某地新能源汽车保有量符合阻沛型增长模型,其中为自统计之日起,经过t年后该地新能源汽车保有量、和r为增长系数、M为饱和量.下表是该地近6年年底的新能源汽车的保有量(万辆)的统计数据:年份20182019202020212022t01234保有量9.612.917.123.231.4假设该地新能源汽车饱和量万辆.(1)若,假设2018年数据满足公式,计算的值(精确到0.01)并估算2023年年底该地新能源汽车保有量(精确到0.1万辆);(2)设,则与t线性相关.请依据以上表格中相关数据,利用线性回归分析确定和r的值(保留整数).附:线性回归方程中回归系数计算公式如下:.21.(12分)已知函数,其中.(1)求曲线在处的切线方程;(2)证明:. 22.(12分)已知函数,.(1)求函数的极值;(2)证明:当时,在上恒成立.
高二5月测试数学参考答案BDCACDAC7.因为,所以,得到,令,所以,则为奇函数,且,又当时,,所以由奇函数的性质知,在上单调递减,又,所以,即,所以,即.8. 设,令可得:,对于,,故在处切线的斜率值为,设与相切于点,切线斜率,则切线方程为:,即,解得:;由于,故作出与图象如下图所示,与有四个不同交点,即与有四个不同交点,设三个交点为,由图象可知:,作出函数的图象如图,由此可知与无交点,与有三个不同交点,与各有两个不同交点,的零点个数为7个,9.CD 10.AB 11.AC 12.CD12.由,故,当时,A错;由在定义域上递减,而,故,B错;由,而在定义域上递增,故,C对;因为,则,仅当,即时等号成立,所以,只需,而,仅当时等号成立,综上,,仅当时等号成立,D对.故选:CD13. 14. 15. 16.15. 该用户第1次点球没进球且该用户获胜可分为点球4次后获胜或点球5次后获胜,记事件该用户第1次点球没进球且点球4次后获胜,该用户第1次点球没进球且点球5次后获胜.若第1次点球没进球且点球4次后获胜,则只有一种情况,第2次、第3次和第4次均进球,所以;若第1次点球没进球且点球5次后获胜,则共有3种情况,①第2次没进,第3次、第4次和第5次进球;②第3次没进,第2次、第4次和第5次进球;③第4次没进,第2次、第3次和第5次进球,所以.故该用户获胜的概率为.故答案为:.16. 如图将个景区抽象为个点,见个检票口抽象为条路线,将问题化归为不重复走完条路线,即一笔画问题,从或处出发的线路是奇数条,其余是偶数条,可以判断只能从或处出发才能不重复走完条路线,由于对称性,只列出从处出发的路线情形即可.①走路线:,,,,,,共种;②走路线:,,,,,,共种;③走路线:,,,,共种;综上,共有种检测顺序.故答案为:17.(1)可能的取值为0,1,2,3,,,,, 概率分布列为:0123 5分(2)设“从袋子中任取两个小球,其中一个小球是黑球”为事件,“另一个小球也是黑球”为事件,则, 由条件概率公式可得,所以从袋子中任取两个小球,若其中一个小球是黑球,另一个小球也是黑球的概率为. 10分18.(1)能被5整除的数的个位数字为0,其它位置任意排,则有个; 3分(2)在组成的五位数中,先排个位数,从两个奇数里选,然后排万位数,不能为零,剩下其它位置任意排.所有奇数的个数有个; 6分(3)在组成的五位数中,把数字1和3捆绑在一起,1和3可以交换位置,又最高位不为0,先安排0,有3个位置,其余位置任意排,则有个; 9分(4)比30421小的五位数,若万位为1或2,其余位置任意排,即,若万位为3,比30421小的有5个,30124,30142,30214,30241,30412.从小到大排列,30421排第54个. 12分19.(1)由题意知抛一个硬币:得到正面或反面是等可能的,故回答第一个问题的人数为人,回答第二个问题的人数也为150人,因为身份证号码最后一个数是否为奇数是等可能的,所以回答第一个问题,选择“是”的学生人数为,则回答第二个问题,选择“是”的同学人数为人,所以估计该校学生对新校规持认可态度的概率为; 4分(2)由题意可得列联表如下: 8分 男生女生合计认可新校规15520不认可新校规135145280合计150150300故, 10分故有的把握认为对新校规持认可态度与性别有关. 12分20.(1)由题意可知,2018年对应,, 2分满足,所以,解得, 4分因为年对应的,所以所以估计2023年底该地新能源汽车保有量为40.3万辆. 6分(2),设,则,t012349.612.917.123.231.43.373.072.772.442.11,,,所以, 因为,(10分) 所以.(30) 12分 (本题只要写22—30之间都给分)21.(1)因为,且,,所以曲线在处的切线方程为,即; 4分(2)证明:由(1),知,,易知在区间上单调递增,且,,,所以,存在,使得,即有唯一的根,记为,则,对两边取对数,得,整理得,因为时,,函数单调递减,时,,函数单调递增,所以,,令,,,则在上单调递减,从而,所以. 12分22.(1)解:由函数,可得定义域为,且,令,可得,所以单调递增,又因为,所以当时,,可得,单调递减;当时,,可得,单调递增,所以当时,函数取得极小值,极小值为,无极大值. 5分(2)解:由,因为且,可得令,可得,因为,即或,又因为方程的两根都是负数根(舍去),所以,可得当时,,单调递减;当时,,单调递增,所以当时,函数取得极小值,同时也为在上的最小值,即,所以,所以,所以, 故当时,在恒成立. 12分
相关试卷
这是一份重庆市北碚区西南大学附属中学2022-2023学年高二数学下学期期中试题(Word版附解析),共19页。试卷主要包含了单项选择题,多项选择题,填空题,解答题等内容,欢迎下载使用。
这是一份重庆市北碚区西南大学附属中学2023届高三数学(拔尖强基班)下学期期中试题(Word版附解析),共24页。试卷主要包含了 已知等差数列的首项,而,则, 已知,,,则,,的大小关系为等内容,欢迎下载使用。
这是一份2022-2023学年重庆市西南大学附属中学高二下学期期末数学试题含答案,文件包含重庆市西南大学附属中学校2022-2023学年高二下学期期末数学试题Word版含解析docx、重庆市西南大学附属中学校2022-2023学年高二下学期期末数学试题Word版无答案docx等2份试卷配套教学资源,其中试卷共31页, 欢迎下载使用。