小学数学人教版六年级上册6 百分数(一)课前预习ppt课件
展开
这是一份小学数学人教版六年级上册6 百分数(一)课前预习ppt课件,文件包含练习课第4-6课时pptx、练习课第46课时教案doc等2份课件配套教学资源,其中PPT共14页, 欢迎下载使用。
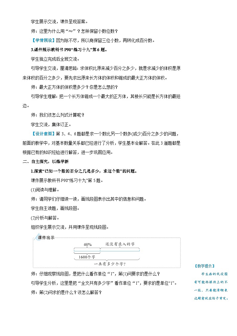
练习课(第4~6课时)▶教学内容完成教科书P90~91“练习十九”相关习题。▶教学目标1. 进一步巩固百分数相关问题的解答方法,熟练掌握基本数量关系。2.能具体问题具体分析,选择合适的方法解决百分数的相关问题。3.体验百分数与日常生活密切相关,感悟数学知识的魅力。▶教学重点理解并掌握基本的数量关系,能根据具体的数量关系解决问题。▶教学难点对具体问题不同表述的理解。▶教学准备课件。▶教学过程一、基础练习师:前面我们学习了解决有关百分数的问题,本节课我们来进行相关练习。1.课件展示教科书P90“练习十九”第3题。师:你们读到哪些数学信息?【学情预设】学生知道乘火车到奶奶家原来需要16小时,现在只需要14小时,求现在的时间比原来节省了百分之多少。师:求“现在的时间比原来节省了百分之多少”,实际就是求谁是谁的百分之多少。【学情预设】现在比原来少的时间是原来时间的百分之多少。师:谁是标准量?怎么解答呢?学生独立解答后展示交流。2.课件展示教科书P90“练习十九”第4题。师:这道题是求什么?谁是单位“1”?【学情预设】求完全沙化的面积大约减少了百分之多少,该沙漠原来完全沙化的面积是单位“1”。师:这是我们前面学过的什么类型的问题?数量关系式是怎样的?引导学生归纳,这是一道求“一个数比另一个数少百分之多少”的问题。一个数比另一个数少的量÷另一个数=少的百分率。学生展示交流,课件呈现答案。师:这里为什么用“≈”?怎样保留小数位数?【学情预设】因为除不尽,所以商保留三位小数,再转化成百分数。3.课件展示教科书P90“练习十九”第6题。学生独立完成后全班交流。引导学生交流,厘清思路:求体积比原来减少百分之多少,就是求减少的体积是原来体积的百分之多少,要先求出原来长方体的体积和锯成的最大正方体的体积。师:最大正方体的体积是多少?你是怎么想的?引导学生理解:把一个长方体锯成一个最大的正方体,其棱长只能是长方体的最短边。师:我们该怎么列式计算呢?学生交流,集体订正。【设计意图】第3、4、6题都是求一个数比另一个数多(或少)百分之多少的问题,前面的教学中,对基本数量关系都已经进行了分析,学生基本会解答。在此3道题都是根据已有的知识经验进行解答,进一步巩固应用。二、自主探究,以练学新1.探索“已知一个数的百分之几是多少,求这个数”的问题。课件展示教科书P90“练习十九”第5题。(1)阅读与理解。师:请同学们仔细读一读,画线段图表示出其中的信息和问题。学生自主读题,画线段图。(2)分析与解答。组织学生展示交流,并用课件呈现线段图。师:仔细观察线段图,是把什么看作单位“1”,第(1)问要求的是什么?引导学生分析,这里是把“全文共有多少字”看作单位“1”,要求的是单位“1”。师:第(2)问求的是什么?该怎么解答?【学情预设】学生已经学习过分数相关的问题,知道数量关系,可以迁移类推,进行解答,可能直接根据数量关系式列算式解答,也可能列方程解答。【设计意图】这类问题在前面例题中没有出现,但是基本的数量关系在分数相关问题中已经学习过,所以在此放手让学生分析、解答,再集中交流。充分发挥学生的主体作用,通过交流展示关注到不同层次的学生。2.探索“已知比一个数多(或少)百分之几的数是多少,求这个数”的问题。师:同学们都知道袁隆平吧!(知道)同学们知道他的哪些情况?学生自由发言,交流自己知道的关于袁隆平的事情。师:确实如此,袁隆平在杂交水稻的研究上取得了杰出的成就。课件展示教科书P91“练习十九”第9题。(1)学生读题,自主解答。师:请仔细读题,独立解答。指名两名学生上台板演,其余学生独立解答。【学情预设】预设设1:直接列算式解答。24.06÷(1+7%)=24.06÷1.07≈22.5(t)预设2:列方程解答。解:设攻关目标约是每公顷x t。(1+7%)x=24.06 x≈22.5(2)针对板演的解答进行分析评价。师:我们一起来看看这两位同学的解答,你们看看自己做的跟他们是否一致。分别请两位板演的学生说自己的想法和解答方法,其他学生补充完善。师追问:在这里,把什么看作单位“1”?数量关系是怎样的?3.巩固解决稍复杂的百分数问题的方法。师:同学们真会思考问题!下面我们来解决教科书P91“练习十九”第14题。(1)学生自主解答。(2)展示不同的解答方法。【学情预设】预设1:假设前年成活的树木为100棵,则去年植树的棵数是100×(1+50%)=150(棵),成活了150×80%=120(棵),去年成活的树木棵数是前年成活树木的120÷100=120%。预设2:设前年成活的树木为未知数x,进行解答。【设计意图】本题是一道综合性较强的问题,需要用假设法解答,而且数量关系也比较复杂。让学生根据前面的学习经验自主解答,再进行交流展示,进一步提升学生的问题意识和探究意识,培养学生解决问题的能力。三、自主练习教科书P91“练习十九”第10~13题。(1)学生独立完成,同桌互相评价,全班集中评价。师:相互之间都评价了吗?有没有发现什么问题或不同的地方?学生交流同伴间出现的问题或不同的地方。【学情预设】学生会假设不同的数量进行解答,也会有不正确的地方。教师根据具体情况进行引导分析。(2)课件完整呈现解答过程及结果。师:同学们能用不同的方法解答,非常好!解决具体问题时,你觉得哪种方法简便就用哪种方法。四、课堂小结师:同学们,今天这节课,我们解答了不同的百分数的问题,你们有哪些新的收获?▶教学反思本节课的练习量较大,还有两道习题是以前没有学习过的内容,所以整节课的教学内容比较多,时间显得比较紧张。学生差异较大,有的学生解决问题很快,能直接列式计算,有的学生不是很熟练,在分析问题和列数量关系时有点慢,导致整节课的提问和引导比较多。▶作业设计见“状元成才路”系列丛书《状元作业本》对应课时作业。一、东湖小区今年拥有电脑的家庭有120个,比去年增加了25%。东湖小区去年拥有电脑的家庭有多少个?二、一条连衣裙的定价是300元,如果降价30%,可以赚60元。如果要赚90元,那么应降价百分之多少?参考答案一、120 ÷ (1 + 25%)=96(个)二、300 × (1 - 30%) - 60=150(元)150 + 90=240(元)(300 - 240) ÷ 300=20%
相关课件
这是一份小学数学人教版六年级上册6 百分数(一)精品课件ppt,共15页。PPT课件主要包含了基础练习,还没有录入的字,一共有多少个字,自主探究以练学新,x≈2249,自主练习,5%1,找准单位“1”,解设手机原价为1,以原价为单位“1”等内容,欢迎下载使用。
这是一份人教版六年级上册6 百分数(一)集体备课ppt课件,文件包含练习课13课时pptx、练习课第13课时教案doc、u6xt01swf、涂色mp4等4份课件配套教学资源,其中PPT共16页, 欢迎下载使用。
这是一份人教版六年级上册6 百分数(一)集体备课课件ppt,文件包含第6课时用百分数解决问题3pptx、第6课时用百分数解决问题3教案doc、第6课时用百分数解决问题3doc等3份课件配套教学资源,其中PPT共19页, 欢迎下载使用。

