


河北省石家庄市行唐县2022-2023学年高一下学期5月月考化学试题(Word版含答案)
展开
这是一份河北省石家庄市行唐县2022-2023学年高一下学期5月月考化学试题(Word版含答案),共23页。试卷主要包含了请将答案正确填写在答题卡上,对于反应,下列有关说法正确的是等内容,欢迎下载使用。
河北行唐县2022-2023学年下学期
高一化学5月份月考试题
考试范围:第五章—第七章;考试时间:75分钟;
注意事项:
1.答题前填写好自己的姓名、班级、考号等信息
2.请将答案正确填写在答题卡上
第I卷(选择题)
一、单项选择题(本大题共14小题,每小题3分,共42分.在每小题给出的四个选项中,只有一项是符合题目要求的)
1.下列关于元素及其化合物的性质说法不正确的是
A.浓硫酸与蔗糖反应,观察到蔗糖变黑,体现了浓硫酸的脱水性
B.硝酸见光受热易分解,一般保存在棕色试剂瓶中,放置在阴凉处
C.燃油发动机产生的、与反应能生成和,因此可以直接排放
D.铝制餐具不宜用来蒸煮或长时间存放酸性或者碱性食物
2.下列组合不能实现喷泉实验的是
A. NO和水 B. CO2和NaOH溶液
C. HCl和水 D. Cl2和NaOH溶液
3.对于反应,下列有关说法正确的是
A.氨气在足量的氧气中时,催化氧化的产物是NO
B.反应中生成22.4 L NO时,转移2.5 mol电子
C.断裂4 mol N-H键的同时,形成6 mol O-H键,说明该反应达到平衡状态
D.氨气的水溶液能导电,氨气是电解质
4.在给定条件下,下列物质间所示的转化可以实现的是
A.
B.
C.
D.
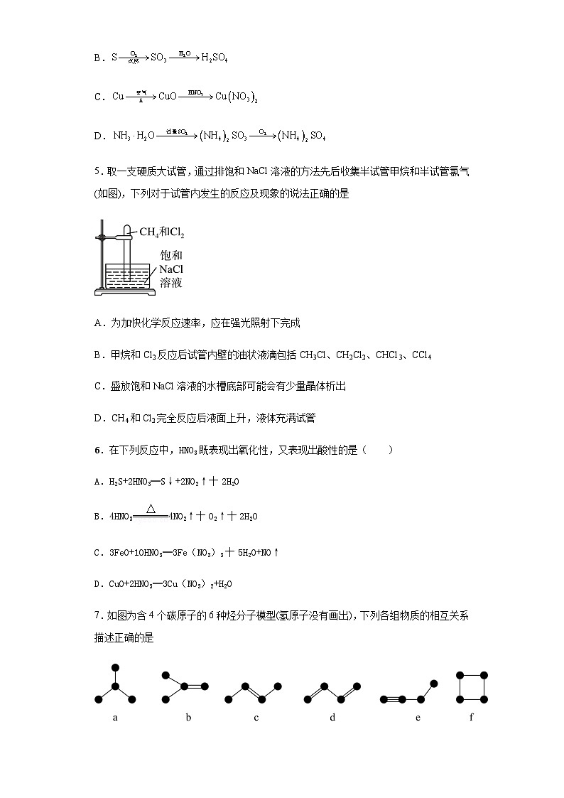
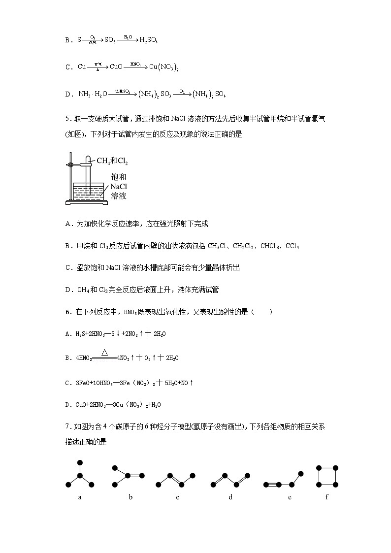
5.取一支硬质大试管,通过排饱和NaCl溶液的方法先后收集半试管甲烷和半试管氯气(如图),下列对于试管内发生的反应及现象的说法正确的是
A.为加快化学反应速率,应在强光照射下完成
B.甲烷和Cl2反应后试管内壁的油状液滴包括CH3Cl、CH2Cl2、CHCl3、CCl4
C.盛放饱和NaCl溶液的水槽底部可能会有少量晶体析出
D.CH4和Cl2完全反应后液面上升,液体充满试管
6.在下列反应中,HNO3既表现出氧化性,又表现出酸性的是( )
A.H2S+2HNO3═S↓+2NO2↑十2H2O
B.4HNO34NO2↑十O2↑十2H2O
C.3FeO+10HNO3═3Fe(NO3)3十5H2O+NO↑
D.CuO+2HNO3═3Cu(NO3)2+H2O
7.如图为含4个碳原子的6种烃分子模型(氢原子没有画出),下列各组物质的相互关系描述正确的是
A.与d互为同分异构体的是c
B.b、f的分子式均为
C.b和c互为同系物
D.、和互为同素异形体
8.某溶液中只可能含有下列离子中的几种:K+、NO、SO、NH、CO(不考虑溶液中少量的H+和OH-),取200mL该溶液,分为两等份进行下列实验:
实验1:第一份加入足量的烧碱浓溶液并加热,产生的气体在标准状况下为224mL。
实验2:第二份先加入足量的盐酸,无现象,再加入足量的BaCl2溶液,得固体2.33g。
下列说法正确的是
A.该溶液中无法确定是否含有K+ B.该溶液中肯定含有NO、SO、NH、CO
C.该溶液中不含NO D.该溶液中一定含有K+,且c(K+)≥0.1mol/L
9.实验室关于制取NH3并验证其性质,下列实验装置能达到实验目的的是
A.用装置甲制取NH3 B.用装置乙干燥NH3
C.用装置丙收集NH3 D.用装置丁验证NH3极易溶于水
10.“类比”是预测物质结构、性质与化学反应的重要方法之一,下列有关类比合理的是
A.H2O的分子空间结构呈V形,则H2S的分子空间结构也呈V形
B.MgCl2溶液与过量的NaOH溶液反应生成Mg(OH)2沉淀,则AlCl3溶液与与过量的NaOH溶液反应生成Al(OH)3沉淀
C.Na与H2O反应生成NaOH和H2,则Fe与H2O反应生成Fe(OH)2和H2
D.镁、铝、稀硫酸组成原电池时镁作负极,则镁、铝、NaOH溶液组成原电池时镁也作负极
11.2021年我国科学家实现了二氧化碳到淀粉的人工合成。有关物质的转化过程示意如图:
下列说法不正确的是:
A.反应①中分解H2O制备H2需从外界吸收能量
B.反应②中涉及到极性键、非极性键的断裂
C.C6→淀粉的过程中只涉及O-H键的断裂和形成
D.核磁共振、X射线衍射等技术可检测合成淀粉与天然淀粉的结构组成是否一致
12.25℃和101kPa时,甲烷、丙炔()和丙烯组成的混合烃10mL与50mL氧气混合,充分燃烧后,除去水蒸气,恢复到原来的温度和压强,气体总体积为37.5mL,原混合烃中丙烯的体积分数为
A.50% B.25% C.75% D.12.5%
13.从中药茯苓中提取的茯苓新酸其结构简式如图所示。下列有关茯苓新酸的说法错误的是
A.可使酸性KMnO4溶液褪色 B.可与金属钠反应产生H2
C.分子中含有3种官能团 D.可发生取代反应和加成反应
14.“3D打印机”需要稳定的电源保证工作效率,以碳纳米管作电极材料的柔性电池具有稳定性高,工作时间长,发热量小等特点,非常适合3D打印的需要。该电池工作原理如图,其放电时总反应为:
下列说法错误的是
A.放电时电子由锌膜经外电路流向膜
B.碳纳米管可以增大电极反应的接触面积加快电池反应速率
C.当锌膜消耗的为时,外电路转移电子
D.放电时的负极反应式为:
第II卷(非选择题)
15.(12分)
利用甲烷与氯气发生取代反应制取副产品盐酸的设想在工业上已成为现实。某化学兴趣小组在实验室中模拟上述过程,其设计的模拟装置如下:
根据设计要求回答:
(1)盛浓盐酸的仪器名称是_______;
(2)A装置中发生反应的离子方程式是_______;
(3)B装置有三种功能:①_______,②显示气流速度,③均匀混合气体;
(4)在C装置中,经过一段时间的强光照射,发现硬质玻璃管内壁有黑色小颗粒产生,写出置换出黑色小颗粒的化学方程式_______;
(5)D装置的石棉浸有KI—淀粉溶液,其作用是_______,反应现象是_______;
(6)E装置除生成盐酸外,还最多可能含有三种液态有机物,从E中分离出盐酸的操作名称为_______。
16.(12分)
Ⅰ.有人设计了如图所示实验,以确认某混合气体中含有 CH2=CH2和SO2。
实验中提供的试剂有:A.品红溶液B.NaOH溶液 C.浓硫酸 D.酸性KMnO4溶液。
试回答下列问题:
(1)写出图中①②③④ 装置盛放试剂的顺序为( 将上述有关试剂的序号填入空格内)______。
(2)能确定混合气体中存在乙烯的现象是__________________。
(3)乙烯与溴水反应的化学方程式为__________,该反应的反应类型为________。
Ⅱ.一定条件下铁可以和 CO2发生反应:Fe(s)+CO2(g)FeO(s)+CO(g)。一定温度下,向某密闭容器中加入足量铁粉并充入一定量的 CO2气体,反应过程中 CO2气体和 CO 气体的浓度与时间的关系如图所示:
(4)t1时,正、逆反应速率的大小关系为 v 正_____v 逆(填“>”“<”或“=”)。
(5)4 min 内,CO 的平均反应速率 v(CO)=_______________。
(6)下列条件的改变能减慢其反应速率的是___________(填序号,下同)。
①降低温度
②减少铁粉的质量
③保持压强不变,充入 He 使容器的体积增大
④保持容积不变,充入 He 使体系压强增大
(7)下列描述能说明上述反应已达平衡状态的是_____。
①v(CO2)=v(CO)
②单位时间内生成 n mol CO2的同时生成 n mol CO
③容器中气体压强不随时间变化而变化
④容器中气体的平均相对分子质量不随时间变化而变化
17.(10分)
I.化学反应中伴随着能量变化,探究各种能量变化是一永恒的主题。
(1)下列变化属于放热反应的是_______(填序号)。
a.生石灰溶于水 b.氢氧化钠固体溶于水 c.氢气与氯气化合
d.氯化铵固体与氢氧化钡晶体混合搅拌 e.过氧化钠溶于水
(2)下列图像分别表示有关反应的反应过程与能量变化的关系
据此判断下列说法中正确的是_______(填序号)。
a.等质量的石墨和金刚石完全燃烧释放的热量相同
b.白磷和红磷互为同素异形体,相同条件下白磷比红磷稳定
c.1mol (g)和1mol (g)具有的总能量小于2mol NO(g)具有的总能量
II.如图是某化学兴趣小组探究不同条件下化学能转变为电能的装置。请回答下列问题:
(3)当电极a为Zn,电极b为Cu,电解质溶液为溶液时,正极的电极反应式为______。若初始时两电极质量相等,当电路中有2mol 通过时,两极的质量差为_______ g。
(4)当电极a为Al,电极b为Mg,电解质溶液为NaOH溶液时,该电池的负极反应式为______。当反应中收集到标准状况下336mL气体时,消耗负极的物质的量为_______mol。
18.(10分)
按要求完成下列各题:
(1)写出下图对应有机物的结构式___________。
(2)CH2=CH2的电子式为___________,其使溴的四氯化碳溶液褪色的化学方程式为___________。
(3)某烷烃相对分子质量为72,其一氯代物有四种,它的结构简式为:___________。
(4)有下列结构的物质:
①CH3(CH2)3CH3②CH2=CHCH2CH2CH3③CH3CH2CH2CH2CH2CH3④CH2=CHCH2CH=CH2⑤CH3CH2CH2CH(CH3)CH3⑥CH2=CHCH2CH(CH3)2⑦ ⑧CH2=CHCH2CH2CH3
其中属于同系物的是___________;
A.③⑤ B.②③ C.②⑥ D.①③ E.③⑦ F.④⑥
(5)聚氯乙烯(PVC)是生活中常用的塑料,写出由氯乙烯合成聚氯乙烯的化学方程式___________,反应类型为___________。
19.(14分)
氧化还原反应是中学阶段非常重要的知识,对它的认知和理解是分析问题的关键。
(1)我国古代四大发明之一的黑火药是由硫磺粉、硝酸钾和木炭按一定比例混合而成的,爆炸时发生的反应为:,在此反应中,被还原的元素为___________(填元素符号),氧化产物是___________(填化学式),6.4gS参加反应时,产生气体的体积为___________L(标况下)。
(2)写出浓盐酸与二氧化锰反应产生氯气的化学方程式___________,该反应中体现了浓盐酸的___________性质,当生成1mol的氯气时,被氧化的HCl的物质的量___________。
(3)将等物质的量的Cl2和SO2通入BaCl2溶液中,能观察到白色沉淀,用离子方程式解释原因___________、___________。
(4)高锰酸钾和浓盐酸可以发生反应:2KMnO4+16HCl(浓)=5Cl2↑+2MnCl2+2KCl+8H2O
①用单线桥法表示此反应的电子转移的方向及数目___________。
②该反应的氧化剂与还原剂物质的量之比为___________。
参考答案:
1.C
【详解】A.浓硫酸与蔗糖反应,观察到蔗糖变黑变为碳,体现了浓硫酸的脱水性,A正确;
B.硝酸见光受热易分解为二氧化氮和氧气,一般保存在棕色试剂瓶中,放置在阴凉处,B正确;
C.、与反应需要在催化剂作用下转化为无毒的气体,因此需要催化转化后排放,C错误;
D.铝与酸、碱均会反应,故铝制餐具不宜用来蒸煮或长时间存放酸性或者碱性食物,D正确;
故选C。
2.A
【分析】
在烧瓶中充满干燥气体,胶头滴管及烧杯中分别盛有液体,若挤压胶头滴管,形成喷泉,则气体极易溶于水、或气体极易与溶液反应,以此来解答。
【详解】A.一氧化氮不溶于水,不能形成压强差,不能形成喷泉,A符合题意;
B.挤压胶头滴管,CO2和NaOH溶液反应,使容器内气体减少,外界压强大于容器内气体压强,可以形成喷泉,B不符合题意;
C.挤压胶头滴管,氯化氢易溶于水,使气体减少,容器内气体减少,外界压强大于容器内气体压强,可以形成喷泉,C不符合题意;
D.挤压胶头滴管,氯气与氢氧化钠溶液反应,气体减少,容器内气体减少,外界压强大于容器内气体压强,可以形成喷泉,D不符合题意;
故合理选项是A。
3.A
【详解】A.氮元素的化合价由氨气中的-3价升高到一氧化氮中的+2价,氨气失电子被氧化,则催化氧化的产物是NO,A正确;
B.生成22.4L NO所处的温度、压强未知,无法计算NO的物质的量,也就无法计算转移电子的物质的量,B错误;
C.断裂N-H键和形成O-H键,均表示正反应速率,无法判断平衡状态,C错误;
D.氨气的水溶液能导电,是氨气与水反应生成的一水合氨电离出离子使溶液导电,不是氨气自身电离出离子使溶液导电,氨气是非电解质,D错误;
故选A。
4.C
【详解】A.NO与不反应,A错误;
B.S与在点燃条件下反应生成,不能直接生成,B错误;
C.铜在空气中受热与氧气反应生成氧化铜,氧化铜和硝酸反应生成硝酸铜和水,故转化可以实现,C正确;
D.与过量反应生成,D错误;
选C。
5.C
【分析】甲烷与氯气在光照条件下发生取代反应,反应产物有一氯甲烷、二氯甲烷、三氯甲烷和四氯化碳四种卤代烃,同时还有氯化氢生成,所以反应产物为混合物;卤代烃不溶于水中,因此在试管内壁有油状液滴出现,据此分析解题。
【详解】A.甲烷和氯气发生取代反应,必须在光照条件下进行,强光照射会发生爆炸危险,A错误;
B.常温下,CH3Cl是气体,试管内壁的油状液滴物包括CH2Cl2、CHCl3、CCl4,B错误;
C.发生取代反应生成的HCl溶于氯化钠溶液后,能使氯化钠的溶解度降低,故能使饱和氯化钠溶液中有晶体析出,C正确;
D.甲烷和氯气取代后生成的一氯甲烷为气体,其它有机产物均为液态,且生成的HCl溶于水,故此甲烷和氯气的反应为气体的物质的量减少的反应,故会导致液面上升,但液体不能充满整个试管,D错误;
故答案为:C。
6.解:A.反应中硝酸只表现为氧化性,故A错误;
B.硝酸分解,既表现出氧化性,又表现出还原性,不表现出酸性,故B错误;
C.硝酸被还原生成NO,表现为氧化性,生成硝酸铁,表现为酸性,故C正确;
D.硝酸只表现为酸性,不是氧化还原反应,故D错误;
故选:C.
7.B
【详解】A.d的分子式为C4H6,c的分子式为C4H8,分子式不同,不是同分异构体,故A错误;
B.b、f的分子式均为,故B正确;
C.b和c的分子式都是C4H8,结构不同,互为同分异构体,不是同系物,故C错误;
D.、和是由H元素的不同同位素原子组成的单质分子,属于同种物质,故D错误;
选B。
8.D
【分析】100mL溶液中加入足量氢氧化钠加热,生成的气体为氨气,物质的量为0.01mol,第二份加入足量的盐酸无现象,则无碳酸根离子,再加入足量的氯化钡溶液,生成硫酸钡沉淀为0.01mol,则200mL溶液中含有铵根离子0.02mol,硫酸根离子0.02mol,根据电荷守恒则溶液中一定还含有钾离子。
【详解】A.根据分析可知,该溶液中一定含有钾离子,A错误;
B.根据分析可知,该溶液中一定含有硫酸根离子、铵根离子,一定没有碳酸根离子,不能确定是否存在硝酸根离子,B错误;
C.该溶液中是否存在硝酸根离子无法确定,C错误;
D.200mL溶液中存在硫酸根离子0.02mol,铵根离子0.02mol,则根据电荷守恒可知,钾离子的物质的量至少为0.02mol,c(K+)≥0.1mol/L,D正确;
故答案选D。
9.D
【详解】A.实验室制NH3,加热固体反应物且有水生成,则试管口应该向下倾斜,A错误;
B.NH3是碱性气体,不能用浓硫酸来干燥,B错误;
C.氨气的密度比空气的小,应该采用向下排空气法收集即需短进长出,不能用装置丙收集NH3,C错误;
D.用装置丁进行喷泉实验即可验证NH3极易溶于水,D正确;
故答案为:D。
10.A
【详解】A.O、S为同主族元素,最外层电子数相同,二者形成的简单氢化物中,的分子空间结构呈V形,的分子空间结构也呈V形,A正确;
B.MgCl2溶液与过量的NaOH溶液反应生成Mg(OH)2沉淀,AlCl3溶液与过量的NaOH溶液反应生成NaAlO2溶液,B错误;
C.Na与H2O反应生成NaOH和H2,铁与水蒸气反应生成Fe3O4而不生成Fe(OH)3,C错误;
D.镁、铝、稀硫酸组成原电池时,镁作负极,镁、铝、NaOH溶液组成原电池时,镁不能与NaOH溶液反应,铝能与NaOH溶液反应,铝作负极,D错误;
答案选A。
11.C
【详解】A.生成H2O的反应为放热反应,那么H2O分解为吸热需要外界提供能量,A项正确;
B.H2中H-H非极性键断裂而CO2中的C=O极性键断裂,B项正确;
C.该过程中有O-H键和C-O的断裂与形成,还有O-P断裂,C项错误;
D.核磁共振、X射线等,D项正确;
故选C。
12.A
【详解】除去水蒸气,恢复到原来的温度和压强,则:
甲烷和丙炔反应前后体积缩小的量相同,可将两者看成一种物质,设甲烷和丙炔一共含xmL,丙烯含ymL,则有:x+y=10、2x+2.5y=(10+50-37.5),解得:x=5,y=5,原混合烃中丙烯的体积分数为100%=50%,
答案选A。
13.C
【详解】A.碳碳双键和饱和碳原子上的羟基均可以与酸性 KMnO4溶液发生氧化反应而使其褪色,A正确;
B.羟基和羧基均可与金属钠反应放出氢气,B正确;
C.茯苓新酸分子中含有碳碳双键、羟基、羧基、酯基4种官能团,C错误;
D.碳碳双键可发生加成反应,羟基和羧基均可发生取代反应,D正确;
故选C。
14.D
【详解】A.Zn失去电子发生氧化反应,MnO2中Mn得电子发生还原反应,所以锌膜为负极,MnO2膜为正极,电子由锌膜流向MnO2膜,故A正确;
B.碳纳米管具有导电性,可以作为电极材料,同时可以增大电极反应的接触面积加快电池反应速率,故B正确;
C.当锌膜消耗的 Zn 为 6.5g 即0.1mol时,Zn→Zn2+,转移0.2mol电子,则外电路转移0.2mol电子,C正确;
D.该电池的负极为锌膜,电极反应Zn+2OH--2e-=Zn(OH)2,故D错误;
故选D。
15.(1)分液漏斗
(2)
(3)干燥气体
(4)
(5) 吸收未反应的氯气,防止污染环境 浸有KI—淀粉溶液的石棉变蓝色
(6)分液
【分析】利用浓盐酸与二氧化锰共热制备氯气,通过浓硫酸进行干燥,将含水甲烷也通过浓硫酸干燥,混合后在硬质玻璃管中进行强光照射,产物进行石棉网处理,最后尾气处理;
【详解】(1)根据仪器的构造可知,盛浓盐酸的仪器名称是分液漏斗;
(2)A装置中浓盐酸与二氧化锰反应制氯气,反应的离子方程式为:;
(3)生成的氯气中含有水,B装置除具有控制气流速度、均匀混合气体之外,因浓硫酸具有吸水性,还具有干燥混合气体作用,答案:干燥气体;
(4)在C装置中,经过一段时间的强光照射,发现硬质玻璃管内壁有黑色小颗粒产生,这说明有碳产生,则置换出黑色小颗粒的化学方程式为 ,答案: ;
(5)氯气能与KI反应生成氯化钾和I2,所以D装置的石棉中均匀混有KI粉末,其作用是吸收氯气;反应现象是浸有KI—淀粉溶液的石棉变蓝色,答案:吸收未反应的氯气防止污染环境,浸有KI—淀粉溶液的石棉变蓝色;
(6)E装置除生成盐酸外,还最多可能含有三种液态有机物,分别是甲烷取代反应生成的二氯甲烷、三氯甲烷、四氯化碳;该液态有机物从有机物分类来看属于卤代烃(或烃的衍生物),氯代烃是难溶于水的液体,分离互不相溶的两种液体用分液的方法,答案:分液。
16.(1)A→B→A→D
(2)③中溶液不褪色,④中溶液褪色
(3) CH2=CH2+Br2→CH2BrCH2Br 加成反应
(4)>
(5)0.125mol∙L-1∙min-1
(6)①③
(7)②④
【分析】SO2、乙烯都能使溴水或高锰酸钾溶液褪色,所以先利用SO2能使品红溶液褪色,验证SO2的存在,然后利用SO2为酸性氧化物,用NaOH溶液除去SO2,接着再用品红溶液验证SO2是否被完全除尽,最后将气体通入酸性高锰酸钾溶液中,验证乙烯的存在,据此分析解答;
【详解】(1)SO2、乙烯都能使溴水或高锰酸钾溶液褪色,先利用SO2能使品红溶液褪色,验证SO2的存在,然后利用SO2为酸性氧化物,用NaOH溶液除去SO2,接着再用品红溶液验证SO2是否被完全除尽,最后将气体通入酸性高锰酸钾溶液中,验证乙烯的存在,因此盛放药品的顺序是A→B→A→D,故答案为:A→B→A→D;
(2)确认C2H4存在的现象,首先确认SO2除尽,乙烯能使酸性高锰酸钾溶液褪色,因此确定乙烯存在的现象是③中品红溶液不褪色,④中酸性KMnO4溶液褪色,故答案为:③中溶液不褪色,④中溶液褪色;
(3)乙烯中含有碳碳双键,能与溴水发生加成反应,其反应方程式为CH2=CH2+Br2→CH2BrCH2Br,故答案为:CH2=CH2+Br2→CH2BrCH2Br;加成反应;
(4)根据图像可知,在t1后,CO浓度增大、CO2浓度减小,说明反应未达到平衡,反应向正向进行,因此v正 > v逆,故答案为:>;
(5)根据图像可知,4 min内CO的平均反应速率,v(CO)==0.125 mol∙L-1∙min-1,故答案为:0.125mol∙L-1∙min-1;
(6)①降低温度,物质的内能降低,活化分子数减小,有效碰撞次数减少,化学反应速率降低,①项符合题意;
②由于固体的浓度不变,所以减少铁粉的质量,物质的反应速率不变,②项不符合题意;
③保持压强不变,充入He使容器的体积增大,反应体系中物质浓度降低,单位体积内活化分子数减少,有效碰撞次数减少,化学反应速率降低,③项符合题意;
④保持体积不变,充入He使体系压强增大,由于体系内的物质浓度不变,所以化学反应速率不变,④项不符合题意;
故答案为:①③;
(7)①未指明反应是正向还是逆向进行,因此不能判断是否为平衡状态,①项错误;
②单位时间内生成nmolCO2的同时必然会消耗nmolCO,又生成nmol CO,则CO的物质的量不变,反应达到平衡状态,②项正确;
③该反应是反应前后气体体积不变的反应,任何条件下体系的压强都不变,因此不能据此判断反应是否为平衡状态,③项错误;
④反应前后气体的体积不变,而气体的质量会发生变化,则气体的摩尔质量会发生变化,由于摩尔质量当以g/mol为单位时,数值上等于物质的相对分子质量,所以若容器中气体的平均分子量不随时间而变化,则反应达到平衡状态,④项正确;
故答案为:②④。
17.(1)ace
(2)c
(3) Cu2++2e-=Cu 129
(4) Al−3e-+4OH-=AlO+2H2O 0.01
【详解】(1)a.生石灰溶于水,反应生成氢氧化钙,是放热反应,故a符合题意;b.氢氧化钠固体溶于水是放热过程,故b不符合题意;c.氢气与氯气化合反应生成氯化氢,是放热反应,故c符合题意;d.氯化铵固体与氢氧化钡晶体混合搅拌是吸热反应,故d不符合题意;e.过氧化钠溶于水反应生成氢氧化钠和氧气,是放热反应,故e符合题意;综上所述,答案为:ace。
(2)a.等质量的石墨和金刚石完全燃烧,金刚石燃烧释放的热量大于石墨燃烧释放的热量,故a错误;b.白磷和红磷互为同素异形体,根据能量越低越稳定,则相同条件下红磷比白磷稳定,故b错误;c.1mol (g)和1mol (g)的总键能大于2mol NO(g)的总键能,因此1mol (g)和1mol (g)具有的总能量小于2mol NO(g)具有的总能量,故c正确;综上所述,答案为:c。
(3)当电极a为Zn,电极b为Cu,电解质溶液为溶液时,锌失去电子,作负极,Cu为正极,则正极的电极反应式为Cu2++2e-=Cu。若初始时两电极质量相等,当电路中有2mol 通过时,则负极有1mol锌溶解,正极得到1mol铜单质,则两极的质量差为1mol×65g∙mol−1+1mol×64g∙mol−1=12.9g;故答案为:Cu2++2e-=Cu;12.9。
(4)当电极a为Al,电极b为Mg,电解质溶液为NaOH溶液时,Mg与NaOH溶液不反应,Al与NaOH溶液反应,因此Al为负极,其电极反应式为Al−3e-+4OH-=AlO+2H2O。当反应中收集到标准状况下336mL气体(物质的量为0.015mol)时,根据关系式2Al~3H2,则消耗负极的物质的量为0.01mol;故答案为:Al−3e-+4OH-=AlO+2H2O;0.01。
18.(1)
(2)
(3)(CH3)2CHCH2CH3
(4)CD
(5) nCH2=CHCl 加聚反应
【详解】(1)该有机物为乙醇,结构式为 ;
(2)乙烯电子式为: ;乙烯与溴的四氯化碳溶液发生加成反应,反应方程式为:;
(3)烷烃的通式CnH2n+2,该烷烃的相对分子质量为72,所以有:12n+2n+2=72,即14n=70,解得:n=5,即分子式为C5H12,含5个碳原子的烷烃的一氯取代物有四种,它的结构简式为:(CH3)2CHCH2CH3;
(4)结构相似,组成上相差1个或者n个CH2原子团的有机物互为同系物;
A.③⑤分子式相同,结构不同,互为同分异构体,A不选;
B.②为烯烃,③为烷烃,不是同系物,B不选;
C.②⑥均为单烯烃,且分子式不同,互为同系物,C选;
D.①③均为烷烃,且分子式不同,互为同系物,D选;
E.③⑦分子式相同,结构不同,互为同分异构体,E不选;
F.④为二烯烃,⑥为单烯烃,结构不相似,不属于同系物,F不选;
故选CD;
(5)氯乙烯在催化剂的作用下发生加聚反应生成聚氯乙烯,方程式为nCH2=CHCl。
19.(1) S、N CO2 17.92
(2) 酸性、还原 2 mol
(3)
(4) 1:5
【详解】(1)S和N元素的化合价降低,被还原的元素是S、N;C元素化合价升高,氧化产物是CO2;6.4gS的物质的量为,方程式中生成气体的物质的量为:0.8mol,标况下体积为:;
(2)浓盐酸与二氧化锰反应产生氯气的化学方程式:;体现了浓盐酸的酸性、还原性;当生成1mol的氯气时,被氧化的HCl的物质的量2mol;
(3)将等物质的量的Cl2和SO2通入BaCl2溶液中,,硫酸根与钡离子反应生成白色沉淀,,故答案为:、;
(4)单线桥表示为: ;氧化剂为KMnO4,还原剂为浓盐酸,方程式中16个HCl参与反应,10个被还原,故氧化剂与还原剂的物质的量之比为:2:10=1:5。
相关试卷
这是一份河北省石家庄市2022-2023学年高一下学期期末化学试题(含答案),共19页。试卷主要包含了单选题,填空题等内容,欢迎下载使用。
这是一份河北省石家庄市2022-2023学年高一下学期期末考试化学试题(Word版含答案),共16页。试卷主要包含了试卷分I卷两部分,下列关于含硅物质的说法正确的是等内容,欢迎下载使用。
这是一份河北省石家庄市2022-2023学年高二下学期期末考试化学试题(Word版含答案),共14页。试卷主要包含了试卷分I卷两部分,下列说法正确的是等内容,欢迎下载使用。
