还剩41页未读,
继续阅读
高中物理实验大全
展开
这是一份高中物理实验大全,共44页。
相关学案
高中物理实验报告集锦02科学探究:弹力-高中物理实验报告集锦学案:
这是一份高中物理实验报告集锦02科学探究:弹力-高中物理实验报告集锦学案,文件包含高中物理实验报告集锦02科学探究弹力-高中物理实验报告集锦原卷版docx、02科学探究弹力-高中物理实验报告集锦解析版docx等2份学案配套教学资源,其中学案共12页, 欢迎下载使用。
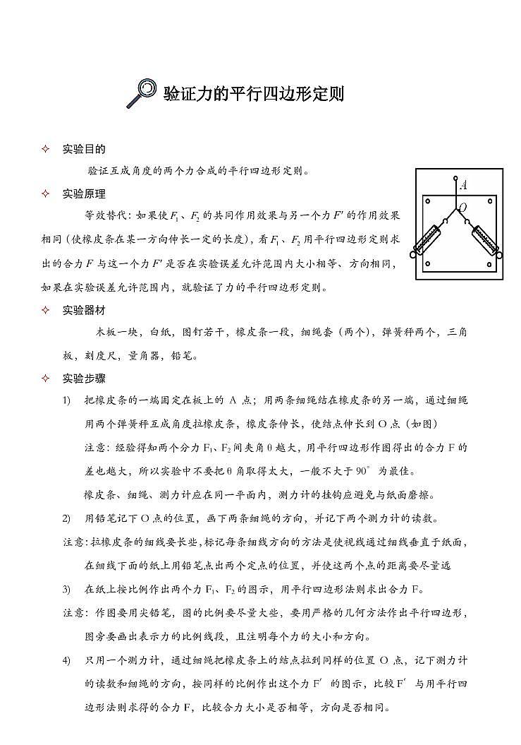
高中物理实验报告集锦03科学探究:力的合成-高中物理实验报告集锦学案:
这是一份高中物理实验报告集锦03科学探究:力的合成-高中物理实验报告集锦学案,文件包含高中物理实验报告集锦03科学探究力的合成-高中物理实验报告集锦原卷版docx、03科学探究力的合成-高中物理实验报告集锦解析版docx等2份学案配套教学资源,其中学案共13页, 欢迎下载使用。
高中物理实验报告集锦07科学探究:向心力-高中物理实验报告集锦学案:
这是一份高中物理实验报告集锦07科学探究:向心力-高中物理实验报告集锦学案,文件包含07科学探究向心力-高中物理实验报告集锦原卷版docx、高中物理实验报告集锦07科学探究向心力-高中物理实验报告集锦解析版docx等2份学案配套教学资源,其中学案共7页, 欢迎下载使用。

