


高考作文递进式分论点拟写方法及运用示例——备战2023届高考语文高分作文提分计划
展开
这是一份高考作文递进式分论点拟写方法及运用示例——备战2023届高考语文高分作文提分计划,共24页。学案主要包含了真题直击,佳作品析,层进式结构技巧,范文示例等内容,欢迎下载使用。
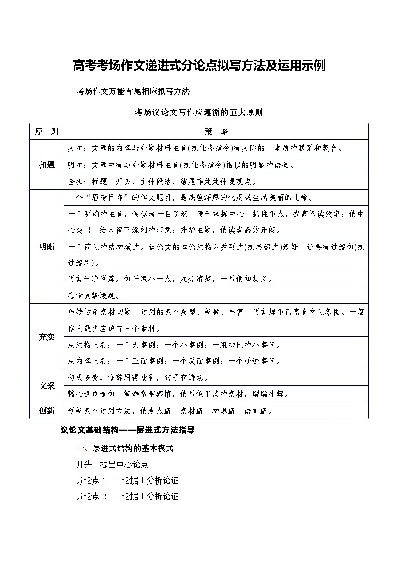
考场议论文写作应遵循的五大原则
议论文基础结构——层进式方法指导
层进式结构的基本模式
开头 提出中心论点
分论点1 +论据+分析论证
分论点2 +论据+分析论证
分论点3 +论据+分析论证
结尾 呼吁号召、升华主题、首尾呼应
注意:层进式结构的基本模式和并列式结构的基本模式基本是相似的,最大的区别就是,层进式结构的分论点从不同议论向度出发,并列式结构的分论点从同一向度出发。
【真题直击】(2020全国高考语文新课标卷卷一)
阅读下面的材料,根据要求写作。
春秋时期,齐国的公子纠与公子小白争夺君位,管仲和鲍叔分别辅佐他们。管仲带兵阻击小白,用箭射中他的衣带钩,小白装死逃脱。后来小白即位为君,史称齐桓公。鲍叔对桓公说,要想成就霸王之业,非管仲不可。于是桓公重用管仲,鲍叔甘居其下,终成一代霸业。后人称颂齐桓公九合诸侯、一匡天下,为“春秋五霸”之首。孔子说:“桓公九合诸侯,不以兵车,管仲之力也。”司马迁说:“天下不多(称赞)管仲之贤而多鲍叔能知人也。”
班级计划举行读书会,围绕上述材料展开讨论。齐桓公、管仲和鲍叔三人,你对哪个感触最深?请结合你的感受和思考写一篇发言稿。
要求:结合材料,选好角度,确定立意,明确文体,自拟标题;不要套作,不得抄袭;不得泄露个人信息;不少于800字。
【佳作品析】
宽容大度,放眼长远
亲爱的同学们:
大家好!今天我发言的题目是《宽容大度,放眼长远》。
滚滚东逝的波涛,淘尽了无数鲜活的面孔和伟大的功绩,也留下了许多动人的痕迹。读罢齐桓公、管仲、鲍叔牙的故事,掩卷沉思,鲍叔牙唯才是举的赤诚,管仲“九合诸侯”的智慧让人动容,但让我印象最深的,却是齐桓公的宽容大度,放眼长远的雅量与胸襟。(提出中心论点)
齐桓公不计前嫌,宽容大度,故能放眼光于长远,成霸业与乱世。在各位其主的争位斗争中,管仲与齐桓公的过节不可谓不深,但在即位之后,面对齐国发展的大势,齐桓公却能放下一箭之仇,给管仲发挥才智的舞台,一生君臣相得,最终成就春秋五霸之一的强大齐国。倘若齐桓公心胸狭窄,眼界狭小,不愿放下私人过节,弃管仲贤才于不顾,固执地委之鲍叔以国政,那么春秋之世,可能就多了一个普通的中等诸侯,却少了一个熠熠闪光的齐国,历任君王中,可能就多了一个平凡的庸人,却少了一个称霸乱世的强者。
回望历史,我们清楚地看到,蔺相如不记廉颇挑衅,眼光长远,先国家之急而后私仇,将相言和,稳住赵国朝政大局;唐太宗李世民不记魏征早年鼓动太子杀掉自己,眼光长远,量才重用,成就了一番“直言进谏,虚怀纳谏”之美名,也成就了贞观之盛世。与之相反,庞涓心胸狭窄,身居高位后,却连自己的同门也无法容下,设计迫害孙膑,最终自己中计身死马陵,而魏国亦因为孙膑之策屡败于齐而国力大损。由此可见,把眼光放得长远,把心胸放得宽广,放得下内心的偏私,方可成就大业。
古代如此,揆诸当今,亦是如此。档次世界面临百年未有之大变局,我国发展处于重要的战略时期之际,齐桓公宽容大度,不记旧怨,眼光长远的精神具有现实意义。我国放下近代以来西方列强强盗行径之痛恨,放下抗战时期日寇侵我主权、杀我人民之仇怨,放下新中国成立时,资本主义国家对我国全面封锁之谴责,反而以宽广的胸怀,博大的胸襟,长远的眼光,推动世界朝着更加开放、包容、普惠、平衡、共赢的方向发展。而在今年新冠疫情在世界范围蔓延时,中国更是以自己无私援助的实际行动,诠释了“人心不是靠武力征服,而是靠爱和宽容大度征服”这句话的真谛。
“以史为鉴,可以知兴替;以人为鉴,可以明得失”,同学们,历史的烟尘虽已远去,但我们依然能以历史为镜,在阅读与自省中,成就更好的自己,迈向更高远的人生。
我的发言完毕,谢谢大家!
思考:请简要分析这篇文章的结构。
【答案】层进式结构开头:让我印象最深的,却是齐桓公的宽容大度,放眼长远的雅量与胸襟。
分论点一:齐桓公不计前嫌,宽容大度,故能放眼光于长远,成霸业与乱世。
分论点二:由此可见,把眼光放得长远,把心胸放得宽广,放得下内心的偏私,方可成就大业。
分论点三:古代如此,揆诸当今,亦是如此。
结尾:我们依然能以历史为镜,在阅读与自省中,成就更好的自己,迈向更高远的人生。
层进式结构模式指导
开头(6行,即90字以内即可,最长不要超过120字)
观点突出——开头的最后一句即是文章的中心论点,且论点句通常是一个语意明确的肯定句。
简洁有力——导入观点的内容无需太长,无论是以事入题还是以理入题,始终坚持言简意赅的原则,繁冗之言,能省则省;
富有文采—开头是作文中的重要段落,要多花一些时间推敲,以达到“先声夺人”的效果。
层进式主体段(观点鲜明,逻辑严密)
议论向度一般2个即可,800字的文章中如果向度过多,容易使得议论流于表面,无法深入。
四个向度可以进行灵活组合,但要注意内在的逻辑顺序,在议论时做到逻辑严密。如“解决问题”放在“分析问题”之后。层进式的段落,大多数时候并没有并列式结构的主体段开头句那样明显的标志,但在写作时,同样要观点鲜明,点明论点的句子一般放在段落开头或者段落结尾,且要尽量做到观点鲜明,语句通畅优美。(在写作时可以参考并列式结构分论点的润色方法,合理利用名人名句,采用对偶等修辞,做到铿锵有力,错落有致)
在进行议论向度的转变时,要注意写好衔接的语句,使得段与段之间的过渡连贯自然,环环相扣。
结尾结尾力求精简,有力地收束全文或升华主题即可。
【层进式结构技巧】
①立向度——根据中心论点,灵活从“是什么、为什么、怎么做、有何结果”这四个向度中任选2-3个。(一般选2个即可)
②理逻辑——选定议论向度以后,确定不同向度之间的顺序,并确定不同向度的详略,整体构思文章层次安排。
三、层进式结构常见基本模式参考
1.“是什么—为什么—怎么办”式
这种模式按照“提出问题,分析问题,解决问题”的思路安排论证结构,即围绕中心心论点回答三个问题:①是什么,②为什么,③怎么办。
分论点①:是什么(由材料提出,存在什么问题(现象、表现))
分论点②:为什么(分析产生问题的原因(根源、实质))
分论点③:怎么样(分析问题的严重性(危害、后果))
分论点④:怎么办(联系材料从不同角度说明如何解决问题)
分论点⑤:会怎样(说明方法的意义)
【例文】
雕琢心中的天使
每个人心中都有属于自己的天使。何谓“天使”呢?天使就是心中向往的东西,渴望实现的美好的东西,正如你的理想。要实现心中的理想,必须用心地雕琢心中的天使,用你手上的雕刻刀,把天使雕刻出来,展现出来。“天使”展现了微笑,理想之花绽放着光彩。(是什么)
理想是你在黑暗中指路的明灯,理想是你在迷失方向时的指南针,理想还是你焦急干渴时沁人心脾的清泉,理想是我们人生重要的部分,而人生不断前进的动力是为了实现理想,为了雕琢心中的天使,使天使成型,使理想成型。(为什么)
那要怎样才能实现心中的理想,雕琢心中的天使呢?
实现理想需要坚强的毅力和强大的意志。刘翔,一个代表速度的名字,已经载入田径史册。他从参加110栏比赛开始,就有着与世界短跑名将同台比赛的理想,同时他为实现理想而努力。跨越一道道栏,战胜一个个障碍,他用毅力去雕琢心中的天使,实现心中的理想。
实现理想需要无畏的勇气和不懈的坚持。撒切尔夫人,一个被誉为“铁娘子”的女人,她不畏惧政治场上的黑暗和腐败,凭着一个弱女子的勇气和坚持,终于入主英国唐宁街十号,实现了她当首相的理想,把心中的天使雕琢出来。
天使总是美好,但天使不容易展现出来。要使天使成型和理想成真,不能缺少一颗认真的心。居里夫人与她的丈夫,他们的事迹可谓是家喻户晓,为了提炼钋和镭元素,他们日日夜夜焚膏继晷地在实验室工作,忘记其他的事情,一心一意地做研究,终于提炼那两个饱含汗水的元素,他们实现了理想,雕琢上心中的天使。
天使之美,犹如春天争芳斗艳的花儿,理想之美,犹如夏天郁郁葱葱的树儿。为了雕琢心中的天使,为了实现心中的理想,我们需要坚强的毅力,非凡的勇气和一颗专注的心,只有这样,天使才能成型,理想才能成为现实,才能看到天使的美丽和理想的光彩。(怎么样)
专心致志 方能成功
——读《弈秋》有感
读罢《孟子·弈秋》颇有感触。二人学弈,其一人专心致志;一人虽听之,一心以为有鸿鹄将至,思援弓缴而射之。其结果可想而知。其实,这个故事告诉我们一个看似简单实质深刻的道理:做任何事都要专心致志,否则一无所成。
迄今为止唯一两次获得诺贝尔奖的居里夫人,有一次在进行提炼镭元素的研究时,她的同学在她身后垒起十多张椅子她竟毫不觉察。做事到如此专心的地步,令人称叹。可以说,居里夫人的成功也许有许多因素,但专心致志不能不说是她成功的最重要的因素之一。
北宋大文学家欧阳修写作诗文有许多是在“三上”:马上、枕上、厕上思考成熟的。南宋著名学问家朱熹治学要求自己有“三到”:心到,眼到,口到。现代著名美学家朱光潜要求自己“三此主义”:此身、此时、此地。这里“三上”“三到”“三此主义”,都有一个共同特点,那就是一心一意,集中精力,也就是专心致志。我们可以设想一下,如果他们没有此种专心致志的品德,能成为大学问家吗?
也许我们大家都还记得小时候听过的“小猫钓鱼”的故事:小猫钓鱼时,一会儿捉蟋蟀,一会儿种蝴蝶,最后连一条鱼都有没有钓到。其实,这个故事同《孟子·弈秋》阐明了同样的道理:做事如果不专心致志,将一无所成。
那么,怎样才能专心致志呢?我以为,首先要热爱这项事业。非此,无动力,更谈不上专心致志。运动员在训练中日复一日,年复一年地跌打滚爬,几多汗水几多伤。没有对自己所从事的事业的炽热的爱,是很难一心一意做到底的,更谈不上站在世界冠军的领奖台上。其次,还要有不怕挫折、锲而不舍的精神。贝多芬成了音乐家后,失去了听觉,但他却“扼住命运的咽喉”,锲而不舍,以惊人的毅力顽强创作,被誉为一代“乐圣”。如果没有此种对音乐和旋律的专心致志,也许早已躺在安乐椅上坐享其成了。
今天,我们所置身的世界五彩斑斓,我们所生活的环境诱惑颇多,我们做任何事都要热爱这项事业,都有要有不怕挫折、锲而不舍的精神。我们唯有专心致志,才能成功。
评析:作者用层进式结构形式,先提出“做任何事要专心致志,否则一事无成”这一论点,接着分析“专心致志”的必要性,然后综合起来,给以解决的办法,层次清楚。
2.“前提—途径—方法”式
将中心论点进行分解,分成几个分论点,这些分论点之间的关系是由浅入深、由简单到复杂。层间可用诸如“不仅……而且……”“……况且”等关联词语过渡,同时又以此反映层次间递进的关系。
例:严于解剖自己
1. 要不断进步,必须无情地“解剖我自己”。
2. 论述如何才能“解剖”好自己。
①对自己要有自知之明。(这是“解剖”好自己的前提。不了解“病”在哪里,就无从下刀。)
②光有自知之明还不够,还要勇于自我批评。(这是解剖好自己的途径。不开刀,就无从去“病”。)
③自我批评的勇气来源于对真理的追求和崇高的信念。(这是解剖好自己的关键。不掌握开刀的规律,刀就开不好,也就难以真正去“病”。)
变式:
①要有自知之明,这是“解剖”好自己的前提。
②勇于自我批评,这是“解剖”好自己的途径。
③对真理的追求和崇高的信念,这是解剖好自己的关键。
3.“摆现象 —析危害—挖根源—指办法”式
针对某些不好的社会现象,分析其危害,挖掘其产生根源,指出解决问题的办法。
如果面对中性的概念,或者是待评价的现象,可用“摆现象—析本质—找原因—找办法(辩证论)”结构。
【例文】
给爱一点空间
曾经听过这样一个故事。一个即将步入婚姻殿堂的女孩问她的母亲:“怎样才能使爱天长地久?怎样留住爱人的心?”母亲无语,她默默地弯腰,从沙地上捧起一捧沙子。她双手平摊,沙粒在她的掌中稳稳而立,一滴也未漏出。突然,母亲双手紧握,用力挤压掌中的沙子,许多沙粒从她的指缝间滑落。当她再次向女儿摊开手掌时,掌中的沙粒已所剩无几了。她望着惊讶又疑惑的女儿,说:“给你爱的人和爱你的人一个自由的空间,过多的爱和压力会使爱窒息”。(摆)
听完这个故事,我沉思良久。爱是没有错的,但爱的方式却各有千秋。不能否认有些爱的方式只能给你爱的人带来禁锢和伤害。(过渡)
报纸上曾经多次报道过“巨型婴儿”的故事。一对夫妇中年得子,异常兴奋。对孩子千娇万宠,一直让他睡在摇篮里,不管孩子实际年龄是多少,还把他像婴儿一样呵护着。不料一场突如其来的车祸夺走了夫妇俩的生命,当警察走进他们的家时,被一个躺在巨型摇篮里的“巨型婴儿”惊得目瞪口呆,不知如何处理这个已是青年的“婴儿”。他既不会自己走路也不会自己吃饭,自理能力为零,不知如何走完剩下的大半人生。(危害)
夫妇俩爱孩子,这无可厚非,但他们如此溺爱他,却毁了他本该灿烂美好的一生。孩子如同美丽的鲜花,把他们放在温室中培养,虽然避过了风雨,却使他们越发娇嫩,不小心受到一丁点伤害,就谢了。而真正经历过风雨的野玫瑰,却能在恶劣的环境中昂首屹立,常开不败,绚丽多姿。那么,深爱着孩子的父母呵,何不给孩子一个空间,一次机会,让他们自由的穿越风雨,展翅九天?(析根源)
据说,鹰都在悬崖上筑巢,巢中先铺一些荆棘,然后再铺大量的柔软的干草,以免伤到小鹰。当小鹰慢慢长大后,老鹰就渐渐拿去干草,小鹰自然受不了刺痛,都退到巢边,这是老鹰就把她的孩子们推下山崖,迫使它们自己飞起来。求生的欲望使小鹰们扑腾着起飞,从而学会了飞翔。我们难道能说鹰妈妈不爱小鹰吗?不!她是爱孩子的。正是因为爱,才不得不用这种方式让它们在残酷的生存环境中尽早自立,展翅九万里,一跃上青天。(对比)
有人曾说:“自由是爱的空气,禁锢会使爱窒息,赐予是爱的雨水,泛滥会把爱淹没。”不要用热烈的心炙烤鲜花,因为这样它会凋谢,不要强加给琴弦一个它不能承受的力道,因为这样它会断掉。给爱一点空间,让你爱的人在爱的滋润下健康成长!(指方法)
评析:本文典型地运用“摆现象 —析危害—挖根源—指办法”的格式,逐步深入,从而揭示爱需要空间和自由。思路清晰,逻辑严密,语言流畅。
“抄袭”之我见
抄袭,自古有之。唐宋兴科举制度之时,舞弊者不尽其数,亦屡禁不止;论当今,舞弊手段更是五花八门,高科技亦助长其嚣张气焰,乃防不胜防。再观国外,以抄袭为耻,以独立为荣,何也?是考生之过,还是制度之过,抑或是人之价值观之过?(现象)
我以为谁之过不甚重要,但若任其发展,必将贻误国之发展,腐蚀国之栋梁,所以,应究其因,从本质治之,方能斩草除根,收益良好。(危害)
今之抄袭,乃国民价值取向之过。自科举沿袭至今已有千年,无论为名为利,都必须经过考试。考试制度深入人心,而人们求功求名之心日益急切,于是便不顾后果,抄袭乃其中之一手段。我以为,应对国民多多进行诚信之教育,诚信乃中华传统美德,青少年应当继承;若不如此,国民价值观严重扭曲,那么无人将有真才实料,会去创新奋斗。博士论文也仅是一张空纸,教育的意义何在?是让少年学有所成,而非“学只有抄”。所以,改正国民价值取向是重中之重,唯有改正其思想,才能扭转抄袭现象。(根源一)
今之抄袭,亦是制度之过。无论是高考,公务员考试或者是研究生考试,更多的是为了选拔人才,而抄袭,却让真正的才子名落孙山,让庸才脱颖而出,这却是完全不符合考试之目的。因此,我以为要消灭抄袭现象,应当适当改正制度。考试是为了更好的学习,而非学习是为了考试,高校与学生之间的“反抄袭”与“反反抄袭”便是一个很好的例证。若将笔试改为更多的面试,考生又从何处抄起?所以,制度的建立亦承担一部分责任。(根源二)
今之抄袭,乃是人之过,家长之过,法律之过也。若法律对抄袭者严惩不贷,相信没有多少人能前仆后继;家长若不重视考试结果,重视诚信教育,考生的抄袭也会减少许多;人心若能有所满足,不过分追求名利,“姚抄抄”和郭敬明《梦里花落知多少》抄袭现象亦不会发生。所以今之抄袭,给国人思考许多,我们应当明白,杜绝抄袭,应从自己的观念开始。(根源三)
今之抄袭,谁之过,我们不能枉下定论,但若能仔细反省,国人应当学会诚信二字。“诚信”二字吃透,“抄袭”现象消失也便马到功成。(指方法)
实践演练
1、阅读下面的材料,按要求完成作文。
生活中,人们不仅关注自身的需要,也时常渴望被他人需要,以体现自己的价值。这种“被需要”的心态普遍存在,对此你有怎样的认识?请写一篇文章,谈谈你的思考。
要求:(1)自拟题目;(2)不少于800字。
1.产生的原因:
“被需要”是由人的性质决定的,人是社会性动物,有自身的需要,当然也需要他人,而不可能离开社会离开他人孤立存在,而一个人渴望被他人需要,除了证明自己的价值之外,“被需要”还是自我实现在内在发展的需要。
2.过渡:
究竟当代人们是为了自我需要要往往无视了社会需要,显得自我,还是经常过分强调“被需要”,而忽视了个体自我需要和自我价值的实现呢?
3.辩证理性地分析:
(1)被需要的负面影响:束缚一个人的自我价值的发掘,进而影响个人需要的满足,最终影响其社会价值的实现。
对于“被需要”,我们也要理性分析,如果真正出于利他,那当然是一种牺牲、奉献精神,值得肯定,如果只是刷存在感,那倒是利己的个人主义思想膨胀的表现。还有你所认为的他人需要是不是真的需要,如果是不需要,或者强加的“需要”,那就是伤害。这种伤害不仅于“人”,更于“己”。如果时时处处总在纠结他人究竟具体对我需要哪些,就会束缚一个人的自我价值的发掘,进而影响个人需要的满足,最终影响其社会价值的实现。
(2)“被需要”的正面价值:“被需要”,让一个人确立自己的个人需要和个人价值的自觉。
个人需要的满足和个人价值的实现先于被他人需要。但是“被需要”其实是人生存的一种目的,它可能并不是一些具体需要的内容,它是一种感觉,一种对于伦理关系的认知,是一种存在意义的认知。所以“被需要”,让一个人确立自己的个人需要和个人价值的自觉。然后人会在社会生存中努力满足在“被需要”的存在感的引领下的个人需求,去实现个体的价值,进而更加具体了创作出了社会或者他人对自己的需要,实现了“被需要”。
4.总结
人们渴望“被需要”的心态,其实是一种自我实现需求,而这种需求在马斯洛需求层次理论中处于金字塔的顶层,通常在人们生活中自身的需要得到满足之后会展现出来。正如特蕾莎修女说:“我们以为贫穷就是饥饿、衣不蔽体和没有房屋;然而最大的贫穷却是不被需要、没有爱和不被关心。”现如今人们的物质水平飞速提高,饥饿与寒冷早已被我们远远地抛在过去,人们在精神层面上的需求逐渐被放在更重要的位置,“被需要”的心态正是它的一个具体表现。
需要警惕的是:我们要在“被他人需要”中实现个体价值的升华,而非个人主义的无限膨胀。
构思二:“被需要”的价值
1。是什么:
“被需要”:即在别人的生活、学习、处事、思想等方面,主观上或客观上他人需要得到帮助的时候,给予及时的、不图回报的帮助;可以从具体的事情入手,未必要给这种心态作理性的解释。
2.为什么:(重点论述)
为什么这种心态是积极的:(1)体现自己的价值:自我价值的发现;自我成长的动力等(2)对于他人、社会的意义:被时代需要,被民众需要,推动社会的进程、发展。
3.怎么办:
怎样充分发挥这种心态的正面意义,防止产生负面的东西,如沽名钓誉、“奇货可居”等。
【佳作1】
做自己的主人
生活中,人们不仅关注自身的需要,也时常渴望被他人需要,这种“被需要”的心态普遍存在。(引述材料。)
有这样的心态,是因为它根植于人性深处对价值感的需求。它与马斯洛需求层次理论中的金字塔尖“自我实现”的需求息息相关,这一需求即使在历史的宏大叙事里也显而易见。四百多年前,机器被发明出来,人们惧怕工作被取代从而不再被需要,放火去焚烧机器,这就是英国历史上著名的“卢德运动”。在今天,人工智能引起的质疑也与对人的价值的磨灭的担忧密不可分。
但是,从更大的角度看,其原因还在于人的社会性。从客观上看,国家和社会出于稳定政治秩序的目的,宣传人们作为一个集体的意义,而弱化人的个体性。而主观上,由于处于这种民族家国的意识形态中,人们不自觉地渴望被他人需要,不断通过在集体中找寻自己的位置,为集体做出贡献来实现自己存在的意义,构建安全感和认同感。(分析产生被需要心态产生的原因。)
然而,本性和本心常常相互违背。一个过于渴望被他人需要,那么他就有把自己异化为“物”之嫌,成为他人的附庸。由于他人或好或坏的评价都将增添或削弱我们的尊严,我们的一举一动都被他人的需要所控制,那我们就失去了对自己生活的掌控。正如萨特在《禁闭》中所写的,几个人的灵魂死后坠入地狱,地狱中没有烈火,只有一间封闭的密室,人们的一举一动都只能在他人在场的情况下进行,令人痛苦不堪,于是主角感叹:“何必动用烤架,他人就是地狱。”生活中,我们因渴望“被需要”,或追名逐利,焦虑不已,或违背本心,做别人认为对的事情,这种在别人的影响下失去自由意志的行为,不就是萨特所说的“地狱般的痛苦”吗?(本性(心理、社会性)与本心的违背。)
人,应当发现自己的价值所在,而不是通过“被需要”来实现自己的价值。因为,人是自由的目的,不是别人的手段。只有了解自己的真正的价值所在,不被他人需要时,也不会有损我们一丝一毫的价值,而被需要时,我们的价值反而有所增益。从而,我们将生活真正掌控于自己的手中,不被他人的喜恶所影响,我们所做出的每一个举动都是独立选择的结果。只有这样,我们才算得上是真正自由的。
当斯特里克兰德背弃妻子、逃离社会,来到孤岛上追逐梦想时,尽管他的画无人鉴赏,但他就是自己的王;当桑提亚哥载着月光下泛白的鱼骨返航,能养活人们一个冬天的大马林鱼没有了,他不再被需要,但他战胜了鲨鱼,更战胜了自己。(提出观点并从不被需要与被需要两方面分析。)
人,应当做自己的主人。(再次强调观点并呼应标题。)
【点评】
本文最大的亮点就是深刻而严密的论证分析。在分析“被需要”的心态普遍存在的原因时,先用马斯洛心理学揭示“人性深处对价值感的需求”,又从社会学原理分析,发现“本性和本心常常相互违背”的情形,于是“做自己的主人”就令人深思了。论据信手拈来,可见考生文学功底。
【佳作2】
成为真正“被需要”的人
生活中,人们不仅关注自身的需要,也时常渴望被他人需要,以体现自己的价值。这种心态很普遍,似乎有百利而无一害,但我认为仍需辩证地去看待这种现象。
首先,这种心态的积极影响是显而易见的,蒲娇、冯骥才抢救濒危村落是被传统文化需要;耶鲁高材生秦玥飞担任村官是被农村需要;钱伟长放弃文学转学物理设计导弹是被国家需要。这些“被需要”既体现了自我价值,也推动了社会的进步与发展。
但这种结果只是因为那些“被需要”的人,都如同鲁迅一样,单纯地抱着“无尽的远方,无数的人们,都与我有关”的精神追求。但如今,渴望“被需要”的心态复杂了许多。这些人可能是出于“从众心理”,为融入群体而选择大部分人所秉持的心态;抑或是“精致的利己主义者”,他们善于利用别人的需要达到自己的目的。我们应明白我们实际上生活在自己的皮囊里,他人眼光与我无关。当我们为他人眼中的自己而奋斗的时候,便脱离了自己的皮囊。更应该提醒自己,渴望被需要也是一种自我的需要,无节制地放大“被需要”的渴望,过分地追求“被需要”的心态的满足,不管披着怎样的“利他”外衣,本质上都是自私自利的行为。(引述材料提出观点:辩证地看得被需要的心态(积极与消积影响))
渴望被需要的心态也有可能是虚荣心在作祟。在被他人需要的生活里,证明自己的价值,越被他人需要,越觉得自己有价值,满足了被认可的虚荣心,却忽略了对“被需要”的辨别力。这些“被需要”是真正的“被需要”吗?如此被需要是因为我的能力还是因为我的“来者不拒”?对他人需要的回应是否应该有门槛和底线呢?
渴望被需要的心态,显然优于犬儒主义者的愤世嫉俗和佛系青年的得过且过。犬儒或佛系,弊端都是浮于表面的,但这种心态的弊端却隐于暗处。有一种空巢主义者,他们大多是青年人,这类人往往内心空虚,缺乏自我认同,缺乏安全感,生怕自己被世界抛弃。对于他们来说,似乎只有“被需要”时,他们才真正地“活着”,才感觉到自己是有价值的。但我想人生的价值并不一定仅仅体现在这里。“当他拿起画笔时,就感觉自己是国王。”毛姆在《月亮与六便士》中如是说。一个原本平凡的伦敦证券经纪人思特里克兰德,舍弃了旁人看来优裕美满的生活,奔赴南太平洋的塔希提岛,把生命的价值全部注入绚烂的画布。谁能说思特里克兰德的生命没有价值没有意义呢?价值的根基,不应该仅仅建立在他人的需要上,而忽略了自身的需要,只关注“被需要”,我们又能真的幸福、真的自由吗?(分析被需要心态产生的原因及其被需要心态的利与弊(结合现实重点分析弊))
总之,我们要成为真正被需要的人,努力向着“为天地立心,为生民立命,为往圣继绝学,为万世开太平”的人生追求奔跑,但不必过分放大这种渴望被需要的心态,否则迷失了自己,又陷入另一种欲望的深渊。(提出观点,总结全文。)
阅读下面的材料,按要求完成作文。
材料一:偶像的冲突不是代际冲突,更无关价值观断裂。一个时代有一个时代的偶像,一个群体有一个群体的向往,向美好看齐,夯实审美坐标,岁月就无法带走我们的乡愁和坚守。
材料二:这是一个偶像横行的时代,这也是一个偶像缺失的时代。
材料三:所谓偶像是我们自己制造出来的,我们把自己对于完美品质的憧憬和想象加诸某人,然后奉他为神明要求他为我们指引方向,这一切只是因为人们自己太软弱。
材料四:疫情期间,不少小学展开“偶像”问卷调查,“像钟南山爷爷这样的科学家”排在偶像第一位置。另有一项调查显示,上海98%的少先队员在今年寒假期间把医护人员当“偶像”。
材料五:我们永远崇拜领航者,也永远需要领航者, 带我们走向更宽阔的舞台。
对以上材料,你有怎样的思考和感悟?请结合材料,写一篇不少于800字的作文。要求:立意自定,文体自选,标题自拟,不得抄袭与套作。
【范文示例】
别太羡慕偶像 想要的生活自己去争取
少年成长的过程之中,难免需要一个偶像。当下,也有不少偶像活跃在社会之中,他们受到媒体和年轻粉丝的特别关注,动辄就能赢得百万千万的粉丝,其影响力不可小觑。
不同的年轻人喜欢不同的偶像,当然各有各的理由。有些人在偶像的激励下奋勇前行,但也有一些人,尤其是青少年,他们或过度痴迷偶像们的漂亮容颜,或过于羡慕他们的浮华生活,又或者总是幻想着名流环绕的“上流”生活。在错误偶像观的影响下,又产生了嫌贫爱富,责怪父母贫贱无能的错误价值观,把追逐“偶像”变成了腐蚀心灵的“毒药”。(从分析社会不良追星现象入手,为下文的议论蓄势。)
面对这种种乱象和歧途,我想大声疾呼:要用正确的姿势追星、“粉”偶像;在羡慕和模仿偶像之余,我们更要明白,自己想要的生活需要我们自己去争取。(中心论点。)
在偶像级人物的背后,往往有追逐经济利益的资本力量的操控,它们利用舆论制造全民的娱乐狂欢,以此牟利。因此,对于追星现象,我们也要保持一分清醒,在狂热追星之前,看一些不同角度不同观点的文章,多一些思考和冷静,就不会盲从。一旦看清偶像背后的真相,就不会轻易陷入狂热与沉迷。(探究追逐偶像要冷静的原因。)
同时也要看到,偶像们人前风光不假,但他们背后的付出,我们并不能完全看到。王思聪是“富二代”不假,但他更是一个精明的年轻商人。他以首富的家庭背景引来网民和媒体围观和热议,再以犀利风格和率性行为迎合普通年轻人,把自己塑造成一个特立独行的非传统“富二代”,吸引年轻人消费自己公司旗下的文化产品。而一些明星之所以能够长久保持魅力,也绝不只是靠颜值,更要靠实力。我们要把对偶像的“羡慕力”转化成内在的驱动力,要“粉”,就该“粉”他们用心做事、默默努力的拼劲,努力提升自己的实力,为自己创造美好的未来。(探究方法,怎样正确追逐偶像——认知角度。)
韶华易逝,青春易老,做好自己才是王道。偶像们的浮华做派和不老容颜只是一种商业炒作,普通人是学不来的。明星可以作为一道养眼的风景让我们欣赏,但他们的生活其实与我们并没有太多关系。对我们来说,收回虚无缥缈的幻想和偶像投射,把目光放在现实生活中,扎扎实实策划好经营好自己的人生,才是最重要的。(正确追逐偶像的方法二——行动角度。)
未来的人生需要我们靠着自身的努力拼搏,靠对社会的贡献去赢得人们的尊重,这是我们在追逐“偶像”的同时,必须认清的道理。(结尾总结全文,呼应标题。)
【点评】
这篇议论文立足于“羡慕偶像,不如做好自己”这一中心论点,采用层进式的结构,层层深入地论述了自己的观点。
开头两段先论述“偶像”存在的普遍性,在一笔带过“偶像”存在积极意义后,重点论述其引发的社会问题,进而引出自己的中心论点——“用正确的姿势追逐偶像,羡慕偶像之余,更重要的是过好自己的生活”。
四、五、六段则环环相扣,先从偶像工业本身的缺陷角度,论述“不要羡慕偶像”的原因。紧接着则举出王思聪这一知名青年“偶像”进行分析,从“怎样做”的角度阐述追逐“偶像”的正确态度。最后由“追逐偶像”转向“做好自己”,将论述从认知的角度延伸到行动的角度,进一步增强了文章的论证力度,也使得文章更为深刻。
递进式的分论点,是按“是什么——为什么——怎么样”的思路安排结构,也就是围绕中心论点回答问题:是什么?为什么?怎么样?
递进式的分论点可以使文章显得思路缜密,内容充实,形成一种力量逐渐强化的层次感。
下面提供一些其它经典的递进式分论点,希望大家能灵活使用,模仿借鉴,写出更精彩的分论点。
1.主题词:诗意生活
理想。是第一层境界:“独上高楼,望断天涯路。”
奋斗。是第二层境界:“衣带渐宽终不悔,为伊消得人憔悴。”
收获。是第三层境界:“蓦然回首,那人却在灯火阑珊处。”
2.主题词:正视
正视自己,才能发现自己的优势和劣势。
我们不仅要正视自己,也应正视现实。
只有正视了自己,正视了现实,才会正视未来。
3.主题词:社会治理
强化治理,首在摸清诉求底数。
回应群众诉求,重在动真碰硬。
减少诉求存量,要在去除病根。
4.主题词:平凡人的高光时刻
“身在井隅,心向星光;眼里有诗,自在远方。”生命因心中的梦想和信念才得烨无限之光彩。
“再微小的光也是光,再平凡的人也有他们人生中的高光时刻。”
“如果每个人都活成一束光,中国就必将是一轮闪耀的太阳。”
5.主题词:奋勇争先
争先是在通往高远目标的道路上永远先人一步。
奋而有为,争先才有可能。
勇而无畏,争先才有保证。
6.主题词: 知弱图强
知弱图强、复兴中华的前提在于励志,在于强大国魂。
知弱图强,复兴中华,不仅要“苦其心志”,更要“勤自锻炼,增益其所不能”。
吾国吾民不仅应当坚持知弱图强、励志苦练,还必须居安思危、应对变局。
7.主题词:人品
做人,永远都是做事的大前提。
万事德为先,做事先做人。
人生到最后,拼得都是人品。
8.主题词:时代与自我
更新自我,活在当下。
适应时代,勇于创新。
时代在行,我们同行。
9.主题词:尝试
初尝遇挫折。
再尝食甘饴。
三尝凌绝顶。
10.主题词:孤独与幸福
孤独即意味着超越常人的旷达与淡泊,它是幸福的前提。
孤独让我们拥有内省的时空,它是享受幸福的条件。
孤独要求我们与现实适当地保持距离,它是享受到幸福的方法。
11.主题词:他人与自我
我们要将自己当成他人。
我们要把自己当成自己。
处事之道无非在于清楚地认识他人以及清楚地认识自己。
12.主题词:尊重英雄
请给历史英雄人物多一些尊重与敬畏。
尊重英雄,尊重文化,就是在尊重我们的生命。
如何做到敬畏英雄,关键在于培植内在的悲悯情怀和人间大爱。
13.主题词:慎独
分论点1:
“慎独”是指一个人在没有外在监督而独处的情况下,严于律己,遵道守德。
分论点2:
“慎独”是自我完善的必修课。
“慎独”是道德品质的试金石。
“慎独”是社会生活的净化器。
分论点3:
那么,怎么样才能做到“慎独”呢?关键要在“隐”“微”上下功夫。
14.主题词:压力
分论点1:压力可以转变为推动力。
分论点2:适当的压力虽然有利于人的前进,但每个人承受压力的程度不同,太大的压力有时会适得其反,对人产生伤害。
分论点3:减压关键要靠自己,要正确面对压力,适当调整自己的心态。
首先,对于压力我们要毫不畏惧,要有自信。
其次,面对压力我们要有勇敢的精神,用实力去打倒它,用实力去证明自己。
最后,面对过强的压力,我们要适当地释放自己,使自己放松,忘却压力。
15.主题词:“双减”
曾几何时,孩子们学业方面“亚历山大”。
教育难道一定是失乐园?
双减政策,忽如一夜春风来,吹拂教育的一方乐土。
16.主题词:抱怨、解决问题
分论点1:
遇到问题和困难,有的人第一反应不是如何解决,而是消极抱怨。可一旦习惯抱怨,就会画地为牢,困于负能量磁场中。与其总是怨天尤人,不如为心灵松绑、为自己加油,去寻找解决之道才能慢慢变好。
分论点2:
有人一直留意硌脚的沙子,滚进一粒就抱怨一次。有人却明白抱怨无用的道理,更多的是在琢磨如何走好脚下的路。
分论点3:
面对困难,心生抱怨是一种本能,解决困难却是一种本事。
与其把时间和精力花在无用的牢骚上,不如以积极的心态去提升自己。
17.主题词:认真、专注
不急躁,不浮华,认真专注,不贪求捷径,这样的努力更有力量。
一点一滴的积累,终将换来蓄势待发的潜能。看似不走捷径,最后却能比别人先到达彼岸;本来不求回报,却往往能收获别人梦寐以求的成果。
一个习惯于将每件事都做到极致的人,不会满足于过将就的人生。你的坚持,终将验证量变到质变的力量。
18.主题词:传统文化
分论点1:在传承中坚守文化精髓,我们责无旁贷。
分论点2:
坚守文化精髓,让传统文化根脉永存。
坚守文化精髓,让传统文化真正火起来。
分论点3:
在传承中坚守文化精髓,要多读好书,汲取营养。
在传承中坚守文化精髓,还要善辨别,慧眼识金。
19.主题词:学会选择
学会选择自我。
学会选择放弃。
学会选择方向。
20.主题词:志向
树立志向,初识人生不易。
追求志向,体验人生酸甜。
达成志向,懂得人生百态。
21.主题词:一叶知秋、细节
一叶零落,便知秋之将至。的确,注重细节需要有如“尘”的心思。
心思如“尘”,不仅需要“怜蛾不点灯”的大度与包容,还需要我们有触动事物核心的敏感。
细节,总是腐朽事物的报丧者、新鲜事物的召唤人。
22.主题词:感动
带着感动出发,在大自然的奥秘与美丽中行走,我们将收获发人深省的哲理。
带着感动出发,在人间社会的喧闹与冷暖中行走,我们将收获感人至深的温暖。
带着感动出发,要把感动传递给更多的人。
希望这些分论点能抛砖引玉,期待大家能写出更好的。
明天我会继续分享对比式分论点。
典范试题
作文题目
阅读下面的材料,根据要求写一篇不少于800字的议论文。
劝汝立身须苦志,月中丹桂自扶疏。——(唐)刘兼
学者志不立,一经患难,愈见消沮。——(清)黄宗羲
要求选好角度,确定立意,自拟标题,不要套作,不得抄袭。
写作指导
依照题中所给的材料,唐代刘兼从正面劝人们要立志,清代黄宗羲则从反面劝人们不能不立志,所以综合起来,作文立意可锁定在“立志”上。
“立志”是比较常考的一个话题,但说理部分很容易流于表面,想要说理更深入,可以考虑使用递进式思维展开分论点。
书写递进式分论点要求由浅入深,层层推进,最后深刻揭露出事物的本质。由浅入深的方法也比较自由,可以按照事件的发展过程,或者按照心路的成长历程,或者按照时间的推移过程等等,使三个分论点围绕中心论点从不同层次、不同境界循序渐进地推导。
“立志”这个话题更倾向于心理活动,可以考虑按心路历程展开。树立志向的那一刻、追求志向的过程中以及达成志向的那一刻,各会有怎样的心理变化和收获。
在语言表达上,分论点的表述要尽量做一定的修饰。若能在表达出完整意思的基础上形成排比,力求内容指向一致,句式一致,字数一致,那么,这样的三个分论点构成的文章在气势上肯定是加分的。
范文
有志者,方懂人生百态
南朝《后汉书》有言:“有志者,事竟成。”有志向的人,做事终究会成功的。有志向的人,在人生的风雨中,会为了志向而奋勇拼搏,为了志向而攻克磨难。在这拼搏与攻克磨难的过程中,尝尽酸甜苦辣的滋味,体察冷暖无常的世态,最终懂得人生百态。
(名言开篇。名言选取准确,解析符合中心论点的内涵。)
不可否认,当今世上有因一时幸运一蹴而就的人,但这仅仅只是一小部分。现实的规律是,没有人能随随便便成功。大多数成功人士都是在心中志向的激励下,为梦想而拼搏,为未来而奋斗,最终实现自我成就的。
(辨证分析段,正反面论述,思路清晰,成功地过渡到了分论点的展开部分。)
树立志向,初识人生不易。志向不是一时兴起的好奇心,而是深思熟虑的坚定力。青年鲁迅,一开始希望以医学救国,但在一次课堂幻灯片的观看中,他深刻意识到当时的中国人更应救治的是思想上的麻木与愚昧,毅然决定放弃医学学习,走上终身为之奋斗的文学道路。
心中志向已定,往后余生便都是乘风破浪。正如俗语“人无志向,和迷途的盲人一样。”所言,没有崇高志向的人就像大海里的一片小舟,时刻都可能被狂风巨浪吞没。志存高远,方向明确,目标坚定,才能在对人生不易的初识中辨明前进的方向。
(这是根据递进式排比法展开的第一个分论点,从心路历程的初始阶段开始展开,同时书写上与下文两个分论点构成排比。青年鲁迅的立志事例在这里使用贴切。)
追求志向,体验人生酸甜。追求志向的过程,或是挫折时的无助,或是成功时的喜悦,都能让人体验到人生的酸甜滋味。
战疫期间,武汉方舱医院中住进了一位名叫付巧的高三女孩,在与病魔的对抗中,她没有忘记考取理想大学的志向,即使身体欠佳,她依然日夜苦读,追逐心中的光芒,最后“皇天不负有心人”,她如愿考上。
或许追求志向的过程是坎坷的,但狂风暴雨之后,总会有晴天。挫折的酸苦与成功的甜蜜,会让人在“山重水复”中看到“又一村”的希望。纵然前路崎岖坎坷,但对心中志向的不懈追求,总会让人享受到成功喜悦,体验到人生有酸更有甜。
(这是根据递进式排比法展开的第二个分论点,从心路历程的过程阶段展开,承上启下。事例结合时事,表述上条理清晰,一步步向自己所立的分论点靠近。)
达成志向,懂得人生百态。达成志向的路上,也许会让人历尽艰辛,体验到世间的冷暖。
《新闻周刊》曾报道过一位叫陆鸿的残疾人士,他求职时不受待见,便立下志向自主创业。在一路跌跌撞撞的尝试与摸索中,他终于有了自己的工厂事业,同时也为众多残疾人士提供了大量的就业机会。
求职路上的坎坷,让他深知现实的无常,于是他将心比心为每一位残疾人士着想。所谓“常立志不如立长志”,有志向的人不会轻易改变心中志向,他会在一次次的攻克磨难中愈挫愈勇。在达成志向的那一刻,虽体察过世间冷暖,但更懂得人生百态。
(这是根据递进式排比法展开的第三个分论点,从心路历程的结果阶段展开,与前面两个分论点相呼应。)
《孟子》中说过,“自暴者不可与有言也,自弃者不可与有为也”,容易自暴自弃的人是很难有作为的,心中志向坚定的人,才有希望戴上胜利的皇冠。愿我们都能在志向的树立中、追求中、达成中,懂得人生百态的精彩纷呈,不负这一场生命的托付。
(《孟子》的这句话是高中选修课的内容,能够在这里学以致用非常难得。结尾句对主题的升华简洁有力,有自己的生命思考,遣词造句上体现出较强的文字功底。)
原 则
策 略
扣题
实扣:文章的内容与命题材料主旨(或任务指令)有实际的、本质的联系和契合。
明扣:文章中有与命题材料主旨(或任务指令)相似的明显的语句。
全扣:标题、开头、主体段落、结尾等处处体现观点。
明晰
一个“眉清目秀”的作文题目,是底蕴深厚的化用或生动美丽的比喻。
一个明确的主旨,使读者一目了然,便于掌握中心,抓住重点,提高阅读效率;使中心突出,给人留下深刻的印象;升华主题,使读者豁然开朗。
一个简化的结构模式。议论文的本论结构以并列式(或层递式)最好,还要有过渡句(或过渡段)。
语言干净利落。句子短小一点,成分清楚,一看便知其义。
感情真挚激越。
充实
巧妙运用素材切题,运用的素材典型、新颖、丰富,语言厚重而富有文化氛围。一篇作文最少应该有三个素材。
从结构上看:一个大事例;一个小事例;一组排比的小事例。
从内容上看:一个正面事例;一个反面事例;一个递进事例。
文采
句式多变,修辞用得精彩,句子有诗意。
精心遣词造句,笔端常带感情,使看似平淡的素材,熠熠生辉。
创新
创新素材运用方法,使观点新、素材新、构思新、语言新。
相关学案
这是一份高考作文之修剪素材,契合论点——备战2023届高考语文高分作文提分计划,共15页。学案主要包含了技法借鉴,原题再现,段落与素材参考,范文展示等内容,欢迎下载使用。
这是一份高考作文万能分论点及运用示例——备战2023届高考语文高分作文提分计划,共14页。学案主要包含了设置分论点的原则,万能分论点的应用方法等内容,欢迎下载使用。
这是一份高考作文对比式分论点拟写方法及运用示例——备战2023届高考语文高分作文提分计划,共17页。学案主要包含了引论,本论等内容,欢迎下载使用。