资料中包含下列文件,点击文件名可预览资料内容
还剩4页未读,
继续阅读
所属成套资源:2023届新疆维吾尔自治区普通高考第三次适应性检测
成套系列资料,整套一键下载
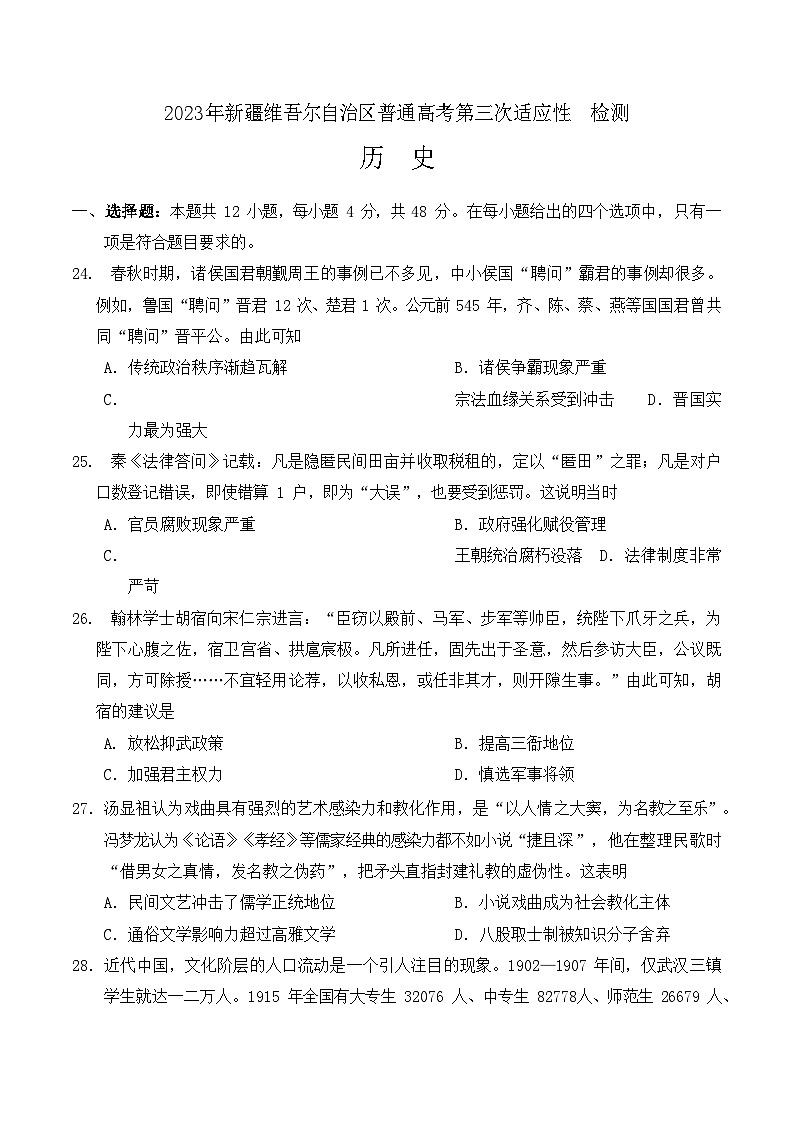
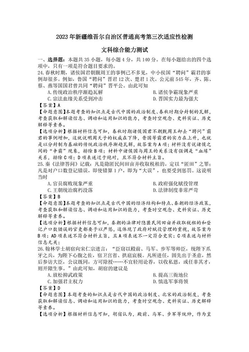
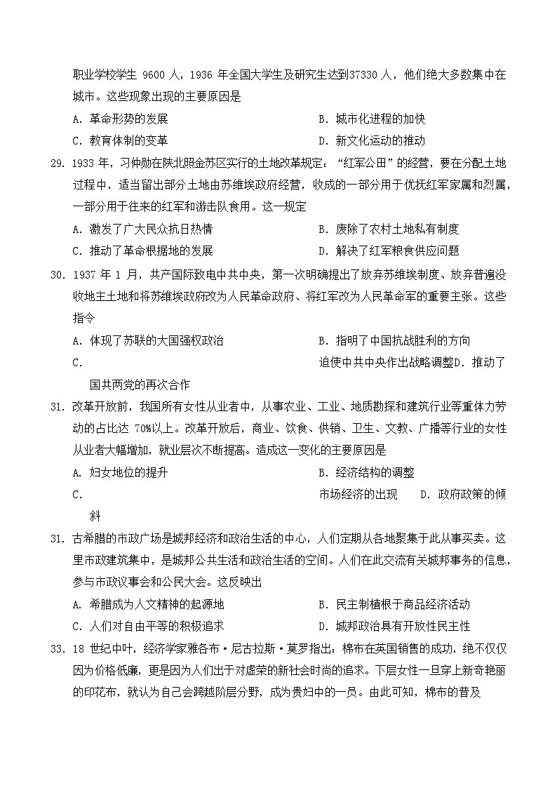
2023届新疆维吾尔自治区普通高考第三次适应性检测文综试题
展开相关试卷
2023届新疆维吾尔自治区高三第三次适应性检测 文综答案:
这是一份2023届新疆维吾尔自治区高三第三次适应性检测 文综答案,共5页。
2023届新疆维吾尔自治区高三第三次适应性检测 文综:
这是一份2023届新疆维吾尔自治区高三第三次适应性检测 文综,共16页。
2023届新疆维吾尔自治区普通高考高三下学期3月第一次适应性检测 文综 PDF版:
这是一份2023届新疆维吾尔自治区普通高考高三下学期3月第一次适应性检测 文综 PDF版,文件包含2023届新疆维吾尔自治区普通高考第一次适应性检测文综试题pdf、文综答案pdf等2份试卷配套教学资源,其中试卷共21页, 欢迎下载使用。

