语文习作:我的植物朋友第2课时教学设计
展开《习作:我的植物朋友》教学设计
评改指导
【教学目标】
1.能够评价、修改自己和同学的习作。
2.欣赏、学习优秀作品以及精彩片段。
【教学重点】
能依据习作评价标准,对习作进行评价、修改。
【教学准备】
学生已完成自己的习作。
【教学过程】
一、习作导入
1.谈话导入:同学们,这节课我们来继续学习习作《我的植物朋友》,你还记得上节课我们提到能用哪些方法把植物朋友介绍清楚吗?
学生交流方法,教师相机板书:有顺序 连起来 用修辞 真感受
这节课,让我们一起修改、完善这次的习作吧!(板书——习作:我的植物朋友 评改指导)
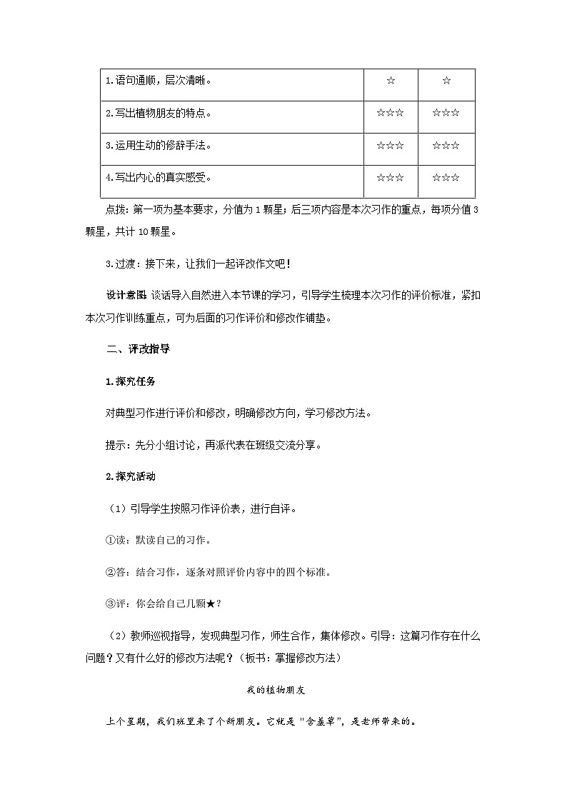
2.引导学生参看教材中的几个习作引导问题,梳理出本次习作的评价标准。(板书:明确评价标准)
预设:
《我的植物朋友》习作评价表★ | ||
评价内容 | 自我评价 | 同桌评价 |
1.语句通顺,层次清晰。 | ☆ | ☆ |
2.写出植物朋友的特点。 | ☆☆☆ | ☆☆☆ |
3.运用生动的修辞手法。 | ☆☆☆ | ☆☆☆ |
4.写出内心的真实感受。 | ☆☆☆ | ☆☆☆ |
点拨:第一项为基本要求,分值为1颗星;后三项内容是本次习作的重点,每项分值3颗星,共计10颗星。
3.过渡:接下来,让我们一起评改作文吧!
设计意图:谈话导入自然进入本节课的学习,引导学生梳理本次习作的评价标准,紧扣本次习作训练重点,可为后面的习作评价和修改作铺垫。
二、评改指导
1.探究任务
对典型习作进行评价和修改,明确修改方向,学习修改方法。
提示:先分小组讨论,再派代表在班级交流分享。
2.探究活动
(1)引导学生按照习作评价表,进行自评。
①读:默读自己的习作。
②答:结合习作,逐条对照评价内容中的四个标准。
③评:你会给自己几颗★?
(2)教师巡视指导,发现典型习作,师生合作,集体修改。引导:这篇习作存在什么问题?又有什么好的修改方法呢?(板书:掌握修改方法)
我的植物朋友
上个星期,我们班里来了个新朋友。它就是“含羞草”,是老师带来的。
含羞草矮矮的,很普通。含羞草是绿色的。碰到它的叶子会合拢。
我在网上查阅了资料,原来含羞草里面有一个叫叶枕的东西,那里面有充足的水分。当我轻轻碰它时,水分就跑到别的叶子里去了。
含羞草上的茎分为两种。一种就是老茎,还有一种是嫩茎。老茎是褐色的,嫩茎是淡绿色的。老茎上的刺硬硬的,嫩茎上的刺还比较软。
这就是我的植物朋友。
①理一理,让句子更有条理。(板书:理一理,让句子更有条理。)
出示片段1:含羞草矮矮的,很普通。含羞草是绿色的。碰到它的叶子会合拢。
含羞草上的茎分为两种。一种就是老茎,还有一种是嫩茎。老茎是褐色的,嫩茎是淡绿色的。老茎上的刺硬硬的,嫩茎上的刺还比较软。
引导思考:这两部分可以怎样修改?
修改范例1:含羞草矮矮的,很普通。它的茎分为两种。一种就是老茎,还有一种是嫩茎。老茎是褐色的,上面的刺硬硬的;另一种淡绿色的就是嫩茎,上面的刺还比较软。含羞草是绿色的。碰到它的叶子会合拢。
引导思考:“含羞草矮矮的,很普通”是从整体上看的,而茎、叶则是关注细节。可以怎样将两部分连接得更自然呢?
再次修改范例1:含羞草看起来不起眼,从远处看矮矮的,很普通。如果从近处看它,能看到它的茎有两种不同的颜色。老茎是褐色的,上面的刺硬硬的;另一种淡绿色的就是嫩茎,上面的刺还比较软。含羞草是绿色的。碰到它的叶子会合拢。
教师点拨:描写植物外形的部分可以整合在一起写,并且根据从茎到叶的顺序描写,会让介绍更有条理。根据从远到近的顺序进行介绍,也使读者更有画面感。
②加一加,让观察更加真实。(板书:加一加,让观察更加真实。)
出示片段2:老茎是褐色的,上面的刺硬硬的;另一种淡绿色的就是嫩茎,上面的刺还比较软。
引导思考:怎样修改可以让感受更真实?
修改范例2:老茎是褐色的,上面的刺硬硬的;另一种淡绿色的就是嫩茎,摸上去毛茸茸的。
出示片段3:我在网上查阅了资料,原来含羞草里面有一个叫叶枕的东西,那里面有充足的水分。
引导思考:如何融入自己的想法?
修改范例3:“含羞草为什么会害羞?”我刚刚在网上查阅了资料,原来含羞草里面有一个叫叶枕的东西,那里面有充足的水分。
教师点拨:在描写植物朋友时,加入自己的真实感受,就会使语句更加生动,更富有感染力。
③扩一扩,让描写更加具体。(板书:扩一扩,让描写更加具体。)
出示片段4:碰到它的叶子会合拢。
引导思考:叶子会怎样合拢?速度有快慢吗?每次合拢都是一样的吗?
修改范例4:当我轻轻碰含羞草时,它的叶子就会慢慢地合拢;当我使劲点它时,它的叶子就会快速合拢,每次都不一样呢。
出示片段5:当我轻轻碰它时,水分就跑到别的叶子里去了。
引导思考:当水分跑到别的叶子里去时,含羞草会发生什么变化呢?
修改范例5:当我轻轻碰它时,水分就跑到别的叶子里去了。渐渐地,它就垂下了头。
教师点拨:描写时运用扩一扩的方式,在原句子的基础上运用比喻、拟人等修辞手法,使描写更加具体,语言更加生动、形象。
④整体出示修改后的习作,引导:你觉得修改后的习作达到习作要求了吗?
我的植物朋友
上个星期,我们班里来了个新朋友。它就是“含羞草”,是老师带来的。
含羞草看起来不起眼,从远处看矮矮的,很普通。如果从近处看它,能看到它的茎有两种不同的颜色。老茎是褐色的,上面的刺硬硬的;另一种淡绿色的就是嫩茎,摸上去毛茸茸的。含羞草的叶片像一根根羽毛排列着,整齐得仿佛是一群士兵。当我轻轻碰含羞草时,它的叶子就会慢慢地合拢;当我使劲点它时,它的叶子就会快速合拢,每次都不一样呢。
“含羞草为什么会害羞?”我刚刚在网上查阅了资料,原来含羞草里面有一个叫叶枕的东西,那里面有充足的水分。当我轻轻碰它时,水分就跑到别的叶子里去了。渐渐地,它就垂下了头。
这就是我的植物朋友。
点拨:小作者从外形和变化两方面来介绍含羞草。外形描写按照由远及近的顺序,从茎到叶有条理地介绍了含羞草的外形特点。描写外形时观察仔细、描写细致,并融入了自己的真实感受。在描写时语言生动,运用了比喻的修辞,把叶子比作了羽毛和排列整齐的士兵,把含羞草叶片的特点生动具体地展示了出来。整篇文章描写得活泼、生动。
(3)练一练,出示典型习作片段,小组合作,修改语段。
我的植物朋友是美杏锦,它的叶片厚厚的,叶子的正面比较光滑,背面呈三角形状凸起,颜色是粉红带点淡青色。
①引导:谁能说说这个习作片段存在什么问题?
预设1:只从一个角度描写植物。
预设2:描写不够生动,语言很普通,没有感染力。
预设3:描写时顺序有点杂乱。
②追问:你能给出具体的修改建议吗?
预设1:可以从多个角度描写。比如闻一闻、摸一摸等。
预设2:可以加一些修辞手法,比如比喻、拟人、排比等等。
预设3:可以按照一定的顺序写,比如叶片的正面和背面,或者是叶尖和叶边。
③小组讨论、修改,并推选代表读一读修改后的片段。
修改预设:我的植物朋友是美杏锦,它的叶片有点肥厚,正面比较光滑,像玉石一样。叶尖上的颜色是粉中带点淡青色,叶片的两侧是粉红色的。闻一下,它还有茶叶的清香呢。
④过渡:同学们,我们按照习作评价表评价了自己的习作,分析了一篇典型习作,也做了一次习作片段修改练习,接下来请大家将学到的评改方法运用到自己和同桌的习作中去吧!
设计意图:在选取典型习作时,尽量选择学生写给本班同学的习作,并让当事双方现场进行口语交际,使作文能够真正体现其交际功能,激发学生习作的兴趣,营造良好的班级氛围。
三、习作分享
1.互评互改,分享习作。(板书:评改、分享习作)
提示:同桌之间阅读、评价、修改习作,并推荐佳作或精彩语段在班级分享。
(1)同桌之间互评交流,并给出修改建议,学生尝试修改自己的习作。
①读:阅读同桌的习作。
②找:结合习作,逐条对照评价内容中四个标准。
③评:你会给几颗★?
④写:你有什么修改建议?
(2)学生修改完习作后,同桌推荐佳作或精彩语段,在班级交流分享。
2.教师小结:通过这次习作评改课,我们明确了本次习作的评价标准,掌握了“理一理”“加一加”“扩一扩”的修改方法。在互评互改、分享习作的活动中,也欣赏了同学们的精彩作品。观察类的作文,除了要观察仔细,还要融入自己观察时的真实感受,这样才能有感染力。接下来,我们一起欣赏一篇佳作《美丽的桃花》吧!
设计意图:通过相互评改,能引导学生审视自己和同学的习作,在交流中反复修改,巩固学到的评改方法。而习作分享活动,能丰富学生的阅读面,扩宽学生的写作思路,帮助学生得到一些习作的灵感。
四、佳作赏析
1.出示与本次习作主题“我的植物朋友”相关的习作例文供学生阅读。
范例:
美丽的桃花
春姑娘来了,桃花露出了笑脸。我和妈妈来到公园欣赏桃花。①
远远望去,桃树红绿相间,花和叶子交错而生,像是用彩线编织成的锦缎。这种美吸引着我前去看个究竟。渐渐走近,我才将花和叶子分开。再近些②,就能看到花瓣颜色深浅不一,就像是红墨经过雨水浸染一样渲染开来。桃花也不都是红的,也有粉的。错落有致的颜色,让人联想到成熟后深红里透着浅红和浅绿的桃子。
每朵桃花都有五个小小的花瓣,就像一只美丽的蝴蝶。一朵朵粉色的桃花好像一朵朵彩云,从地面升起。有的才展开两三片花瓣儿,好像一个个可爱的小姑娘。有的花瓣儿全展开了,好像一位美丽的少女在枝头翩翩起舞。有的还是花骨朵儿,好像一个胖娃娃坐在枝头哈哈笑。③
我发现桃花已经开了很多了,但是桃树的叶子却没有那么茂密。爸爸告诉我:“等桃花快要凋谢的时候,叶子才会茂盛。你看!有的桃花快要凋谢了,它们下面会长出一个绿色的小圆球。等到夏天,这些小圆球就会变成又大又甜的桃子。”我听得口水都要流出来了,等到夏天,我还要来这里摘桃子。
看着,想着,我觉得我也变成了一朵美丽的桃花,穿着粉色的衣裳,站在阳光里。小蜜蜂飞过来,告诉我采蜜的快乐。小鸟飞过来,告诉我飞行的快乐……④
虽然桃花不像梅花那样不怕寒冷,也不像牡丹一样富贵,但它有着不一样的美。美丽的桃花默默在春天开放,等到夏天,为人们献出甜美的果实。
我爱美丽的桃花,更爱这夺目的春天!⑤
2.师生合作,简单分析范例,教师对这篇范例进行整体评价。
批注:
①开篇点题,引出习作对象。
②按照从远到近、先整体后部分的顺序描写桃花。
③运用比喻详细描写了桃花的各种形态,生动形象。
④想象奇特,读者仿佛与作者一起置身其中。
⑤结尾抒发喜爱之情。
总评:小作者去公园观赏桃花,运用比喻等修辞手法生动细致地描写了桃花开放的美丽景象,让人如闻其香,如临其境,真切感受到桃花的美,春天的美!
设计意图:引导学生学习优秀作品,帮助学生扩大阅读面,同时在赏析活动中,让学生进一步感受写人文章的写作特点。
五、布置作业
再次修改、誊抄自己的习作。
【板书设计】
习作:我的植物朋友
评改指导
明确评价标准 掌握修改方法 评改、分享习作
人教部编版三年级下册蜜蜂第2课时教学设计: 这是一份人教部编版三年级下册蜜蜂第2课时教学设计,共7页。教案主要包含了教学目标,教学重点,教学难点,教学过程,板书设计等内容,欢迎下载使用。
人教部编版三年级下册习作:我做了一项小实验第2课时教案: 这是一份人教部编版三年级下册习作:我做了一项小实验第2课时教案,共6页。教案主要包含了教学目标,教学重点,教学准备,教学过程,板书设计等内容,欢迎下载使用。
小学语文人教部编版三年级下册习作:看图画,写一写第2课时教学设计: 这是一份小学语文人教部编版三年级下册习作:看图画,写一写第2课时教学设计,共9页。教案主要包含了教学目标,教学重点,教学准备,教学过程,板书设计等内容,欢迎下载使用。

