初中地理湘教版八年级下册第一节 四大地理区域的划分当堂达标检测题
展开
这是一份初中地理湘教版八年级下册第一节 四大地理区域的划分当堂达标检测题,共8页。试卷主要包含了选择题(共28分,填空题(共10分,判断题(共14分,解答题(共48分等内容,欢迎下载使用。
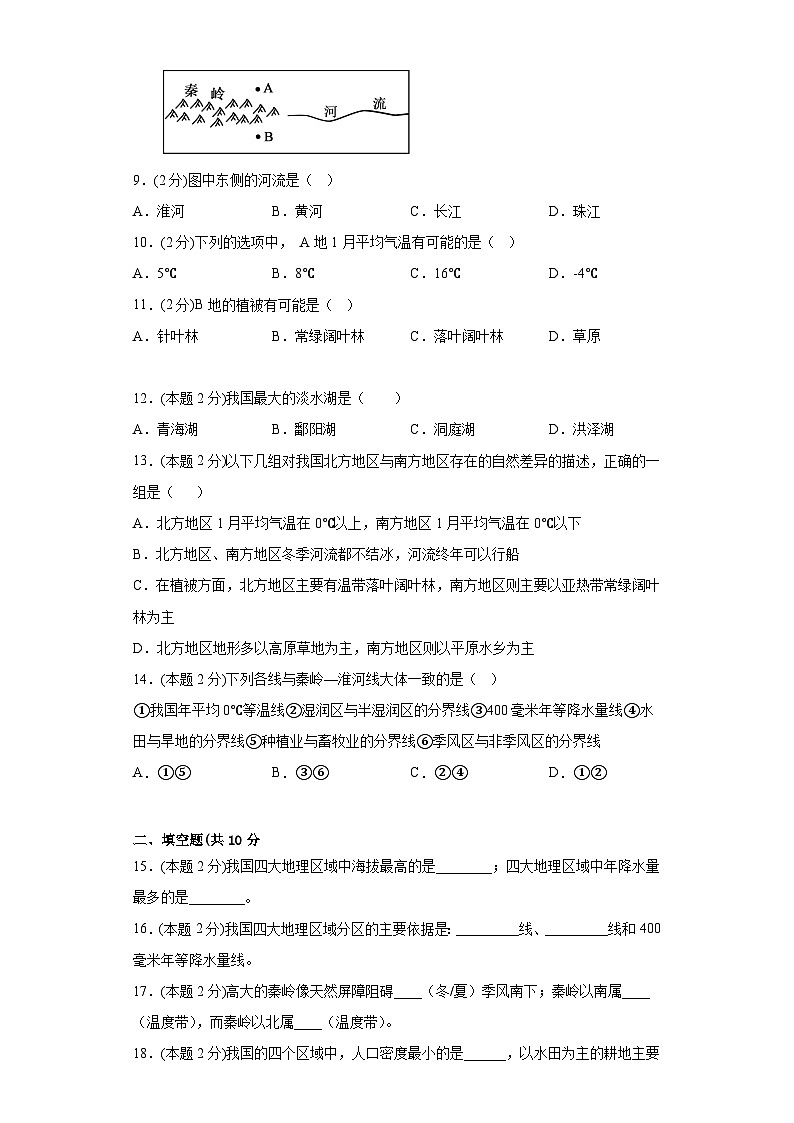
5.1四大地理区域的划分提升练习湘教版地理八年级下册学校:___________姓名:___________班级:___________考号:___________ 一、选择题(共28分1.(本题2分)下列我国所实施的工程中,有利于西部地区经济发展的是( ) ①南水北调工程 ②北煤南运工程 ③青藏铁路工程 ④西气东输工程 ⑤西电东送A.①②③ B.②③④C.②④⑤ D.③④⑤(本题4分)下图为我国四大地理区域示意图,读下图完成下面小题。2.(2分)确定界线A考虑的主导因素是( )A.气候 B.土壤 C.地形 D.植被3.(2分)界线B是我国一条重要的地理分界线,它相当于( )A.我国400mm年等降水量线 B.我国800mm年等降水量线C.我国地势一、二级阶梯的分界线 D.我国半干旱区和半湿润区的分界线 4.(本题2分)下列以秦岭﹣淮河为地理分界线的是( )A.暖温带与亚热带 B.亚热带与热带C.半干旱区与半湿润区 D.干旱区与半干旱区5.(本题2分)与秦岭—淮河—线相吻合的界线是( )A.季风区与非季风区的分界线 B.1月0℃等温线C.东西部人口分界线 D.半湿润与半干旱地区的分界线(本题4分)读秦岭—淮河一线图,完成下面小题。6.(2分)图中的西侧山脉和东侧河流构成了我国重要的地理分界线,其中东侧的河流是( )A.黄河 B.淮河C.长江 D.珠江7.(2分)图中甲地区及其以北的耕地类型是(A)A.旱地 B.水田C.湿地 D.林地 8.(本题2分)《中国诗词大会》点燃国人对诗词的热情。以下诗词描述正确的是( )A.甲区域——日出江花红胜火,春来江水绿如蓝B.乙区域——长江春水绿堪染,莲叶出水大如钱C.丙区域——草长莺飞二月天,拂堤杨柳醉春烟D.丁区域——羌笛何须怨杨柳,春风不度玉门关(本题6分)下图中,秦岭与我国某一河流组成我国东部重要的地理界线,A、B两点分布在秦岭的南北两侧,读图完成下面小题。9.(2分)图中东侧的河流是( )A.淮河 B.黄河 C.长江 D.珠江10.(2分)下列的选项中, A地1月平均气温有可能的是( )A.5℃ B.8℃ C.16℃ D.-4℃11.(2分)B地的植被有可能是( )A.针叶林 B.常绿阔叶林 C.落叶阔叶林 D.草原 12.(本题2分)我国最大的淡水湖是( )A.青海湖 B.鄱阳湖 C.洞庭湖 D.洪泽湖13.(本题2分)以下几组对我国北方地区与南方地区存在的自然差异的描述,正确的一组是( )A.北方地区1月平均气温在0℃以上,南方地区1月平均气温在0℃以下B.北方地区、南方地区冬季河流都不结冰,河流终年可以行船C.在植被方面,北方地区主要有温带落叶阔叶林,南方地区则主要以亚热带常绿阔叶林为主D.北方地区地形多以高原草地为主,南方地区则以平原水乡为主14.(本题2分)下列各线与秦岭—淮河线大体一致的是( )①我国年平均0℃等温线②湿润区与半湿润区的分界线③400毫米年等降水量线④水田与旱地的分界线⑤种植业与畜牧业的分界线⑥季风区与非季风区的分界线A.①⑤ B.③⑥ C.②④ D.①② 二、填空题(共10分15.(本题2分)我国四大地理区域中海拔最高的是________;四大地理区域中年降水量最多的是________。16.(本题2分)我国四大地理区域分区的主要依据是:_________线、_________线和400毫米年等降水量线。17.(本题2分)高大的秦岭像天然屏障阻碍____(冬/夏)季风南下;秦岭以南属____(温度带),而秦岭以北属____(温度带)。18.(本题2分)我国的四个区域中,人口密度最小的是______,以水田为主的耕地主要位于_______地区。19.(本题2分)综合___________、___________、__________的特点,可以把我国划分为四大地理区域。 三、判断题(共14分20.(本题2分)我国北方地区与西北地区分界线的确定,主导因素是气候差异A.正确 B.错误(本题6分)读外国人眼中的“无色中国”,判断下面小题21.(2分)日本小朋友说:“我在‘金色中国’看到了成片的麦田,我的家乡主要种水稻” ( )22.(2分)法国小朋友说:“我在‘黄色中国’的蒙古包内,品尝了牧民自己酿造的青稞酒,让我想起了家乡的葡萄酒。” ( )23.(2分)“银色中国”的自然环境特征是“高”“寒”,因而本地区的地热资源丰富。 ( ) 24.(本题2分)秦岭淮河一线大致与0℃等温线一致。_____25.(本题2分)我国四大地理区域的划分依据综合了地理位置、自然地理、人文地理的特点。26.(本题2分)400㎜年等降水量线把中国大致划分为东南和西北两大部分。 ( ) 四、解答题(共48分27.(本题15分)2017年春晚,设北京主会场和西昌、哈尔滨、桂林、上海四大分会场,分会场分别展示了“火”、“冰”、“ 山水”、“国际大都市范儿”四种元素。左图是我国四大地理区域图,右图为景观图。读图完成下列问题。(1)哈尔滨分会场位于四大地理区域中的 地区,舞台展示的是 元素,判断的主要理由是 。(2)西昌是我国四大卫星发射基地之一,10月至次年5月是最佳发射季节,该地为亚热带季风气候,冬季降水少,多 天气,有利于卫星发射。(3)桂林以“自然山水”作为春晚舞台背景,该地的“水” (有/无)结冰现象,地形以山地、 为主,景色优美。(4)拥有“国际大都市范儿”的是 分会场,它位于 (河流)的入海口,它的“国际范”对区域经济发展有巨大的辐射带动作用。 (5)确定界线甲考虑的主导因素是 ,图中序号表示的景观属于A地区的是 。28.(本题15分)读图,回答下列问题。(1)把相应的数字填入适当的位置:人口分布线_______;地势一、二阶梯分界线_______;地势二、三级阶梯分界线_______;水田与旱地分界线_______。(2)写出图中字母所代表的海域:A_______海;B_______海峡。29.(本题18分)读我国地形分布简图,完成下列问题。(1)填写图中字母所代表的地形区名称:A是_____,B是_____,C是_____。(2)填写图中数字序号所代表的山脉名称:①是_____,②是_____。(3)秦岭——淮河一线是我国的一条重要地理分界线,请列举两条说明。
参考答案:1.D2.C 3.B 4.A5.B6.B 7.A 8.B9.A 10.D 11.B 12.B13.C14.C15. 青藏地区 南方地区 16. 秦岭﹣淮河 青藏高原边缘17. 冬 亚热带 暖温带18. 青藏 南方19. 地理位置 自然地理 人文地理20.A21.正确 22.错误 23.错误 24.错误25.正确26.正确27.(1)北方 冰 春节期间(冬季), 气温低(气候寒冷) (2)晴朗(3)无 丘陵 (4)上海 长江(5)地形地势 ①28. ② ① ④ ③ 南 台湾29.(1)内蒙古高原;塔里木盆地;四川盆地;(2)太行山;天山;(3)亚热带与暖温带的分界线;冬季,此线以南气温在0℃以上,以北气温在0℃以下;一月0℃等温线经过的地方;湿润地区与半湿润地区的分界线;800毫米等降水量线经过的地方;亚热带季风气候与温带季风气候的分界线等。(任意两点)
相关试卷
这是一份初中地理湘教版八年级下册第五章 中国的地域差异第一节 四大地理区域的划分当堂检测题,共10页。试卷主要包含了选择题,综合题等内容,欢迎下载使用。
这是一份湘教版八年级下册第一节 四大地理区域的划分课堂检测,文件包含51四大地理区域的划分分层练原卷版-八年级地理下册同步精品课堂湘教版docx、51四大地理区域的划分分层练解析版-八年级地理下册同步精品课堂湘教版docx等2份试卷配套教学资源,其中试卷共15页, 欢迎下载使用。
这是一份初中地理湘教版八年级下册第一节 四大地理区域的划分优秀精练,文件包含同步讲义湘教版地理八年级下册--51四大地理区域的划分学生版docx、同步讲义湘教版地理八年级下册--51四大地理区域的划分教师版docx等2份试卷配套教学资源,其中试卷共16页, 欢迎下载使用。

