专题02 细胞的能量与代谢-十年(2012-2021)高考生物真题分项汇编(全国通用)(教师版)
展开
这是一份专题02 细胞的能量与代谢-十年(2012-2021)高考生物真题分项汇编(全国通用)(教师版),共68页。
专题02 细胞的代谢
【2021年】
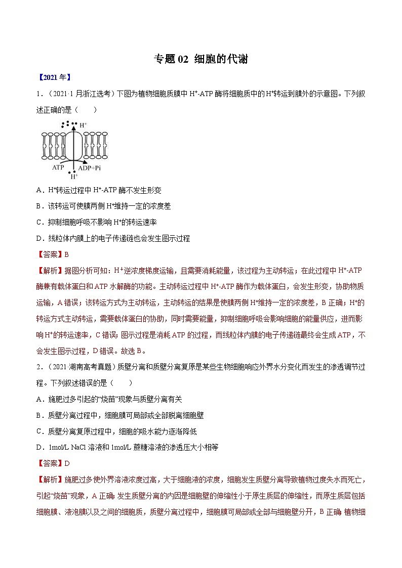
1.(2021·1月浙江选考)下图为植物细胞质膜中H+-ATP酶将细胞质中的H+转运到膜外的示意图。下列叙述正确的是( )
A.H+转运过程中H+-ATP酶不发生形变
B.该转运可使膜两侧H+维持一定的浓度差
C.抑制细胞呼吸不影响H+的转运速率
D.线粒体内膜上的电子传递链也会发生图示过程
【答案】B
【解析】据图分析可知:H+逆浓度梯度运输,且需要消耗能量,该过程为主动转运;在此过程中H+-ATP酶兼有载体蛋白和ATP水解酶的功能。主动转运过程中H+-ATP酶作为载体蛋白,会发生形变,协助物质运输,A错误;该转运方式为主动转运,主动转运的结果是使膜两侧H+维持一定的浓度差,B正确;H+的转运方式主动转运,需要载体蛋白的协助,同时需要能量,抑制细胞呼吸会影响细胞的能量供应,进而影响H+的转运速率,C错误;图示过程是消耗ATP的过程,而线粒体内膜的电子传递链最终会生成ATP,不会发生图示过程,D错误。故选B。
2.(2021·湖南高考真题)质壁分离和质壁分离复原是某些生物细胞响应外界水分变化而发生的渗透调节过程。下列叙述错误的是( )
A.施肥过多引起的“烧苗”现象与质壁分离有关
B.质壁分离过程中,细胞膜可局部或全部脱离细胞壁
C.质壁分离复原过程中,细胞的吸水能力逐渐降低
D.1mol/L NaCl溶液和1mol/L蔗糖溶液的渗透压大小相等
【答案】D
【解析】施肥过多使外界溶液浓度过高,大于细胞液的浓度,细胞发生质壁分离导致植物过度失水而死亡,引起“烧苗”现象,A正确;发生质壁分离的内因是细胞壁的伸缩性小于原生质层的伸缩性,而原生质层包括细胞膜、液泡膜以及之间的细胞质,质壁分离过程中,细胞膜可局部或全部与细胞壁分开,B正确;植物细胞在发生质壁分离复原的过程中,因不断吸水导致细胞液的浓度逐渐降低,与外界溶液浓度差减小,细胞的吸水能力逐渐降低,C正确;溶液渗透压的大小取决于单位体积溶液中溶质微粒的数目,1mol/L的NaCl溶液和1mol/L的葡萄糖溶液的渗透压不相同,因NaCl溶液中含有钠离子和氯离子,故其渗透压高于葡萄糖溶液,D错误。故选D。
3.(2021·湖南高考真题)某些蛋白质在蛋白激酶和蛋白磷酸酶的作用下,可在特定氨基酸位点发生磷酸化和去磷酸化,参与细胞信号传递,如图所示。下列叙述错误的是( )
A.这些蛋白质磷酸化和去磷酸化过程体现了蛋白质结构与功能相适应的观点
B.这些蛋白质特定磷酸化位点的氨基酸缺失,不影响细胞信号传递
C.作为能量“通货”的ATP能参与细胞信号传递
D.蛋白质磷酸化和去磷酸化反应受温度的影响
【答案】B
【解析】分析图形,在信号的刺激下,蛋白激酶催化ATP将蛋白质磷酸化,形成ADP和磷酸化的蛋白质,使蛋白质的空间结构发生改变;而蛋白磷酸酶又能催化磷酸化的蛋白质上的磷酸基团脱落,形成去磷酸化的蛋白质,从而使蛋白质空间结构的恢复。通过蛋白质磷酸化和去磷酸化改变蛋白质的空间结构,进而来实现细胞信号的传递,体现出蛋白质结构与功能相适应的观点,A正确;如果这些蛋白质特定磷酸化位点的氨基酸缺失,将会使该位点无法磷酸化,进而影响细胞信号的传递,B错误;根据题干信息:进行细胞信息传递的蛋白质需要磷酸化才能起作用,而ATP为其提供了磷酸基团和能量,从而参与细胞信号传递,C正确;温度会影响蛋白激酶和蛋白磷酸酶的活性,进而影响蛋白质磷酸化和去磷酸化反应,D正确。故选B。
4.(2021·广东高考真题)保卫细胞吸水膨胀使植物气孔张开。适宜条件下,制作紫鸭跖草叶片下表皮临时装片,观察蔗糖溶液对气孔开闭的影响,图为操作及观察结果示意图。下列叙述错误的是( )
A.比较保卫细胞细胞液浓度,③处理后>①处理后
B.质壁分离现象最可能出现在滴加②后的观察视野中
C.滴加③后有较多水分子进入保卫细胞
D.推测3种蔗糖溶液浓度高低为②>①>③
【答案】A
【解析】气孔是由两两相对而生的保卫细胞围成的空腔,它的奇妙之处在于能够自动的开闭。气孔是植物体蒸腾失水的“门户”,也是植物体与外界进行气体交换的“窗口”。气孔的张开和闭合受保卫细胞的控制。
分析图示:滴加蔗糖溶液①后一段时间,保卫细胞气孔张开一定程度,说明保卫细胞在蔗糖溶液①中吸收一定水分;滴加蔗糖溶液②后一段时间,保卫细胞气孔关闭,说明保卫细胞在蔗糖溶液②中失去一定水分,滴加蔗糖溶液③后一段时间,保卫细胞气孔张开程度较大,说明保卫细胞在蔗糖溶液③中吸收水分多,且多于蔗糖溶液①,由此推断三种蔗糖溶液浓度大小为:②>①>③。通过分析可知,①细胞处吸水量少于③处细胞,说明保卫细胞细胞液浓度①处理后>③处理后,A错误;②处细胞失水,故质壁分离现象最可能出现在滴加②后的观察视野中,B正确;滴加③后细胞大量吸水,故滴加③后有较多水分子进入保卫细胞,C正确;通过分析可知,推测3种蔗糖溶液浓度高低为②>①>③,D正确。故选A。
5.(2021·河北高考真题)人体成熟红细胞能够运输O2和CO2,其部分结构和功能如图,①~⑤表示相关过程。下列叙述错误的是( )
A.血液流经肌肉组织时,气体A和B分别是CO2和O2
B.①和②是自由扩散,④和⑤是协助扩散
C.成熟红细胞通过无氧呼吸分解葡萄糖产生ATP,为③提供能量
D.成熟红细胞表面的糖蛋白处于不断流动和更新中
【答案】D
【解析】根据题意可知,红细胞能运输O2和CO2,肌肉细胞进行有氧呼吸时,消耗O2,产生CO2,可以判断气体A和B分别是CO2和O2,A正确;①和②表示气体进出红细胞,一般气体等小分子进出细胞的方式为自由扩散,④是载体蛋白运输葡萄糖进入红细胞,顺浓度梯度,不需要消耗能量,为协助扩散,⑤是H2O通过水通道蛋白进入红细胞,属于协助扩散,B正确;③为红细胞通过消耗能量主动吸收K+排出Na+,成熟红细胞没有线粒体,不能进行有氧呼吸,只能通过无氧呼吸分解葡萄糖产生ATP,为③提供能量,C正确;成熟红细胞没有核糖体,不能再合成新的蛋白质,细胞膜上的糖蛋白不能更新,糖蛋白存在于细胞膜的外表面,由于细胞膜具有流动性,其表面的糖蛋白处于不断流动中,D错误。故选D。
6.(2021·1月浙江选考)苹果果实成熟到一定程度,呼吸作用突然增强,然后又突然减弱,这种现象称为呼吸跃变,呼吸跃变标志着果实进入衰老阶段。下列叙述正确的是( )
A.呼吸作用增强,果实内乳酸含量上升
B.呼吸作用减弱,糖酵解产生的CO2减少
C.用乙烯合成抑制剂处理,可延缓呼吸跃变现象的出现
D.果实贮藏在低温条件下,可使呼吸跃变提前发生
【答案】C
【解析】苹果果实细胞无氧呼吸不产生乳酸,产生的是酒精和二氧化碳,A错误;糖酵解属于细胞呼吸第一阶段,在糖酵解的过程中,1 个葡萄糖分子被分解成 2 个含 3 个碳原子的化合物分子,分解过程中释放出少量能量, 形成少量 ATP,故糖酵解过程中没有CO2产生,B错误;乙烯能促进果实成熟和衰老,因此用乙烯合成抑制剂处理,可延缓细胞衰老,从而延缓呼吸跃变现象的出现,C正确;果实贮藏在低温条件下,酶的活性比较低,细胞更不容易衰老,能延缓呼吸跃变现象的出现,D错误。故选C。
7.(2021·广东高考真题)秸杆的纤维素经酶水解后可作为生产生物燃料乙醇的原料,生物兴趣小组利用自制的纤维素水解液(含5%葡萄糖)培养酵母菌并探究细胞呼吸(如图)。下列叙述正确的是( )
A.培养开始时向甲瓶中加入重铬酸钾以便检测乙醇生成
B.乙瓶的溶液由蓝色变成红色,表明酵母菌已产生了CO2
C.用甲基绿溶液染色后可观察到酵母菌中线粒体的分布
D.实验中增加甲瓶的酵母菌数量不能提高乙醇最大产量
【答案】D
【解析】图示为探究酵母菌进行无氧呼吸的装置示意图。酵母菌无氧呼吸的产物是乙醇和CO2。检测乙醇的方法是:橙色的重铬酸钾溶液,在酸性条件下与乙醇发生化学反应,变成灰绿色。检测CO2的方法是:CO2可以使澄清的石灰水变混浊,也可以使溴麝香草酚蓝水溶液由蓝变绿再变黄。检测乙醇的生成,应取甲瓶中的滤液2mL注入到试管中,再向试管中加入0.5mL溶有0.1g重铬酸钾的浓硫酸溶液,使它们混合均匀,观察试管中溶液颜色的变化,A错误;CO2可以使溴麝香草酚蓝水溶液由蓝变绿再变黄,因此乙瓶的溶液不会变成红色,B错误; 健那绿染液是专一性染线粒体的活细胞染料,可使活细胞中的线粒体呈现蓝绿色,而细胞质接近无色,因此用健那绿染液染色后可观察到酵母菌中线粒体的分布,C错误;乙醇最大产量与甲瓶中葡萄糖的量有关,因甲瓶中葡萄糖的量是一定,因此实验中增加甲瓶的醇母菌数量不能提高乙醇最大产量,D正确。故选D。
8.(2021·广东高考真题)与野生型拟南芥WT相比,突变体t1和t2在正常光照条件下,叶绿体在叶肉细胞中的分布及位置不同(图a,示意图),造成叶绿体相对受光面积的不同(图b),进而引起光合速率差异,但叶绿素含量及其它性状基本一致。在不考虑叶绿体运动的前提下,下列叙述错误的是( )
A.t2比t1具有更高的光饱和点(光合速率不再随光强增加而增加时的光照强度)
B.t1比t2具有更低的光补偿点(光合吸收CO2与呼吸释放CO2等量时的光照强度)
C.三者光合速率的高低与叶绿素的含量无关
D.三者光合速率的差异随光照强度的增加而变大
【答案】D
【解析】光照强度影响光合作用强度的曲线:由于绿色植物每时每刻都要进行细胞呼吸,所以在光下测定植物光合强度时,实际测得的数值应为光合作用与细胞呼吸的代数和(称为“表观光合作用强度")。如下图:
A表示植物呼吸作用强度,A点植物不进行光合作用,B点表示光补偿点,C点表示光饱和点。
图1可知,t1较多的叶绿体分布在光照下,t2较少的叶绿体分布在光照下,由此可推断,t2比t1具有更高的光饱和点(光合速率不再随光强增加而增加时的光照强度),A正确;图1可知,t1较多的叶绿体分布在光照下,t2较少的叶绿体分布在光照下,由此可推断,t1比t2具有更低的光补偿点(光合吸收CO2与呼吸释放CO2等量时的光照强度),B正确;通过题干信息可知,三者的叶绿素含量及其它性状基本一致,由此推测,三者光合速率的高低与叶绿素的含量无关,C正确;三者光合速率的差异,在一定光照强度下,随光照强度的增加而变大,但是超过光的饱和点,再增大光照强度三者光合速率的差异不再变化,D错误。故选D。
9.(2021·全国乙卷高考真题)某同学将酵母菌接种在马铃薯培养液中进行实验,不可能得到的结果是( )
A.该菌在有氧条件下能够繁殖
B.该菌在无氧呼吸的过程中无丙酮酸产生
C.该菌在无氧条件下能够产生乙醇
D.该菌在有氧和无氧条件下都能产生CO2
【答案】B
【解析】酵母菌有细胞核,是真菌生物,其代谢类型是异氧兼性厌氧型,与无氧条件相比,在有氧条件下,产生的能量多,酵母菌的增殖速度快,A不符合题意;酵母菌无氧呼吸在细胞质基质中进行,无氧呼吸第一阶段产生丙酮酸、还原性的氢,并释放少量的能量,第二阶段丙酮酸被还原性氢还原成乙醇,并生成二氧化碳,B符合题意,C不符合题意;酵母菌有氧呼吸和无氧呼吸都在第二阶段生成CO2,D不符合题意。
故选B。
10.(2021·湖南高考真题)绿色植物的光合作用是在叶绿体内进行的一系列能量和物质转化过程。下列叙述错误的是( )
A.弱光条件下植物没有O2的释放,说明未进行光合作用
B.在暗反应阶段,CO2不能直接被还原
C.在禾谷类作物开花期剪掉部分花穗,叶片的光合速率会暂时下降
D.合理密植和增施有机肥能提高农作物的光合作用强度
【答案】A
【解析】弱光条件下植物没有氧气的释放,有可能是光合作用强度小于或等于呼吸作用强度,光合作用产生的氧气被呼吸作用消耗完,此时植物虽然进行了光合作用,但是没有氧气的释放,A错误;二氧化碳性质不活泼,在暗反应阶段,一个二氧化碳分子被一个C5分子固定以后,很快形成两个C3分子,在有关酶的催化作用下,C3接受ATP释放的能量并且被[H]还原,因此二氧化碳不能直接被还原,B正确;在禾谷类作物开花期减掉部分花穗,光合作用产物输出受阻,叶片的光合速率会暂时下降,C正确;合理密植可以充分利用光照,增施有机肥可以为植物提供矿质元素和二氧化碳,这些措施均能提高农作物的光合作用强度,D正确;故选A。
11.(2021·湖南高考真题)下列有关细胞呼吸原理应用的叙述,错误的是( )
A.南方稻区早稻浸种后催芽过程中,常用40℃左右温水淋种并时常翻种,可以为种子的呼吸作用提供水分、适宜的温度和氧气
B.农作物种子入库贮藏时,在无氧和低温条件下呼吸速率降低,贮藏寿命显著延长
C.油料作物种子播种时宜浅播,原因是萌发时呼吸作用需要大量氧气
D.柑橘在塑料袋中密封保存,可以减少水分散失、降低呼吸速率,起到保鲜作用
【答案】B
【分析】
【解析】南方稻区早稻浸种后催芽过程中,“常用40℃左右温水淋种”可以为种子的呼吸作用提供水分和适宜的温度,“时常翻种”可以为种子的呼吸作用提供氧气,A正确;种子无氧呼吸会产生酒精,因此,农作物种子入库储藏时,应在低氧和零上低温条件下保存,贮藏寿命会显著延长,B错误;油料作物种子种含有大量脂肪,脂肪中C、H含量高,O含量低,油料作物种子萌发时呼吸作用需要消耗大量氧气,因此,油料作物种子播种时宜浅播,C正确;柑橘在塑料袋中“密封保存”使水分散失减少,氧气浓度降低,从而降低了呼吸速率,低氧、一定湿度是新鲜水果保存的适宜条件,D正确。故选B。
12.(2021·河北高考真题)《齐民要术》中记载了利用荫坑贮存葡萄的方法(如图)。目前我国果蔬主产区普遍使用大型封闭式气调冷藏库(充入氮气替换部分空气),延长了果蔬保鲜时间、增加了农民收益。下列叙述正确的是( )
A.荫坑和气调冷藏库环境减缓了果蔬中营养成分和风味物质的分解
B.荫坑和气调冷藏库贮存的果蔬,有氧呼吸中不需要氧气参与的第一、二阶段正常进行,第三阶段受到抑制
C.气调冷藏库中的低温可以降低细胞质基质和线粒体中酶的活性
D.气调冷藏库配备的气体过滤装置及时清除乙烯,可延长果蔬保鲜时间
【答案】AC
【解析】荫坑和气调冷藏库环境中的低温均可通过降低温度抑制与呼吸作用相关的酶的活性,大型封闭式气调冷藏库(充入氮气替换部分空气)降低氧气浓度,有氧呼吸和无氧呼吸均减弱,从而减缓了果蔬中营养成分和风味物质的分解,A正确;荫坑和气调冷藏库贮存中的低温可以降低呼吸作用相关酶的活性,大型封闭式气调冷藏库(充入氮气替换部分空气)降低氧气浓度,其中酶的活性降低对有氧呼吸的三个阶段均有影响,B错误;温度会影响酶的活性,气调冷藏库中的低温可以降低细胞质基质和线粒体中酶的活性,C正确;气调冷藏库配备的气体过滤装置应起到除去空气中氧气的作用,而不是去除乙烯的作用,以抑制果蔬的有氧呼吸,D错误。故选AC。
【2020年】
1.(2020·课标Ⅰ)种子贮藏中需要控制呼吸作用以减少有机物的消耗。若作物种子呼吸作用所利用的物质是淀粉分解产生的葡萄糖,下列关于种子呼吸作用的叙述,错误的是( )
A. 若产生的CO2与乙醇的分子数相等,则细胞只进行无氧呼吸
B. 若细胞只进行有氧呼吸,则吸收O2的分子数与释放CO2的相等
C. 若细胞只进行无氧呼吸且产物是乳酸,则无O2吸收也无CO2释放
D. 若细胞同时进行有氧和无氧呼吸,则吸收O2的分子数比释放CO2的多
【答案】D
【解析】呼吸底物是葡萄糖时,若只进行有氧呼吸,则消耗的氧气=生成的二氧化碳量;若只进行无氧呼吸,当呼吸产物是酒精时,生成的酒精量=生成的二氧化碳量。若二氧化碳的生成量=酒精的生成量,则说明不消耗氧气,故只有无氧呼吸,A正确;若只进行有氧呼吸,则消耗的氧气量=生成的二氧化碳量,B正确;若只进行无氧呼吸,说明不消耗氧气,产乳酸的无氧呼吸不会产生二氧化碳,C正确;若同时进行有氧呼吸和无氧呼吸,若无氧呼吸产酒精,则消耗的氧气量小于二氧化碳的生成量,若无氧呼吸产乳酸,则消耗的氧气量=二氧化碳的生成量,D错误。故选D。
2.(2020·山东卷)癌细胞即使在氧气供应充足的条件下也主要依赖无氧呼吸产生ATP,这种现象称为“瓦堡效应”。下列说法错误的是( )
A. “瓦堡效应”导致癌细胞需要大量吸收葡萄糖
B. 癌细胞中丙酮酸转化为乳酸的过程会生成少量ATP
C. 癌细胞呼吸作用过程中丙酮酸主要在细胞质基质中被利用
D. 消耗等量的葡萄糖,癌细胞呼吸作用产生的NADH比正常细胞少
【答案】B
【解析】由于葡萄糖无氧呼吸时只能释放少量的能量,故“瓦堡效应”导致癌细胞需要吸收大量的葡萄糖来为生命活动供能,A正确;无氧呼吸只在第一阶段产生少量ATP,癌细胞中进行无氧呼吸时,第二阶段由丙酮酸转化为乳酸的过程不会生成ATP,B错误;由题干信息和分析可知,癌细胞主要进行无氧呼吸,故丙酮酸主要在细胞质基质中被利用,C正确;由分析可知,无氧呼吸只有第一阶段产生少量的NADH,而有氧呼吸的第一阶段和第二阶段都能产生NADH,故消耗等量的葡萄糖,癌细胞呼吸作用产生的NADH比正常细胞少,D正确。故选B。
3.(2020·山东卷)我国的酿酒技术历史悠久,古人在实际生产中积累了很多经验。《齐民要术》记载:将蒸熟的米和酒曲混合前需“浸曲发,如鱼眼汤,净淘米八斗,炊作饭,舒令极冷”。意思是将酒曲浸到活化,冒出鱼眼大小的气泡,把八斗米淘净,蒸熟,摊开冷透。下列说法错误的是( )
A. “浸曲发” 过程中酒曲中的微生物代谢加快
B. “鱼眼汤” 现象是微生物呼吸作用产生的CO2释放形成的
C. “净淘米”" 是为消除杂菌对酿酒过程的影响而采取的主要措施
D. “舒令极冷”的目的是防止蒸熟的米温度过高导致酒曲中的微生物死亡
【答案】C
【解析】参与酒精的制作的微生物是酵母菌,酵母菌是兼性厌氧型微生物,在有氧条件下进行有氧呼吸将葡萄糖分解为二氧化碳和水,在无氧条件下生成酒精和二氧化碳。“浸曲发”是将酵母菌活化,可以使微生物代谢加快,A正确;“鱼眼汤”是指酵母菌在呼吸过程中产生CO2,使溶液中出现气泡,B正确;在做酒过程中,为消除杂菌的影响主要靠“炊作饭”,即蒸熟,C错误;“舒令极冷”是将米饭摊开冷透,防止温度过高导致微生物(酵母菌死亡),D正确。故选C。
4.(2020·天津卷)研究人员从菠菜中分离类囊体,将其与16种酶等物质一起用单层脂质分子包裹成油包水液滴,从而构建半人工光合作用反应体系。该反应体系在光照条件下可实现连续的CO2固定与还原,并不断产生有机物乙醇酸。下列分析正确的是( )
A. 产生乙醇酸的场所相当于叶绿体基质
B. 该反应体系不断消耗的物质仅是CO2
C. 类囊体产生的ATP和O2参与CO2固定与还原
D. 与叶绿体相比,该反应体系不含光合作用色素
【答案】A
【解析】光合作用的光反应阶段(场所是叶绿体的类囊体膜上):水的光解产生[H]与氧气,以及ATP的形成;光合作用的暗反应阶段(场所是叶绿体的基质中):CO2被C5固定形成C3,C3在光反应提供的ATP和[H]的作用下还原生成糖类等有机物。乙醇酸是在光合作用暗反应产生的,暗反应场所在叶绿体基质中,所以产生乙醇酸的场所相当于叶绿体基质,A正确;该反应体系中能进行光合作用整个过程,不断消耗的物质有CO2和H2O,B错误;类囊体产生的ATP参与C3的还原,产生的O2用于呼吸作用或释放到周围环境中,C错误;该体系含有类囊体,而类囊体的薄膜上含有光合作用色素,D错误。故选A。
5.(2020·浙江卷)下列关于细胞的需氧呼吸与厌氧呼吸的叙述,正确的是( )
A. 细胞的厌氧呼吸产生的ATP比需氧呼吸的多
B. 细胞的厌氧呼吸在细胞溶胶和线粒体嵴上进行
C. 细胞的需氧呼吸与厌氧呼吸过程中都会产生丙酮酸
D. 若适当提高苹果果实贮藏环境中的O2浓度会增加酒精的生成量
【答案】C
【解析】需氧呼吸是有机物彻底氧化分解的过程,贮存在有机物中的能量全部释放出来,产生大量ATP,而厌氧呼吸的产物乳酸或乙醇中还储存着能量,产生的ATP少得多,A错误;细胞的厌氧呼吸在细胞溶胶中进行,B错误;细胞的需氧呼吸和厌氧呼吸的第一阶段都是糖酵解过程,将1个葡萄糖分子转变为2个丙酮酸分子,C正确;若适当提高苹果果实贮藏环境中的O2浓度,会抑制细胞的厌氧呼吸,酒精的生成量减少,D错误。故选C。
6.(2020·浙江卷)为研究酶作用的影响因素,进行了“探究pH对过氧化氢酶的影响”的活动。下列叙述错误的是( )
A. 反应小室应保持在适宜水温的托盘中
B. 加入各组反应小室中含有酶的滤纸片的大小和数量应一致
C. 将H2O2加到反应小室中的滤纸片上后需迅速加入pH缓冲液
D. 比较各组量筒中收集的气体量可判断过氧化氢酶作用的适宜pH范围
【答案】C
【解析】温度也会影响酶的活性,且该实验中温度为无关变量,应保持相同且适宜,则反应小室应保持在适宜水温的托盘中,A正确;各组的滤纸片大小和数量属于无关变量,应保持一致,B正确;应将反应小室稍立起,使有滤纸片的一侧在上面,然后依次小心加入pH缓冲液和H2O2溶液,此时混合液不能与滤纸片接触,C错误;比较各组量筒中收集的气体量,可以反映在不同pH条件下过氧化氢酶的活性大小,从而判断过氧化氢酶的适宜pH范围,D正确。故选C。
7.(2020·浙江卷)将某植物叶片分离得到的叶绿体,分别置于含不同蔗糖浓度的反应介质溶液中,测量其光合速率,结果如图所示。图中光合速率用单位时间内单位叶绿素含量消耗的二氧化碳量表示。下列叙述正确的是( )
A. 测得的该植物叶片的光合速率小于该叶片分离得到的叶绿体的光合速率
B. 若分离的叶绿体中存在一定比例的破碎叶绿体,测得的光合速率与无破碎叶绿体的相比,光合速率偏大
C. 若该植物较长时间处于遮阴环境,叶片内蔗糖浓度与光合速率的关系与图中B-C段对应的关系相似
D. 若该植物处于开花期,人为摘除花朵,叶片内蔗糖浓度与光合速率的关系与图中A-B段对应的关系相似
【答案】A
【解析】叶绿体是光合作用的场所,需要保证完整的结构,才能正常进行光合作用;外界浓度过高,导致叶绿体失水,降低光合速率;光合产物积累过多,也会导致光合速率下降 。测得植物叶片的光合速率是叶片的总光合速率减去叶片的呼吸速率,而分离得到的叶绿体的光合速率,就是总光合速率,A正确;破碎叶绿体,其叶绿素释放出来,被破坏, 导致消耗二氧化碳减少,测得的光合速率与无破碎叶绿体的相比,光合速率偏小,B错误;若该植物较长时间处于遮阴环境,光照不足,光反应减弱,影响碳反应速率,蔗糖合成一直较少, C错误;若该植物处于开花期,人为摘除花朵,叶片光合作用产生的蔗糖不能运到花瓣,在叶片积累,光合速率下降,叶片内蔗糖浓度与光合速率的关系与图中B-C段对应的关系相似,D错误。故选A。
8.(2020·新课标Ⅲ)取燕麦胚芽鞘切段,随机分成三组,第1组置于一定浓度的蔗糖(Suc)溶液中(蔗糖能进入胚芽鞘细胞),第2组置于适宜浓度的生长素(IAA)溶液中,第3组置于IAA+ Suc溶液中,一定时间内测定胚芽鞘长度的变化,结果如图所示。用KCl代替蔗糖进行上述实验可以得到相同的结果。下列说法不合理的是( )
A. KCl可进入胚芽鞘细胞中调节细胞的渗透压
B. 胚芽鞘伸长生长过程中,件随细胞对水分的吸收
C. 本实验中Suc是作为能源物质来提高IAA作用效果的
D. IAA促进胚芽鞘伸长的效果可因加入Suc或KC1而提高
【答案】C
【解析】分析图示可知,仅加入蔗糖组胚芽鞘伸长率最低,仅加入IAA组比仅加入蔗糖组胚芽鞘伸长率升高,IAA+Suc组胚芽鞘伸长率明显高于仅加入IAA组,说明蔗糖对IAA促进胚芽鞘伸长的效果有促进作用。
K+、Cl-是植物所需要的矿质离子,可被植物细胞主动吸收,进入细胞后能使细胞渗透压上升,A正确;水是细胞生命活动所需的重要物质,胚芽鞘伸长生长的过程伴随着细胞的吸水过程,B正确;由题干信息可知,用KCl代替蔗糖可得到相同的实验结果,而KCl不能作为能源物质,因此不能说明蔗糖作为能源物质来提高IAA的作用效果,C错误;由以上分析可知,IAA+Suc组胚芽鞘伸长率明显高于IAA组,而KCl代替Suc也可达到相同结果,因此说明IAA促进胚芽鞘伸长的效果可因加入Suc或KCl而提高,D正确。
故选C。
【2019年】
1.(2019全国卷Ⅰ·3)将一株质量为20 g的黄瓜幼苗栽种在光照等适宜的环境中,一段时间后植株达到40 g,其增加的质量来自于
A.水、矿质元素和空气
B.光、矿质元素和水
C.水、矿质元素和土壤
D.光、矿质元素和空气
【答案】A
【解析】黄瓜幼苗可以吸收水,增加鲜重;也可以从土壤中吸收矿质元素,合成相关的化合物。也可以利用大气中二氧化碳进行光合作用制造有机物增加细胞干重。植物光合作用将光能转化成了有机物中的化学能,并没有增加黄瓜幼苗的质量,故黄瓜幼苗在光照下增加的质量来自于水、矿质元素、空气。综上所述,BCD不符合题意,A符合题意。故选A。
2.(2019全国卷II·2)马铃薯块茎储藏不当会出现酸味,这种现象与马铃薯块茎细胞的无氧呼吸有关。下列叙述正确的是
A.马铃薯块茎细胞无氧呼吸的产物是乳酸和葡萄糖
B.马铃薯块茎细胞无氧呼吸产生的乳酸是由丙酮酸转化而来
C.马铃薯块茎细胞无氧呼吸产生丙酮酸的过程不能生成ATP
D.马铃薯块茎储藏库中氧气浓度的升高会增加酸味的产生
【答案】B
【解析】马铃薯块茎无氧呼吸的产物是乳酸,无葡萄糖,A错误;马铃薯块茎细胞无氧呼吸的第一阶段,葡萄糖被分解成丙酮酸,丙酮酸在第二阶段转化成乳酸,B正确;马铃薯块茎细胞无氧呼吸产生丙酮酸属于无氧呼吸的第一阶段,会生成少量ATP,C错误;马铃薯块茎储存时,氧气浓度增加会抑制其无氧呼吸,酸味会减少,D错误。
3.(2019全国卷III·4)若将n粒玉米种子置于黑暗中使其萌发,得到n株黄化苗。那么,与萌发前的这n粒干种子相比,这些黄化苗的有机物总量和呼吸强度表现为
A.有机物总量减少,呼吸强度增强
B.有机物总量增加,呼吸强度增强
C.有机物总量减少,呼吸强度减弱
D.有机物总量增加,呼吸强度减弱
【答案】A
【解析】根据题意分析,种子萌发时,吸水膨胀,种皮变软,呼吸作用逐渐增强,将储藏在子叶或胚乳中的营养物质逐步分解,转化为可以被细胞吸收利用的物质,所以种子萌发过程中,呼吸作用强度增加,而有机物因呼吸作用消耗而总量不断减少。综上所述,BCD不符合题意,A符合题意。故选A。
4.(2019全国卷II·3)某种H﹢-ATPase是一种位于膜上的载体蛋白,具有ATP水解酶活性,能够利用水解ATP释放的能量逆浓度梯度跨膜转运H﹢。①将某植物气孔的保卫细胞悬浮在一定pH的溶液中(假设细胞内的pH高于细胞外),置于暗中一段时间后,溶液的pH不变。②再将含有保卫细胞的该溶液分成两组,一组照射蓝光后溶液的pH明显降低;另一组先在溶液中加入H﹢-ATPase的抑制剂(抑制ATP水解),再用蓝光照射,溶液的pH不变。根据上述实验结果,下列推测不合理的是
A.H﹢-ATPase位于保卫细胞质膜上,蓝光能够引起细胞内的H﹢转运到细胞外
B.蓝光通过保卫细胞质膜上的H﹢-ATPase发挥作用导致H﹢逆浓度梯度跨膜运输
C.H﹢-ATPase逆浓度梯度跨膜转运H﹢所需的能量可由蓝光直接提供
D.溶液中的H﹢不能通过自由扩散的方式透过细胞质膜进入保卫细胞
【答案】C
【解析】载体蛋白位于细胞膜上,根据题意可知,照射蓝光后溶液的pH值明显下降,说明即H+含量增加,进而推知:蓝光能够引起细胞内H+转运到细胞外,A正确;对比②中两组实验可知,蓝光引起细胞内H+转运到细胞外需要通过H+-ATPase,且原先细胞内pH值高于细胞外,即细胞内H+浓度低于细胞外,因此该H+为逆浓度梯度转运,B正确;由题意可知H+-ATPase具有ATP水解酶活性,利用水解ATP释放的能量逆浓度梯度跨膜转运H+,C错误;由①中的实验可知,最初细胞内pH值高于细胞外,即细胞内H+浓度低于细胞外,但暗处理后溶液浓度没有发生变化,说明溶液中的H+不能通过自由扩散的方式透过细胞质膜进入保卫细胞,D正确。
5.(2019天津卷·2)下列过程需ATP水解提供能量的是
A.唾液淀粉酶水解淀粉
B.生长素的极性运输
C.光反应阶段中水在光下分解
D.乳酸菌无氧呼吸的第二阶段
【答案】B
【解析】唾液淀粉酶水解淀粉,形成麦芽糖,不消耗能量,A错误;生长素的极性运输是以主动运输的方式,在幼嫩组织中从形态学上端运到形态学下端,需要ATP提供能量,B正确;光反应阶段中水在光下分解,需要光能,不需要ATP功能,C错误;乳酸菌无氧呼吸的第二阶段是丙酮酸变成乳酸,不需要ATP供能,D错误。因此,本题答案选B。
6.(2019天津卷·3)植物受病原菌感染后,特异的蛋白水解酶被激活,从而诱导植物细胞编程性死亡,同时病原菌被消灭。激活蛋白水解酶有两条途径:①由钙离子进入细胞后启动;②由位于线粒体内膜上参与细胞呼吸的细胞色素c含量增加启动。下列叙述正确的是
A.蛋白水解酶能使磷酸二酯键断开
B.钙离子通过自由扩散进入植物细胞
C.细胞色素c与有氧呼吸第一阶段有关
D.细胞编程性死亡避免了病原菌对邻近细胞的进一步感染
【答案】D
【解析】蛋白水解酶能使蛋白质的肽键断开,生成氨基酸,A错误;钙离子通过主动运输进入植物细胞,B错误;细胞色素c位于线粒体内膜上,参与有氧呼吸第三阶段,促进[H]和O2结合,生成水,C错误;植物受病原菌感染后,特异的蛋白水解酶被激活,从而诱导植物细胞编程性死亡,同时病原菌被消灭,避免了病原菌对邻近细胞的进一步感染,D正确。因此,本题答案选D。
7.(2019江苏卷·17)如图为某次光合作用色素纸层析的实验结果,样品分别为新鲜菠菜叶和一种蓝藻经液氮冷冻研磨后的乙醇提取液。下列叙述正确的是
A.研磨时加入CaCO3过量会破坏叶绿素
B.层析液可采用生理盐水或磷酸盐缓冲液
C.在敞开的烧杯中进行层析时,需通风操作
D.实验验证了该种蓝藻没有叶绿素b
【答案】D
【解析】绿色植物的叶绿体中含有四种色素,纸层析后,形成的色素带从上到下依次是:胡萝卜素(橙黄色)、叶黄素(黄色)、叶绿素a(蓝绿色)、叶绿素b黄绿色。由图可知,菠菜含有四种色素,蓝藻(原核生物)只含有叶绿素a和胡萝卜素。研磨时加入碳酸钙是为了保护叶绿素,A错误;层析液
可以由石油醚、丙酮和苯混合而成,也可以用92号汽油代替,B错误;层析时,为了防止层析液挥发,需要用培养皿盖住小烧杯,C错误;由图可知,蓝藻只有两条色素带,不含有叶绿色b,D正确,故选D。
8.(2019浙江4月选考·9)哺乳动物细胞在0.9%NaCl溶液中仍能保持其正常形态。将兔红细胞置于不同浓度NaCl溶液中,一段时间后制作临时装片,用显微镜观察并比较其形态变化。下列叙述正确的是
A.在高于0.9%NaCl溶液中,红细胞因渗透作用失水皱缩并发生质壁分离
B.在0.9%NaCl溶液中,红细胞形态未变是由于此时没有水分子进出细胞
C.在低于0.9%NaCl溶液中,红细胞因渗透作用吸水膨胀甚至有的破裂
D.渗透作用是指水分子从溶液浓度较高处向溶液浓度较低处进行的扩散
【答案】C
【解析】在高于0.9%NaCl溶液中,红细胞因渗透作用失水皱缩,但红细胞无细胞壁结构,故不会发生质壁分离,A选项错误;在0.9%NaCl溶液中,红细胞形态未变是由于水分子进出细胞膜达到动态平衡,而不是没有水分子进出细胞,B选项错误;在低于0.9%NaCl溶液中,红细胞会吸水甚至导致涨破,C选项正确;渗透是指水分子或其它溶剂分子从低浓度的溶液通过半透膜进入高浓度溶液中的扩散,D选项错误。
9.(2019浙江4月选考·10)为研究酶的特性,进行了实验,基本过程如下表所示:
据此分析,下列叙述错误的是
A.实验的可变因素是催化剂的种类
B.可用产生气泡的速率作检测指标
C.该实验能说明酶的作用具有高效性
D.不能用鸡肝匀浆代替马铃薯匀浆进行实验
【答案】D
【解析】实验中的可改变的自变量为催化剂的种类,A选项正确;过氧化氢分解产生水和氧气,故可以通过产生气泡的速率作为判断反应速率的指标,B选项正确;该实验通过比较酶的催化速率和二氧化锰的催化速率来验证酶的高效性,C选项正确;鸡肝匀浆和马铃薯匀浆中均含有过氧化氢酶,均可用作过氧化氢酶的性质的探究实验,D选项错误。故错误的选项选择D。
10.(2019浙江4月选考·15)将豌豆根部组织浸在溶液中达到离子平衡后,测得有关数据如下表:
下列叙述正确的是
A.溶液通氧状况与根细胞吸收Mg2+的量无关
B.若不断提高温度,根细胞吸收H2PO4-的量会不断增加
C.若溶液缺氧,根细胞厌氧呼吸产生乳酸会抑制NO3-的吸收
D.细胞呼吸电子传递链阶段产生的大量ATP可为吸收离子供能
【答案】D
【解析】分析表格数据可知,豌豆根部组织细胞内的Mg2+、H2PO4-和NO3-的浓度均高于外部溶液,故三种离子进入细胞的方式均为主动转运,主动转运消耗ATP,并且需要借助载体蛋白。溶液通氧状况会影响根细胞的需氧呼吸,影响ATP的合成,进而影响吸收的Mg2+的量,A选项错误;不断提高温度,根细胞中需氧呼吸的酶的活性可能会受到抑制,影响需氧呼吸合成ATP,进而影响根细胞吸收H2PO4-的量可能减少,B选项错误;若溶液缺氧,豌豆根细胞厌氧呼吸为酒精发酵,会产生乙醇和二氧化碳,C选项错误;细胞呼吸的电子传递链过程是[H]和氧气结合生成水,并产生大量ATP的过程,可为吸收离子功能,D选项正确。
11.(2019浙江4月选考·27)生物利用的能源物质主要是糖类和油脂,油脂的氧原子含量较糖类中的少而氢的含量多。可用一定时间内生物产生CO2的摩尔数与消耗O2的摩尔数的比值来大致推测细胞呼吸底物的种类。下列叙述错误的是
A.将果蔬储藏于充满氮气的密闭容器中,上述比值低于1
B.严重的糖尿病患者与其正常时相比,上述比值会降低
C.富含油脂的种子在萌发初期,上述比值低于1
D.某动物以草为食,推测上述比值接近1
【答案】A
【解析】果蔬中利用的能源物质为糖类,储藏于充满氮气的密闭容器中,产生CO2的摩尔数与消耗O2的摩尔数的比值应当等于1,A选项错误;严重的糖尿病患者利用的葡萄糖会减少,产生CO2的摩尔数与消耗O2的摩尔数的比值相比正常时会降低,B选项正确;富含油脂的种子在萌发初期主要利用油脂为能源物质,故产生CO2的摩尔数与消耗O2的摩尔数的比值低于1,C选项正确;某动物以草为食,则主要的能源物质为糖类,则产生CO2的摩尔数与消耗O2的摩尔数的比值接近1,D选项正确。故错误的选项选择A。
【2018年】
1.(2018北京卷,1)细胞膜的选择透过性保证了细胞内相对稳定的微环境。下列物质中,以(自由)扩散方式通过细胞膜的是( )
A.Na+ B.二氧化碳 C.RNA D.胰岛素
【答案】B
【解析】一般Na+内流时属于协助扩散,Na+外流时属于主动运输,A错误;二氧化碳的运输属于自由扩散,B正确;RNA通过核孔进入细胞质,需要消耗能量,不是自由扩散,C错误;胰岛素是通过胞吐被分泌出细胞的,D错误。
2.(2018海南卷,6)将水稻幼苗培养在含MgSO4的培养液中,一段时间后,发现营养液中Mg2+和SO42-的含量下降,下列叙述不合理的是( )
A.Mg2+通过自由扩散进入根细胞
B.MgSO4必须溶解在水中才能被根吸收
C.根吸收的Mg2+可以参与叶绿素的形成
D.降低温度会影响水稻根系对Mg2+的吸收
【答案】A
【解析】Mg2+通过主动运输的方式进入根细胞,A错误;MgSO4必须溶解在水中才能被根吸收,B正确;根吸收的Mg2+可以参与叶绿素的形成,C正确;.降低温度会降低膜的流动性,进而影响水稻根系对Mg2+的吸收,D正确。
3.(2018全国Ⅰ卷,3)下列有关植物根系吸收利用营养元素的叙述,错误的是( )
A.在酸性土壤中,小麦可吸收利用土壤中的N2和NO3-
B.农田适时松土有利于农作物根细胞对矿质元素的吸收
C.土壤微生物降解植物秸秆产生的无机离子可被根系吸收
D.给玉米施肥过多时,会因根系水分外流引起“烧苗”现象
【答案】A
【解析】植物根细胞从土壤中能吸收无机盐,但无机盐需以离子形成存在,所以N2不能直接吸收利用,A错误;根细胞吸收矿质元素的方式是主动运输,主动运输需要消耗能量,农田适时松土能促进根系的有氧呼吸,为根细胞吸收矿质元素提供更多的能量,因此农田适时松土有利于农作物根细胞对矿质元素的吸收,B正确;土壤中微生物可以分解植物秸秆中的有机物,产生无机盐离子,从而可以被根系吸收,C正确;给玉米施肥过多时,会使土壤溶液浓度过高,大于根系细胞溶液的浓度,植物细胞失水,导致植物因失水而萎蔫,引起“烧苗”现象,D正确。
4.(2018全国Ⅲ卷,3)神经细胞处于静息状态时,细胞内外K+和Na+的分布特征是( )
A.细胞外K+和Na+浓度均高于细胞内
B.细胞外K+和Na+浓度均低于细胞内
C.细胞外K+浓度高于细胞内,Na+相反
D.细胞外K+浓度低于细胞内,Na+相反
【答案】D
【解析】由于神经细胞处于静息状态时,膜主要对钾离子有通透性,造成钾离子通过协助扩散方式外流,使膜外阳离子浓度高于膜内,产生内负外正的静息电位,随着钾离子外流,形成内负外正的电位差,阻止钾离子继续外流,故细胞外的钾离子浓度依然低于细胞内;当神经细胞受到刺激时,激活钠离子通道,使钠离子通过协助扩散方式往内流,说明膜外钠离子浓度高于膜内,据此判断,A、B、C错误,D正确。
5.(2018全国Ⅱ卷,2)下列有关物质跨膜运输的叙述,正确的是( )
A.巨噬细胞摄入病原体的过程属于协助扩散
B.固醇类激素进入靶细胞的过程属于主动运输
C.神经细胞受到刺激时产生的Na+内流属于被动运输
D.护肤品中的甘油进入皮肤细胞的过程属于主动运输
【答案】C
【解析】本题考查细胞的物质输入与输出。病原体属于颗粒性物质,颗粒性物质或大分子物质进出细胞的方式为胞吞和胞吐,因此巨噬细胞摄入病原体的过程属于胞吞,A错误;固醇类激素的化学本质是脂质,脂溶性物质以自由扩散的方式进入靶细胞,B错误;神经细胞内的Na+浓度比细胞膜外低,受刺激时,产生的Na+内流是顺浓度梯度进行的,属于被动运输,C正确;甘油是脂溶性小分子物质,以自由扩散的方式进入细胞,D错误。
6.(2018浙江卷,10)ATP是细胞中的能量通货,下列叙述正确的是( )
A.ATP中的能量均来自细胞呼吸释放的能量
B.ATP-ADP循环使得细胞储存了大量的ATP
C.ATP水解形成ADP时释放能量和磷酸基团
D.ATP分子中的2个高能磷酸键不易断裂水解
【答案】C
【解析】ATP的形成途径是光合作用和细胞呼吸,因此ATP中的能量来自光能和细胞呼吸释放的能量,A错误;ATP-ADP循环,使得细胞中ATP和ADP的相互转化时刻不停地发生并且处于动态平衡之中,B错误;ATP水解远离腺苷的高能磷酸键断裂,形成ADP和Pi,同时释放能量,C正确;ATP分子中含有2个高能磷酸键,远离腺苷的高能磷酸键很容易水解,D错误。
7.(2018浙江卷,17)在观察某植物细胞的质壁分离及质壁分离复原实验中,依次观察到的结果示意图如下,其中①、②指细胞结构。下列叙述正确的是( )
A.甲状态时不存在水分子跨膜运输进出细胞的现象
B.甲→乙变化的原因之一是结构①的伸缩性比②的要大
C.乙→丙的变化是由于外界溶液浓度小于细胞液浓度所致
D.细胞发生渗透作用至丙状态,一段时间后该细胞会破裂
【答案】C
【解析】甲状态时,水分子仍然通过跨膜运输进出细胞,A错误;甲→乙变化表明,细胞正在发生质壁分离,其内在的原因是:结构①所示的细胞壁的伸缩性比②所示的原生质层的伸缩性要小,B错误;乙→丙表示细胞在发生质壁分离复原,其变化的原因是外界溶液浓度小于细胞液浓度,细胞吸水所致,C正确;细胞发生渗透作用至丙状态,因细胞壁的支持和保护作用,一段时间后该细胞不会破裂,D错误。
8.(2018北京卷,3)光反应在叶绿体类囊体上进行。在适宜条件下,向类囊体悬液中加入氧化还原指示剂DCIP,照光后DCIP由蓝色逐渐变为无色。该反应过程中( )
A.需要ATP提供能量
B.DCIP被氧化
C.不需要光合色素参与
D.会产生氧气
【答案】D
【解析】光反应发生在叶绿体类囊薄膜上,有光时,产生氧气、NADPH和ATP,A错误;DCIP照光后由蓝色逐渐变为无色,是因为DCIP被[H]还原成无色,B错误;光合作用光反应阶段需要光合色素吸收光能,C错误;光合作用光反应阶段会产生氧气,D正确。
9.(2018海南卷,4)高等植物细胞中,下列过程只发生在生物膜上的是( )
A.光合作用中的光反应
B.光合作用中CO2的固定
C.葡萄糖分解产生丙酮酸
D.以DNA为模板合成RNA
【答案】A
【解析】高等植物细胞中,光合作用中的光反应只能发生在类囊体薄膜上,A正确;光合作用中CO2的固定发生在叶绿体基质中,B错误;葡萄糖分解产生丙酮酸发生在细胞质基质中,C 错误;以DNA为模板合成RNA,发生在细胞核和叶绿体基质中,D错误。
10.(2018江苏卷,18)如图为某一植物在不同实验条件下测得的净光合速率,下列假设条件中能使图中结果成立的是( )
A.横坐标是CO2浓度,甲表示较高温度,乙表示较低温度
B.横坐标是温度,甲表示较高CO2浓度,乙表示较低CO2浓度
C.横坐标是光波长,甲表示较高温度,乙表示较低温度
D.横坐标是光照强度,甲表示较高CO2浓度,乙表示较低CO2浓度
【答案】D
【解析】若横坐标是CO2浓度,较高温度下,呼吸速率高,较低温度下,呼吸速率低,所以甲乙与纵坐标的交点不一样,A错误;若横坐标是温度,则随着温度的升高光合速率与呼吸速率都会表现为先升高后降低的趋势,B错误;若横坐标是光波长,则净光合曲线的变化趋势为先升高后降低,与图中甲乙曲线变化不符,C错误;若横坐标是光照强度,较高浓度的二氧化碳有利于光合作用的进行,因此甲表示较高CO2浓度,乙表示较低CO2浓度,D正确。
11.(2018全国Ⅲ卷,5)下列关于生物体中细胞呼吸的叙述,错误的是( )
A.植物在黑暗中可进行有氧呼吸也可进行无氧呼吸
B.食物链上传递的能量有一部分通过细胞呼吸散失
C.有氧呼吸和无氧呼吸的产物分别是葡萄糖和乳酸
D.植物光合作用和呼吸作用过程中都可以合成ATP
【答案】C
【解析】本题主要考查植物细胞的光合作用、细胞呼吸及生态系统能量流动的有关知识。植物在黑暗中有氧时可进行有氧呼吸,无氧时可进行无氧呼吸,A正确;食物链上的营养级同化的能量有三个去向:呼吸散失、传递给下一个营养级(除了最高营养级)和被分解者分解利用,B正确;有氧呼吸和无氧呼吸的产物分别是CO2和H2O、CO2和酒精,某些组织或器官是乳酸,C错误;植物光合作用的光反应阶段和呼吸作用过程中都可以合成ATP,D正确,所以选C。
12.(2018全国Ⅱ卷,4)有些作物的种子入库前需要经过风干处理,与风干前相比,下列说法错误的是( )
A.风干种子中有机物的消耗减慢
B.风干种子上微生物不易生长繁殖
C.风干种子中细胞呼吸作用的强度高
D.风干种子中结合水与自由水的比值大
【答案】C
【解析】风干的种子中自由水含量极少,细胞呼吸作用强度非常弱,因此有机物消耗减慢,A正确,C错误;风干的种子含水量少,不利于微生物的生长繁殖,B正确;风干的种子中自由水含量极少,导致结合水与自由水的比值增大,D正确。
13.(2018天津卷,5)为探究酵母菌的呼吸方式,在连通CO2和O2传感器的100mL锥形瓶中,加入40mL活化酵母菌和60mL葡萄糖培养液,密封后在最适温度下培养。培养液中O2和CO2相对含量变化见下图。有关分析错误的是( )
A.t1→t2,酵母菌的有氧呼吸速率不断下降
B.t3时,培养液中葡萄糖的消耗速率比t1时快
C.若降低10℃培养,O2相对含量达到稳定所需时间会缩短
D.实验后的培养液滤液加入适量酸性重铬酸钾溶液后变成灰绿色
【答案】C
【解析】在t1~t2时刻,单位时间内氧气的减少速率越来越慢,说明酵母菌的有氧呼吸速率不断下降,A正确;t3时刻,培养液中氧气的含量不再发生变化,说明酵母菌基本不再进行有氧呼吸,此时主要进行无氧呼吸,t1和t3产生CO2的速率相同,所以单位时间内产生相同量的CO2,所以单位时间内无氧呼吸消耗的葡萄糖是有氧呼吸的3倍,因此t3时,溶液中消耗葡萄糖的速率比t1时快,B正确;图示所给温度是最适温度,此时酶的活性最高,反应速率最快,因此若降低温度,氧气相对含量达到稳定时所需要的时间会变长,C错误;据图可知,酵母菌进行了无氧呼吸,无氧呼吸过程会产生酒精,酒精与酸性重铬酸钾溶液反应后变成灰绿色,D正确。
【2017年】
1.(2017年海南卷,9)为研究植物细胞质壁分离现象,某同学将某植物的叶表皮放入一定浓度的甲物质溶液中,一段时间后观察到叶表皮细胞发生了质壁分离现象。下列说法错误的是( )
A.该植物的叶表皮细胞是具有液泡的活细胞
B.细胞内甲物质的浓度高于细胞外甲物质的浓度
C.细胞液中的H2O可以经扩散进入甲物质溶液中
D.甲物质和H2O能自由通过该叶表皮细胞的细胞壁
【答案】B
【解析】具有大的液泡的活细胞才能发生质壁分离,A正确。质壁分离过程中,细胞在失水,此时,细胞外甲物质的浓度高于细胞内甲物质的浓度,B错误。水分子跨膜的方式是自由扩散,C正确。细胞壁是全透的,甲物质和H2O能自由通过,D正确。
2.(2017年海南卷,6)将生长状态一致的某种植物幼苗分成甲、乙两组,分别移入适宜的营养液中在光下培养,并给甲组的营养液适时通入空气,乙组不进行通气处理。一定时间后测得甲组的根对a离子的吸收速率远大于乙组的。关于这一实验现象,下列说法错误的是( )
A.给营养液通入空气有利于该植物的生长
B.根细胞对a离子的吸收过程属于自由扩散
C.根细胞对a离子的吸收过程有能量的消耗
D.根细胞的有氧呼吸有利于根对a离子的吸收
【答案】B
【解析】有题目给的信息“甲组的根对a离子的吸收速率远大于乙组的”说明根对a离子的吸收为主动运输过程;主动运输过程需要能量和载体,B错误,C正确。给营养液通入的空气中含有氧气,根细胞获得氧气,有氧呼吸能正常进行,有利于根对a的吸收,有利于该植物的生长,AD正确。
3.(2017年江苏卷,22)下图为植物光合作用同化物蔗糖在不同细胞间运输、转化过程的示意图。下列相关叙述错误的是( )
A.蔗糖的水解有利于蔗糖顺浓度梯度运输
B.单糖逆浓度梯度转运至薄壁细胞
C.ATP生成抑制剂会直接抑制图中蔗糖的运输
D.蔗糖可通过单糖转运载体转运至薄壁细胞
【答案】BCD
【解析】蔗糖分子通过胞间连丝进行运输,水解后形成单糖,通过单糖转运载体顺浓度梯度运输,速度加快,A正确;图示单糖通过单糖转运载体顺浓度梯度转运,B错误;图中蔗糖运输不消耗能量,单糖顺浓度梯度运输也不消耗能量,故ATP合成抑制剂对其没有影响,C错误;蔗糖属于二糖,不能通过单糖转运载体转运,D错误。
4.(2017年新课标Ⅱ卷,4)将某种植物的成熟细胞放入一定浓度的物质A溶液中,发现其原生质体(即植物细胞中细胞壁以内的部分)的体积变化趋势如图所示。下列叙述正确的是( )
A.0~4 h内物质A没有通过细胞膜进入细胞内
B.0~1 h内细胞体积与原生质体体积的变化量相等
C.2~3 h内物质A溶液的渗透压小于细胞液的渗透压
D.0~1 h内液泡中液体的渗透压大于细胞质基质的渗透压
【答案】C
【解析】由图可知,原生质体的相对体积先下降后上升,所以该植物细胞发生了质壁分离后复原。0~4 h内细胞发生自动复原,说明物质A能进入细胞,A错误;0~1 h内细胞发生质壁分离,细胞失水,原生质体伸缩性比细胞壁的伸缩性大,所以细胞体积与原生质体体积的变化量不等,B错误;2~3 h内为质壁分离复原过程,细胞吸水,物质A溶液的渗透压小于细胞液的渗透压,C正确;0~1h内发生质壁分离,细胞失水,液泡中液体的渗透压小于细胞质基质的渗透压,D错误。
5.(2017年新课标Ⅱ卷,3)下列关于生物体中酶的叙述,正确的是( )
A.在细胞中,核外没有参与DNA合成的酶
B.由活细胞产生的酶在生物体外没有催化活性
C.从胃蛋白酶的提取液中沉淀该酶可用盐析的方法
D.唾液淀粉酶催化反应最适温度和保存温度是37 ℃
【答案】C
【解析】线粒体和叶绿体中也能进行DNA复制,所以也有参与DNA合成的酶,A错误;酶是活细胞产生的,既能在生物体内发挥作用,也能在细胞外发挥作用,只要给予适宜的温度和pH,活细胞产生的酶在生物体外仍然有催化活性,B错误;向某些蛋白质溶液中加入某些无机盐溶液后,可以降低蛋白质的溶解度,使蛋白质凝聚而从溶液中析出,这种作用叫作盐析,可在胃蛋白酶的提取液中加浓(NH4)2SO4使蛋白质凝聚沉淀,C正确;酶在低温环境中保存,D错误。
6.(2017年江苏卷,17)为了探究一种新型碱性纤维素酶的去污效能,研究性学习小组进行了相关实验,结果如下图。由图中实验结果能直接得出的结论是( )
A.碱性纤维素酶对污布类型2的去污力最强
B.不同类型洗衣粉影响碱性纤维素酶的去污力
C.碱性纤维素酶对污布类型2、3的去污力不同
D.加大酶用量可以显著提高洗衣粉的去污力
【答案】C
【解析】20 U/L的碱性纤维素酶处理对污布类型1,去污力为60%,30 U/L的碱性纤维素酶处理污布类型2,去污力约为80%,则单位碱性纤维素酶对污布类型1去污力最强,A错误;由于污布类型不同,不能探究不同类型的洗衣粉对碱性蛋白酶的去污力的影响,B错误;对污布类型2、3而言,都是Y型洗衣粉,30%的酶用量,但去污力不同,说明碱性纤维素酶对污布类型2、3 的去污力不同,C正确;该实验没有针对同一类型的洗衣粉加大酶用量的探究,则不能判断加大酶用量是否提高洗衣粉的去污力,D错误。
7.(2017年海南卷,5)关于生物体内能量代谢的叙述,正确的是( )
A.淀粉水解成葡萄糖时伴随有ATP的生成
B.人体大脑活动的能量主要来自脂肪的有氧氧化
C.叶肉细胞中合成葡萄糖的过程是需要能量的过程
D.硝化细菌主要从硝酸还原成氨的过程中获取能量
【答案】C
【解析】淀粉是在消化酶的作用下被水解成葡萄糖的,该过程没有ATP的生成,A错误。人体大脑活动的能量主要来自葡萄糖的有氧氧化,B错误。暗反应产生ATP的过程需要光反应提供的能量,C正确。硝化细菌生成有机物的能量来自其将氨还原呈硝酸的过程,D错误。
8.(2017年海南卷,7)下列有关植物细胞呼吸作用的叙述,正确的是( )
A.分生组织细胞的呼吸速率通常比成熟组织细胞的小
B.若细胞既不吸收O2也不放出CO2,说明细胞已停止无氧呼吸
C.适当降低氧浓度可降低果实的有氧呼吸进而减少有机物的消耗
D.利用葡萄糖进行有氧呼吸时,吸收O2与释放CO2的摩尔数不同
【答案】C
【解析】与成熟组织细胞相比,分生组织细胞代谢旺盛,呼吸速率快,A错误。某些植物组织细胞无氧呼吸产物为乳酸,产生乳酸的无氧呼吸过程,既不吸收O2也不放出CO2,B错误。降低氧气浓度,有氧呼吸减弱,有机物消耗减慢,C正确。利用葡萄糖进行有氧呼吸时,吸收O2与释放CO2的摩尔数相同,D错误。
9.(2017年海南卷,8)某染料(氧化型为无色,还原型为红色)可用于种子生活力的鉴定。某同学将吸胀的小麦种子平均分成甲、乙两组,并进行染色实验来了解种子的生活力,结果如表所示。
分组
甲组
乙组
处理
种子与染料混合保温
种子煮沸后与染料混合保温
结果
种子中的胚呈红色
种子中的胚未呈红色
下列叙述错误的是( )
A.甲组的胚发生了氧化还原反应
B.呼吸作用产生的NADH使染料变成红色
C.乙组胚细胞膜上的载体蛋白能将染料运出细胞
D.种子中胚细胞代谢活动的强弱会影响染色效果
【答案】C
【解析】由题目表格信息“甲组种子中的胚呈红色”可推出甲组种子中的染料被还原(发生了氧化还原反应),还原剂为NADH,AB正确。乙组细胞已被杀死,细胞膜失去了选择透过性,C错误。胚细胞呼吸作用的强弱会影响NADH的产生进而影响染色效果,D正确。
10.(2017年海南卷,10)将叶绿体悬浮液置于阳光下,一段时间后发现有氧气放出。下列相关说法正确的是( )
A.离体叶绿体在自然光下能将水分解产生氧气
B.若将叶绿体置于红光下,则不会有氧气产生
C.若将叶绿体置于蓝紫光下,则不会有氧气产生
D.水在叶绿体中分解产生氧气需要ATP提供能量
【答案】A
【解析】光合作用的场所是叶绿体,离体的叶绿体在自然光下通过光反应能将水分解产生氧气,A正确。叶绿体中的色素既能吸收红光,也能吸收蓝紫光,BC错误。着丝点断裂,姐妹染色单体分开,染色体数目加倍发生在有丝分裂的后期,C错误。水在叶绿体中分解产生氧气不仅不需要ATP提供能量,还能产生ATP,D错误。
11.(2017年新课标Ⅲ卷,3)植物光合作用的作用光谱是通过测量光合作用对不同波长光的反应(如O2的释放)来绘制的。下列叙述错误的是( )
A.类胡萝卜素在红光区吸收的光能可用于光反应中ATP的合成
B.叶绿素的吸收光谱可通过测量其对不同波长光的吸收值来绘制
C.光合作用的作用光谱也可用CO2的吸收速率随光波长的变化来表示
D.叶片在640~660 nm波长光下释放O2是由叶绿素参与光合作用引起的
【答案】A
【解析】类胡萝卜素主要吸收蓝紫光,A错误;吸收光谱就是通过不同色素对不同波长光的吸收值来绘制的,B正确;光合作用光反应阶段色素对光的吸收会直接影响到暗反应阶段对CO2的利用,所以光合作用的作用光谱也可用CO2的吸收速率随光波长的变化来表示,C正确;叶绿素主要吸收红光,类胡萝卜素主要吸收蓝紫光,叶片在640~660 nm波长光下释放O2是由叶绿素参与光合作用引起的,D正确。
12.(2017年北京卷,2)某植物光合作用、呼吸作用与温度的关系如图。据此,对该植物生理特性理解错误的是( )
A.呼吸作用的最适温度比光合作用的高
B.净光合作用的最适温度约为25 ℃
C.在0~25 ℃范围内,温度变化对光合速率的影响比对呼吸速率的大
D.适合该植物生长的温度范围是10~50 ℃
【答案】D
【解析】由题目所给曲线可以看出,呼吸作用的最适温度约为53 ℃,而光合作用的最适温度约为30 ℃,A正确;净光合速率达到最大值对应的温度(即最适温度)约为25 ℃,B正确。在0~25 ℃范围内,与呼吸速率变化曲线相比,光合速率变化曲线升高得更快,说明温度变化对光合速率的影响比对呼吸速率的大,C正确。超过45 ℃,呼吸作用产生的二氧化碳多于光合作用消耗的二氧化碳,说明呼吸作用消耗的有机物多于光合作用产生的有机物,没有有机物的积累,不适合该植物的生长,D错误。
13.(2017年天津卷,6)某突变型水稻叶片的叶绿素含量约为野生型的一半,但固定CO2酶的活性显著高于野生型。下图显示两者在不同光照强度下的CO2吸收速率。叙述错误的是( )
A.光照强度低于P时,突变型的光反应强度低于野生型
B.光照强度高于P时,突变型的暗反应强度高于野生型
C.光照强度低于P时,限制突变型光合速率的主要环境因素是光照强度
D.光照强度高于P时,限制突变型光合速率的主要环境因素是CO2浓度
【答案】D
【解析】突变型水稻叶片叶绿素含量低于野生型,光照强度低于P时,对光照的吸收能力低于野生型,则光反应强度低于野生型,A正确;突变型水稻叶片固定CO2酶的活性显著高于野生型,光照强度高于P时,突变型的CO2吸收速率大于野生型,则暗反应强度高于野生型,B正确;光照强度低于P时,由于突变型水稻叶片叶绿素含量低,则限制其光合速率的因素主要是光照强度,C正确;光照强度高于P时,由于突变型水稻叶片固定CO2酶的活性高,则限制其光合速率的因素是除CO2浓度外的其他因素,D错误。
14.(2017年新课标Ⅱ卷,29)下图是表示某植物叶肉细胞光合作用和呼吸作用的示意图。
据图回答下列问题:
(1)图中①、②、③、④代表的物质依次是_______________________、_______________________、_______________________、_________________,[H]代表的物质主要是_________________。
(2)B代表一种反应过程,C代表细胞质基质,D代表线粒体,则ATP合成发生在A过程,还发生在_________________(填“B和C”“C和D”或“B和D”)。
(3)C中的丙酮酸可以转化成酒精,出现这种情况的原因是_________________。
【答案】(1)O2 NADP+ ADP+Pi C5 NADH(或答:还原型辅酶Ⅰ)
(2)C和D
(3)在缺氧条件下进行无氧呼吸
【解析】光反应中物质变化:H2O→2H+1/2O2(水的光解);NADP+ + 2e- + H+ → NADPH 能量变化:ADP+Pi+光能→ATP
暗反应中物质变化:CO2+C5化合物→2C3化合物(二氧化碳的固定)2C3+4NADPH+ATP→(CH2O)+ C5 +H2O(有机物的生成或称为C3的还原)
能量变化:ATP→ADP+Pi(耗能)
(1)由图可知A、B过程分别为光合作用的光反应和暗反应,图中类囊体膜上发生水的光解,产生NADPH
和①氧气;暗反应阶段消耗ATP和NADPH,产生②NADP+、③(ADP和Pi);暗反应过程为卡尔文循环,CO2+C5化合物→2C3化合物(二氧化碳的固定),所以④为C5。呼吸作用的第一阶段的场所为C细胞质基质,在第一阶段中,各种能源物质循不同的分解代谢途径转变成乙酰辅酶A;呼吸作用的第二、三阶段的场所为D线粒体,在第二阶段中,乙酰辅酶A(乙酰CoA)的二碳乙酰基,通过三羧酸循环转变为CO2和氢原子;在第三阶段中,氢原子进入电子传递链(呼吸链),最后传递给氧,与之生成水。呼吸作用中的[H]为还原型辅酶I(NADH)。(2)植物叶肉细胞能产生ATP的生理过程有:光合作用光反应阶段(A)和有氧呼吸的三个阶段(C和D)。(3)酒精是植物细胞无氧呼吸的产物。
【2016年】
1.(2016上海卷.3)将紫色洋葱鳞叶外表皮细胞置于30%蔗糖溶液数分钟后,结果如图1所示,紫色分部的区域和影响色素分布的结构分别是
A.①和细胞膜
B.①和细胞膜、液泡膜
C.②和细胞膜、液泡膜
D.②和细胞膜、液泡膜、细胞壁
【答案】C
【解析】图中①为细胞膜和液泡膜之间的原生质,②为细胞液,紫色色素分布在细胞液中,细胞膜和液泡膜均为选择透过性膜,影响色素分布。
2.(2016海南卷.1)下列关于膜蛋白和物质跨膜运输的叙述,错误的是
A.膜蛋白在细胞膜上的分布是不对称的
B.膜蛋白不参与物质跨膜运输的被动运输过程
C.主动运输可以使被运输离子在细胞内外浓度不同
D.物质通过脂质双分子层的扩散速率与脂溶性有关
【答案】B
【解析】膜蛋白镶嵌、贯穿或覆盖磷脂双分子层,在细胞膜内外分布是不对称的,A项正确;膜蛋白参与协助扩散过程,B项错误;主动运输逆浓度运输离子,使细胞内外离子浓度不同,C项正确;脂溶性物质容易通过细胞膜,非脂溶性物质不容易通过细胞膜,D项正确。
3.(2016海南卷.5)下列属于主动运输的是
A.动物肺泡细胞释放CO2
B.蔗糖通过植物细胞的细胞壁
C.苯分子进入人的皮肤细胞
D.丽藻细胞吸收SO42-的过程
【答案】D
【解析】CO2属于小分子,苯分子属于脂溶性物质,二者均以自由扩散的方式进出细胞;蔗糖以扩散的方式通过细胞壁;离子的吸收属于主动运输。
4.(2016课标1卷.2)离子泵是一张具有ATP水解酶活性的载体蛋白,能利用水解ATP释放的能量跨膜运输离子。下列叙述正确的是
A. 离子通过离子泵的跨膜运输属于协助扩散
B. 离子通过离子泵的跨膜运输是顺着浓度阶梯进行的
C. 动物一氧化碳中毒会降低离子泵跨膜运输离子的速率
D. 加入蛋白质变性剂会提高离子泵跨膜运输离子的速率
【答案】C
【解析】由题意“离子泵能利用水解ATP释放的能量跨膜运输离子”可知,离子通过离子泵的跨膜运输属于主动运输,主动运输是逆着浓度阶梯进行的,A、B项错误;动物一氧化碳中毒会阻碍氧气的运输,导致呼吸速率下降,生成的ATP减少,使主动运输过程减弱,因此会降低离子泵跨膜运输离子的速率,C项正确;主动运输需要载体蛋白的协助,加入蛋白质变性剂会导致载体蛋白因变性而失去运输物质的功能,所以会降低离子泵跨膜运输离子的速率,D项错误。
5.(2016江苏卷.2)下列关于生物膜透性的叙述,正确的是
A.核糖体合成的分泌蛋白能够自由透过高尔基体膜
B.细胞质中合成的光合作用相关蛋白须通过内质网输入叶绿体
C.子叶细胞中包被脂肪颗粒的膜对葡萄糖具有选择透性
D.细胞外高浓度的超氧化物歧化酶可以自由扩散进入细胞
【答案】C
【解析】核糖体合成的分泌蛋白通过内质网产生的囊泡运输至高尔基体,与高尔基体膜融合,进入高尔基体,不能自由透过高尔基体,A错误;细胞质中合成的光合作用相关蛋白属于胞内蛋白,直接进入叶绿体,不需经过内质网,B错误;葡萄糖通过子叶细胞中包被脂肪颗粒的膜需载体协助,具有选择透性,C正确;超氧化物歧化酶是蛋白质,通过胞吞的方式进入细胞,D错误。
6.(2016江苏卷.6)右图为一种溶质分子跨膜运输的示意图。下列相关叙述错误的是
A.载体①逆浓度运输溶质分子 B.载体②具有ATP酶活性
C.载体①和②转运方式不同 D.载体②转运溶质分子的速率比自由扩散快
【答案】B
【解析】由图可知载体①逆浓度梯度运输溶质分子,A正确;载体②顺浓度梯度运输溶质分子,不消耗ATP,不具有ATP酶活性,B错误;载体①和②转运方式不同,前者是主动运输,后者是协助扩散,C正确;协助扩散有载体协助,自由扩散没有,前者快,D正确。
7.(2016浙江卷.1)当人体血糖浓度偏高时,质膜中的某种葡萄糖载体可将葡萄糖转运至肝细胞内,血糖浓度偏低时则转运方向相反。下列叙述正确的是
A.该载体在血糖浓度偏低时的转运需要消耗ATP B.转运速率随血糖浓度升高不断增大
C.转运方向不是由该载体决定的 D.胰岛素促进葡萄糖运出肝细胞
【答案】 C
【解析】根据题干信息可知葡萄糖的运输方向是从高浓度到低浓度且需要载体蛋白,所以运输方式为易化扩散,易化扩散不需要消耗能量,A错误;在一定范围内,转运速率随血糖浓度增大不断增大,但载体数量有限,转运速率会达到最大,B错误;转运方向是由细胞内外的葡萄糖浓度决定的,C正确;胰岛素的作用是促进细胞摄取、利用和贮存葡萄糖,D错误。
8.(2016北京卷.1)将与生物学有关的内容依次填入下图各框中,其中包含关系错误的选项是
框号
选项
1
2
3
4
5
A
组成细胞的化合物
有机物
无机物
水
无机盐
B
人体细胞的染色体
常染色体
性染色体
X染色体
Y染色体
C
物质跨膜运输
主动运输
被动运输
自由扩散
协助(易化)扩散
D
有丝分裂
分裂期
分裂间期
染色单体分离
同源染色体分离
【答案】D
【解析】组成细胞的化合物包括无机化合物和有机化合物,其中无机化合物包括水和无机盐,有机化合物包括糖类、蛋白质、脂质和核酸;A正确。人体染色体组成包括常染色体和性染色体,其中性染色体包括X染色体和Y染色体;B正确。物质跨膜运输包括主动运输和被动运输,其中被动运输包括自由扩散和协助扩散;C正确。有丝分裂分为两个阶段:有丝分裂间期和分裂期,有丝分裂后期姐妹染色单体分离,但在有丝分裂过程中没有同源染色体的分离;D错误。
9.(2016上海卷.20)下列化学反应属于水解反应的是
①核酸→核苷酸②葡萄糖→丙酮酸③ATP→ADP
A.①② B.①③ C.②③ D.①②③
【答案】B
【解析】核酸在水解酶的作用下水解为核酸的基本组成单位核苷酸;葡萄糖经过呼吸作用第一阶段转变为丙酮酸;ATP通过水解,远离A的高能磷酸键断裂,释放能量。
10.(2016海南卷.3)下列有关生物膜上蛋白质或酶的叙述,错误的是
A.植物根细胞膜上存在运输离子的蛋白质
B.植物叶肉细胞中液泡膜与类囊体膜上的蛋白质不同
C.光合作用中,催化ATP合成的酶分布在类囊体膜上
D.呼吸作用中,催化ATP合成的酶分布在线粒体外膜上
【答案】D
【解析】植物根细胞通过主动运输吸收离子,存在载体蛋白,A项正确;液泡膜与类囊体膜功能不同,其上的蛋白质不同,B项正确;类囊体膜上发生光反应,存在催化ATP合成的酶,C项正确;细胞呼吸第一阶段可以产生ATP,发生在细胞质基质中,D项错误。
11.(2016海南卷.11)下列有关植物细胞能量代谢的叙述,正确的是
A.含有两个高能磷酸键的ATP是DNA人基本组成单位之一
B.加入呼吸抑制剂可使细胞中ADP生成减少,ATP生成增加
C.无氧条件下,丙酮酸转变为酒精的过程中伴随有ATP的合成
D.光下叶肉细胞的细胞质基质、线粒体和叶绿体中都有ATP合成
【答案】D
【解析】ATP中含有核糖,DNA中含有脱氧核糖,A项错误;呼吸抑制剂抑制呼吸作用,会使ADP生成增加,ATP生成减少,B项错误;无氧呼吸的第二阶段不产生ATP,C项错误;光下叶肉细胞的细胞质基质和线粒体进行有氧呼吸,叶绿体进行光合作用,均可产生ATP,D项正确。
12.(2016江苏卷.8)过氧化物酶能分解H2O2,氧化焦性没食子酸呈橙黄色。为探究白菜梗中是否存在过氧化物酶,设计实验如下表。下列相关叙述正确的是
管号
1%焦性没食子酸/mL
2%/mL
缓冲液/mL
过氧化物酶溶液/mL
白菜梗提取液/mL
煮沸冷却后的白菜梗提取液/mL
1
2
2
2
-
-
-
2
2
2
-
2
-
-
3
2
2
-
-
2
-
4
2
2
-
-
-
2
A.1号管为对照组,其余不都是实验组
B.2号管为对照组,其余都为实验组
C.若3号管显橙红色,无需对照就能证明白菜梗中存在过氧化物酶
D.若4号管不显橙红色,可明白菜梗中无氧化物酶
【答案】A
【解析】该实验的目的是探究白菜梗中是否存在过氧化物酶,自变量是白菜梗的有无,则1号和2号是对照组,3号和4号是实验组,3号与1、2号对照,3号管显橙红色,1、2号不变色,证明白菜梗中存在过氧化物酶,C错误;若4号管不显橙红色,与3号对照,说明高温使过氧化物酶变性失活,D错误。
13.(2016课标1卷.3)若除酶外所有试剂均已预保温,则在测定酶活力的试验中,下列操作顺序合理的是
A.加入酶→加入底物→加入缓冲液→保温并计时→一段时间后检测产物的量
B. 加入底物→加入酶→计时→加入缓冲液→保温→一段时间后检测产物的量
C. 加入缓冲液→加入底物→加入酶→保温并计时→一段时间后检测产物的量
D. 加入底物→计时→加入酶→加入缓冲液→保温并计时→一段时间后检测产物的量
【答案】C
【解析】依题意可知,该实验的pH为无关变量,为了排除无关变量的干扰,应控制相同且适宜的pH,而缓冲液有维持反应液的pH恒定的作用,因此需最先加入;酶具有高效性,所以在控制pH恒定的条件下,应先加入底物后加入酶,让酶促反应在适宜的温度条件下进行,一定时间后检测产物的量。综上所述,A、B、D三项均错误,C项正确。
14.(2016课标1卷.4) 下列与神经细胞有关的叙述,错误的是
A. ATP能在神经元线粒体的内膜上产生
B. 神经递质在突触间隙中的移动消耗ATP
C. 突触后膜上受体蛋白的合成需要消耗ATP
D. 神经细胞兴奋后恢复为静息状态消耗ATP
【答案】B
【解析】在线粒体的内膜进行的有氧呼吸的第三阶段,其过程是有氧呼吸前两个阶段产生的[H]与氧结合生成H2O,并释放大量的能量,产生大量的ATP,A项正确;神经递质在突触间隙中是通过扩散作用而进行移动的,不消耗ATP,B项错误;突触后膜上受体蛋白的合成过程包括转录和翻译,需要消耗ATP,C项正确;神经细胞兴奋后恢复为静息状态涉及到相关离子通过主动运输的方式跨膜运输,因此消耗ATP,D项正确。
15.(2016北京卷.2) 葡萄酒酿制期间,酵母细胞内由ADP转化为ATP的过程
A. 在无氧条件下不能进行 B. 只能在线粒体中进行
C. 不需要能量的输入 D. 需要酶的催化
【答案】D
【解析】酵母菌无氧呼吸产生酒精,在无氧呼吸的第一阶段生成ATP,由此推知葡萄酒酿制期间,酵母菌细胞内由ADP转化为ATP的过程是在无氧条件下进行的;A错误。无氧呼吸在酵母菌的细胞质基质中进行;B错误。ADP+Pi+能量ATP;C错误、D正确。
16.(2016上海卷.15)人骨骼肌内的白肌细胞含少量线粒体,适合无氧呼吸、进行剧烈运动。白肌细胞内葡萄糖氧化分解的产物有
①酒精②乳酸③CO2④H2O ⑤ATP
A.①③⑤B.②④⑤
C.①③④⑤D.②③④⑤
【答案】D
【解析】白肌细胞含少量线粒体,可以进行有氧呼吸和无氧呼吸,无氧呼吸的产物为乳酸和ATP,有氧呼吸的产物为CO2 、H2O 、ATP。
17.(2016上海卷.20)下列化学反应属于水解反应的是
①核酸→核苷酸②葡萄糖→丙酮酸③ATP→ADP
A.①② B.①③ C.②③ D.①②③
【答案】B
【解析】核酸在水解酶的作用下水解为核酸的基本组成单位核苷酸;葡萄糖经过呼吸作用第一阶段转变为丙酮酸;ATP通过水解,远离A的高能磷酸键断裂,释放能量。
18.(2016上海卷.22)氨基酸在细胞内氧化分解的部分过程如图7,其中过程X和分解产物Z分别是
A.脱氨基;CO2、H2O和 ATP
B.脱氨基;CO2、H2O和尿素
C.转氨基;CO2、H2O和 ATP
D.转氨基;CO2、H2O和尿素
【答案】A
【解析】氨基酸在细胞内的氧化分解首先经过脱氨基过程,氨基转变为尿素排出体外,碳链部分最终被分解为CO2、H2O和 ATP。
19.(2016上海卷.24)在光合作用的光反应中
A.电子受体是水
B.电子供体是NADPH
C.反映场所位于叶绿体膜
D.H+浓度差驱动ATP合成
【答案】D
【解析】在光合作用的光反应中,电子供体是水,A项错误;电子受体是NADPH,B项错误;反映场所位于叶绿体类囊体薄膜,C项错误;H+浓度差驱动ATP合成,D项正确。
20.(2016海南卷.10)下列叙述错误的是
A.温度和光照会影响CO2的同化速率
B.光合作用中O2的产生发生在光反应阶段
C.光反应产生的ATP和NADPH不参与暗反应
D.土壤中的硝化细菌可利用CO2和H2O合成糖
【答案】C
【解析】温度影响酶活性,光照影响光反应,二者均会影响暗反应中CO2的同化速率,A项正确;光反应分解水,产生O2,B项正确;光反应产生的ATP和NADPH参与暗反应,C项错误;硝化细菌属于自养型生物,可以利用CO2和H2O合成糖类。
21.(2016海南卷.11)下列有关植物细胞能量代谢的叙述,正确的是
A.含有两个高能磷酸键的ATP是DNA人基本组成单位之一
B.加入呼吸抑制剂可使细胞中ADP生成减少,ATP生成增加
C.无氧条件下,丙酮酸转变为酒精的过程中伴随有ATP的合成
D.光下叶肉细胞的细胞质基质、线粒体和叶绿体中都有ATP合成
【答案】D
【解析】ATP中含有核糖,DNA中含有脱氧核糖,A项错误;呼吸抑制剂抑制呼吸作用,会使ADP生成增加,ATP生成减少,B项错误;无氧呼吸的第二阶段不产生ATP,C项错误;光下叶肉细胞的细胞质基质和线粒体进行有氧呼吸,叶绿体进行光合作用,均可产生ATP,D项正确。
22.(2016天津卷.2)在适宜反应条件下,用白光照射离体的新鲜叶绿体一段时间后,突然改用光照强度与白光相同的红光或绿光照射。下列是光源与瞬间发生变化的物质,组合正确的是
A.红光,ATP下降 B.红光,未被还原的C3 上升
B.绿光,[H]下降 D.绿光,C5 上升
【答案】C
【解析】叶绿体中的色素主要吸收利用红光和蓝紫光。若由白光突然改用光照强度与白光相同的红光,则可利用的光增加,光反应增强,ATP含量增加,未被还原的C3减少,故A、B项错误;叶绿体色素对绿光吸收最少,若由白光突然改用光照强度与白光相同的绿光,可导致光反应速率减慢,光反应产生的[H]和ATP减少,而短时间内暗反应仍以原来的速率进行,消耗[H]和ATP,故短时间内[H]含量会下降,C项正确;同理,绿光下由于[H]和ATP含量下降,导致C3被还原为C5的速率减慢,而暗反应中CO2的固定仍以原来的速率消耗C5,故短时间内C5的含量会下降,D项错误。
23.(2016新课标2卷.4)关于高等植物叶绿体中色素的叙述,错误的是
A.叶绿体中的色素能够溶解在有机溶剂乙醇中
B.构成叶绿素的镁可以由植物的根从土壤中吸收
C.通常,红外光和紫外光可被叶绿体中的色素吸收用于光合作用
D.黑暗中生长的植物幼苗叶片呈黄色是由于叶绿素合成受阻引起的
【答案】C
【解析】叶绿体中的色素能够溶解在包括乙醇在内的有机溶剂中,A项正确;镁属于组成细胞的无机盐,可以离子状态由植物的根从土壤中吸收,进而参与叶绿素的合成,B项正确;一般情况下,光合作用所利用的光都是可见光,可见光不包括红外光和紫外光,C项错误;叶绿素的合成需要光,黑暗中生长的植物幼苗,因没有光照而导致叶绿素合成受阻,使类胡萝卜素的颜色显现出来,因而叶片呈黄色,D项正确。
24.(2016北京卷.2) 葡萄酒酿制期间,酵母细胞内由ADP转化为ATP的过程
A. 在无氧条件下不能进行 B. 只能在线粒体中进行
C. 不需要能量的输入 D. 需要酶的催化
【答案】D
【解析】酵母菌无氧呼吸产生酒精,在无氧呼吸的第一阶段生成ATP,由此推知葡萄酒酿制期间,酵母菌细胞内由ADP转化为ATP的过程是在无氧条件下进行的;A错误。无氧呼吸在酵母菌的细胞质基质中进行;B错误。ADP+Pi+能量ATP;C错误,D正确。答案选D。
25.(2016四川卷.1) 叶内细胞内的下列生理过程,一定在生物膜上进行的是
A.O2的产生 B.H2O生成 C.[H]的消耗 D.ATP的合成
【答案】A
【解析】氧气是在光合作用光反应中产生的,场所在叶绿体类囊体薄膜,A正确;光合作用暗反应生成水、消耗[H]的场所在叶绿体基质中,B、C错误;细胞呼吸第一阶段产生ATP在细胞质基质中进行, D错误。
26.(2016四川卷.5)三倍体西瓜由于含糖量高且无籽,备受人们青睐。下图是三倍体西瓜叶片净光合速率(以CO2吸收速率表示)与胞间CO2浓度(Ci)的日变化曲线,以下分析正确的是
A.与11:00时相比,13:00时叶绿体中合成C3的速率相对较高
B.14:00后叶片的Pn下降,导致植株积累有机物的量开始减少
C.17:00后叶片的Ci快速上升,导致叶片暗反应速率远高于光反应速率
D.叶片的Pn先后两次下降,主要限制因素分别是CO2浓度和光照强度
【答案】D
【解析】13:00时胞间CO2浓度低,二氧化碳的固定减弱,C3的来源减少,含量相对较少,A错误;14:00后叶片的Pn下降,有机物合成减少,但净光合速率大于0,说明有机物还在积累,B错误;17点后,叶片的Ci快速上升,是由于细胞呼吸速率大于光合速率,释放出的二氧化碳在胞间积累,C错误;叶片的Pn先后两次下降,第一次下降主要原因是叶片气孔部分关闭,二氧化碳供应不足导致的,第二次下降是由于光照减弱引起的,D正确。
27.(2016北京卷.5)在正常与遮光条件下向不同发育时期的豌豆植株供应14CO2,48h后测定植株营养器官和生殖器官中14C的量。两类器官各自所含14C量占植株14C总量的比例如图所示。
与本实验相关的错误叙述是
A. 14CO2进入叶肉细胞的叶绿体基质后被转化为光合产物
B. 生殖器官发育早期,光合产物大部分被分配到营养器官
C. 遮光70%条件下,分配到生殖器官和营养器官中的光合产物量始终接近
D. 实验研究了光强对不同发育期植株中光合产物在两类器官间分配的影响
【答案】C
【解析】光合作用的暗反应阶段在叶绿体基质中进行,消耗二氧化碳生成有机物(光合产物);A正确。由图可看出:发育早期,正常光照和遮光70%条件下,营养器官中所含14C量占植株14C总量的比例均高于生殖器官中所含14C量占植株14C总量的比例,由此推出生殖器官发育早期,光合产物大部分被分配到营养器官;B正确。遮光70%条件下,发育早期(1—2)分配到营养器官的光合产物量远大于分配到生殖器官的光合产物量,而到了发育的中后期(3—5),分配到生殖器官和营养器官中的光合产物量始终接近;C错误。由图示可知该实验的自变量有:光强和发育时期,因变量是两类器官各自所含14C量占植株14C总量的比例即光合产物在两类器官间的分配情况;D正确。答案选C。
28.(2016课标1卷.1) 下列与细胞相关的叙述,正确的是
A. 核糖体、溶酶体都是具有膜结构的细胞器
B. 酵母菌的细胞核内含有DNA和RNA两类核酸
C. 蓝藻细胞的能量来源于其线粒体有氧呼吸过程
D. 在叶绿体中可进行CO2的固定但不能合成ATP
【答案】B
【解析】核糖体无膜结构,溶酶体具有单层膜结构,A项错误;酵母菌为真核生物,其细胞核内含有DNA和RNA两类核酸,B项正确;蓝藻细胞为原核细胞,其细胞中无线粒体,C项错误;在叶绿体的类囊体薄膜上所进行的光反应过程中,会有ATP生成,D项错误。
【2015年】
1.(2015年海南卷.3)ATP是直接为细胞生命活动提供能量的有机物。关于ATP的叙述,错误的是( )
A.酒精发酵过程中有ATP生成 B.ATP可为物质跨膜运输提供能量
C.ATP中高能磷酸键水解可释放能量 D.ATP由腺嘌呤、脱氧核糖和磷酸组成
【答案】D
【解析】酵母菌进行酒精发酵过程中有ATP生成,A正确;ATP可为主动运输提供能量,B正确;ATP中远离腺苷的高能磷酸键水解可释放能量,为生命活动供能,C正确;ATP由腺嘌呤、核糖和磷酸组成,D错误。
2.(2015年海南卷.4)关于生物体产生的酶的叙述,错误的是( )
A.酶的化学本质是蛋白质或RNA B.脲酶能够将尿素分解成氨和CO2
C.蛋白酶和淀粉酶都属于水解酶类 D.纤维素酶能够降解植物细胞壁和细菌细胞壁
【答案】D
【解析】酶的化学本质是蛋白质或RNA,A正确;脲酶能够将尿素分解成氨和CO2,B正确;蛋白酶和淀粉酶都属于水解酶类,C正确;纤维素酶能够降解植物细胞壁,细菌细胞壁的成分是肽聚糖,需用肽聚糖酶降解,D错误。
3.(2015年海南卷.15)关于人体内激素和酶的叙述,错误的是( )
A.激素的化学本质都是蛋白质 B.高效性是酶的重要特性之一
C.酶可以降低化学反应的活化能 D.激素与靶细胞结合可影响细胞的代谢
【答案】A
【解析】一些激素的化学本质是蛋白质,一些激素的化学成分不是蛋白质,如性激素的成分是固醇,A错误;酶具有高效性、专一性和多样性的特点,B正确;酶通过降低化学反应的活化能提高反应速率,C正确;激素通过与靶细胞结合传递信息,影响靶细胞的代谢活动,D正确。
4.(2015年福建卷.3)在光合作用中,RuBP羧化酶能催化CO2+C5(即RuBP)→2C3。为测定RuBP羧化酶的活性,某学习小组从菠菜叶中提取该酶,用其催化C5与14CO2的反应,并检测产物14C3的放射性强度。下列分析错误的是( )
A.菠菜叶肉细胞内BuBP羧化酶催化上述反应的场所是叶绿体基质
B.RuBP羧化酶催化的上述反应需要在无光条件下进行
C.测定RuBP羧化酶活性的过程中运用了同位素标记法
D.单位时间内14C3生成量越多说明RuBP羧化酶活性越高
【答案】B
【解析】由题意可知,该酶催化的过程为光合作用暗反应过程中的CO2的固定,反应场所是叶绿体基质,A正确;暗反应指反应过程不依赖光照条件,有没有光,反应都可进行,B错误;对14CO2中的C元素进行同位素标记,检测14C3的放射性强度,可以用来测定RuBP羧化酶的活性,C正确;单位时间内 14C3的生成量的多少表示固定反应的快慢,可以说明该酶活性的高低,D正确。
5.(2015年江苏卷.7)下列关于酶的叙述,正确的是( )
A. 发烧时,食欲减退是因为唾液淀粉酶失去了活性
B. 口服多酶片中的胰蛋白酶可在小肠中发挥作用
C. 用果胶酶澄清果汁时,温度越低澄清速度越快
D. 洗衣时,加少许白醋能增强加酶洗衣粉中酶的活性
【答案】B
【解析】发烧时,体温升高,消化酶活性降低,患者表现为食欲减退,A错误;胰蛋白酶在小肠中发挥作用,消化分解蛋白质,B正确;温度越低,果胶酶活性降低,细胞壁分解速度减慢,果汁澄清速度越慢,C错误;白醋呈酸性,使酶变性失活,所以洗衣时加少许白醋会导致加酶洗衣粉中酶活性降低,D错误。
6.(2015年广东卷.6)以下选项正确的是 ( )
【答案】A
【解析】在反应底物相同的情况下,酶只改变反应速率不改变反应的平衡点,A项正确;题图中胚芽鞘向光生长的原因是胚芽鞘背光侧的生长素含量多于向光侧,不能说明生长素的作用具有两重性,B项错误;菠菜叶肉细胞是高等植物细胞,细胞中不含有中心体, C项错误;二倍体动物细胞在有丝分裂后期移向细胞一侧的染色体数目应该是偶数,不应该有三条染色体,D项错误。
7.(2015年上海卷.11)葡萄糖的无氧分解过程中,选项中各产物出现的先后顺序正确的是( )
①酒精 ②CO2 ③H2O ④ATP ⑤乳酸 ⑥H+ ⑦丙酮酸
A.⑥⑦⑤① B.③②①⑤ C.④⑦②① D.③④②⑤
【答案】C
【解析】葡萄糖无氧分解过程中,先是葡萄糖在细胞质基质中分解为丙酮酸产生少量的ATP,接着丙酮酸在细胞质基质中转化为酒精和二氧化碳或乳酸。即在无氧呼吸第一阶段生成丙酮酸、ATP,无氧呼吸第二阶段产生酒精和二氧化碳或乳酸;葡萄糖的无氧分解过程中,选项中各产物出现的先后顺④⑦②①或④⑦⑤,答案选C。
8.(2015年上海卷.14)下列细胞中,其无氧呼吸过程会以乳酸为主要产物的是( )
A.密闭塑料袋中苹果的细胞 B.用于制作酒精的酵母菌
C.剧烈奔跑时的马骨骼肌细胞 D.浇水过多的青菜根部细胞
【答案】C
【解析】苹果无氧呼吸产物是酒精和二氧化碳;A错误。酵母菌无氧呼吸产物是酒精和二氧化碳;B错误。动物细胞无氧呼吸产物是乳酸;C正确。浇水过多的青菜根部细胞无氧呼吸产物主要是酒精和二氧化碳;D错误。
9.(2015年上海卷.21)从新鲜的菠菜叶片提取叶绿体色素,发现提取液明显偏黄绿色,最可能的原因是( )
A.加入的石英砂太多 B.没有加入碳酸钙
C.用脱脂棉过滤不彻底 D.一次加入过多无水乙醇
【答案】B
【解析】色素提取过程中,研磨速度慢会影响色素的提取,加入石英石目的是使研磨充分,有利用色素的提取。加入碳酸钙防止研磨过程中叶绿素被破坏,不加碳酸钙研磨过程中叶绿素被破坏,导致提取液颜色偏黄绿色;B符合题意。脱脂棉过滤彻底会出现浑浊现象,主要影响的不是提取液的颜色;C不符合题意。而一次加入无水乙醇过多到时提取的滤液中色素含量少,整体颜色变浅;D不符合题意。
10.(2015年上海卷.28)以下4支试管置于适合的温度下,经过一定时间后能产生ATP的是( )
【答案】D
【解析】由图示可看出:父亲的染色体正常(同源染色体的大小、形态一致),母亲的染色体异常。若把图示亲本细胞中的染色体按从左到右编号为1、2、3、4,其中1与2为一对同源染色体,3与4为一对同源染色体。与父亲正常的染色体比较,可看出母亲细胞中的2号染色体的一段移接到了3号染色体上,这发生在非同源染色体之间,属于染色体结构变异中的易位。由此可推断造成儿子异常的根本原因的母亲染色体发生易位;答案选D。
11.(2015年安徽卷.2)下图为大豆叶片光合作用暗反应阶段的示意图,下列叙述正确的是
A.CO2的固定实质上是将ATP中的化学能转化为C5中的化学能
B.CO2可直接被[H]还原,再经过一系列的变化形成糖类
C.被还原的C3在有关酶的作用下,可再形成C5
D.光照强度由强变弱时,短时间内C5含量会升高
【答案】C
【解析】 CO2的固定是CO2与C5在酶的催化下合成C3的过程,没有ATP的消耗,A错误。CO2必须先固定合成C3才能被[H]还原,B错。被还原的C3在有关酶的作用下,可再形成C5,C正确。光照强度由强变弱时,产生的ATP和[H]减少,还原C3减少,所以短时间内C3含量会升高,C5含量会下降,D错误。
12.(2015年海南卷.24)将一株生长正常的某种植物里于密闭的玻璃容器内,在适宜条件下光照培养。从照光开始,净光合速率随着时间延长逐渐下降直至为0。之后保持不变。在上述整时间段内,玻璃容器内CO2浓度表现出的变化趋势是( )
A.降低至一定水平时再升高 B.持续保持相对稳定状态
C.降低至一定水平时保持不变 D.升高至一定水平时保持相对稳定
【答案】C
【解析】密闭容器内的植物在光照条件下既能进行光合作用也能进行有氧呼吸,植物净光合速率=实际光合速率-呼吸速率,净光合速率只要大于0,则光合作用消耗的CO2量就大于有氧呼吸释放的CO2量;根据题意,从照光开始,净光合速率随着时间延长逐渐下降直至为0,之后保持不变。说明密闭容器内的CO2浓度从光照开始就下降,当净光合速率随着时间延长逐渐下降直至为0时,密闭容器内的CO2浓度停止下降下降,然后净光合速率为0保持不变,密闭容器内的CO2浓度保持不变,所以C正确。
13.(2015年海南卷.9)植物甲与植物乙的净光合速率随叶片温度(叶温)变化的趋势如图所示。错误的是( )
A.植物甲和乙光合作用所需要的能量都来自于太阳能
B.叶温在36~50℃时,植物甲的净光合速率比植物乙的高
C.叶温为25℃时,植物甲的光合与呼吸作用强度的差值不同于植物乙的
D.叶温为35℃时,甲、乙两种植物的光合与呼吸作用强度的差值均为0
【答案】D
【解析】植物光合作用所需要的能量都来自于太阳能,A正确;分析曲线可知,叶温在36~50℃时,植物甲的净光合速率比植物乙的高,B正确;光合与呼吸作用强度的差值即净光合速率,叶温为25℃时,植物甲的净光合速率小于植物乙,C正确;叶温为35℃时,甲、乙两种植物的光合与呼吸作用强度的差值相等,均大于0,D错误。
14.(2015年福建卷.3)在光合作用中,RuBP羧化酶能催化CO2+C5(即RuBP)→2C3。为测定RuBP羧化酶的活性,某学习小组从菠菜叶中提取该酶,用其催化C5与14CO2的反应,并检测产物14C3的放射性强度。下列分析错误的是( )
A.菠菜叶肉细胞内BuBP羧化酶催化上述反应的场所是叶绿体基质
B.RuBP羧化酶催化的上述反应需要在无光条件下进行
C.测定RuBP羧化酶活性的过程中运用了同位素标记法
D.单位时间内14C3生成量越多说明RuBP羧化酶活性越高
【答案】B
【解析】由题意可知,该酶催化的过程为光合作用暗反应过程中的CO2的固定,反应场所是叶绿体基质,A正确;暗反应指反应过程不依赖光照条件,有没有光,反应都可进行,B错误;对14CO2中的C元素进行同位素标记,检测14C3的放射性强度,可以用来测定RuBP羧化酶的活性,C正确;单位时间内 14C3的生成量的多少表示固定反应的快慢,可以说明该酶活性的高低,D正确。
15.( 2015年四川卷.4)在适宜温度和大气CO2浓度条件下,测得某森林中林冠层四种主要乔木的幼苗叶片的生理指标(见下表)。下列分析正确的是( )
A.光强大于140μmol·m-2·s-1,马尾松幼苗叶肉细胞中产生的O2全部进入线粒体
B.光强小于1255μmol·m-2·s-1,影响苦储幼苗光合速率的环境因素是CO2浓度
C.森林中生产者积累有机物的能量总和,即为输入该生态系统的总能量
D.在群落演替过程中,随着林冠密集程度增大青冈的种群密度将会增加
【答案】D
【解析】140μmol·m-2·s-1为马尾松植株的光补偿点,当光强大于140μmol·m-2·s-1时,马尾松的光合速率大于呼吸速率,因此马尾松幼苗叶肉细胞中产生的O2除进入线粒体外,还扩散至细胞外部;A错误。光强小于1255μmol·m-2·s-1,结合题干信息可知影响苦槠幼苗光合速率的环境因素是光照强度;B错误。森林中生产者制造有机物的能量总和是输入该生态系统的总能量;C错误。由表格信息可知,青冈的光补偿点较低,因而更适应弱光环境,因此在群落演替过程中随着林冠密集程度增大青冈的种群密度将会增加;D正确。
16.( 2015年重庆卷.4)将题4图所示细胞置于密闭容器中培养。在不同光照强度下细胞内外的CO2和O2浓度在短时间内发生了相应变化。下列叙述错误的是( )
A.黑暗条件下,①增大、④减小
B.光强低于光补偿点时,①、③增大
C.光强等于光补偿点时,②、③保持不变
D.光强等于光饱和点时,②减小、④增大
【答案】B
【解析】黑暗条件下,细胞只有呼吸作用,呼吸作用消耗氧气产生的CO2扩散至细胞外,因此①增大、④减小;A正确。光强低于光补偿点时,即光合作用强度小于呼吸作用强度,此时①增大、③减小;B错误。光强等于光补偿点时,光合作用强度等于呼吸作用强度,②、③保持不变;C正确。D.光强等于光饱和点时,光合作用强度大于呼吸作用强度,②减小、④增大;D正确。
【2014年】
1.[2014·全国卷] ATP是细胞中重要的高能磷酸化合物。下列有关ATP的叙述,错误的是( )
A.线粒体合成的ATP可在细胞核中发挥作用
B.机体在运动时消耗ATP,睡眠时则不消耗ATP
C.在有氧与缺氧的条件下细胞质基质中都能形成ATP
D.植物根细胞吸收矿质元素离子所需的ATP来源于呼吸作用
【答案】B 【解析】本题考查ATP的有关知识,线粒体中合成的ATP可用于除光合作用以外的耗能反应,A项正确。机体无论是在运动还是睡眠时,都会消耗ATP,B项错误。细胞质基质是有氧呼吸与无氧呼吸第一阶段进行的场所,这一过程有ATP产生,C项正确。植物根细胞吸收矿质元素离子的方式是主动运输,该过程所需ATP来自于细胞呼吸,D项正确。
2. [2014·重庆卷] 如图为乙醇在人体内主要的代谢过程。下列相关叙述,正确的是( )
乙醇乙醛氧化,F乙酸CO2、H2O
A.乙醇转化为乙酸发生的氧化反应,均由同一种氧化酶催化
B.体内乙醇浓度越高,与乙醇分解相关的酶促反应速率越快
C.乙醇经代谢产生的[H]可与氧结合生成水,同时释放能量
D.正常生理情况下,人体分解乙醇的速率与环境温度呈正相关
【答案】C 【解析】图示信息显示:乙醇在人体内的代谢主要靠体内的两种酶,一种是乙醇脱氢酶,另一种是乙醛脱氢酶。前者使乙醇转化为乙醛,后者使乙醛进一步转化为乙酸,最终分解为二氧化碳和水,A项错误。一般情况下,底物浓度会对酶促反应速率产生影响,但在酶已达到饱和的情况下,即使增加底物浓度,反应速率也不会加快,且在体内乙醇对细胞有毒害作用,乙醇浓度不会越来越高,B项错误。细胞有氧呼吸第三阶段[H]与氧结合生成水,同时释放大量能量, C项正确。温度能影响酶的活性,但人体体温调节使体温保持相对恒定, D项错误。
3.[2014·四川卷] 在生物体内,下列生理活动只能单向进行的是( )
A.质壁分离过程中水分子的扩散
B.生长素在胚芽鞘中的极性运输
C.肝细胞中糖原与葡萄糖的转化
D.活细胞内ATP与ADP的转化
【答案】B 【解析】本题综合考查了水的吸收、生长素的运输、糖类的转化、ATP与ADP的转化。细胞渗透吸水实际是水分子的自由扩散,是双向的;生长素极性运输只能由形态学的上端向下端运输,为单向的;在肝细胞中糖原与葡萄糖能相互转化,从而维持血糖的相对稳定;细胞通过ATP与ADP的相互转化为生命活动提供能量,所以本题选B。
4.[2014·山东卷] 下列有关实验操作的描述,正确的是( )
A.鉴定待测样液中的蛋白质时,先加NaOH溶液,振荡后再加CuSO4溶液
B.制作细胞的有丝分裂装片时,洋葱根尖解离后直接用龙胆紫溶液染色
C.低温诱导染色体加倍实验中,将大蒜根尖制成装片后再进行低温处理
D.探究温度对酶活性的影响时,将酶与底物溶液在室温下混合后于不同温度下保温
【答案】A 【解析】鉴定蛋白质的试剂为双缩脲试剂,该试剂使用时应先加NaOH溶液,再加CuSO4溶液,A项正确。制作洋葱根尖细胞有丝分裂装片的正确顺序是:解离→漂洗→染色→制片,B项错误。低温诱导染色体加倍实验中,应首先对大蒜根尖低温处理,诱导分生区细胞染色体加倍,再制作装片,C项错误。探究温度对酶活性的影响时,不同组的酶和底物混合前应先保温到实验温度,若在室温下混合再在不同温度下保温,则达到实验温度时,反应可能已发生,D项错误。
5.[2014·福建卷] 用蛋白酶去除大肠杆菌核糖体的蛋白质,处理后的核糖体仍可催化氨基酸的脱水缩合反应。由此可推测核糖体中能催化该反应的物质是( )
A.蛋白酶 B.RNA聚合酶
C.RNA D.逆转录酶
【答案】C 【解析】酶的化学本质绝大多数为蛋白质少数为RNA。核糖体主要由RNA和蛋白质构成,蛋白酶专一催化蛋白质水解。据题意分析,经蛋白酶处理后的核糖体成分主要是RNA,但其仍能催化氨基酸脱水缩合,可知起催化作用的为RNA;RNA 聚合酶与遗传信息转录为RNA有关,所以也称转录酶;逆转录酶催化逆转录过程(以RNA为模板合成DNA的过程),逆转录酶只存在于一些能进行逆转录的病毒内,故此题选C项。
6.[2014·江苏卷] 下列生命活动中不需要ATP提供能量的是( )
A.叶肉细胞合成的糖运输到果实
B.吞噬细胞吞噬病原体的过程
C.淀粉酶催化淀粉水解为葡萄糖
D.细胞中由氨基酸合成新的肽链
【答案】C 【解析】叶肉细胞光合作用合成的糖(主要是葡萄糖)通过主动运输的方式运输到果实,需要消耗能量;吞噬细胞吞噬病原体过程依赖于细胞膜的变形,需要消耗能量;氨基酸脱水缩合合成蛋白质也需要消耗能量,故A、B、D项都需要消耗能量。只有C项淀粉的水解反应不需要消耗能量。
7.[2014·海南卷] 下列物质中,能够直接给细胞生命活动提供能量的是( )
A.脂肪 B.钙离子 C.糖 D.ATP
【答案】D 【解析】脂肪是生物体内的储能物质;钙是生物体内的某些物质的组成成分;糖是生物体内的主要能源物质;ATP是细胞内的能量“通货”,细胞生命活动所需能量直接来源于ATP水解释放的能量。
8.[2014·新课标全国卷Ⅰ] 下列关于植物细胞质壁分离实验的叙述,错误的是( )
A.与白色花瓣相比,采用红色花瓣有利于实验现象的观察
B.用黑藻叶片进行实验时,叶绿体的存在会干扰实验现象的观察
C.用紫色洋葱鳞片叶外表皮不同部位观察到的质壁分离程度可能不同
D.紫色洋葱鳞片叶外表皮细胞的液泡中有色素,有利于实验现象的观察
【答案】B 【解析】红色花瓣细胞的液泡呈红色,比白色花瓣更便于观察质壁分离现象,A项正确。黑藻叶片的叶肉细胞中液泡呈无色,叶绿体的存在使原生质层呈绿色,有利于实验现象的观察,B项错误。紫色洋葱鳞片叶外表皮不同部位细胞的细胞液浓度不一定相同,用相同浓度的外界溶液进行质壁分离实验时观察到的质壁分离程度可能不同,C项正确。紫色洋葱鳞片叶外表皮细胞的液泡含有色素,呈紫色,有利于实验现象的观察,D项正确。
9.[2014·新课标全国卷Ⅱ] 将某植物花冠切成大小和形状相同的细条,分为a、b、c、d、e和f组(每组的细条数相等),取上述6组细条分别置于不同浓度的蔗糖溶液中,浸泡相同时间后测量各组花冠细条的长度,结果如图所示。假如蔗糖溶液与花冠细胞之间只有水分交换,则( )
A.实验后,a组液泡中的溶质浓度比b组的高
B.浸泡导致f组细胞中液泡的失水量小于b组的
C.a组细胞在蔗糖溶液中失水或吸水所耗ATP大于b组
D.使细条在浸泡前后长度不变的蔗糖浓度介于0.4~0.5 mol·L-1之间
【答案】D 【解析】实验前长度/实验后长度的比值为1时,水分进出细胞达到平衡;比值小于1时,表明细胞吸水,且比值越小花冠吸水越多;比值大于1时,表明细胞失水,且比值越大,花冠失水越多。据图可推知, a组吸水多于b组,因此实验后a组细胞液中溶质浓度低于b组,A项错误。f组比值大于b组,因此失水量大于b组,B项错误。水分子进出细胞的方式是自由扩散,不消耗能量,C项错误。由c组吸水,d组失水,细胞液浓度与外界溶液浓度相等时实验前长度/实验后长度=1,判断出细条的细胞液浓度介于0.4~0.5 mol·L-1之间,D项正确。
10.[2014·北京卷] 比较生物膜和人工膜(双层磷脂)对多种物质的通透性,结果如下图。据此不能得出的推论是( )
A.生物膜上存在着协助H2O通过的物质
B.生物膜对K+、Na+、Cl-的通透具有选择性
C.离子以易化(协助)扩散方式通过人工膜
D.分子的大小影响其通过人工膜的扩散速率
【答案】C 【解析】比较H2O在生物膜和人工膜上的通透性大小,可看出在生物膜上的通透性大于人工膜上的通透性,生物膜上存在着协助H2O通过的物质,A项正确。K+、Na+、Cl-在人工膜上的通透性相同,而在生物膜上的通透性不同,说明生物膜对3种离子具有选择透过性,B项正确。曲线图能看出3种离子在人工膜中的通透性相同,但离子的运输方式不能看出,不能确定离子以易化扩散方式通过人工膜,C项错误。通过比较甘油、CO2和O2的通透性大小,可看出分子的大小影响其通过人工膜的扩散速率,D项正确。
11.[2014·四川卷] 在生物体内,下列生理活动只能单向进行的是( )
A.质壁分离过程中水分子的扩散
B.生长素在胚芽鞘中的极性运输
C.肝细胞中糖原与葡萄糖的转化
D.活细胞内ATP与ADP的转化
【答案】B 【解析】本题综合考查了水的吸收、生长素的运输、糖类的转化、ATP与ADP的转化。细胞渗透吸水实际是水分子的自由扩散,是双向的;生长素极性运输只能由形态学的上端向下端运输,为单向的;在肝细胞中糖原与葡萄糖能相互转化,从而维持血糖的相对稳定;细胞通过ATP与ADP的相互转化为生命活动提供能量,所以本题选B。
12.[2014·山东卷] 有关细胞内囊泡运输的描述,正确的是( )
A.细胞核内的RNA通过囊泡运输到细胞质
B.蛋白质类激素经囊泡运输分泌到细胞外
C.细胞器之间都能通过囊泡进行物质运输
D.囊泡运输依赖膜的流动性且不消耗能量
【答案】B 【解析】细胞核内的RNA通过核孔由细胞核内运输到细胞质,不通过囊泡,A项错误。蛋白质类激素在核糖体上合成后进入内质网和高尔基体加工,由高尔基体形成囊泡包裹,通过囊泡运输分泌到细胞外,B项正确。大多数细胞器之间的物质运输方式不是囊泡运输,如线粒体和叶绿体之间O2和CO2的交换,C项错误。囊泡运输依赖膜的流动性,也需要消耗能量,D项错误。
13.[2014·安徽卷] 下图为氨基酸和Na+进出肾小管上皮细胞的示意图。下表选项中正确的是( )
选项
管腔中氨基酸→上皮细胞
管腔中Na+→上皮细胞
上皮细胞中氨基酸→组织液
A
主动运输
被动运输
主动运输
B
被动运输
被动运输
被动运输
C
被动运输
主动运输
被动运输
D
主动运输
被动运输
被动运输
【答案】D 【解析】由图可知,氨基酸从肾小管管腔进入上皮细胞中是从低浓度一侧到高浓度一侧,运输方式是主动运输;而钠离子通过肾小管管腔进入上皮细胞是从高浓度一侧运输到低浓度一侧,运输方式属于被动运输;上皮细胞中的氨基酸进入组织液是从高浓度一侧运输到低浓度一侧,只需要载体、不需要能量,运输方式为被动运输。
14.[2014·广东卷] (双选)以下选项正确的是( )
【答案】BD 【解析】图A表示洋葱根尖细胞有丝分裂过程,在细胞分裂间期,完成DNA分子复制和有关蛋白质的合成,但染色体数目不变,故核DNA分子数/染色体的比值从1逐渐变成2,有丝分裂后期,由于着丝点分裂,染色单体分开成为染色体,此时核DNA分子数/染色体的比值等于1,图示分裂后期该比值为2,A项错误。植物细胞吸水膨胀,会使细胞液的浓度降低,即胞内渗透压降低,反之升高,B项正确。胰蛋白酶属于分泌蛋白,其排出细胞的方式是胞吐,消耗能量,不需要细胞膜上载体的参与,C项错误。胚胎干细胞是全能干细胞,能分裂、分化成各种细胞,D项正确。
15.[2014·浙江卷] 下列关于物质出入细胞方式的叙述,正确的是( )
A.被细胞胞吞的一定是固体物质
B.突触前膜释放乙酰胆碱属于易化扩散
C.通过载体蛋白的物质转运属于主动转运
D.胞吐过程一定会发生分泌泡与质膜的融合
【答案】D 【解析】本题考查的是物质出入细胞的方式。教材中有描述被胞吞或胞吐的物质可以是固体也可以是液体,A项错误。突触前膜释放乙酰胆碱属于胞吐,B项错误。通过载体蛋白的物质转运方式可以是主动转运也可以是易化扩散,C项错误。胞吐是将物质运送到细胞外侧,所以一定会发生分泌泡与质膜的融合,D项正确。
16.[2014·海南卷] 关于植物根系吸收矿质元素离子的叙述,正确的是( )
A.植物根系吸收各种矿质元素离子的速率相同
B.土壤温度不影响植物根系对矿质元素离子的吸收
C.植物根细胞吸收矿质元素离子主要依靠渗透作用
D.植物根细胞能逆浓度梯度吸收土壤中的矿质元素离子
【答案】D 【解析】植物根系吸收各种矿质元素离子的速率因细胞膜的载体种类和数量不同而不同,A项错误。植物根系吸收矿质离子的方式是主动运输,而土壤温度影响呼吸酶的活性,即影响ATP的产生,从而影响植物对矿质元素离子的吸收,B、C项错误。植物根细胞以主动运输方式逆浓度梯度来吸收矿质元素离子的,D项正确。
17.[2014·新课标全国卷Ⅰ] 下列关于植物细胞质壁分离实验的叙述,错误的是( )
A.与白色花瓣相比,采用红色花瓣有利于实验现象的观察
B.用黑藻叶片进行实验时,叶绿体的存在会干扰实验现象的观察
C.用紫色洋葱鳞片叶外表皮不同部位观察到的质壁分离程度可能不同
D.紫色洋葱鳞片叶外表皮细胞的液泡中有色素,有利于实验现象的观察
【答案】B 【解析】红色花瓣细胞的液泡呈红色,比白色花瓣更便于观察质壁分离现象,A项正确。黑藻叶片的叶肉细胞中液泡呈无色,叶绿体的存在使原生质层呈绿色,有利于实验现象的观察,B项错误。紫色洋葱鳞片叶外表皮不同部位细胞的细胞液浓度不一定相同,用相同浓度的外界溶液进行质壁分离实验时观察到的质壁分离程度可能不同,C项正确。紫色洋葱鳞片叶外表皮细胞的液泡含有色素,呈紫色,有利于实验现象的观察,D项正确。
18.[2014·新课标全国卷Ⅱ] 将某植物花冠切成大小和形状相同的细条,分为a、b、c、d、e和f组(每组的细条数相等),取上述6组细条分别置于不同浓度的蔗糖溶液中,浸泡相同时间后测量各组花冠细条的长度,结果如图所示。假如蔗糖溶液与花冠细胞之间只有水分交换,则( )
A.实验后,a组液泡中的溶质浓度比b组的高
B.浸泡导致f组细胞中液泡的失水量小于b组的
C.a组细胞在蔗糖溶液中失水或吸水所耗ATP大于b组
D.使细条在浸泡前后长度不变的蔗糖浓度介于0.4~0.5 mol·L-1之间
【答案】D 【解析】实验前长度/实验后长度的比值为1时,水分进出细胞达到平衡;比值小于1时,表明细胞吸水,且比值越小花冠吸水越多;比值大于1时,表明细胞失水,且比值越大,花冠失水越多。据图可推知, a组吸水多于b组,因此实验后a组细胞液中溶质浓度低于b组,A项错误。f组比值大于b组,因此失水量大于b组,B项错误。水分子进出细胞的方式是自由扩散,不消耗能量,C项错误。由c组吸水,d组失水,细胞液浓度与外界溶液浓度相等时实验前长度/实验后长度=1,判断出细条的细胞液浓度介于0.4~0.5 mol·L-1之间,D项正确。
19.[2014·山东卷] 下列关于生命活动变化关系的描述,正确的是( )
A.细胞体积增大,与外界物质交换效率提高
B.细胞液浓度增大,植物细胞吸水能力减弱
C.生长素浓度升高,植物细胞生长速度加快
D.体内血浆渗透压降低,抗利尿激素释放减少
【答案】D 【解析】细胞体积增大,细胞膜面积与细胞体积的比减小,与外界物质交换速率降低,A项错误。细胞液浓度增大,渗透压增大,植物细胞吸水能力增强,B项错误。生长素的作用具有两重性,对植物细胞生长的促进作用具有最适浓度,在低浓度范围内,植物细胞的生长速率随生长素浓度的升高而加快,当生长素浓度高于最适浓度后,随生长素浓度的增大,植物细胞生长速度减小,最终被抑制,C项错误。体内血浆渗透压降低时,由下丘脑神经细胞分泌、垂体释放的抗利尿激素含量减少,尿量增加,D项正确。
20.[2014·四川卷] 生物体的生命活动离不开水。下列关于水的叙述,错误的是( )
A.在最基本生命系统中,H2O有自由水和结合水两种存在形式
B.由氨基酸形成多肽链时,生成物H2O中的氢来自氨基和羧基
C.有氧呼吸时,生成物H2O中的氢来自线粒体中丙酮酸的分解
D.H2O在光下分解,产生的[H]将固定的CO2还原成(CH2O)
【答案】C 【解析】本题考查水在生命活动中的作用。细胞是最基本的生命系统,水以自由水和结合水两种形式存在于细胞中,A项正确。氨基酸脱水缩合形成肽链,此过程脱掉氨基中的一个H和羧基中的-OH生成H2O,B项正确。有氧呼吸第三阶段[H]和O2在线粒体内膜上产生水,[H]来自于有氧呼吸第一阶段葡萄糖的分解和第二阶段丙酮酸和水的分解,C项错误。在光合作用中,H2O在光下分解,形成[H]用于暗反应将固定的CO2还原成(CH2O),D项正确。
21.[2014·新课标全国卷Ⅰ] 正常生长的绿藻,照光培养一段时间后,用黑布迅速将培养瓶罩上,此后绿藻细胞的叶绿体内不可能发生的现象是( )
A.O2的产生停止
B.CO2的固定加快
C.ATP/ADP比值下降
D.NADPH/NADP+比值下降
【答案】B 【解析】用黑布将培养瓶罩住,光反应停止,氧气的产生停止, A 项正确。光反应停止,[H]和 ATP 的产生停止,导致暗反应中 C3 的还原速度减慢,C3在叶绿体内积累导致CO2的固定减慢,B项错误。光反应停止,ATP 的生成减少,ATP/ADP 比值下降,C 项正确。光反应停止,NADPH([H])的产生减少,NADPH/NADP+比值下降,D项正确。
22.[2014·北京卷] 在25 ℃的实验条件下可顺利完成的是( )
A.光合色素的提取与分离
B.用斐林(本尼迪特)试剂鉴定还原糖
C.大鼠神经细胞的培养
D.制备用于植物组织培养的固体培养基
【答案】A 【解析】光合色素的提取和分离实验在常温下进行,即在25 ℃的条件可顺利完成,A项正确。用斐林试剂鉴定还原糖实验中需要水浴加热,才能出现砖红色沉淀,常温条件下不发生反应,B项错误。哺乳动物和人类神经细胞的培养的生存环境温度是35~37 ℃,C项错误。制备用于植物组织培养的固体培养基的温度一般是18~22 ℃,D项错误。
23.[2014·重庆卷] 下列与实验有关的叙述,正确的是( )
A.人的口腔上皮细胞经处理后被甲基绿染色,其细胞核呈绿色
B.剪取大蒜根尖分生区,经染色在光镜下可见有丝分裂各时期
C.叶绿体色素在层析液中的溶解度越高,在滤纸上扩散就越慢
D.在光镜的高倍镜下观察新鲜菠菜叶装片,可见叶绿体的结构
【答案】A 【解析】人体口腔上皮细胞DNA主要分布在细胞核,DNA被甲基绿染成绿色,A项正确。在观察大蒜根尖细胞有丝分裂实验中,需经过解离、漂洗、染色、制片等过程才能对细胞进行观察,B项错误。叶绿体色素在层析液中的溶解度越高,在滤纸上扩散的速度越快,C项错误。在光镜下观察新鲜菠菜叶装片,可以看到呈球形或椭球形的叶绿体,但其亚显微结构需在电子显微镜下才能观察到,D项错误。
24.[2014·四川卷] 生物体的生命活动离不开水。下列关于水的叙述,错误的是( )
A.在最基本生命系统中,H2O有自由水和结合水两种存在形式
B.由氨基酸形成多肽链时,生成物H2O中的氢来自氨基和羧基
C.有氧呼吸时,生成物H2O中的氢来自线粒体中丙酮酸的分解
D.H2O在光下分解,产生的[H]将固定的CO2还原成(CH2O)
【答案】C 【解析】本题考查水在生命活动中的作用。细胞是最基本的生命系统,水以自由水和结合水两种形式存在于细胞中,A项正确。氨基酸脱水缩合形成肽链,此过程脱掉氨基中的一个H和羧基中的-OH生成H2O,B项正确。有氧呼吸第三阶段[H]和O2在线粒体内膜上产生水,[H]来自于有氧呼吸第一阶段葡萄糖的分解和第二阶段丙酮酸和水的分解,C项错误。在光合作用中,H2O在光下分解,形成[H]用于暗反应将固定的CO2还原成(CH2O),D项正确。
25.[2014·四川卷] 下列有关实验方法或检测试剂的叙述,正确的是( )
A.用改良苯酚品红染色观察低温诱导的植物染色体数目变化
B.用健那绿和吡罗红染色观察DNA和RNA在细胞中的分布
C.用纸层析法提取菠菜绿叶中的色素和鉴定胡萝卜素提取粗品
D.用标志重捕法调查田鼠种群密度及农田土壤小动物的丰富度
【答案】A 【解析】改良苯酚品红染液是观察细胞分裂时染色体形态的优良染色剂,可用于染色体数目的观察,A项正确。健那绿是活细胞中线粒体染色的专一性染料,B项错误。纸层析法可用来分离色素,而不能提取色素,C项错误。土壤小动物由于个体小,活动力强,不宜用标志重捕法,常用取样器取样的方法进行采集、调查,D项错误。
26. [2014·江苏卷] 下列叙述与生物学史实相符的是( )
A.孟德尔用山柳菊为实验材料,验证了基因的分离及自由组合定律
B.范·海尔蒙特基于柳枝扦插实验,认为植物生长的养料来自土壤、水和空气
C.富兰克林和威尔金斯对DNA双螺旋结构模型的建立也做出了巨大的贡献
D.赫尔希和蔡斯用35S和32P分别标记T2噬菌体的蛋白质和DNA,证明了DNA的半保留复制
【答案】C 【解析】孟德尔用豌豆进行杂交实验后得出基因的分离及自由组合定律,A项错误。海尔蒙特研究柳树的生长时发现植物生长的养料来自土壤及水,他并没有发现空气参与植物生长,B项错误。沃森和克里克用构建物理模型的方法推算出了DNA分子的双螺旋结构,威尔金斯和富兰克林为他们提供了DNA晶体的X射线衍射图谱,C项正确。赫尔希和蔡斯的实验证明了DNA是遗传物质而非证明DNA的半保留复制,D项错误。
27.[2014·海南卷] 下列关于生长在同一植株上绿色叶片和黄绿色叶片的叙述,错误的是( )
A.两种叶片都能吸收蓝紫光
B.两种叶片中均含有类胡萝卜素
C.两种叶片的叶绿体中都含有叶绿素a
D.黄绿色叶片在光反应中不会产生ATP
【答案】D 【解析】叶片中含有类胡萝卜素和叶绿素,二者均能吸收蓝紫光,A项正确。当叶绿素含量高时呈现绿色,含量低时则呈现类胡萝卜素的颜色,B项正确。叶绿素包括叶绿素a和叶绿素b,C项正确。黄绿色叶片在光下仍能进行光合作用,故在光反应过程中能产生ATP用于暗反应的进行,D项错误。
28.[2014·海南卷] 关于小麦光合作用的叙述,错误的是( )
A.类囊体膜上产生的ATP可用于暗反应
B.夏季晴天光照最强时,小麦光合速率最高
C.进入叶绿体的CO2不能被NADPH直接还原
D.净光合速率长期为零时会导致幼苗停止生长
【答案】B 【解析】光合作用的光反应发生在叶绿体的类囊体膜上,其产生的ATP用于暗反应的进行,A项正确。小麦为C3植物,当夏季晴天光照最强时,气孔关闭,CO2供应不足,此时光合速率降低,B项错误。进入叶绿体的CO2被固定生成C3化合物后才能被NADPH还原,C项正确。当净光合速率为零时,说明此时没有有机物的积累,长期如此,会导致幼苗生长受阻,D项正确。
29.[2014·新课标全国卷Ⅱ] 关于光合作用和呼吸作用的叙述,错误的是( )
A.磷酸是光反应中合成ATP所需的反应物
B.光合作用中叶绿素吸收光能不需要酶的参与
C.人体在剧烈运动时所需要的能量由乳酸分解提供
D.病毒核酸的复制需要宿主细胞的呼吸作用提供能量
【答案】C 【解析】合成ATP的原料是ADP和磷酸,A项正确。光合作用吸收光能是通过色素蛋白复合体来完成的,不需要酶的参与,B项正确。人体剧烈运动时,肌细胞无氧呼吸产生乳酸,同时释放少量能量,乳酸是无氧呼吸的产物,不能提供能量,C项错误。病毒不具有独立代谢的能力,病毒增殖所需的能量都是由宿主细胞呼吸产生的,D项正确。
30.[2014·天津卷] 下图是细胞中糖类合成与分解过程示意图。下列叙述正确的是( )
(CH2O)+O2CO2+H2O+能量
A.过程①只在线粒体中进行,过程②只在叶绿体中进行
B.过程①产生的能量全部储存在ATP中
C.过程②产生的(CH2O)中的氧全部来自H2O
D.过程①和②中均能产生[H],二者还原的物质不同
【答案】D 【解析】过程①为有氧呼吸过程,反应场所是细胞质基质和线粒体,过程②为光合作用过程,真核生物在叶绿体中进行,原核生物中的蓝藻光合作用的场所为其细胞内的光合片层,A项错误。有氧呼吸产生的能量大部分以热能的形式散失,少部分储存在ATP中,B项错误。光合作用所产生的糖类中的氧来自CO2,C项错误。过程①和②都能产生[H],前者主要与氧结合产生水并释放大量能量,后者主要用于C3还原, D项正确。
31.[2014·四川卷] 将桑树和大豆分别单独种植(单作)或两种隔行种植(间作),测得两种植物的光合速率如下图所示(注:光饱和点是光合速率达到最大值时所需的最低光照强度)。据图分析,下列叙述正确的是( )
A.与单作相比,间作时两种植物的呼吸强度均没有受到影响
B.与单作相比,间作时两种植物光合作用的光饱和点均增大
C.间作虽然提高了桑树的光合速率但降低了大豆的光合速率
D.大豆植株开始积累有机物时的最低光照强度单作大于间作
【答案】D 【解析】本题考查学生对光合作用与呼吸作用的相关知识的掌握情况以及学生获取信息的能力。当光照为0时,植物也进行呼吸作用,通过图中可看出,当光照强度为0时,光合速率的值表示呼吸作用,此时单作和间作值不同,说明单作和间作对呼吸强度的影响不同,A项错误。与单作相比,桑树间作的光合作用的光饱和点增大,而对于大豆,间作的光合作用的光饱和点减小,B项错误。光照较弱时,间作比单作更有利于大豆的光合作用,C项错误。光合速率大于零,表示光合作用速率大于呼吸作用速率,这时才有有机物的积累,由图可知,大豆植株开始积累有机物时的最低光照强度单作大于间作,D项正确。
【2013年】
1.[2013·安徽卷] 细胞代谢受酶的调节和控制。下列叙述正确的是( )
A.激素都是通过影响靶细胞内酶活性来调节细胞代谢
B.代谢的终产物可反馈调节相关酶活性,进而调节代谢速率
C.同一个体各种体细胞酶的种类相同、数量不同、代谢不同
D.对于一个细胞来说,酶的种类和数量不会发生变化
【答案】B 【解析】本题主要考查酶和激素在细胞内的作用及其种类的差异性。激素主要是通过影响酶的合成来调节细胞代谢,故A错误;细胞代谢的终产物可能通过提高或降低酶的活性来调节代谢速率,故B正确;不同功能的细胞内酶的种类应不同,比如肝细胞内有肝糖原水解酶而肌细胞内就缺少相关酶, 故C错误;一个细胞在不同时期,其功能会发生相应变化,因而酶的种类和数量也会随之改变, 故D错误。
2.[2013·福建卷] 人肝细胞合成的糖原储存在细胞内,合成的脂肪不储存在细胞内,而是以VLDL(脂肪与蛋白复合物)形式分泌出细胞外。下列叙述正确的是( )
A.VLDL的合成与核糖体无关
B.VLDL以自由扩散方式分泌出细胞外
C.肝细胞内糖原的合成与分解可影响血糖含量
D.胰高血糖素可促进肝细胞内糖原的合成
【答案】C 【解析】本题考查的是细胞结构、物质跨膜运输和体液调节的有关内容。从题干可知,VLDL是脂肪与蛋白复合物,其中蛋白质的合成与核糖体有关,A项错误;细胞膜有选择透过性,蛋白质等大分子物质无法跨膜运输,需通过胞吐而非自由扩散的方式将VLDL分泌出细胞外,B项错误;肝细胞合成糖原是血糖的去路之一,有助于降低血糖含量,当血糖浓度较低时,肝糖原又可分解为葡萄糖,从而升高血糖浓度,C项正确;胰高血糖素可以促进肝细胞内糖原的分解,促进肝糖原合成的激素是胰岛素,D项错误。
3.[2013·广东卷] 以下为某兴趣小组获得的实验结果及其分析,正确的是( )
【答案】B 【解析】本题考查教材中实验的相关内容,涉及叶绿体色素的分离、纤维素分解菌的分离、细胞分裂图像、酶的特性等知识。Ⅳ为黄绿色,是叶绿素b,A项错误;培养基中纤维素被纤维素分解菌分解后,刚果红-纤维素的红色复合物无法形成,就会出现以纤维素分解菌为中心的透明圈,可根据透明圈的大小来确定细菌分解纤维素的能力,B图中菌Ⅲ周围的透明圈最大,B项正确;由C图中染色体分布在细胞中央可知, 该细胞处于分裂中期,C项错误;D图说明酶具有高效性,D项错误。
4.[2013·新课标全国卷Ⅱ] 关于酶的叙述,错误的是( )
A.同一种酶可存在于分化程度不同的活细胞中
B.低温能降低酶活性的原因是其破坏了酶的空间结构
C.酶通过降低化学反应的活化能来提高化学反应速度
D.酶既可以作为催化剂,也可以作为另一个反应的底物
【答案】B 【解析】本题考查酶的相关知识。某些基因在分化程度不同的细胞中都要进行表达,比如呼吸酶基因在不同的细胞中都会控制呼吸酶的合成,A项正确;低温能降低酶的活性,但此时酶的空间结构未被破坏,在适宜范围内升高温度,酶的活性可以升高,B项错误;活化能是指分子从常态变为容易发生化学反应的活跃状态所需要的能量,酶能降低化学反应的活化能从而提高催化效率,C项正确;酶可以作为催化剂,但是大多数酶的化学本质是蛋白质,因此可以作为普通蛋白质被蛋白酶分解,D项正确。
5.[2013·四川卷] 下列实验所采取的措施,不涉及“降低化学反应活化能”原理的是( )
A.利用果胶酶提高水果的出汁率
B.滴加肝脏研磨液促使过氧化氢的分解
C.滴加FeCl3溶液提高过氧化氢的分解速率
D.利用水浴加热提高胡萝卜素的萃取效率
【答案】D 【解析】本题考查酶的相关知识。降低化学反应活化能实际上体现的是催化剂的功能,A、B、C项所用催化剂分别是果胶酶、过氧化氢酶和无机催化剂FeCl3溶液,D项中水浴加热只是提高了分子的热运动,而与催化剂无关,不涉及“降低化学反应活化能”。
6.[2013·北京卷] 关于高中生物学实验的基本原理,叙述不正确的是( )
A.噬菌体须在活菌中增殖培养是因其缺乏独立的代谢系统
B.提取组织DNA是利用不同化合物在溶剂中溶解度的差异
C.成熟植物细胞在高渗溶液中发生质壁分离是因为细胞壁具有选择透(过)性
D.PCR呈指数扩增DNA片段是因为上一轮反应的产物可作为下一轮反应的模板
【答案】C 【解析】本题考查学生对生物学实验的理解。噬菌体无细胞结构,缺乏独立的代谢系统,其增殖只能在活细胞中进行,A项正确;利用蛋白质和DNA在不同浓度的NaCl溶液和酒精中溶解度的不同,可提取组织DNA,B项正确;成熟植物细胞在高渗溶液中发生质壁分离是因为细胞壁和原生质层的伸缩性不同,C项错误;PCR呈指数扩增DNA片段是因为上一轮反应的产物可作为下一轮反应的模板,D项正确。
7.[2013·山东卷] 将小鼠myoD基因导入体外培养的未分化肌肉前体细胞,细胞分化及肌纤维形成过程如图所示。下列叙述正确的是( )
A.携带myoD基因的载体以协助扩散的方式进入肌肉前体细胞
B.检测图中细胞核糖体蛋白基因是否表达可确定细胞分化与否
C.完成分化的肌肉细胞通过有丝分裂增加细胞数量形成肌纤维
D.肌肉前体细胞比肌肉细胞在受到电离辐射时更容易发生癌变
【答案】D 【解析】本题主要考查细胞的分化、癌变等知识。将小鼠myoD基因导入肌肉前体细胞一般是用显微注射法,不是用协助扩散的方式,A项错误;未分化细胞中也有核糖体蛋白,即未分化细胞中核糖体蛋白基因也要表达,B项错误;完成分化的肌肉细胞属于高度分化的组织细胞,不再具有分裂能力,C项错误; 分裂间期的细胞由于DNA解旋,容易发生基因突变,而肌肉细胞不具有分裂能力,D项正确。
8.[2013·天津卷] 对下列生命现象及其生物学意义表述正确的是( )
A.光合作用推动碳循环过程,促进了生物群落中的能量循环
B.细胞分裂使细胞趋向专门化,提高了机体生理功能的效率
C.主动运输使膜内外物质浓度趋于一致,维持了细胞的正常代谢
D.细胞凋亡使细胞自主有序死亡,有利于生物体内部环境的稳定
【答案】D 【解析】本题以生命现象为依托,综合考查了能量流动、细胞分化、物质跨膜运输的方式、细胞凋亡等相关内容。生物群落中能量流动的特点是单向流动、逐级递减,不能循环,A项错误;细胞分化使细胞趋向专门化,提高了机体生理功能的效率,细胞分裂只是增加了细胞的数量,B项错误;主动运输可逆浓度梯度进行,使细胞内外物质浓度差进一步增大,满足了细胞对营养物质的需要,C项错误;细胞凋亡使细胞自主有序死亡,以免衰老、病变的细胞在生物体内积累,有利于生物体内部环境的稳定,D项正确。
9.[2013·浙江卷] 某哺乳动物神经细胞内外的K+和Na+浓度见下表。下列属于主动转运的是( )
细胞内浓度(mmol·L-1)
细胞外浓度(mmol·L-1)
K+
140.0
3.0
Na+
18.0
145.0
A.K+经钾离子通道排出细胞
B.K+与有关载体蛋白结合排出细胞
C.Na+经钠离子通道排出细胞
D.Na+与有关载体蛋白结合排出细胞
【答案】D 【解析】该题考查物质的跨膜运输和神经调节的知识。神经冲动的产生和传导过程中去极化是因为Na+通过离子通道内流进细胞,是顺浓度梯度、不消耗能量的过程,属于易化扩散过程,Na+排出细胞不通过此种方式,所以C选项错误。复极化是因为K+通过离子通道流出细胞,是顺浓度梯度、不消耗能量的过程,属于易化扩散过程,所以A选项错误。神经细胞为了维持细胞内外离子的平衡,会通过有关载体蛋白不断把K+运进细胞把Na+排出细胞,这都是逆浓度梯度的运输过程,需要消耗能量,属于主动转运,所以B选项错误(其中K+运输方向错误),D选项正确。
10.[2013·重庆卷] 下列与实验相关的叙述,错误的是( )
A.马铃薯块茎捣碎后的提取液可检测出蛋白质
B.光学显微镜可用于观察植物细胞的质壁分离现象
C.检测酵母菌培养过程中是否产生CO2可判断其呼吸方式
D.在95%乙醇中加入无水Na2CO3后可提高色素的溶解度
【答案】C 【解析】本题考查教材中几个重要实验的理解与应用。马铃薯块茎中含有蛋白质,所以从其提取液中可检测出蛋白质,A项正确;观察植物细胞的质壁分离是利用光学显微镜的低倍镜进行观察,B项正确;酵母菌有氧呼吸和无氧呼吸都会产生CO2,所以不能根据是否产生CO2判断其呼吸方式,C项错误;色素不溶于水,无水Na2CO3可吸收95%乙醇中的水分,从而提高色素的溶解度,D项正确。
11.[2013·新课标全国卷Ⅰ] 关于植物细胞通过主动运输方式吸收所需矿质元素离子的叙述,正确的是( )
A.吸收不同矿质元素离子的速率都相同
B.低温不影响矿质元素离子的吸收速率
C.主动运输矿质元素离子的过程只发生在活细胞中
D.叶肉细胞不能以主动运输方式吸收矿质元素离子
【答案】C 【解析】本题考查通过主动运输方式吸收矿质元素离子的相关知识。主动运输需要能量和载体,所以只能发生在活细胞中,C项正确;吸收不同矿质元素离子的载体不同,所以吸收不同矿质元素离子的速率也不同;低温影响植物的呼吸,从而降低能量的释放,因此影响矿质元素离子的吸收速率;叶肉细胞能通过主动运输的方式吸收矿质元素离子,所以A、B、C项错误。
12.[2013·安徽卷] 如图为每10粒水稻种子在成熟过程中干物质和呼吸速率变化的示意图。下列分析不正确的是( )
开花后天数/d
A.种子干物质快速积累时期,呼吸作用旺盛
B.种子成熟后期自由水减少,呼吸速率下降
C.种子成熟后期脱落酸含量较高,呼吸速率下降
D.种子呼吸速率下降有利于干物质合成
【答案】D 【解析】本题主要考查种子在成熟过程中呼吸速率与干物质量之间的关系。从图中信息可知,单位时间内种子干物质合成的量最大的时期对应种子的呼吸速率也较大,而呼吸速率降低时,种子干物质的合成速率下降,故A正确、D错误;种子成熟后期,细胞的代谢较慢,原因是细胞内自由水含量减少,进而呼吸速率也下降,故B正确;脱落酸在成熟的种子中含量较高,而脱落酸是植物生长抑制剂,故而细胞呼吸速率会下降,故C正确。
13.[2013·新课标全国卷Ⅱ] 下列与微生物呼吸有关的叙述,错误的是( )
A.肺炎双球菌无线粒体,但能进行有氧呼吸
B.与细菌呼吸有关的酶由拟核中的基因编码
C.破伤风芽孢杆菌适宜生活在有氧的环境中
D.有氧和无氧时,酵母菌呼吸作用产物不同
【答案】C 【解析】本题考查的是微生物的细胞呼吸。肺炎双球菌虽然没有线粒体,但是其生活环境存在氧气,细胞中含有与有氧呼吸有关的酶,因此能进行有氧呼吸,A项正确;细菌的DNA主要分布在拟核中,少数以质粒的形式存在,但控制生命活动的必需基因存在于拟核中,因此与细胞呼吸有关的酶由拟核中的基因控制合成,B项正确;破伤风芽孢杆菌只能进行无氧呼吸,在无氧条件下容易大量繁殖,但在有氧环境中,无氧呼吸将受到抑制,C项错误;酵母菌有氧呼吸的产物是二氧化碳和水,无氧呼吸的产物是二氧化碳和酒精,两种呼吸作用的产物不同,D项正确。
14.[2013·重庆卷] 下列与实验相关的叙述,错误的是( )
A.马铃薯块茎捣碎后的提取液可检测出蛋白质
B.光学显微镜可用于观察植物细胞的质壁分离现象
C.检测酵母菌培养过程中是否产生CO2可判断其呼吸方式
D.在95%乙醇中加入无水Na2CO3后可提高色素的溶解度
【答案】C 【解析】本题考查教材中几个重要实验的理解与应用。马铃薯块茎中含有蛋白质,所以从其提取液中可检测出蛋白质,A项正确;观察植物细胞的质壁分离是利用光学显微镜的低倍镜进行观察,B项正确;酵母菌有氧呼吸和无氧呼吸都会产生CO2,所以不能根据是否产生CO2判断其呼吸方式,C项错误;色素不溶于水,无水Na2CO3可吸收95%乙醇中的水分,从而提高色素的溶解度,D项正确。
15.[2013·广东卷] 下表为四种不同细胞的比较结果,正确的是( )
选项
细胞
细胞壁
光合作用
染色质
细胞全能性
A
蓝藻细胞
有
有
有
无
B
洋葱根尖细胞
有
无
有
有
C
兔成熟红细胞
无
无
有
有
D
蛙受精卵
无
无
有
有
【答案】BD 【解析】本题考查多种多样的细胞的有关知识,主要涉及细胞结构、光合作用及细胞全能性等知识。蓝藻为原核生物,DNA裸露,不存在染色质,A项错误;洋葱根尖细胞为高等植物细胞,有细胞壁和染色质,但无叶绿体,不能进行光合作用,B项正确;兔成熟红细胞无细胞核,因此无染色质,其细胞不具有全能性,C项错误;蛙受精卵为动物细胞,无细胞壁和叶绿体,不能进行光合作用,有细胞质和全套遗传物质,具有全能性,D项正确。
16.[2013·广东卷] 以下为某兴趣小组获得的实验结果及其分析,正确的是( )
【答案】B 【解析】本题考查教材中实验的相关内容,涉及叶绿体色素的分离、纤维素分解菌的分离、细胞分裂图像、酶的特性等知识。Ⅳ为黄绿色,是叶绿素b,A项错误;培养基中纤维素被纤维素分解菌分解后,刚果红-纤维素的红色复合物无法形成,就会出现以纤维素分解菌为中心的透明圈,可根据透明圈的大小来确定细菌分解纤维素的能力,B图中菌Ⅲ周围的透明圈最大,B项正确;由C图中染色体分布在细胞中央可知, 该细胞处于分裂中期,C项错误;D图说明酶具有高效性,D项错误。
17.[2013·江苏卷] 关于叶绿体中色素的提取和分离实验的操作,正确的是( )
A.使用定性滤纸过滤研磨液
B.将干燥处理过的定性滤纸条用于层析
C.在划出一条滤液细线后紧接着重复划线2 ~ 3 次
D.研磨叶片时,用体积分数为70%的乙醇溶解色素
【答案】B 【解析】本题考查叶绿体中色素的提取和分离实验的相关内容,属于识记能力。过滤主要是将滤渣和滤液分开,要用吸水性差的尼龙布或纱布而不能用吸水性强的滤纸过滤研磨液,A项错误;干燥处理定性滤纸是为了让层析液能够更快地上升,使色素更好地分离,B项正确;划滤液细线,要等一次划完干燥后再重复划,防止滤液细线过粗,C项错误;叶绿体中色素为脂溶性的,要用无水乙醇溶解,D项错误。
18.[2013·新课标全国卷Ⅱ] 关于叶绿素的叙述,错误的是( )
A.叶绿素a和叶绿素b都含有镁元素
B.被叶绿素吸收的光可用于光合作用
C.叶绿素a和叶绿素b在红光区的吸收峰值不同
D.植物呈现绿色是由于叶绿素能有效地吸收绿光
【答案】D 【解析】本题考查叶绿素的相关知识。镁元素是叶绿素的组成元素之一,叶绿素a和叶绿素b都含有镁元素,A项正确;叶绿素可吸收光能,将水分解成氧和[H],并将光能转化为化学能,用于光合作用,B项正确;叶绿素a和叶绿素b都能吸收红光,但与叶绿素b相比,叶绿素a吸收的红光波长较长且吸收光能百分比更大,二者在红光区的吸收峰值不同,C项正确;因为叶绿素对绿光吸收最少,绿光被反射出来,所以叶片呈绿色,D项错误。
【2012年】
1.[2012·北京卷] 细胞中不能合成ATP的部位是( )
A.线粒体的内膜
B.叶绿体中进行光反应的膜结构
C.内质网的膜
D.蓝藻(蓝细菌)中进行光反应的膜结构
【答案】C 【解析】 本题考查ATP的合成场所,考查学生的识记能力。在光合作用和呼吸作用过程中均有ATP的合成。线粒体内膜是有氧呼吸第三阶段的场所,有ATP合成,A说法正确;光合作用的光反应过程也有ATP的合成,B、D说法正确;内质网主要进行合成代谢,该处只能消耗ATP,C说法错误。
2.[2012·浙江卷] 人体肝细胞内CO2分压和K+浓度高于细胞外,而O2分压和Na+浓度低于细胞外,上述四种物质中通过主动转运进入该细胞的是( )
A.CO2 B.O2 C.K+ D.Na+
【答案】C 【解析】本题考查物质的跨膜运输,考查学生的理解、分析能力。要求学生理解主动转运和被动转运的特点。CO2是肝细胞代谢产物,需要运出细胞。O2和Na+是顺浓度梯度进入肝细胞。只有K+是逆浓度梯度进入肝细胞,所以答案选C。
3.[2012·江苏卷] 图3表示细胞呼吸作用的过程,其中1~3 代表有关生理过程发生的场所,甲、乙代表有关物质。下列相关叙述正确的是( )
图3
A.1 和3 都具有双层生物膜
B.1 和2 所含酶的种类不同
C.2 和3 都能产生大量ATP
D.甲、乙分别代表丙酮酸、[H]
【答案】BD 【解析】本题考查细胞呼吸过程、场所等知识。由题中图可知1是细胞质基质无膜结构,3是线粒体内膜为单层膜,故A错。1中含有有氧呼吸第一阶段及无氧呼吸第一、第二阶段化学反应所需酶,2中含有有氧呼吸第二阶段化学反应所需的酶,不同化学反应所需酶的种类不同,故B正确。2为有氧呼吸第二阶段场所,产生能量较少,故C错。甲代表有氧呼吸第一阶段的产物丙酮酸,乙代表的是有氧呼吸前两个阶段产生的[H],故D正确。
4.[2012·山东卷] 夏季晴朗的一天,甲乙两株同种植物在相同条件下CO2吸收速率的变化如图所示。下列说法正确的是( )
A.甲植株在a点开始进行光合作用
B.乙植株在e点有机物积累量最多
C.曲线b~c段和d~e段下降的原因相同
D.两曲线b~d段不同的原因可能是甲植株气孔无法关闭
【答案】D 【解析】本题主要考查影响光合作用的因素以及对曲线图的分析能力。图中光合作用开始的点在a点之前,a点时光合作用等于呼吸作用,故A错;只要光合作用大于呼吸作用,有机物就一直在积累,图中6~18时有机物一直在积累,所以18时植物体内有机物积累量最大,故B错;曲线b~c段下降的原因是由于光照太强,叶片气孔关闭,叶片吸收的二氧化碳减少造成的;d~e段下降的原因是光照强度的减弱,故C错;乙植株出现b~d段的原因是气孔关闭,但是甲植株没有出现该现象,说明甲植株没有出现关闭的现象,故D对。
5.[2012·天津卷] 设置不同CO2浓度,分组光照培养蓝藻,测定净光合速率和呼吸速率(光合速率=净光合速率+呼吸速率),结果见下图。据图判断,下列叙述正确的是( )
A.与d3浓度相比,d1浓度下单位时间内蓝藻细胞光反应生成的[H]多
B.与d2浓度相比,d3浓度下单位时间内蓝藻细胞呼吸过程产生的ATP多
C.若d1、d2、d3浓度下蓝藻种群的K值分别为K1、K2、K3,则K1>K2>K3
D.密闭光照培养蓝藻,测定种群密度及代谢产物即可判断其是否为兼性厌氧生物
【答案】A 【解析】本题考查光合作用与呼吸作用综合的相关内容,考查学生的识图能力与综合分析能力。植物细胞光反应生成的[H]与总光合速率(光合速率=净光合速率+呼吸速率)有关,d1浓度下与d3浓度下净光合速率相同,但d1浓度下呼吸速率大,所以d1浓度下总光合速率大,细胞光反应生成的[H]多,A项正确;根据题图可知,d3 浓度下呼吸速率小于d2浓度下的呼吸速率,单位时间内蓝藻细胞呼吸过程产生的ATP比d2浓度下的要少,B项错误;因实验是以蓝藻种群为单位进行研究的,呼吸消耗大,就能说明种群数量大,故d2浓度的K2值最大,d1、d3 浓度下K1值>K3值,C项错误;判断是否为兼性厌氧生物,需要制造无光、密闭条件,还需要设置对照组,D项错误。
6.[2012·福建卷] 下列有关豌豆的叙述,正确的是( )
A.萌发初期,种子的有机物总重量增加
B.及时排涝,能防止根细胞受酒精毒害
C.进入夜间,叶肉细胞内ATP合成停止
D.叶片黄化,叶绿体对红光的吸收增多
【答案】B 【解析】萌发初期,不能进行光合作用,萌发所需要的营养物质是由种子提供的,所以有机物不断消耗,A错误。积水过多,根细胞的无氧呼吸可产生酒精,对细胞有害,及时排涝,可以避免酒精毒害,B正确。进入夜间,叶肉细胞通过呼吸作用也可以产生ATP,C错误。叶绿素的吸收光谱是红光和蓝紫光。叶片黄化,说明叶绿素含量减少,这样对红光的吸收会减少,D错误。
相关试卷
这是一份专题07 细胞代谢的综合- 十年(2014-2023)高考生物真题分项汇编(全国通用),文件包含专题07细胞代谢的综合原卷版docx、专题07细胞代谢的综合解析版docx等2份试卷配套教学资源,其中试卷共64页, 欢迎下载使用。
这是一份专题02 细胞的能量与代谢-十年(2011-2020)高考真题生物分项详解(含解析),共64页。
这是一份专题02 细胞的能量与代谢-十年(2012-2021)高考生物真题分项汇编(全国通用)(解析版),共68页。

