化学(山西卷)2023年中考第一次模拟考试卷(考试版)
展开
这是一份化学(山西卷)2023年中考第一次模拟考试卷(考试版),共8页。
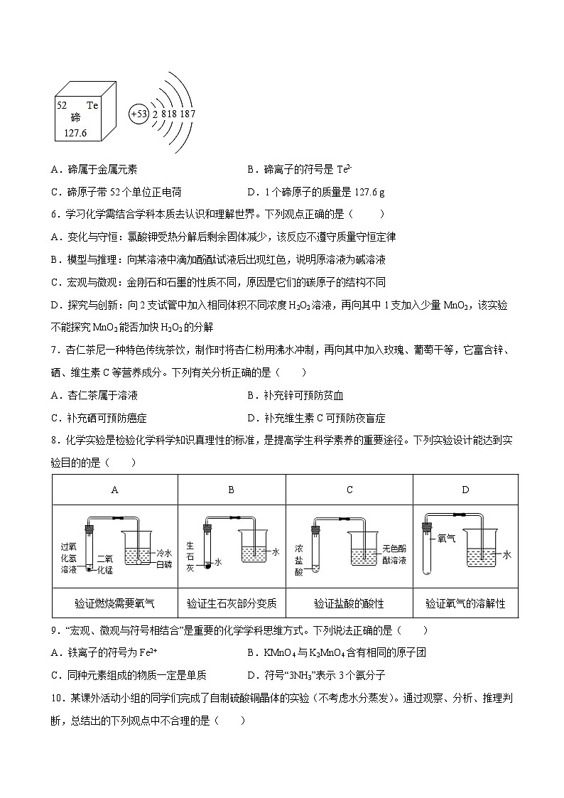
2023年中考化学第一次模拟考试卷(山西卷) (本卷共20小题,满分70分,考试用时60分钟)注意事项:1.答卷前,考生务必将自己的姓名、准考证号填写在答题卡上。2.回答第Ⅰ卷时,选出每小题答案后,用2B铅笔把答题卡上对应题目的答案标号涂黑。如需改动,用橡皮擦干净后,再选涂其他答案标号。写在本试卷上无效。3.回答第Ⅱ卷时,将答案写在答题卡上。写在本试卷上无效。4.考试结束后,将本试卷和答题卡一并交回。5.可能用到的相对原子质量:H-1 C-12 N-14 O-16 Na-23 Zn-65 Cl-35.5 第Ⅰ卷(选择题,共20分)一、单项选择题:本题共10小题。每小题2分,共20分。在每小题给出的四个选项中,只有一项是符合题目要求的。1.坚持以习近平生态文明思想为指导,深入打好污染防治攻坚战,加快推动绿色低碳发展,扎实推进美丽山西建设。下列做法不符合上述指导思想的是( )A.稳步推进“煤改电、煤改气工程” B.积极推广新能源汽车C.禁止焚烧秸秆 D.发展煤炭发电2.人体健康及环境保护与化学息息相关,下列叙述不正确的是( )A.使用洗洁精可使餐具上的油污乳化 B.土壤掩埋废含汞电池不会造成环境污染C.使用含磷洗涤剂可能造成水体污染 D.天然气不完全燃烧可能会产生有毒气体3.劳动创造美好生活,小希喜爱劳动,下列家务劳动涉及到化学变化的是( )A.对垃圾进行分类 B.用清水擦洗家具C.淘米水发酵后用来浇花 D.把西瓜切块4.稻田里的水稻出现了倒伏现象,为了解决上述问题,可向稻田里施用的化肥是( )A.NH4NO3 B.Ca3(PO4)2 C.KCl D.NH4Cl5.碲被广泛应用于冶金、石油、制冷、红外等方面,其在元素周期表中的部分信息和原子结构示意图如图所示,下列有关说法正确的是( )A.碲属于金属元素 B.碲离子的符号是Te2-C.碲原子带52个单位正电荷 D.1个碲原子的质量是127.6 g6.学习化学需结合学科本质去认识和理解世界。下列观点正确的是( )A.变化与守恒:氯酸钾受热分解后剩余固体减少,该反应不遵守质量守恒定律B.模型与推理:向某溶液中滴加酚酞试液后出现红色,说明原溶液为碱溶液C.宏观与微观:金刚石和石墨的性质不同,原因是它们的碳原子的结构不同D.探究与创新:向2支试管中加入相同体积不同浓度H2O2溶液,再向其中1支加入少量MnO2,该实验不能探究MnO2能否加快H2O2的分解7.杏仁茶尼一种特色传统茶饮,制作时将杏仁粉用沸水冲制,再向其中加入玫瑰、葡萄干等,它富含锌、硒、维生素C等营养成分。下列有关分析正确的是( )A.杏仁茶属于溶液 B.补充锌可预防贫血C.补充硒可预防癌症 D.补充维生素C可预防夜盲症8.化学实验是检验化学科学知识真理性的标准,是提高学生科学素养的重要途径。下列实验设计能达到实验目的的是( )ABCD验证燃烧需要氧气验证生石灰部分变质验证盐酸的酸性验证氧气的溶解性9.“宏观、微观与符号相结合”是重要的化学学科思维方式。下列说法正确的是( )A.铁离子的符号为Fe2+ B.KMnO4与K2MnO4含有相同的原子团C.同种元素组成的物质一定是单质 D.符号“3NH3”表示3个氨分子10.某课外活动小组的同学们完成了自制硫酸铜晶体的实验(不考虑水分蒸发)。通过观察、分析、推理判断,总结出的下列观点中不合理的是( )温度/℃020406080硫酸铜的溶解度/g14.320.728.54055A.①中溶液为硫酸铜的饱和溶液 B.②→③过程中硫酸铜溶液的质量不变C.①与④溶液的溶质质量分数相等 D.③→④过程中硫酸铜晶体逐渐变大二、生活、生产应用题(本大题共5个小题。方程式2分,其余每空1分。共11分。)【关注生活现象】山西全方位推动高质量发展,以“智造”为抓手,让创新成为第一动力,让绿色、低碳成为普遍形态,蹚出转型发展新道路,奋力谱写山西新篇章。请运用所学化学知识,就相关问题表达观点,完成下列各题。11.山西“智造”:太空健身房中的跑步机、自行车和抗阻训练器均由山西研发,自行车的曲柄和螺丝钉均为钛合金,其属于________材料。山西还研制生产了空间站的环控生保净化装置,为空间站密闭舱室提供了洁净的空气,空气中氧气的体积分数约为________。12.山西创新:高效利用煤层气生产出金刚石,金刚石可用于________ (写一条)。煤层气(主要成分是甲烷)除可用于生产金刚石外,更常见的是作燃料,其完全燃烧的化学方程式是_____________。13.绿色山西:汾河的保护、治理与利用,不仅关系着山西的生态环境和经济发展,也关系着山西的历史文化传承。汾河水库为山西人民提供了不竭的水源,为防止水库的铁制闸门生锈,可采取的措施是________ (写一条)。 将汾河水净化加工为生活用水的过程中,除去水中细菌微生物的方法是____________。14.低碳山西:为有效促进“双碳”目标的实现,山西下大力气建设了很多新能源基地,图Ⅲ中展示的一种新能源是________,使用这种新能源有利于控制________的加剧。此外,太原市主城区和清徐县、阳曲县的餐厨垃圾处理厂将餐厨垃圾加工制成生物柴油,该技术有利于节约的化石能源是____________。【关注生产实际】(方程式2分,其余每空1分,共6分)15.氧化锌在医疗上可用于治疗皮肤病,工业生产的氧化锌中含有少量杂质(CuO、FeO、SiO2)而不能直接使用,提纯氧化锌的简易流程如下图所示。已知:SiO2既不溶于水,也不与酸反应。请回答下列问题:(1)酸溶池中发生反应的化学方程式是_________ (写一个),生产过程中为加快反应速率,可进行的操作是________。(2)滤渣1的成分是________,滤渣2的成分是________。(3)煅烧炉中发生的反应,其基本反应类型属于________。四、科普阅读题(本大题共1个小题。共7分。)16.依据短文内容,回答以下问题。戊二醛(C5H8O2)被誉为继甲醛和环氧乙烷消毒之后化学消毒灭菌剂发展史上的第三个里程碑,广泛用于消毒灭菌、制药等行业,在防控新冠肺炎疫情过程中被广泛使用。戊二醛属高效消毒剂,具有广谱、高效、低毒、对金属腐蚀性小、受有机物影响小、稳定性好等特点。适用于医疗器械和耐湿忌热的精密仪器的消毒与灭菌。其灭菌浓度为2%,市售戊二醛主要有:2%碱性戊二醛和2%强化酸性戊二醛两种。碱性戊二醛常用于医疗器械灭菌,使用前应加入适量碳酸氢钠,摇匀后,静置1小时,测定pH值。pH在7.5-8.5时,戊二醛的杀菌作用最强。戊二醛杀菌是其单体的作用,当溶液的pH达到6时,这些单体有聚合的趋势,随pH上升这种聚合作用极迅速,溶液中即可出现沉淀,形成聚合体后会失去杀菌作用。因此碱性戊二醛是一种相对不稳定的消毒液,2%强化酸性戊二醛是以聚氧乙烯脂肪醇醚为强化剂,有增强戊二醛杀菌的作用。它的pH低于5,对细菌芽孢的杀灭作用较碱性戊二醛弱,但对病毒的灭活作用较碱性戊二醛强,稳定性较碱性戊二醛好,可连续使用28天。戊二醛是内窥镜消毒的首选药品。目前,内窥镜应用广泛、种类之繁多,制造之精密都达到了一个新水平,但对消毒灭菌要求亦愈来愈高。现代内窥镜的很多种部件不耐高温而怕腐蚀,所以,大多内窥镜都用戊二醛进行消毒或灭菌。戊二醛消毒或灭菌的正确操作程序是:先将污染的物品进行无害化处理(内窥镜可直接清洗),可用0.2%有效氯清洗消毒剂清洗内窥镜,冲洗后再用中性或加酶洗涤剂仔细刷洗;冲洗,用清水将洗涤剂冲洗干净;干燥,洗涤后的器械需经过干燥处理;灭菌,将干燥的器械完全浸泡在2%戊二醛溶液内,作用到规定的时间,取出用无菌蒸馏水将残余戊二醛冲洗干净即可使用或干燥保存。(1)戊二醛_______(填“是”或“不是”)氧化物,其相对分子质量是_________;(2)化学消毒灭菌剂戊二醛的特点是______;(答出一点就行)(3)对细菌芽孢的杀灭作用较强的是_________(填“酸性”或“碱性”)戊二醛;(4)碱性戊二醛常用于医疗器械灭菌,使用前应加入适量碳酸氢钠,碳酸氢钠的俗名是_______,碳酸氢钠在生活中的用途为______;(写出一点即可)(5)用戊二醛消毒或灭菌过程中用到了加酶洗涤剂,洗涤剂清洗油污时的原理是利用了洗涤剂的_________作用。五、物质组成与变化分析题(本大题共1个小题。共6分。)17.A、B、C、D是四种常见的不同类别的无机化合物,其相互间的关系如图所示。图中“一”表示相连两种物质在一定条件下能发生反应,“→”表示一种物质可一步转化成另一种物质(部分反应物、生成物及反应条件已略去)。回答下列问题。(1)B物质类别是_________。(2)物质A应具备的条件为________。(3)C与Ca(OH)2反应的化学方程式为___________。(4)D物质可能的用途是________,D与Ca(OH)2反应的微观实质是___________。六、定量分析题(本大题共1个小题。共6分。)18.将150g稀盐酸分三次加入15g铜锌合金中,所加入的稀盐酸与产生气体的质量关系如图所示,请分析计算:(1)铜锌合金中铜的质量为______g。(2)恰好完全反应时,所得溶液的溶质质量分数是多少?(计算结果精确到1%)七、实验探究题(本大题共2个小题。共14分。)【基本实验】19.同学们在化学实验课上完成了二氧化碳的实验室制取实验,请你与他们一起完成以下实验报告。实验活动 二氧化碳的实验室制取【实验目的】练习实验室里制取二氧化碳。【实验用品】烧杯、长颈漏斗、_______、玻璃导管 、胶皮管、双孔橡胶塞、试管、集气瓶、玻璃片。石灰石、稀盐酸、蒸馏水等(其余试剂自选)。【实验原理】实验室制取二氧化碳的化学方程式是______________。【实验步骤】(1)按照如图所示连接装置,并___________。(2)向装置中加入适量石灰石,旋紧双孔橡胶塞,再加入适量稀盐酸。【问题与交流】(1)在实验中发现二氧化碳始终收集不满,你是如何解决的______? (2)欲验证二氧化碳的一个化学性质,你的实验操作是什么______?20.空气净化器已越来越多地走进现代家庭生活,对室内空气中的粉尘、异味等污染物起到减少甚至清除的作用。化学兴趣小组的同学们对室内空气污染物的来源、成分及防治产生了浓厚的兴趣,展开了项目化学习之旅。项目一:了解室内空气污染物的来源【查阅资料】室内空气污染物主要分为3类:气体污染物、微生物污染物和颗粒污染物(含、、Na+等),其中的主要污染物是装修材料所释放的甲醛、苯等,此外,日常生活中的吸烟烹饪等行为也会使室内空气受到污染。【交流讨论】(1)甲醛有刺激性气味,从微观角度分析能闻到其气味的原因是____________。(2)除甲醛外,室内空气的气体污染物还有__________ (写一种)。,项目二:分析室内空气污染物的成分同学们从空气净化器的过滤网上收集了一些颗粒污染物进行了以下实验:【进行实验】 实验操作实验现象实验结论步骤1取一定量的颗粒污染物于烧杯中,向其中加入足量蒸馏水,搅拌,静置 步骤2取步骤1中上层溶液于试管中,向其中滴加足量稀盐酸无明显现象 步骤3继续向试管中滴加BaCl2溶液,振荡_________空气污染物中含【得出结论】室内空气污染物中含有(NH4)2SO4。【反思评价】有同学认为该实验结论不一定正确,理由是__________,因此需要改进实验。【实验改进】同学们另取一定量的颗粒污染物于研钵中,向其中加入少量熟石灰,混合,研磨,观察到的现象是____________。【解释总结】室内空气污染物中含有(NH4)2SO4,实验步骤3中发生反应的化学方程式是__________。项目三:交流室内空气污染的防治【表达交流】空气净化器中的过滤网除去空气中颗粒污染物的方法属于________(填“物理变化”或“化学变化”)。欲从根本上减少室内空气污染,则在日常生活中应该做到的是___________(写一条)。
相关试卷
这是一份化学(山西卷)2023年中考第一次模拟考试卷(解析版),共13页。
这是一份化学(山西卷)2023年中考第一次模拟考试卷(全解全析),共7页。试卷主要包含了【答案】D,【答案】B,【答案】C等内容,欢迎下载使用。
这是一份化学(山西卷)2023年中考第一次模拟考试卷(参考答案),共2页。

