





- 【期末模拟卷】八年级下册物理期末01卷 (人教版) 试卷 6 次下载
- 人教版八年级下册物理期末考试卷01(人教版) 试卷 5 次下载
- 人教版八年级下册物理期末考试卷02(人教版) 试卷 6 次下载
- 人教版八年级下册物理期末考试卷03(人教版) 试卷 4 次下载
- 人教版八年级下册物理期末考试模拟试卷01 试卷 5 次下载
【期末模拟卷】八年级下册物理期末02卷 (人教版)
展开1、从自然与生活现象引入问题。通过寻找规律,然后介绍知识在生活、生产实践中的应用。
2、将科学探究的各主要环节(七大要素)渗透于不同章节。
3、注重学科间的渗透、人文精神与自然科学的融合,以便学生学习科学精神与科学态度。
4、教材栏目丰富多彩,有迷你实验室、实验探究等 ,书中插图形式多,激发学生兴趣。
5、教材的语言简洁而有诗意;插图充满童趣和富有时代气息。
人教版八年级下册物理期末综合检测试卷 02(解析版)
广东适用
一、选择题(每小题只有一个选项符合题意,请将其字母标号填入答题卡的空格内,每小题3分,共21分)
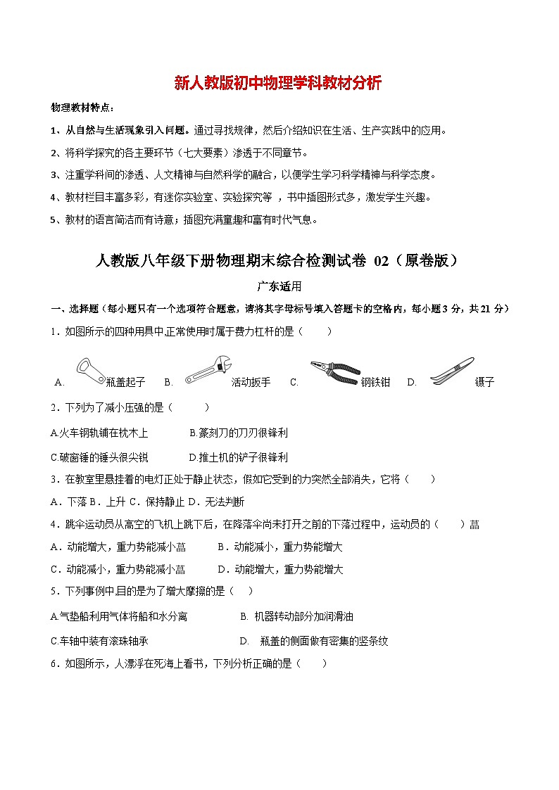
1.如图所示的四种用具中,正常使用时属于费力杠杆的是( )
A. 瓶盖起子B. 活动扳手C. 钢铁钳D. 镊子
【分析】结合图片和生活经验,先判断杠杆在使用过程中,动力臂和阻力臂的大小关系,再判断它是属于哪种类型的杠杆。
【解答】解:
A、起子在起瓶盖过程中,动力臂大于阻力臂,是省力杠杆;
B、活动扳手在使用过程中,动力臂大于阻力臂,是省力杠杆;
C、钢丝钳在使用过程中,动力臂大于阻力臂,是省力杠杆;
D、镊子在使用过程中,阻力臂大于动力臂,是费力杠杆。
故选:D。
2.下列为了减小压强的是()
A.火车钢轨铺在枕木上B.篆刻刀的刀刃很锋利
C.破窗锤的锤头很尖锐D.推土机的铲子很锋利
【分析】压强大小跟压力大小和受力面积大小有关。
增大压强的方法:是在压力一定时,通过减小受力面积来增大压强;是在受力面积一定时,通过增大压力来增大压强。
减小压强的方法:是在压力一定时,通过增大受力面积来减小压强;是在受力面积一定时,通过减小压力来减小压强。
【解答】解:
A、火车轨道铺设在枕木上,是在压力一定时,通过增大受力面积来减小压强。故A符合题意;
B、篆刻刀的刀刃很锋利,是在压力一定时,通过减小受力面积来增大压强;故B不合题意;
C、破窗锤的锤头很尖锐,是在压力一定时,通过减小受力面积来增大压强;故C不合题意;
D、推土机的铲子很锋利,是在压力一定时,通过减小受力面积来增大压强;故D不合题意。
故选:A。
3.在教室里悬挂着的电灯正处于静止状态,假如它受到的力突然全部消失,它将( )
A.下落B.上升C.保持静止D.无法判断
【分析】惯性是物体的一种固有属性,任何物体都具有保持静止状态和匀速直线运动的性质。
【解答】解:电灯所受的所有力都消失,由于惯性,它将保持原有的静止状态,
故选:C。
4.跳伞运动员从高空的飞机上跳下后,在降落伞尚未打开之前的下落过程中,运动员的( )
A.动能增大,重力势能减小 B.动能减小,重力势能增大
C.动能减小,重力势能减小 D.动能增大,重力势能增大
【分析】(1)动能大小的影响因素:质量和速度,质量越大,速度越大,动能越大。
(2)重力势能大小的影响因素:质量和高度,质量越大,高度越高,重力势能越大。
(3)物体下落的过程是重力势能转化为动能的过程。
【解答】解:在降落伞尚未打开之前,运动员做向下的加速运动,运动员的质量不变,速度增加,高度降低,所以动能增加,重力势能减小。
故选:A。
5.下列事例中,目的是为了增大摩擦的是()
A.气垫船利用气体将船和水分离B. 机器转动部分加润滑油
C.车轴中装有滚珠轴承D. 瓶盖的侧面做有密集的竖条纹
【分析】(1)增大摩擦力的方法:在接触面粗糙程度一定时,通过增大压力来增大摩擦力;在压力一定时,通过增大接触面的粗糙程度来增大摩擦力。
(2)减小摩擦力的方法:在接触面粗糙程度一定时,通过减小压力来减小摩擦力;在压力一定时,通过减小接触面的粗糙程度来减小摩擦力;使接触面脱离;用滚动摩擦代替滑动摩擦。
【解答】解:A、气垫船利用气体将船和水分离,使接触面脱离减小摩擦力。故A不合题意;
B、机器转动部分加润滑油,是在压力一定时,通过减小接触面的粗糙程度来减小摩擦力。故B不合题意;
C、车轴中装有滚珠轴承,是用滚动代替滑动来减小摩擦。故C;
D、瓶盖的侧面做有密集的竖条纹,在压力一定时,通过增大接触面的粗糙程度来增大摩擦力。故D符合题意。
故选:D。
6.如图所示,人漂浮在死海上看书,下列分析正确的是( )
海水的密度小于人体的密度
B.人所受的重力小于人所受的浮力
C.人与书本所受的重力与人所受的浮力是一对平衡力
D.人与书本所受的重力与人所受的浮力是一对相互作用力
【分析】(1)当漂浮时,液体的密度大于物体的密度;
(2)漂浮时,浮力等于自身的重力;
(3)平衡力和作用力、反作用力的区别是:平衡力作用在同一物体上;而作用力和反作用力是作用在两个物体上;
【解答】解:A、液体的密度大于物体的密度时,物体漂浮;人漂浮在死海上看书,即海水的密度大于人的密度,故A错误;
B、人漂浮在死海上看书,此时的 浮力等于自身的重力,故B错误;
CD、人与书本所受的重力与人所受的浮力是作用在同一物体上,大小相等,方向相反,作用在同一条直线上,故是一对平衡力,不是相互作用力,故C正确,D错误;
故选:C。
7.如图甲所示,用水平拉力F拉滑轮,使足够长的物体A在水平地面上运动,拉力的F﹣t图象和物体A
运动的v﹣t图象分别如图乙、丙所示。当物体A匀速直线运动时,弹簧测力计的示数为2N.若不计滑轮
重、弹簧测力计重、绳重和滑轮摩擦,下列说法正确的是( )
A.滑轮匀速移动时的速度为 0.4m/s
B.3﹣6s时,弹簧测力计的示数为 7.5N
C.3﹣6s时,物体B受到物体 A的摩擦力为 3N,方向水平向左
D.6﹣9s时,物体A受到地面的摩擦力为 3N,方向水平向左
【分析】(1)根据动滑轮可以省一半力,费一半距离解答;
(2)对物体受力分析:A在水平方向:向右受绳子的拉力,向左受地面的摩擦力和B的摩擦力;
B在水平方向:向右受A的摩擦力,向左受测力计的拉力。
(3)影响摩擦力的因素:压力和接触面的粗糙程度。
(4)由图丙知0﹣3s物体静止,3﹣6s物体做加速运动,拉力大于摩擦力;
6﹣9s物体做减速运动,拉力小于摩擦力;
9﹣12s物体做匀速直线运动,拉力等于摩擦力。
【解答】解:A、由图丙知9﹣12s物体做匀速直线运动,物体A匀速移动的速度为0.2m/s,所以动滑轮的移动速度为0.1m/s,故A错误;
BC、由图丙知9﹣12s物体A做匀速直线运动,物体B与A保持相对静止,物体B在水平方向处于平衡状态,受向右的摩擦力和向左的测力计的拉力一对平衡力,平衡力大小相等,因为拉力为2N,所以B受到的摩擦力为2N,方向向右。
因为物体间力的作用是相互的,B对A的摩擦力水平向左,大小为2N,
9﹣12s物体A做匀速直线运动,拉力等于摩擦力,由图乙知,此时拉滑轮的力为10N,因为拉力作用在动滑轮上,所以拉物体A的力为5N,此时物体A在水平方向:受向右的绳子的拉力,为5N,向左受地面的摩擦力和B对A的摩擦力,所以受到地面的摩擦力为5N﹣2N=3N,方向向左;
3﹣6s物体A做加速运动,但物体B仍静止,拉力仍等于摩擦力,由于压力和接触面的粗糙程度不变,摩擦力不变,拉力不变,仍为2N,故BC错误;
D、6﹣9s时,物体A做减速运动,由于压力和接触面的粗糙程度不变,摩擦力不变,仍为3N,方向水平向左,故D正确。
故选:D。
二、填空题(共 6 小题,每空 1 分,共 18 分)
8.(3分)同学们击篮球时手感到疼痛,是因为物体间 的;向上抛出的篮球离开手后能继续向上运动是因为 ;而原本向上运动的篮球在重力作用下最终落回地面,重力的作用效果是改变篮球的 。
【分析】(1)物体间力的作用是相互的;
(2)任何物体都有保持原来运动状态的性质;
(3)力的作用效果:力可以改变物体的形状,也可以改变物体的运动状态。
【解答】解:(1)因为物体间力的作用是相互的,小朋友手击篮球时,手给篮球一个力,篮球也给手一个力,所以小朋友手击篮球时感到疼痛;
(2)任何物体都有惯性,所以当篮球离开手后由于惯性会继续在向上运动;
(3)原本向上运动的篮球在重力作用下改变了运动状态,最终落回地面。
故答案为:力的作用是相互;惯性;运动状态。
9.(3分)如图所示,潜水艇能够上浮和下沉是通过改变 来实现的;潜水艇在上浮过程中,未露出水面之前,所受的浮力将 (选填“变大”、“变小”或“不变”);受到水的压强 。(选填“变大”、“变小”或“不变”)
【分析】(1)潜水艇浸没在水中,潜水艇的体积不变(排开水的体积不变),受浮力不变;通过让海水进、出压力舱改变潜水艇受到的重力,根据物体的浮沉条件分析是怎么上浮或下沉的;
(2)潜水艇浸没在水中,潜水艇的体积不变(排开水的体积不变),受浮力不变;
(3)由压强公式p=ρgh,可求得物体所受水的压强变化。
【解答】解:(1)潜水艇靠自身水舱的吸水和排水,来改变自身的重力,从而改变重力与浮力的大小关系,实现上浮和下沉的;
(2)潜水艇在上浮过程中,未露出水面之前,潜水艇的体积不变,排开水的体积不变,由F浮=ρ水V排g可知,潜水艇受到水的浮力不变;
(3)潜水艇在上浮过程中,深度变小,由p=ρgh可知其受到水的压强变小。
故答案为:改变自身重力;不变;变小。
10.(3分)登山运动员在向高峰攀登时会出现“高原反应”,这除了高原缺氧、寒冷之外,还因为那里的大气压强比平面地区 (选填“大”或“小”)得多;在高原上用普通锅难以煮熟食物,是因为普通锅的密封性能较差,使得水的沸点 (选填“高于”或“低于”)100℃;掌中放置的同一密封的小包装袋食品的两张图片, (选填“甲”或“乙”)图摄于海拔较高的地方。
【分析】大气压和高度有关,随高度的增加而减小;液体的沸点和气压有关,气压越小,沸点越低。一定质量的气体,体积变大,密度变小。
【解答】解:(1)因为气压随高度的增加而减小,高峰地理位置高,气压就比较小;
高原上位置高,气压小,沸点低,低于标准大气压下水的沸点100℃。
(2)海拔高度越高,大气压强越小,袋内气体的体积变大,所以图乙是拍摄于海拔较高的地方;袋内气体的质量不变,体积增大。
故答案为:小;低于;乙。
11.(3分)小明沿水平方向用10N的力拉着重50N的物体在水平面上做匀速直线运动,物体受到的摩擦力为 N,
如果拉力增大到15N,物体受到的摩擦力 (选填“变大”、“变小”或“不变”),物体将作 (选填“匀速”或“变
速”)直线运动。
【分析】掌握摩擦力产生的条件,相互挤压的物体发生相对运动或有相对运动趋势时,产生摩擦力;根据二力平衡条件,当物体处于静止或匀速直线运动状态时,受平衡力,平衡力的大小相等;
摩擦力大小与压力大小和接触面的粗糙程度有关,压力和接触面的粗糙程度不变,摩擦力不变,若物体受到的动力大于阻力,物体做加速运动。
【解答】解:当给物体一个水平向方向10N的拉力时它做匀速直线运动,此时在水平方向上受到的拉力与摩擦力平衡,摩擦力大小等于拉力大小等于10N,方向与拉力方向相反;
当拉力增大到15N时,由于压力大小和接触面的粗糙程度不变,所以摩擦力大小不变,此时拉力大于摩擦力,物体将做加速运动。
故答案为:10;不变;变速。
12.(3分)国第一艘航空母舰——辽宁舰,其满载排水量约为 7 万吨,则满载时其受到的浮力为约 N,排开水的体积为 m3,当舰载机从航母上起飞后,航母受到的浮力将 (选填“变大”、“变小”或“不变”)。(g 取 10N/kg)
【分析】(1)知道辽宁舰满载时的排水量,根据阿基米德原理求出受到的浮力,再根据F浮=ρgV排求出排开水的体积;
(2)舰载机从航母上起飞前后,航母始终处于漂浮状态,受到的浮力始终等于自身的总重力,根据航母重力的变化判断受到浮力的变化。
【解答】解:(1)辽宁舰满载时受到的浮力:
F浮=G排=m排g=7×104×103kg×10N/kg=7×108N,
由F浮=ρgV排得,排开水的体积:
(2)因舰载机从航母上起飞前后,航母始终处于漂浮状态,受到的浮力始终等于自身的总重力,
所以,当舰载机从航母上起飞后,航母受到的重力减小,受到的浮力也减小。
故答案为:7×108;7×104;变小。
13.(3分)质量为45kg的某同学站在水平地面上,两脚与地面的总接触面积为300cm2,则他对地面的压
强p1= Pa,若他走路时对地面的压强为p2,则有p1 p2(填“>”、“<”或“=”);我国蛟龙2号
实现了下潜7000米深的梦想,上升过程中,舱门上受到的压力逐渐变 。(海水密度取水的密度,g
取10N/kg)
【分析】(1)水平面上物体的压力和自身的重力相等,根据F=G=mg求出其大小,某同学站在水平地面上时,受力面积为两只脚与地面的总接触面积,根据p=求出对地面的压强;他走路时对地面的压力不变,受力面积为一只脚与地面的接触面积,根据p=分析压强的变化得出答案;
(2)蛟龙2号上升过程中所处的深度变小,根据p=ρgh可知所受压强的变化,舱门的受力面积不变,根据F=pS可知其所受到的压力变化。
【解答】解:(1)某同学站在水平地面上时,对地面的压力:
F=G=mg=45kg×10N/kg=450N,
他对地面的压强:
p1===1.5×104Pa;
他走路时,对地面的压力不变,受力面积减小(单脚着地),
由p=可知,他对地面的压强增大,即p1<p2;
(2)蛟龙2号在上升过程中所处的深度变小,
由p=ρgh可知,舱门所受海水的压强变小,
而舱门的受力面积不变,由F=pS可知,舱门上受到的压力逐渐变小。
故答案为:1.5×104;<;小。
三、作图题(共 3 小题,共 7 分)
14.(2分)物体静止于水平地面上,画出物体所受力的示意图。
【分析】(1)首先对物体进行受力分析,顺序是:重力一定有,弹力看四周,分析摩擦力,不忘液气浮;
(2)力的示意图:用一个带箭头的线段表示力的三要素,线段的长度表示力的大小,箭头表示力的方向。
【解答】解:(1)物体静止,则受平衡力,这两个力是竖直向下的重力G和竖直向上的支持力F,大小相等,方向相反,且作用在同一直线上,作用点在物体的重心。
(2)重力从重心竖直向下画,标出符号G,支持力从重心竖直向上画,标出符号N,注意两个力大小相等,所画的长度要相等,如图:
15.(2分)在如图中作出物体A所受重力的示意图和拉力F的力臂l。
【分析】(1)先确定物体的重心,然后从重心开始沿重力方向画一条带箭头的线段表示重力G;
(2)根据力臂的概念画出F的力臂L。
【解答】解:
(1)对于形状规则、质地均匀的物体,它的重心在它的几何中心上,从重心开始沿重力方向--竖直向下,画一条带箭头的线段并标出重力G。
(2)过支点O作F的垂线段,即为拉力F的力臂L.如图所示:
16.(3分)如图所示的滑轮组,请你用画线代替绳子,画出最省力的绕法。
【分析】图中滑轮组由一个动滑轮和一个定滑轮组成,有两种绕线方法,承担重物的绳子的根数越多越省力。
【解答】解:图中滑轮组由一个动滑轮和一个定滑轮组成,要求最省力,则由3段绳子承担物重是最省力的绕绳方法;绳子先系在动滑轮的固定挂钩上,绕过上面的定滑轮,再绕过动滑轮,如图所示:
四、实验题(共 3 小题,共 19 分)
17.(6分)在探究“阻力对物体运动的影响”实验中,在水平玻璃板上先后铺上粗糙程度不同的毛巾和纸板;让小车从斜面顶端由静止滑下,如图所示,观察和比较小车在毛巾表面、纸板表面和玻璃表面滑行的距离。
(1)实验中每次均让小车从斜面顶端由静止滑下,使小车每次在水平面上开始滑行时速度大小 (选填“相等”或“不相等”)。
(2)实验是通过改变水平面的 来改变小车所受阻力大小的。
(3)在实验中,发现小车在毛巾表面上滑行的距离最短,在玻璃板板上滑行的距离最远,说明小车受到的阻力越小,速度减小得 (选填:“越慢”或“越快”);
(4)在本实验中,如果小车在水平面上滑行时受到的阻力为零,它将做 。
(5)在此基础上,牛顿总结了伽利略等人的研究成果,并概括出牛顿第一定律,请问:牛顿第一定律
(选填“能”或“不能”)直接由实验得出。
(6)通过上面的探究后,小明又思考如下的问题,如图,摆球从 A 点由静止释放摆到右侧最高点 C 时, 如果摆球所受的力忽然全部消失,则摆球将 (选填“往回摆”“静止”或“做匀速直线运动”)。
【分析】(1)该实验应使小车运动到斜面底端时的速度相等,比较小车运动的距离才有意义,所以要控制小车每次都从斜面上同一位置释放;
(2)改变接触面的粗糙程度,可以改变摩擦力阻力的大小;
(3)小车停下来的原因是小车受到了摩擦阻力,实验中通过改变接触面的粗糙程度来改变阻力的大小,阻力越小小车运动的距离越远;
(4)由第(3)问中所观察到的现象以及结论推理出阻力为零时的运动情况;
(5)牛顿第一定律是在实验基础上通过推理得出的;
(6)根据牛顿第一定律,当物体不受任何外力时,将保持静止状态或匀速直线运动状态。
【解答】解:
(1)每次都从斜面上同一位置释放,使小车运动到斜面底端时的速度相等;
(2)在做“斜面小车实验”时,给水平桌面铺上粗糙程度不同的物体,目的是探究阻力对物体运动的影响,由毛巾表面到棉布再到木板,接触面的粗糙程度减小,小车受到的阻力也减小;
(3)表面越光滑,阻力就越小,小车运动的距离就越远,这说明小车受到的阻力越小,速度减小得越慢;
(4)假如小车受到的阻力为零,即小车不受力,小车的运动状态将不会改变,做匀速直线运动;
(5)由上分析可知,牛顿第一定律是在实验的基础上,通过推理得出的,不是用实验直接得出的;
(6)小车从同一光滑斜面的同一高度自由下滑,到达水平面时的速度相等,小车的质量相等,由此可知小车动能相等,机械能是指物体的动能和重力势能总和,所以小车达到水平面时的机械能相等,小车最终静止,小车通过克服摩擦力做功将其机械能完全转化为其它形式的能,即小车消耗的机械能相等;
(7)当摆球从A点由静止释放摆到右侧最高点C时,此时小球的动能全部转化为重力势能,速度为零,若不受任何外力,将保持静止状态不变。
故答案为:(1)相等;(2)水平面的粗糙程度;(3)越慢;(4)匀速直线运动;(5)不能;(6)静止。
18.(7分)在“探究液体内部压强大小与什么因素有关”实验时,小华向图甲容器中装入适量的水,在乙容器和丙容器中装入适量的酒精,进行了如下的操作,请你完成填空。
(1)如图所示的压强计是通过 U 形管中两侧液柱的高度差来反映 使用前应检查装置是否漏气,方法是用手轻轻按压几下橡皮膜,如果 U 形管中的液体能灵活升降,则说明装置 (选填“漏气”或“不漏气”)。
(2)小华把金属盒分别浸入到图甲容器和乙容器的两种液体(水和酒精)中,发现甲中 U 形管两边液柱的高度差较小,他判断图甲中的液体是酒精.这样的做法得到的结论并不可靠,原因是没有控制金属盒在液体中的 ;他改变图乙中金属盒的位置如图丙所示,比较甲、丙两图可知,在同一深度,不同液体的压强与液体的 有关。
(3)小华应该比较图中的 两图,得出金属盒离液面的距离越深,U 形管两边液柱的高度差就越大, 表示液体的压强就越大。
(4)小华发现在同种液体中,金属盒所处深度相同时,只改变金属盒的方向,U 形管两边液柱的高度差不变,表明 。
(5)小华实验时使用的 U 型压强计 连通器(选填“是”或“不是”)。
【分析】(1)液体内部压强用液体压强计进行测量,U型管左右液面差越大,压强越大。
使用液体压强计前一定要检查装置是否漏气,用手轻轻按压几下橡皮膜,如果U形管中的液体能灵活升降,则说明装置不漏气。
(2)(3)液体压强跟液体密度和液体的深度有关。探究液体压强跟密度的关系时,控制液体的深度相同,改变密度大小;探究液体压强跟深度的关系时,控制液体的密度相同,改变深度大小。
(4)在液体内部同一深度向各个方向的压强都相等;
(5)上端开口,下端连通的是连通器。
【解答】解:(1)图甲所示压强计是通过U形管中两侧液柱的高度差来反映液体压强大小。用手轻轻按压几下橡皮膜,如果U形管中的液体能灵活升降,则说明装置不漏气。
(2)小华把探头分别浸入到甲、乙图中的两种液体(水和酒精)中,由图可知,没有控制探头所在的深度相同,所以不能通过液体压强的大小来比较液体密度的大小,故他的判断是错误的。
甲丙两图深度相同,液体密度不同,U型管液面的高度差不同,压强不同,故可以得出在同一深度,不同液体的压强与液体的密度有关;
(3)在研究液体压强与深度的关系时,应控制液体密度相同,改变深度,故小华应该比较图乙、丙;探头浸入液体的深度越深,U形管两边液柱的高度差就越大,表示液体的压强就越大。
(4)在同种液体中,金属盒所处深度相同时,只改变金属盒的方向,U形管两边液柱的高度差不变,压强相等,表明在液体内部同一深度向各个方向的压强都相等;
(5)U型管下端连通,但上端只有一个开口,不符合连通器的概念,所以U型压强计不是连通器。
故答案为:(1)液体压强大小;不漏气;(2)深度相同;密度;(3)乙丙;(4)在液体内部同一深度向各个方向的压强都相等;(5)不是。
19.(6分)根据“探究杠杆的平衡条件”实验要求,完成下列各题:
(1)实验开始时,杠杆的位置如图甲所示,小明应将杠杆右端的螺母向 填“左”或“右”)移动,使杠杆在位置平衡,然后进行下面的实验探究。
(2)要使图乙中杠杆平衡,应在 a 处挂 个钩码(每个钩码质量相同)。
(3)当弹簧测力计由图丙的竖直方向变成倾斜方向,则杠杆在水平位置静止时,弹簧测力计的示数将
(选填“变大”、“不变”或“变小”)
(4)实验结束后小明提出了新的探究问题:“若支点不在杠杆的中点时,杠杆的平衡条件是否仍然成立?” 于是小组同学利用如图丁所示装置进行探究,发现在杠杆左端的不同位置,用弹簧测力计竖直向上拉, 使杠杆在水平位置平衡时,测出的拉力大小都与杠杆平衡条件不相符,其原因是 。
【分析】(1)杠杆平衡调节原则是:右低将平衡螺母左调,左低将平衡螺母右调。
(2)根据杠杆平衡条件求出a处挂钩码的个数。
(3)阻力和阻力臂不变,根据题意判断动力臂如何变化,然后由平衡条件判断弹簧测力计示数如何变化。
(4)图丁中,支点位于动力和阻力的右侧,弹簧测力计不但提了钩码,而且还提了杠杆,杠杆的重力对杠杆转动产生了影响。
【解答】解:(1)杠杆右端高,说明水平时重心在支点左边,所以应将平衡螺母右调,使重心右移,杠杆才能平衡。
(2)设杠杆的分度值为L,一个钩码的重为G,
根据杠杆平衡条件F1L1=F2L2得:2G×2L=nG×4L,
解得:n=1(个)。
(3)当弹簧测力计逐渐向左倾斜时,阻力和阻力臂不变,弹簧测力计拉力F的力臂变小,由杠杆平衡条件:F1L1=F2L2,可知弹簧测力计的拉力变大。
(4)图丁中,杠杆的重心不在支点上,杠杆的重力对杠杆转动产生了影响,导致拉力F的大小比由杠杆平衡条件计算出来的数值偏大。
故答案为:(1)右;水平;(2)1;(3)变大;(4)杠杆自身受重力作用。
五、计算题(第 21 题 6 分,第 22 题 7 分,共 13 分)
20.(6分)如图所示,重力为20N的物体在8N的拉力的作用下沿水平方向以4m/s的速度向左匀速运动了5s,若物体受到地面摩擦力的大小为10N,求:
(1)拉力F做功的功率;
(2)在此过程中,做的有用功为多少?
(3)滑轮组的机械效率。
【分析】(1)知道物体移动速度和时间,利用s=vt求物体移动距离,由题知,n=3,拉力端移动的距离等于物体移动距离的2倍;利用W=Fs求拉力做的总功,
(2)拉力做的有用功等于物体受到的摩擦力与物体移动的距离之积;
(3)滑轮组的机械效率等于有用功与总功之比。
【解答】解:
(1)由图知,n=2,物体移动距离s物=v物t=4m/s×5s=20m
则拉力端移动的距离:s=2s物=2×20m=40m,
拉力做的总功:
W总=Fs=8N×40m=320J,
拉力做功的功率:
(2)拉力做的有用功:
W有用=fs物=10N×20m=200J;
(3)滑轮组的机械效率:
答:(1)拉力F做功的功率为64W;
(2)在此过程中,做的有用功为为200J;
(3)滑轮组的机械效率为62.5%。
21.(7分)放在水平桌面上的薄壁圆柱形容器重8N,底面积0.01m2,弹簧测力计的挂钧上挂着一物块,现将物块从水面上方以恒定的速度下降,直至全部没入水中,容器内水的深度由16cm升高到20cm,如图甲所示,图乙是绳子的拉力随时间t变化的图象,若不计水的阻力(ρ水=1.0×103kg/m3)。求
(1)物块未放入水中时,容器底受到的水的压强;
(2)物块浸没在水中时受到的浮力;
(3)物块的密度;
(4)物块浸没水中后,容器对桌面的压强。
【分析】(1)已知物块未放入水中时,水的深度,根据公式p=ρgh求出容器底受到的水的压强;
(2)已知将物块浸没水中后,容器内水面上升的高度,还知道容器的底面积,可求物体排开液体的体积,根据公式F浮=ρgV排可求物块浸没水中后所受到的浮力;
(3)由图乙可知物体的重力,然后可求得其质量,再利用密度公式可求得其密度;
(4)已知物块未放入水中时水的深度和容器的底面积,可求水的体积,根据公式m=ρV可求水的质量,进一步求出水的重力,根据力的平衡可知桌面受到的压力等于容器的重力加上水的重力再加上放入物体后排开的水重。
【解答】解:(1)物块未放入水中时,容器底受到的水的压强:
p=ρgh=1.0×103kg/m3×10N/kg×0.16m=1600Pa;
(2)物块浸没后,水的深度增加量:
△h=20cm-16cm=4cm=0.04m,
物块浸没在水中时物体排开水的体积:
V排=V物=S△h=0.01m2×0.04m=4×10-4m3,
物块受到的浮力:
F浮=ρgV排=1.0×103kg/m3×10N/kg×4×10-4m3=4N;
(3)由图乙可知,物块的重力G=F=10N,
(4)水的体积为:
V水=Sh=0.01m2×0.16m=1.6×10-3m3,
m水=ρV水=1.0×103kg/m3×1.6×10-3m3=1.6kg,
水的重力:
G水=m水g=1.6kg×10N/kg=16N,
以容器、水以及物体作为整体研究,受力平衡,
则桌面受到的压力大小:
F总=F浮+G容器+G水=4N+8N+16N=28N,
此时容器对桌面的压强:
答:(1)物块未放入水中时,容器底受到的水的压强为1600Pa;
(2)物块浸没水中后,其受到的浮力为4N。
(3)物块的密度为2.5×103kg/m3。
(4)物块浸没水中后,容器对桌面的压强为2800Pa。
六、综合能力题(共13分)
22.(6分)传感器在物理实验中可以方便的将数据转换成图像,如图甲所示是用拉力传感器研究“影响滑动摩擦力的因素”的实验.当A 端的拉力均匀增加,最初物体处于静止状态,3s 后物体开始运动,物体运动后改变拉力,4s 后物体处于匀速直线运动状态.根据传感器的数据,计算机绘制了如图乙所示的图像。
要测出滑动摩擦力的大小,必须 拉动物体,测量滑动摩擦力时用到的物理知识是 。
0-3s 物体处于 状态(选填“静止”“匀速运动”或“加速运动”);当用拉力 F=5.2N 拉静止的物体时, 物体所受摩擦力大小为N;若 F=5.8N,物体所受摩擦力大小为 N。
(3)为研究滑动摩擦力 f 与接触面受到压力 F 的关系,在重力为 17N 的物体上每次增加 1N 重的砝码,如图丙所示,规范操作测出滑动摩擦力.实验测量数据如下表:
请根据以上数据得出 f 与 FN 的关系式 。
【分析】(1)静止或做匀速直线运动的物体将受到平衡力的作用;
(2)滑动摩擦力大小与接触面粗糙程度和压力大小有关。
(3)认真分析表格中的数据,找出拉力与摩擦力的关系。
【解答】解:(1)要测出滑动摩擦力的大小,必须水平匀速直线拉动物体,只有在水平方向上受到平衡力的作用;即拉力与静摩擦力是一对平衡力,其大小相等;故测量滑动摩擦力时用到的物理知识:二力平衡;
(2)由“3s后物体开始运动“知:0~3s物体处于静止状态,由图知:当用F=5.2 N的拉力拉静止物体时,静止的物体在水平方向上受到平衡力的作用;即拉力与静摩擦力是一对平衡力,其大小相等;故木块所受摩擦力大小为5.2N;木块在4s后处于匀速直线运动状态,所受拉力F=5.1N,与滑动摩擦力是一对平衡力,故摩擦力f=5.1N;当用F=5.8牛的水平拉力拉木块时,木块将做加速运动,而木块所受摩擦力大小不会变化,因为压力和粗糙程度都未变,故摩擦力大小仍为5.1N。
(3)从表格中数据可以看出,拉力与压力大小的比值不变,即摩擦力与所受压力的比值是0.3,所以摩擦力大小与接触面受到压力之间的关系是f=0.3FN。
故答案为:(1)水平匀速直线;二力平衡;(2)静止;5.2;5.1;(3)f=0.3FN。
23.(7 分)在探究“影响浮力大小的因素”这一问题时,请你根据图所示实验操作,从中选出一些图,说明是针对哪个因素进行研究。
探究的因素是: ;选用的图是: (填图中的序号)。探究的因素是: ;选用的图是: (填图中的序号)。
(2)小明想探究“物体受到的浮力与其形状是否有关”,他找来薄铁片,烧杯和水进行实验,实验步骤如下:
步骤一:将铁片放入盛水的烧杯中,铁片下沉至杯底;
步骤二:将铁片弯成“碗状”再放入水中,它漂浮在水面上。
①通过分析可知,第一次铁片受到的浮力 第二次铁片受到的浮力(选填“大于”、“等于”或“小于”);
②小明得出:物体受到的浮力与其形状有关,小明得出错误结论的原因是:他只关注了铁片 的改变,忽视了 对浮力大小的影响。
【分析】(1)要探究浮力大小与多个变量的关系,运用控制变量法分析解答。
①结合题意,首先要做出自己的猜想,再根据猜想运用控制变量法判断出探究的因素;
②根据猜想选择可用于探究的实验步骤,即可得出需要选用的图。
③运用控制变量法得出浮力大小与变量之间的关系。
(2)利用浮沉条件,步骤一铁片下沉说明F浮1<G,步骤二铁片漂浮说明F浮2=G,所以F浮1<F浮2;步骤二把“碗状”铁片浮在水面上,没有全浸入,这样虽然改变了形状,但没有控制排开液体的体积不变,所以得出结论是不正确的。
【解答】解:
(1)测物体所受的浮力要利用称重法,即F浮=G-F拉,故每次必须要选图①才行;
若要探究浮力大小与物体排开液体的体积的关系,应控制液体的密度相同,而物体排开液体的体积不同,故应选用图①②③或①②④;
若要探究浮力大小与液体密度的关系,应控制物体排开液体的体积相同,而液体的密度不同,故应选用图①④⑤或①③⑤。
(2)①第一次铁片下沉,说明F浮1<G,
第二次铁片漂浮,说明F浮2=G,所以F浮1<F浮2;
②本探究实验把铁片弯成“碗状”,改变了形状,虽然都是水,但两次排开液体的体积不同,所以得出结论是不正确的,即:他只关注了铁片形状的改变,忽视了排开水的体积对浮力大小的影响。
故答案为:(1)浮力大小与物体排开液体的体积的关系;①②③或①②④;
浮力大小与液体密度的关系;①④⑤或①③⑤;
(2)①小于;②形状;排开水的体积。
物体对水平地面的压力 F/N
17
18
19
20
21
水平拉力 F/N
5.1
5.4
5.7
6.0
6.3
[物理]2023~~2024学年鲁科版八年级下册期末检测模拟卷(有答案): 这是一份[物理]2023~~2024学年鲁科版八年级下册期末检测模拟卷(有答案),共28页。
2023-2024学年人教版物理八年级下册期末模拟预测卷+: 这是一份2023-2024学年人教版物理八年级下册期末模拟预测卷+,共11页。试卷主要包含了单选题,填空题,实验题,计算题等内容,欢迎下载使用。
02卷 【期末模拟卷】八年级下册物理期末(原卷版+解析版): 这是一份02卷 【期末模拟卷】八年级下册物理期末(原卷版+解析版),文件包含02卷期末模拟卷八年级下册物理期末人教版原卷版docx、02卷期末模拟卷八年级下册物理期末人教版解析版docx等2份试卷配套教学资源,其中试卷共25页, 欢迎下载使用。