所属成套资源:【高考三轮冲刺】2023年高考生物考前20天冲刺必刷卷(福建专用)(原卷版+解析版)
必刷卷03——【高考三轮冲刺】2023年高考生物考前20天冲刺必刷卷(福建卷)(原卷版+解析版)
展开
这是一份必刷卷03——【高考三轮冲刺】2023年高考生物考前20天冲刺必刷卷(福建卷)(原卷版+解析版),文件包含必刷卷03高考三轮冲刺2023年高考生物考前20天冲刺必刷卷福建卷解析版docx、必刷卷03高考三轮冲刺2023年高考生物考前20天冲刺必刷卷福建卷原卷版docx等2份试卷配套教学资源,其中试卷共33页, 欢迎下载使用。
绝密★启用前
2023年高考生物考前信息必刷卷03
福建专用
(考试时间:75分钟 试卷满分:100分)
新高考福建卷题型为16(单选题)+5(非选择题)。新高考省份的考生需要研究和重视分省命题的区域特色和传统,尤其是在情境设置方面,会呈现出不同的特点。
近两年的高考生物命题方向灵活,根据新课改的要求,侧重考查考生分析问题,解决问题能力的考题,。高考命题,必然注重对考生主干知识的考查而且对其侧翼的知识链接也比较强,对考生要求也比较高,要求学生有良好的阅读能力、较高的文字组织能力、信息获取及分析能力,因此也使得试卷对不同能力的考生有一定的区分度。
2022年福建地区的高考题,涉及的知识点大多是教材的主干知识。预测2023年福建地区的新高考,依然会如此。考生的失分主要原因依然是对基本概念和原理理解不深或“懂了”但不能正确地表达。
需要引起重视的是,以生物知识为背景的新情境问题和一些热点科学问题也将在考题中有所呈现,这类题将生物知识、思维方式与生活情境融为一体,能有效考查学生在新情境下对知识的理解及迁移到不同情境的能力,考查学生发现问题、分析问题、解决问题的能力。
第I卷
一、单项选择题:本卷共16题,其中1~12小题,每题2分;13~16小题,每小题4分,共40分。在每题列出的四个选项中,只有一项最符合题意。
1、细胞定向迁移时会从后缘拉出收缩丝(由弹性纤维形成管道),收缩丝的顶端能生长出一些囊泡状的迁移体,细胞借助收缩丝的收缩将胞内一些受损线粒体、某些mRNA等转运至迁移体中,迁移体随着收缩丝的断裂被释放,为细胞外空间或周围细胞所摄取,从而实现了对受损线粒体的清除,而某些mRNA随迁移体进入周围细胞后翻译成的蛋白质可以改变该细胞的行为。下列说法错误的是( )
A. 迁移体的形成体现了生物膜具有一定的流动性
B. 细胞通过迁移体将胞内受损线粒体释放出去的过程属于胞吐
C. 通过迁移体能实现细胞间的信息传递
D. 迁移体清除受损线粒体的作用机理与溶酶体相同
【答案】D
【解析】
【分析】分析题干“收缩丝的顶端能生长出一些囊泡状的迁移体”,即迁移体是一种囊泡,其形成体现了生物膜具有一定的流动性。
【详解】A、结合题干“收缩丝的顶端能生长出一些囊泡状的迁移体”,即迁移体是一种囊泡,其形成体现了生物膜具有一定的流动性,A正确;
B、结合题干“收缩丝的顶端能生长出一些囊泡状的迁移体”,即迁移体是一种囊泡,其中可以含有细胞内的一些受损线粒体、某些mRNA,细胞通过迁移体将胞内受损线粒体释放出去的过程就是通过囊泡实现了将相关物质或受损细胞器分泌到细胞外,属于胞吐,B正确;
C、结合题干“某些mRNA随迁移体进入周围细胞后翻译成的蛋白质可以改变该细胞的行为”说明通过迁移体能实现细胞间的信息传递,C正确;
D、迁移体清理受损线粒体,是通过胞吐将受损的细胞器运到细胞外,而溶酶体则是利用其内的水解酶将受损的细胞器进行水解,两者的作用机理不同,D错误。
故选D。
2、实验操作顺序直接影响实验结果。表中实验操作顺序有误的是( )
选项
高中生物学实验内容
操作步骤
A
检测生物组织中的蛋白质
向待测样液中先加双缩脲试剂A液,再加B液
B
观察细胞质流动
先用低倍镜找到特定区域的黑藻叶肉细胞,再换高倍镜观察
C
探究温度对酶活性的影响
室温下将淀粉溶液与淀粉酶溶液混匀后,在设定温度下保温
D
观察根尖分生区组织细胞的有丝分裂
将解离后的根尖用清水漂洗后,再用甲紫溶液染色
A. A B. B C. C D. D
【答案】C
【解析】
【分析】蛋白质可与双缩脲试剂产生紫色反应。
【详解】A、在鉴定蛋白质时要先加2ml双缩脲试剂A液,再向试管中加入3-4滴双缩脲试剂B,A正确;
B、在观察细胞质流动的实验中应该先用低倍镜找到黑藻叶肉细胞,然后再换用高倍镜观察,B正确;
C、探究温度对酶活性的影响时,应将淀粉溶液与淀粉酶溶液分别在设定温度下保温一段时间,待淀粉溶液与淀粉酶溶液都达到设定温度后再混合,C错误;
D、观察根尖分生区组织细胞的有丝分裂时,将解离后的根尖用清水漂洗除去解离液后,再用碱性染料甲紫溶液染色,D正确。
故选C。
3、研究发现,核仁的稳定性下降、线粒体功能失调等会引起细胞的衰老,而当线粒体渗透性发生变化,或者外膜破裂时,线粒体膜间腔的蛋白质会释放出来,有些会进入细胞核内调节某些凋亡基因,从而产生凋亡效应。下列叙述正确的是( )
A. 线粒体功能失调会导致衰老细胞不能产生能量,物质运输功能降低
B. 衰老细胞的核膜内折导致细胞核体积变小,染色质收缩,染色加深
C. 内环境渗透压降低可能会诱发细胞程序性死亡
D. 线粒体外膜破损导致的凋亡效应不属于由基因决定的细胞自动结束生命的过程
【答案】C
【解析】
【分析】衰老细胞的特征:细胞内水分减少,细胞萎缩,体积变小,但细胞核体积增大,染色质固缩,染色加深;细胞膜通透性功能改变,物质运输功能降低;细胞色素随着细胞衰老逐渐累积;有些酶的活性降低;呼吸速度减慢,新陈代谢减慢。
【详解】A、线粒体功能失调会导致衰老细胞产生能量减少,因细胞质基质也可产生少量能量,能量减少物质运输功能降低,A错误;
B、衰老细胞细胞核体积增大,核膜内折,染色质收缩,染色加深,B错误;
C、内环境渗透压降低可使细胞吸水,线粒体渗透性发生变化,可能导致线粒体外膜破裂,线粒体膜间腔的蛋白质会释放出来,有些会进入细胞核内调节某些凋亡基因,从而诱发细胞程序性死亡,C正确;
D、线粒体外膜破损导致的凋亡效应属于由基因决定的细胞自动结束生命的过程,D错误。
故选C。
4、甲氧基丙烯酸酯类杀菌剂是农业上广泛使用的一种广谱杀菌剂,其作用机理为通过抑制细胞色素b和C1间的电子转移从而抑制线粒体的呼吸作用。它能抑制病原体的细胞呼吸,但对高等植物基本无害。下列叙述正确的是( )
A. 甲氧基丙烯酸酯可能作用于病原体有氧呼吸的第一阶段
B. 高等植物细胞呼吸在有氧和无氧条件下都会产生丙酮酸和NADPH
C. 细胞呼吸不一定消耗氧气,但一定产生二氧化碳
D. 甲氧基丙烯酸酯可用于防治由需氧型真菌引起的农作物感染
【答案】D
【解析】
【分析】有氧呼吸的过程,第一阶段发生在细胞质基质,葡萄糖在酶的催化作用下生成丙酮酸和少量的[ H ],释放少量能量,第二阶段发生在线粒体基质,丙酮酸和水发生反应,被彻底分解成CO2和[ H ],释放少量能量,第三阶段发生在线粒体内膜上,[ H ]和氧气反应生成水,并释放大量能量。
【详解】A、甲氧基丙烯酸酯为线粒体呼吸抑制剂,有氧呼吸的第一阶段在细胞质基质中进行,第二和第三阶段在线粒体内进行,所以它应该作用于第二或三阶段,A错误;
B、呼吸作用产生的[H]为NADH,B错误;
C、无氧呼吸生成乳酸的途径不产生二氧化碳,C错误;
D、需氧型真菌含有线粒体,甲氧基丙烯酸酯能通过阻止病菌线粒体内的细胞呼吸,所以可用于治理由需氧型真菌引起的农作物感染,D正确。
故选D。
5、在科学史上,许多科学家利用严谨的实验设计、科学的思维方法在生物学领域取得了重大成就。在下列生物学领域发现中,相关描述正确的是( )
A. 班廷和贝斯特用结扎了胰管的狗进行实验证明胰岛素由胰岛分泌
B. 沃森和克里克采用同位素标记法建构了DNA的结构模型
C. 施旺、施莱登运用不完全归纳法得出一切生物都由细胞发育而来
D. 艾弗里在研究肺炎链球菌转化实验时,对自变量的控制符合对照实验的“加法原理”
【答案】A
【解析】
【分析】由一系列具体事实推出一般结论的思维方法称为归纳法,归纳法分为完全归纳法和不完全归纳法。完全归纳法是指通过对某类事物中的每一个对象或每一子类的考察,从中概括出关于此类事物的一般性结论的推理;不完全归纳法是指通过对某类事物的一部分对象或一部分子类的考察,从中概括出关于该类事物的一般性结论的推理。
【详解】A、班廷和贝斯特先将狗的胰管结扎,造成胰腺萎缩,再摘除另一只狗的胰腺,造成糖尿病,应用了减法原则,再从结扎的狗身上取出萎缩得只剩下胰岛的胰腺做成提取液,注入患糖尿病的狗身上,患糖尿病的狗的血糖迅速下降,证实胰岛分泌胰岛素,A正确;
B、沃森和克里克运用建构模型法构建DNA结构模型,B错误;
C、施旺、施莱登运用不完全归纳法提出细胞学说,但细胞学说并未提出一切生物都由细胞发育而来(病毒无细胞结构),C错误;
D、艾弗里在研究肺炎链球菌转化实验时,对自变量的控制符合对照实验的“减法原理”,如他在培养R型肺炎双球菌的培养基中除了加入分离提纯的S型肺炎双球菌的DNA之外,还同时加入了DNA水解酶,结果培养基上没有出现S型肺炎双球菌,D错误。
故选A。
6、研究发现,经典的孟德尔遗传定律和生物学表型之间还存在另外一层调控因素,即表观遗传。例如,基因组成相同的同卵双胞胎所具有的微小差异就与DNA甲基化有关。下列有关表观遗传的说法,错误的是( )
A. DNA甲基化对表型会产生影响
B. 甲基化导致DNA序列改变
C. DNA甲基化会影响基因表达
D. 发生DNA甲基化的基因可遗传给后代
【答案】B
【解析】
【分析】表观遗传学是指非基因序列改变所致的基因表达水平的变化,即环境变化引起的性状改变,影响基因表达,但不改变DNA序列。表观遗传学的研究内容包括DNA甲基化、组蛋白修饰与染色质重塑、基因组印记、染色体失活和非编码RNA调控等方式。表观遗传的3个主要特征:①可遗传性;②可逆性;③DNA的核苷酸序列不变。
【详解】AC、DNA的甲基化是指生物基因的碱基序列没有变化,但部分碱基发生了甲基化修饰,抑制了基因的表达,进而对表型产生影响,AC正确;
B、甲基化不会导致DNA序列发生改变,B错误;
D、DNA甲基化修饰可以遗传给后代,使后代出现同样的表型,D正确。
故选B。
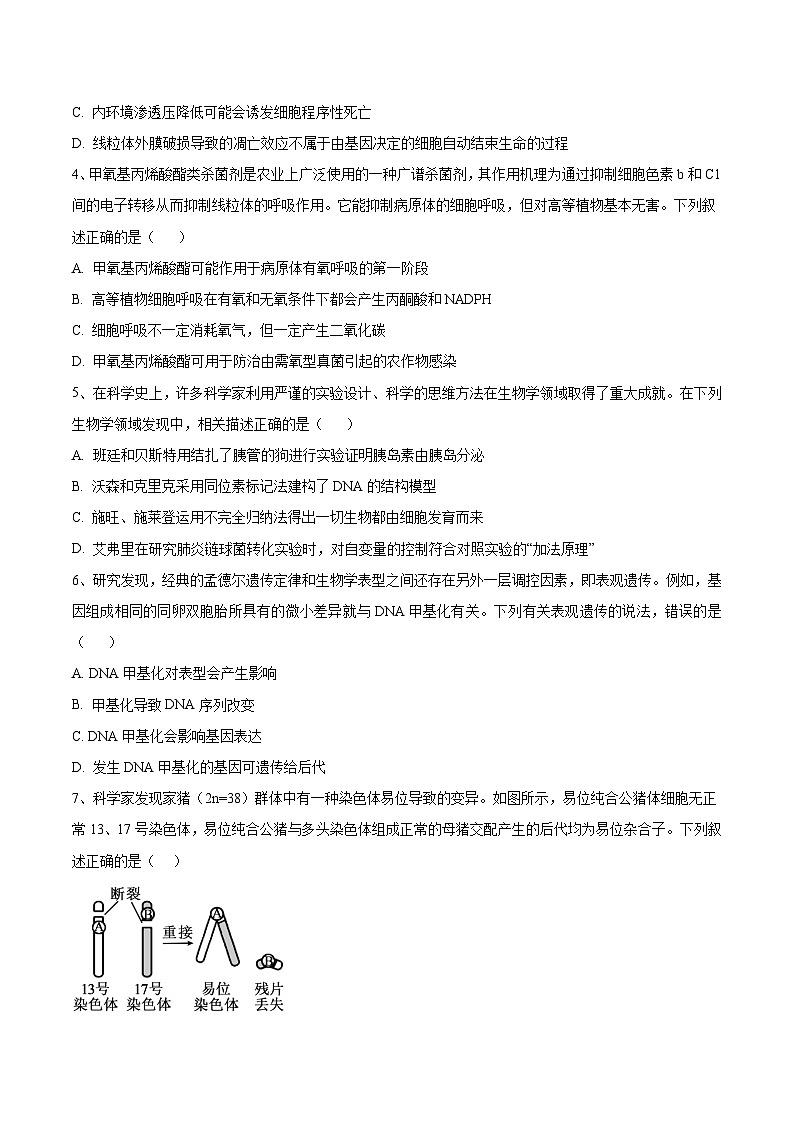
7、科学家发现家猪(2n=38)群体中有一种染色体易位导致的变异。如图所示,易位纯合公猪体细胞无正常13、17号染色体,易位纯合公猪与多头染色体组成正常的母猪交配产生的后代均为易位杂合子。下列叙述正确的是( )
A. 上述变异是染色体结构和数目均异常导致的
B. 图中易位纯合公猪不存在B基因
C. 易位杂合子减数分裂会形成18个正常的四分体
D. 易位杂合子不可能产生染色体组成正常的配子
【答案】A
【解析】
【分析】分析题图:易位纯合公猪体细胞无正常13、17号染色体,由于13和17号染色体的易位,形成了一条易位染色体和残片,残片的丢失而导致易位纯合公猪体细胞减少了两条染色体,故其细胞内只有36条染色体。
【详解】A、图中发生了染色体结构变异(易位)和染色体数目变异,A正确;
B、易位纯合公猪缺失了一个B基因,但还存在另一个B基因,B错误;
C、易位杂合子含有易位染色体和正常13、17号染色体,它们均不能形成正常四分体,其他正常染色体可以形成17个正常的四分体,因此易位杂合子减数分裂会形成17个正常的四分体,C错误;
D、易位纯合公猪无正常13、17号染色体,而易位杂合子含有易位染色体和正常13、17号染色体,其有可能产生染色体组成正常的配子,D错误。
故选A。
8、用荧光标记技术显示细胞中心体和DNA,获得有丝分裂某时期荧光图。有关叙述正确的是( )
A. 图中细胞分裂方向由中心体位置确定
B. 中心体复制和染色体加倍均发生在图示时期
C. 图中两处DNA荧光标记区域均无同源染色体
D. 秋水仙素通过抑制微管的组装,可促使细胞进入图示分裂时期
【答案】A
【解析】
【分析】有丝分裂包括间期和分裂期两个时期。间期主要进行DNA的复制和蛋白质的合成,分裂期包括前期、中期、后期和末期。
【详解】A、中心体的位置决定了染色体移动的方向,将分裂开的子染色体拉向两极,从而决定细胞分裂的方向,A正确;
B、该图为有丝分裂某时期荧光图,中心体的复制发生在间期,有丝分裂过程中染色体加倍发生在后期,B错误;
C、由于该图为有丝分裂某时期荧光图,在有丝分裂过程没有同源染色体联会,但是存在同源染色体,C错误;
D、秋水仙素能够通过抑制微管的组装从而抑制纺锤体的形成,纺锤体的形成是在分裂期,而图示表示的是有丝分裂后期,已经发生了DNA移向两极的过程(需要纺锤体的牵引),即秋水仙素通过抑制微管的组装,并不能促使细胞进入图示分裂时期,D错误。
故选A。
9、试管婴儿技术是目前最常见的一种辅助生殖技术,下图为试管婴儿的培育过程示意图。下列相关分析正确的是( )
A. 试管婴儿和克隆动物培育原理、操作步骤都基本一致
B. 图中,精子获能、受精作用等都是在生物体外完成的
C. 囊胚的三个胚层进一步分化,将成为各种器官的原基
D. 若胚胎移植到供卵的女性子宫内,则会引起免疫排斥反应
【答案】B
【解析】
【分析】试管婴儿是指通过人工操作使卵子和精子在体外条件下成熟和受精,并通过培养发育为早期胚胎后,再经移植后产生后代的技术,属于有性生殖。
【详解】A、“试管婴儿”属于有性生殖,“克隆动物”属于无性繁殖,原理不一样,操作步骤也不相同,A错误;
B、试管婴儿技术中精子获能(在获能液中进行)、受精作用等都是在生物体外完成的,B正确;
C、囊胚分化出内细胞团和滋养层,没有三个胚层,原肠胚才有三个胚层,C错误;
D、由于经过同期发情等处理过,若胚胎移植到供卵的女性子宫内,不会引起免疫排斥反应,D错误。
故选B。
10、 将两电极置于蛙坐骨神经外表面(相距为S毫米),刺激神经的一端,可以记录到两个相反波形的动作电位,称为双相动作电位。用药物X处理两电极间的神经后,再刺激时测得只有一个波形的单向动作电位。两种动作电位的波形如下图。下列说法正确的是( )
A. 蛙坐骨神经静息时,此装置所记录的电位为静息电位
B. 形成电位图a支,c支的原因分别是Na+内流、K+外流
C. 兴奋在蛙坐骨神经上的传导速率为S/(t2-t1)毫米/ms
D. 药物X不能阻断兴奋在两电极间的神经传导
【答案】C
【解析】
【分析】静息电位表现为:膜内负电位膜外正电位,形成原因为:膜内K+外流导致;
动作电位表现为:膜内正电位膜外负电位,形成原因为:膜外Na+内流导致。
【详解】A、静息电位表现为:膜内负电位膜外正电位,结合题意“将两电极置于蛙坐骨神经外表面”,在没有给予刺激时,只能测到静息时膜外电位处处相等,测不到静息电位,A错误;
B、形成电位图a支,意味着此处产生了动作电位,是膜外Na+内流导致的;形成c支同样意味着此处形成了动作电位,仍然是膜外Na+内流导致的,之所以a支和c支方向相反,是因为电极连接的两处先后兴奋,电流计的指针偏转方向相反,B错误;
C、据题意“将两电极置于蛙坐骨神经外表面(相距为S毫米)”,再结合双相动作电位曲线图,t1→t2表示的是兴奋经过两电极连接的两处所用的时间,故兴奋在蛙坐骨神经上的传导速率为S/(t2-t1)毫米/ms,C正确;
D、对比双相动作电位曲线图(两个相反波形的动作电位)和单相动作电位曲线图(只有一个波形的单向动作电位),且单相动作电位曲线图是用药物X处理两电极间的神经后得到的,可以推测药物X会阻断兴在两电极间的神经传导,导致两电极连接的其中一处无法兴奋,无法呈现动作电位波形,D错误。
故选C。
11、氮元素是植物生长的必需元素,植物根细胞吸收的含氮无机盐主要为和。根细胞膜对这两种离子的吸收机制如图所示(已知的吸收由根细胞膜两侧的电位差驱动)。下列叙述错误的是( )
A. 蛋白a的数量会影响根细胞吸收的速率
B. 蛋白b和蛋白c对H+的运输方式不同
C. 根细胞吸收不需要直接消耗细胞内的ATP
D. ATP合成抑制剂会直接抑制蛋白c对的运输
【答案】D
【解析】
【分析】物质跨膜运输的方式包括自由扩散、协助扩散和主动运输,自由扩散不需要载体协助,也不需要消耗能量,自由扩散的速率与物质的浓度差呈正相关;协助扩散需要载体协助,不需要消耗能量,自由扩散和协助扩散都是从高浓度向低浓度运输,属于被动运输;主动运输可以从低浓度向高浓度运输,既需要载体蛋白协助,也需要消耗能量。
【详解】A、根细胞吸收的NH4+需要通过转运蛋白a完成,蛋白a的数量会影响吸收速率,A正确;
B、H+通过蛋白b出细胞是逆浓度梯度且消耗ATP为主动运输,H+通过蛋白c进细胞是顺浓度梯度为协助扩散,B正确;
C、NH4+的吸收由根细胞膜两侧的电位差驱动,不需要直接消耗ATP,C正确;
D、NO3−和H+通过蛋白c协同转运进细胞,由H+顺浓度梯度运进细胞产生的电势差协助NO3−逆浓度梯度运进细胞,不直接消耗ATP供能,因此ATP合成抑制剂不会直接抑制蛋白c对NO3−的运输,D错误。
故选D。
12、我国古代《禽经》多次提到鸟类形态结构与习性的关系,如“搏则利嘴”“物食喙长”“谷食喙短”。(注:“搏”是指靠猎捕动物为食的鸟类,“物食”指在水上寻食的鸟类,“谷食”指以种子为食的鸟类。)下列相关分析错误的是( )
A. 不同喙型的鸟类之间可能存在生殖隔离
B. “利嘴”“喙短”“喙长”等鸟类适应性特征的形成可能与地理隔离有关
C. “谷食”与其所捕食的植物之间存在协同进化
D. 为适应不同的环境,鸟类产生了“利嘴”“喙长”“喙短”等变异
【答案】D
【解析】
【分析】协同进化是指生物与环境之间,不同物种之间在相互影响中不断进化和发展。
【详解】A、“搏则利嘴”“物食喙长”“谷食喙短”说明不同喙型的鸟类在习性上有较大差异,可能属于不同物种,不同物种间存在生殖隔离,A正确;
B、由于地理隔离,不同种群所处的环境不同,可能形成了“利嘴”“喙短”“喙长”等鸟类适应性特征,B正确;
C、“谷食”指以种子为食的鸟类,这些鸟类与其所捕食的植物在捕食关系中相互选择,协同进化,C正确;
D、“利嘴”“喙短”“喙长”等不同的变异类型在环境选择前即已出现,自然选择只是选出适合环境的变异,D错误。
故选D。
13、二化螟以水稻茎秆纤维为食,而稻飞虱刺吸水稻茎叶汁液。稻螟赤眼蜂可将卵产在二化螟的虫卵内,是二化螟的天敌。二化螟和稻飞虱的存在会导致水稻产生的防御性挥发物发生变化,有稻飞虱生活的水稻对稻螟赤眼蜂的吸引力会下降。下列叙述错误的是( )
A. 二化螟和稻飞虱的生态位重叠,种间竞争激烈
B. 水稻及周围其他生物、非生物的物质及能量统称为生态系统
C. 二化螟和水稻、稻飞虱和水稻的关系分别是捕食和寄生
D. 水稻产生的防御性挥发物属于化学信息,可调节生物的种间关系
【答案】A
【解析】
【分析】1、生态位是指一个种群在生态系统中,在时间空间上所占据的位置及其与相关种群之间的功能关系与作用。
2、生态系统指在一定的空间和时间内,各种生物群落与它的非生物环境相互作用形成的统一整体。
3、生态系统中信息的种类:物理信息、化学信息、行为信息;信息传递在生态系统中的作用:生命活动的正常进行,离不开信息的作用 ;生物种群的繁衍,也离不开信息的传递 ;信息能够调节生物的种间关系,进而维持生态系统的平衡与稳定 。
4、捕食:一种生物以另一种生物为食的现象。
5、寄生:一种生物(寄生物)寄居于另一种生物(寄主)的体内或体表,靠寄主体液、组织或已消化的物质为营养而生存。
【详解】A、据题干“二化螟以水稻茎秆纤维为食,而稻飞虱刺吸水稻茎叶汁液”,二者在食物的获取这一块虽然都是些从水稻植株中获取,但是部位不同,生态位重叠较小,由“稻螟赤眼蜂,是二化螟的天敌,有稻飞虱生活的水稻对稻螟赤眼蜂的吸引力会下降”可知,稻飞虱的存在对二化螟的生存是有利的,并未体现二者之间竞争激烈,A错误;
B、生态系统指在一定的空间和时间内,各种生物群落与它的非生物环境相互作用形成的统一整体;故水稻及周围其他生物(所有生物)、非生物的物质及能量统称为生态系统,B正确;
C、捕食:一种生物以另一种生物为食的现象;寄生:一种生物(寄生物)寄居于另一种生物(寄主)的体内或体表,靠寄主体液、组织或已消化的物质为营养而生存;结合题干描述,二化螟和水稻、稻飞虱和水稻的关系分别是捕食和寄生,C正确;
D、化学信息是指在生命活动中,生物还产生一些可以传递信息的化学物质,故水稻产生的防御性挥发物属于化学信息,可以调节水稻与二化螟和稻飞虱之间(种间)关系,D正确。
故选A。
14、果蝇的翅型有长翅、小翅、残翅三种表型,受两对等位基因控制。现有残翅和小翅两纯合果蝇品系杂交得F1,F1雌雄个体相互交配得F2,实验结果如下表(不考虑XY同源区段)。下列说法错误的是( )
杂交组合
P
F1
F2
正交
残翅♀×小翅♂
长翅♀、长翅♂
9长翅(♀、♂):3小翅(♂):4残翅(♀、♂)
反交
小翅♀×残翅♂
长翅♀、小翅♂
?
A. 正交F2中长翅果蝇的基因型有6种,其中纯合子占2/9
B. 正反交F2中小翅果蝇的基因型分别有2种、4种
C. 反交F2中的残翅雄果蝇与纯合的小翅果蝇交配,后代中小翅果蝇占1/3
D. 反交F2中雌性果蝇的表型比是长翅:小翅:残翅=3:3:2
【答案】C
【解析】
【分析】表格中亲本正反交得到的结果不一致,意味着控制翅型的基因的遗传与性别有关;分析表格数据,F2中长翅:小翅:残翅=9:3:4,符合9:3:3:1的变式,即控制翅型的两对等位基因遵循自由组合定律,分别位于两对同源染色体上,即两对等位基因中,一对位于常染色体上,一对位于性染色体上(由于不考虑XY同源区段,故位于X染色体上);
根据F2中长翅:小翅:残翅=9:3:4的比例可以进一步推出:两对基因均为显性时表现为长翅,若分别用A、a和B、b表示这两对等位基因,按A、a位于常染色体的情况,分析各个体的基因型,正交中亲本P残翅Aa♀(aaXBXB )×小翅♂(AAXbY ),其F1为AaXBXb、AaXBY;反交中亲本P小翅♀(AAXbXb)×残翅♂(aaXBY),其F1为AaXBXb、AaXbY。
【详解】A、根据F2中长翅:小翅:残翅=9:3:4的比例可以进一步推出:两对基因均为显性时表现为长翅,若分别用A、a和B、b表示这两对等位基因,按A、a位于常染色体的情况,分析各个体的基因型,正交中亲本P残翅Aa♀(aaXBXB )×小翅♂(AAXbY ),其F1为AaXBXb、AaXBY;F1相互交配得到F2,正交F2中长翅果蝇有:1AAXBXB、1AAXBXb、1AAXBY、2AaXBXB、2AaXBXb、2AaXBY,共6种基因型,其中纯合子占2/9,A正确;
B、根据F2中长翅:小翅:残翅=9:3:4的比例可以进一步推出:两对基因均为显性时表现为长翅,若分别用A、a和B、b表示这两对等位基因,按A、a位于常染色体的情况,分析各个体的基因型,正交中亲本P残翅Aa♀(aaXBXB )×小翅♂(AAXbY ),其F1为AaXBXb、AaXBY;杂交后,子二代中小翅果蝇的基因型分别:AAXbY、AaXbY;反交中亲本P小翅♀(AAXbXb)×残翅♂(aaXBY),其F1为AaXBXb、AaXbY,杂交后,子二代中小翅果蝇的基因型分别:AAXbXb、AaXbXb、AAXbY、AaXbY,故正反交F2中小翅果蝇的基因型分别有2种、4种,B正确;
C、根据C选项的分析,反交中F1为AaXBXb、AaXbY,杂交得到的残翅雄蝇基因型为:1aaXBY、1aaXbY,与纯合小翅果蝇交配(AAXbXb),后代中小翅果蝇所占比例=1/2×1/2=1/4,C错误;
D、根据C选项的分析,反交中F1为AaXBXb、AaXbY,杂交得到的雌果蝇有:3A XBXb(长翅)、3A XbXb(小翅)、1aaXBXb(残翅)、1aaXbXb(残翅),即反交F2中雌性果蝇的表型比是长翅:小翅:残翅=3:3:2,D正确。
故选C。
15、研究发现,雌激素可显著提高神经细胞的线粒体中细胞色素c氧化酶(CCO)基因的表达,CCO是生物氧化的重要电子传递体,可参与[H]和氧气结合过程,增加ATP合成。因此,雌激素具有改善神经细胞的糖代谢、保护神经细胞的作用。另外,神经细胞中存在两种雌激素受体ERα和ERβ,在ERα缺失条件下,雌激素的神经保护作用完全消失,但ERβ缺失对雌激素的神经保护作用几乎没有影响。下列叙述正确的是( )
A. 雌激素通过体液定向运输到神经细胞,与位于靶细胞细胞核中的特异性受体结合
B. 人体内雌激素含量的相对稳定是通过分级调节和反馈调节实现的
C. CCO位于线粒体基质中,通过参与细胞呼吸的第二阶段增加ATP合成
D. 可选择雌激素受体ERβ调节剂作为某些神经系统疾病预防与治疗的药物
【答案】B
【解析】
【分析】激素调节的特点:微量高效;通过体液运输;作用于靶细胞、靶器官;作为信息分子发挥调节作用。
【详解】A、雌激素通过体液运输到全身,不定向运输到神经细胞,A错误;
B、人体雌激素的分泌受“下丘脑一垂体一性腺”分级调节,同时血液中雌激素含量相对稳定是通过反馈调节实现的,B正确;
C、CCO是生物氧化的重要电子传递体,可参与[H]和氧气结合过程,该过程为有氧呼吸第三阶段,C错误;
D、在ERα缺失条件下,雌激素的神经保护作用完全消失,但ERβ缺失对雌激素的神经保护作用几乎没有影响,所以,雌激素受体ERβ调节剂不能发挥作用,D错误。
故选B。
16、当茎端生长素的浓度高于叶片端时,叶片脱落,反之不脱落;乙烯会促进叶片脱落。为验证生长素和乙烯对叶片脱落的影响,某小组进行了如图所示实验:制备长势和大小一致的外植体,均分为4组,分别将其基部插入培养皿的琼脂中,封严皿盖,培养并观察。根据实验结果分析,下列叙述合理的是( )
A. ③中的叶柄脱落率大于①,是因为④中NAA扩散至③
B. ④中的叶柄脱落率大于②,是因为④中乙烯浓度小于②
C. ①中的叶柄脱落率小于②,是因为茎端生长素浓度①低于②
D. ①中叶柄脱落率随时间延长而增高,是因为①中茎端生长素浓度逐渐升高
【答案】C
【解析】
【分析】分析题意,当茎端生长素的浓度高于叶片端时,叶片脱落,反之不脱落;乙烯会促进叶片脱落
【详解】A、③和④之间有玻璃隔板,与琼脂等高,④中的NAA不会扩散至③,但④的NAA浓度较高,可促进④生成乙烯,乙烯是气体,可扩散作用于③,导致③中的叶柄脱落率大于①,A错误;
B、乙烯会促进叶片脱落,④中的叶柄脱落率大于②,据此推知④中乙烯浓度不会小于②,B错误;
C、由题意可知,茎端生长素的浓度高于叶片端时,叶片脱落,①中的叶柄脱落率小于②,②中的茎端生长素浓度高于①,C正确;
D、①中叶柄脱落率随时间延长而增高,是因为植物成熟后会释放乙烯,乙烯会促进叶片脱落,D错误。
第II卷
二、非选择题:共 5 题, 共 60分。
17、落地生根是多年生的草本植物。其叶片白天气孔关闭,晚上气孔开放吸收固定CO2,下图是其叶肉细胞发生的生理过程,实线代表白天发生的物质变化,虚线代表晚上发生的物质变化。G6P、PEP、OAA分别指葡萄糖—6—磷酸、磷酸烯醇式丙酮酸、草酰乙酸。据图分析,回答下列问题:
(1)落地生根叶肉细胞内CO2固定的直接产物是_____。
(2)落地生根叶肉细胞液泡中pH白天高于晚上,其原因是_____。细胞呼吸也可以产生PEP,PEP固定CO2需要PEP羧化酶,推测该酶在一昼夜中活性变化是_____。
(3)落地生根生长缓慢,每天的光合产量极低的主要原因是_____。
(4)某同学想设计一个简单的实验测量落地生根植物叶片的呼吸速率,应该注意的事项是_____(至少答两条)。
【答案】(1)草酰乙酸(OAA)、三碳化合物(C3)
(2) ①. 晚上气孔打开吸收CO2,吸收的CO2通过生成苹果酸储存在液泡中;白天气孔关闭,液泡中储存的苹果酸分解释放的CO2用于光合作用。 ②. 白天活性减弱,晚上活性增强
(3)PEP含量有限,固定CO2后形成的苹果酸较少
(4)晚上进行;测量单位时间、单位面积内该植物叶片氧气的吸收量;选取不同的时间段,多次测量求平均值
【解析】
【分析】光合作用的光反应阶段包括水的光解产生NADPH与氧气以及ATP的形成;光合作用的暗反应阶段包括CO2被C5固定形成C3,C3在光反应提供的ATP和NADPH的作用下还原生成葡萄糖。
【小问1详解】
据图可知,在细胞质基质CO2与PEP生成OAA,然后经过一系列的变化,在叶绿体CO2与C5结合形成C3。
【小问2详解】
晚上气孔打开吸收CO2,吸收的CO2通过生成苹果酸储存在液泡中;白天气孔关闭,液泡中储存的苹果酸分解释放的CO2用于光合作用,所以落地生根叶肉细胞液泡中pH白天高于晚上。落地生根叶片白天气孔关闭,晚上气孔开放吸收固定CO2,PEP固定CO2需要PEP羧化酶,则PEP羧化酶白天活性减弱,晚上活性增强。
小问3详解】
由于PEP含量有限,固定CO2后形成的苹果酸较少,所以光合产量极低,落地生根生长缓慢。
【小问4详解】
若要测定植物的呼吸作用,则需要在无光的条件下或晚上进行;可通过测量单位时间、单位面积内该植物叶片氧气的吸收量;为了获得正确的结果,则需要选取不同的时间段,多次测量求平均值。
18、纪录片《航拍中国》中对黑龙江美景的解说中曾这样写到:“这趟旅程,我们将拥抱肥沃的黑土地,它拥有的平原,创造农业奇迹,它哺育的湖泊,动静相宜。往西飞行,加入冬捕者的行列,赶赴一场和丹顶鹤的空中约会。不远处一座石油城市,正散发着迷人的湿地风情。”请回答下面问题:
(1)广阔的龙江大地上生态系统类型众多,一般可分为自然生态系统和_____________。
(2)上世纪50年代,数十万人加入开垦“北大荒”的洪流,“北大荒”变身为“北大仓”,“北大仓”的粮食以玉米、水稻等为主。在粮食生产中要研究生态系统的能量流动,例如,如果把玉米秸秆作为饲料喂牲畜,牲畜粪便进入沼气池,就可以提高_____________。在农业生产中还可以利用信息传递实现两个目的:一是对有害动物进行控制:另一个是利用模拟的动物信息吸引大量的传粉动物,从而提高__________________________。
(3)今天,为了保护生态,“北大仓”的开发已陆续停止,因垦荒而消失的湿地,正在逐步恢复生机。此过程中群落发生了_____________演替。可见,人类活动对群落演替的影响是__________________________。
(4)冬捕时网眼的大小会对兴凯湖中大白鱼种群的_____________(填种群数量特征)产生影响。水产养殖时,为获得最大的日捕获量,应在大白鱼种群数量在_____________时进行捕获。
【答案】(1)人工生态系统
(2) ①. 能量的利用率 ②. 农产品或畜产品的产量(农作物的传粉效率和结实率)
(3) ①. 次生 ②. 人类活动往往会使群落演替按照不同于自然演替的速度和方向进行
(4) ①. 年龄组成 ②. K值
【解析】
【分析】1、随时间的推移,一个群落被另一个群落代替的过程,叫做演替。演替的种类有初生演替和次生演替两种。
2、生态系统之所以能维持相对稳定,是由于生态系统具有自我调节能力。该能力的基础是负反馈调节。物种数目越多,营养结构越复杂,自我调节能力越大,抵抗力稳定性越高。
3、生态系统的功能包括能量流动、物质循环和信息传递,三者缺一不可;物质循环是生态系统的基础,能量流动是生态系统的动力,信息传递则决定着能量流动和物质循环的方向和状态;信息传递是双向的,能量流动是单向的,物质循环具有全球性。
4、信息传递在生态系统中的作用:(1)个体:生命活动的正常进行,离不开信息的传递。(2)种群:生物种群的繁衍,离不开信息的传递。(3)群落和生态系统:能调节生物的种间关系,以维持生态系统的稳定。
【小问1详解】
生态系统类型众多,一般可分为自然生态系统和人工生态系统两大类。
【小问2详解】
把玉米秸秆作为饲料喂牲畜,牲畜粪便进入沼气池,就可以提高能量的利用率;信息传递在生态系统中非常重要,在农业生产中还可以利用信息传递实现两个目的:一是对有害动物进行控制:另一个是利用模拟的动物信息吸引大量的传粉动物,从而提高农产品或畜产品的产量(农作物的传粉效率和结实率)。
【小问3详解】
随时间的推移,一个群落被另一个群落代替的过程,叫做演替。演替的种类有初生演替和次生演替两种。在因垦荒而消失的湿地上进行的演替是次生演替,说明人类活动对群落演替有影响,往往会使群落演替按照不同于自然演替的速度和方向进行。
【小问4详解】
冬捕时网眼的大小会捕捉大鱼而留下小鱼,会对大白鱼种群的年龄组成产生影响,种群数量在K值时达到最大值,在K值时进行捕获可获得最大的日捕获量。
【点睛】本题考查群落的演替、生态系统的结构和功能,意在考查学生的识图能力和判断能力,运用所学知识综合分析问题的能力。
19、研究发现,新冠病毒的包膜表面有一种刺突蛋白(蛋白),其侵染宿主细胞的部分过程如图1所示。图2是最新研发的防治新冠病毒的mRNA疫苗工作原理。请回答下列问题:
(1)为判断疑似患者是否为新冠病毒感染者,采集鼻咽拭子主要用于病原学检查,检测___________;采集血液样本主要用于血清学检查,检测___________。日常生活中,提倡佩戴口罩的目的是___________。
(2)图1中,病毒的入侵过程体现了细胞质膜具有___________功能。组成病毒包膜的化学成分中,除蛋白质外还可能含有___________。
(3)图2中,接种mRNA疫苗后,人体内___________(选填“会”、“不会”)产生完整的病毒。
(4)图2中,细胞X由___________细胞发育而来,它将病毒的抗原提呈给___________细胞,使之激活并分泌___________,随之分泌物将作用于___________细胞,使其增殖分化,发生免疫应答。
【答案】(1) ①. 病毒的核酸(或病毒的RNA) ②. 抗新冠病毒的抗体 ③. 切断病原体传播途径
(2) ①. 信息传递(或信息交流或识别) ②. 磷脂(或脂质)
(3)不会 (4) ①. 造血干 ②. 辅助性T ③. 细胞因子 ④. B
【解析】
【分析】体液免疫:除少数抗原可以直接刺激B细胞外,大多数抗原被抗原呈递细胞摄取和处理,并暴露出其抗原决定簇,抗原呈递细胞将抗原呈递给辅助性T细胞,再由辅助性T细胞产生细胞因子作用于B细胞,B细胞接受抗原刺激后,开始进行一系列的增殖、分化,形成记忆细胞和浆细胞,浆细胞分泌抗体与相应的抗原特异性结合,发挥免疫效应。
【小问1详解】
临床上为判断疑似患者是否为新型冠状病毒感染者,采集鼻咽拭子主要用于病原学检查,检测疑似患者的呼吸道是否有新冠病毒的核酸(或病毒的RNA),采集血液样本主要用于血清学检查,检测血清中是否产生抗新型冠状病毒的抗体;日常生活中,提倡佩戴口罩的目的是切断病原体传播途径。
【小问2详解】
新冠病毒的蛋白能特异性结合人呼吸道上皮细胞的ACE2受体,病毒外膜可与细胞膜融合并以核衣壳的形式进入细胞,该过程体现了细胞膜的信息传递(或信息交流或识别)功能;分析组成病毒外膜的化合物成分应该和细胞膜相似,因为两者可以融合,所以主要是蛋白质和磷脂(脂质)。
【小问3详解】
新型mRNA疫苗是将病毒的某种抗原蛋白的mRNA转入人体细胞中,在mRNA的指导下合成特定的抗原蛋白,诱发机体产生免疫反应,因此该mRNA不是新冠病毒的完整核酸,接种mRNA疫苗后,人体内不会产生完整的病毒。
【小问4详解】
由图可知,细胞X是抗原呈递细胞,来自骨髓的造血干细胞,抗原呈递细胞将抗原呈递给辅助性T细胞,再由辅助性T细胞产生细胞因子作用于B细胞,B细胞接受抗原刺激后,开始进行一系列的增殖、分化,形成记忆细胞和浆细胞,浆细胞分泌抗体与相应的抗原特异性结合,发挥免疫效应。
20、为了适应全球气候逐渐变暖的大趋势,研究水稻耐高温的调控机制,对水稻遗传改良具有重要意义。
(1)研究获得一株耐高温突变体甲,高温下该突变体表皮蜡质含量较高。让甲与野生型(WT)杂交,F1自交后代中耐高温植株约占1/4,说明耐高温为________性状,且最可能由____________对基因控制。
(2)已知耐高温突变体乙的隐性突变基因位于水稻3号染色体上,请设计实验探究甲、乙两种突变体是否为同一基因突变导致,简要写出实验设计方案(不考虑互换):
实验方案:________________________。
预期实验结果:
①若___________,说明两突变基因为同一基因;
②若_________,说明两突变基因是同源染色体上的非等位基因;
③若____________,说明两突变基因是非同源染色体上的非等位基因。
(3)为进一步确定突变位点,研究者进行了系列实验,如下图所示。
①图1中F1在______期,3号染色体发生互换,产生F2中相应的植株,然后用F2植株进行__________,可获得纯合重组植株R1—R5。
②对R1—R5进行分子标记及耐高温性检测,结果如图2、图3所示。分析可知,耐高温突变基因位于________(分子标记)之间。将该区段DNA进行测序,发现TT2基因序列的第165碱基对由C/G变为A/T,导致蛋白质结构改变、功能丧失。
(4)基因OsWR2的表达能促进水稻表皮蜡质的合成。为了验证“高温胁迫下维持较高的蜡质含量是水稻耐高温的必要条件",研究小组以突变体甲为对照组,实验组为_______,将两种水稻置于_______,一段时间后,检测水稻蜡质含量及耐高温性。实验结果显示______。
【答案】(1) ①. 隐性 ②. 1
(2) ①. 让甲与乙进行杂交后,再自交,观察后代的表现型及比例
②. F1和F2都耐高温 ③. F1不耐高温,F2中不耐高温:耐高温=1:1 ④. F1不耐高温,F2中不耐高温:耐高温=9:7
(3) ①. 减数第一次分裂前期 ②. 自交 ③. caps3-caps4
(4) ①. 基因OsWR2敲除的突变体甲 ②. 高温环境 ③. 实验组水稻植株蜡质含量低于对照组,且不耐高温
【解析】
【分析】让甲与野生型(WT)杂交、F1自交后代中耐高温植株约占1/4,符合基因分离定律,说明这对相对性状是由一对基因控制的,并且耐高温为隐性性状;为探究甲、乙两种突变体是否为同一基因突变导致,可使纯合突变体甲与纯合突变体乙进行杂交后,F1再自交,观察其F1和F2的表现型及比例(不考虑互换)。
【小问1详解】
让甲与野生型(WT)杂交、F1自交后代中耐高温植株约占1/4,符合基因分离定律,说明这对相对性状是由1对基因控制的,并且耐高温为隐性性状。
【小问2详解】
为探究甲、乙两种突变体是否为同一基因突变导致:
实验方案:使纯合突变体甲与纯合突变体乙进行杂交后,F1再自交,观察其F1和F2的表现型及比例(不考虑互换)。
预期实验结果:
①若两突变基因为同一基因突变所致,纯合突变体甲与纯合突变体乙进行杂交,子代全是突变体,即F1和F2都耐高温;
②若两突变基因是同源染色体上的非等位基因(两对基因均位于3号染色体上),假设突变体甲基因型为aaBB,突变体乙基因型为AAbb,则甲乙杂交F1为AaBb,由于两对基因在一对同源染色体上,所以F1产生的配子为Ab和aB,则F1自交产生的F2为AaBb:AAbb:aaBB=2:1:1,表现型为不耐高温:耐高温=1:1;
③若两突变基因是非同源染色体上的非等位基因,即符合基因的自由组合定律,假设突变体甲基因型为aaBB,突变体乙基因型为AAbb,则甲乙杂交F1为AaBb,表现型为耐高温,F1自交,F2表现为A_B_:(A_bb+aaB_+aabb)=9:7,即F2不耐高温:耐高温=9:7。
【小问3详解】
①由图1可知,F1在减数第一次分裂前期(或四分体时期),3号染色体的同源染色体的非姐妹染色单体发生了互换,产生F2中相应的植株;然后用F2植株进行自交,可获得纯合重组植株R1—R5。
②对对R1—R5进行分子标记及耐高温性检测,如图2、图3,植株R3和R4之间的差别是caps3-caps4,但是R3耐高温,R4不耐高温,所以在分子标记caps3-caps4之间发生了基因突变。
【小问4详解】
实验设计应该遵循对照原则,为了验证“高温胁迫下维持较高的蜡质含量是水稻耐高温的必要条件”,则对照组为突变体甲,实验组为基因OsWR2敲除的突变体甲,以检测两组植株是否耐高温。设计思路:对照组为突变体甲,实验组为基因OsWR2敲除的突变体甲;将两种水稻置于高温环境中,一段时间后,检测水稻表皮蜡质含量及高温耐性。实验结果显示:实验组水稻植株蜡质含量低于对照组,且不耐高温。
21、 党的二十大对保障粮食安全提出了更高要求,马铃薯是我国重要的粮食作物之一。致病疫霉导致的晚疫病及干旱、高低温和盐胁迫等是导致马铃薯减产的重要原因。研究人员为探究StNPR4和StproNPR4基因在马铃薯应对致病疫霉和高盐胁迫中的功能进行了相关实验,基因表达载体构建示意图如下。
(1)用Sacll等限制酶切割含目的基因的DNA片段,与经相同酶切割后的pENTR-L16 质粒用_____酶连接,构建重组pENTR-L16。
(2)经___酶将含目的基因的片段切出并连接到载体pOREO4上构建重组pOREO4。
(3)经________法将重组pOREO4导入马铃薯细胞,得到5个转化品系,命名为1、2、3、4和5。下图A表示马铃薯基因相对表达量分析,B表示马铃薯接种致病疫霉后病原菌相对生物量分析,C表示150mmol·L·的NaCl处理对马铃薯快繁生根率的影响,**表示组别间差异达到极显著水平。
据图A分析,只有转基因品系_____的表达量显著低于野生型(WT)和其余4个转化品系,因此后续试验不再检测此品系。
②据图B和图C分析,与野生型马铃薯比较,转基因马铃薯品系的优势是__________。
【答案】(1)DNA连接
(2)SacII和Kpn1
(3) ①. 农杆菌转化法 ②. 5 ③. 具有抗病性,致病疫霉相对生物量低;生根率高,存活能力强
【解析】【分析】农杆菌是一种在土壤中生活的微生物,能在自然条件下侵染双子叶植物和裸子植物,而对大多数单子叶植物没有侵染能力。农杆菌细胞内含有Ti质粒,当它侵染植物细胞后,能将Ti质粒上的T-DNA(可转移的DNA)转移到被侵染的细胞,并且将其整合到该细胞的染色体DNA上。
【小问1详解】
DNA连接酶可连接具有相同粘性末端的目的基因和质粒。
【小问2详解】
根据图示,重组pENTR-L16和载体pOREO4都具有限制酶SacII和Kpn1的切割序列,用两种酶切割后,再用DNA连接酶连接可构建重组pOREO4。
【小问3详解】
农杆菌细胞内含有Ti质粒,当它侵染植物细胞后,能将Ti质粒上的T-DNA转移到被侵染的细胞,并且将其整合到该细胞的染色体DNA上,故将目的基因转入植物细胞一般用农杆菌转化法。转基因植物不同品系的目的基因可转录出mRNA,可利用PCR技术或分子杂交技术检测。图中只有品系5的目的基因表达量显著低于野生型和其他四个品系。
②比较品系1到4的致病疫霉相对生物量和生根率,可说明转基因马铃薯的表达策略优势是抗病能力强,体内致病疫霉相对生物量低;生根率高,生存能力强。
相关试卷
这是一份必刷卷05——【高考三轮冲刺】2023年高考生物考前20天冲刺必刷卷(福建卷)(原卷版+解析版),文件包含必刷卷05高考三轮冲刺2023年高考生物考前20天冲刺必刷卷福建卷解析版docx、必刷卷05高考三轮冲刺2023年高考生物考前20天冲刺必刷卷福建卷原卷版docx等2份试卷配套教学资源,其中试卷共32页, 欢迎下载使用。
这是一份必刷卷02——【高考三轮冲刺】2023年高考生物考前20天冲刺必刷卷(福建卷)(原卷版+解析版),文件包含必刷卷02高考三轮冲刺2023年高考生物考前20天冲刺必刷卷福建卷解析版docx、必刷卷02高考三轮冲刺2023年高考生物考前20天冲刺必刷卷福建卷原卷版docx等2份试卷配套教学资源,其中试卷共35页, 欢迎下载使用。
这是一份必刷卷01——【高考三轮冲刺】2023年高考生物考前20天冲刺必刷卷(福建卷)(原卷版+解析版),文件包含必刷卷01高考三轮冲刺2023年高考生物考前20天冲刺必刷卷福建卷解析版docx、必刷卷01高考三轮冲刺2023年高考生物考前20天冲刺必刷卷福建卷原卷版docx等2份试卷配套教学资源,其中试卷共36页, 欢迎下载使用。

