





所属成套资源:【高考三轮冲刺】2023年高考生物考前20天冲刺必刷卷(江苏专用)(原卷版+解析版)
必刷卷02——【高考三轮冲刺】2023年高考生物考前20天冲刺必刷卷(江苏专用)(原卷版+解析版)
展开
这是一份必刷卷02——【高考三轮冲刺】2023年高考生物考前20天冲刺必刷卷(江苏专用)(原卷版+解析版),文件包含必刷卷02解析版docx、必刷卷02原卷版docx等2份试卷配套教学资源,其中试卷共54页, 欢迎下载使用。
绝密★启用前
2023年高考生物考前信息必刷卷02
江苏专用
江苏地区考试题型为14(单选题)+5(多选题)+5(解答题),其中遗传题是新旧高考江苏地区必考的题型,常以多项选择题和非选择题的方式进行考查。
需要注意的是:同时应特别注意最新研究成果新情景问题,此类试题能有效考查学生在新情景下对知识的理解以及迁移到不同情境中的能力,考查学生发现问题、分析问题和解决问题的能力。
2023年江苏地区遗传题依旧不会缺席,出现在16、17题、20、21题的可能性较大,难度中等,例如本卷第17题、20题。
本类题结合图形,主要考查人类遗传病的相关知识,考生识记伴性遗传的特点;理解PCR中DNA探针的使用结合题中给出的遗传系谱图、电泳图,能正确辨析图示的信息,理解模型猪的含义是解答本题的关键。
一、单项选择题:本题共14小题,每小题2分,共28分。在每小题给出的四个选项中,只有一项最符合题意。
1.研究人员对水稻组织、板栗鼠组织、T2噬菌体、醋酸菌等样品进行化学成分分析,结果忘记了贴标签,请你帮他判断,错误的是( )
A.含有水、DNA、RNA、糖原和蛋白质等成分的样品是板栗鼠组织
B.含有染色体的样品是水稻组织、板栗鼠组织
C.含有水、DNA、RNA、蛋白质和细胞壁等成分或结构的生物是水稻组织、醋酸菌
D.含有水、DNA、RNA、纤维素和蛋白质等成分的生物是水稻组织、醋酸菌
【来源】江苏省淮安市淮阴中学2019-2020学年高一上学期期末生物试题
【答案】D
【分析】生物包括细胞生物和非细胞生物,非细胞生物是指病毒类生物,而细胞生物分为原核生物和真核生物。其中原核生物包括:细菌、蓝藻、放线菌、支原体、衣原体等;真核生物包括:动物、植物、原生动物、低等植物、真菌等。植物组织中特有的多糖是淀粉和纤维素,纤维素是植物细胞壁的组成成分;动物细胞中特有的多糖是糖原;醋酸菌属于原核生物,具有细胞壁,但细胞壁成分为肽聚糖,无纤维素。
【详解】A、糖原是动物细胞特有的多糖,因此含有水、DNA、RNA、糖原、蛋白质等成分的样品是板栗鼠组织,A正确;
B、真核生物有染色体,原核生物和病毒都没有染色体,水稻组织、板栗鼠组织、T2噬菌体、醋酸菌四种生物种,含有染色体的生物是水稻组织、板栗鼠组织,B正确;
C、植物细胞和原核细胞具有细胞壁,因此含有水、DNA、RNA、蛋白质和细胞壁等成分或结构的生物是水稻组织、醋酸菌,C正确;
D、纤维素是植物细胞壁的成分,而醋酸菌细胞壁的成分为肽聚糖,D错误。
故选D。
2.下列关于生物体结构与功能的叙述,正确的是( )
A.乳酸菌没有核糖体,但能合成蛋白质
B.蓝细菌有叶绿素,能进行光合作用
C.人体细胞有线粒体,不能进行无氧呼吸
D.植物细胞有细胞壁,细胞不能长大
【答案】B
【分析】原核细胞和真核细胞相比,最主要的区别是没有核膜包围的细胞核。原核细胞没有染色体,有一个环状的DNA分子,其所在区域叫拟核。原核细胞只有一种细胞器(核糖体)。植物细胞的细胞膜最外面还有细胞壁,起支持和保护作用,其主要成分是纤维素和果胶。
【详解】A、乳酸菌是原核细胞,有核糖体,A错误;
B、蓝细菌是原核细胞,没有叶绿体,有藻蓝素和叶绿素,能进行光合作用,B正确;
C、除哺乳动物成熟的红细胞,人体细胞有线粒体,但人的骨骼肌细胞能进行无氧呼吸,C错误;
D、植物细胞有细胞壁,细胞壁也能随着细胞的生长而扩张,D错误。
故选B。
3.同位素的物理性质有差异,但化学性质相同。在下列研究中,需依据同位素质量大小来判断物质运行和变化规律的是( )
A.用3H标记亮氨酸研究胰蛋白酶的合成和运输
B.用35S标记T2噬菌体研究蛋白质在遗传中的作用
C.用14C标记CO2研究光合作用暗反应中碳元素的转移
D.用15N标记的核苷酸研究DNA的复制
【答案】D
【分析】放射性同位素标记法在生物学中具有广泛的应用,如:
(1)用35S标记噬菌体的蛋白质外壳,用32P标记噬菌体的DNA,分别侵染细菌,最终证明DNA是遗传物质;
(2)用3H标记氨基酸,探明分泌蛋白的合成与分泌过程;
(3)15N标记DNA分子,证明了DNA分子的复制方式是半保留复制;
(4)卡尔文用14C标记CO2,研究出碳原子在光合作用中的转移途径,即CO2→C3→有机物;
(5)鲁宾和卡门用18O标记水,证明光合作用所释放的氧气全部来自于水。
【详解】A、科学家在研究分泌蛋白的合成分泌时,他们在豚鼠的胰脏腺泡细胞中注射用3H标记的亮氨酸,3min后,标记的氨基酸出现在有核糖体的内质网中, 17min后出现在高尔基体中,117min后出现在靠近细胞膜内侧的运输蛋白质的小泡中,以及释放到细胞外的分泌物中,对此得出分泌蛋白的合成运输过程先后依次经过核糖体、内质网、高尔基体和细胞膜等结构,A错误;
B、蔡斯和赫尔希用32P标记噬菌体DNA,35S标记噬菌体蛋白质,得出DNA是T2噬菌体的遗传物质,B错误;
C、美国科学家卡尔文等用小球藻做实验,用14C标记的14CO2,供小球藻进行光合作用,然后追踪检测其放射性,最终探明了 CO2中的碳在光合作用中的转化途径,这一途径称为卡尔文循环,C错误;
D、用15N标记的核苷酸研究 DNA的复制方式,15N没有放射性,它的标记作用常通过与其同位素14N的质量差异来体现, D正确。
故选D。
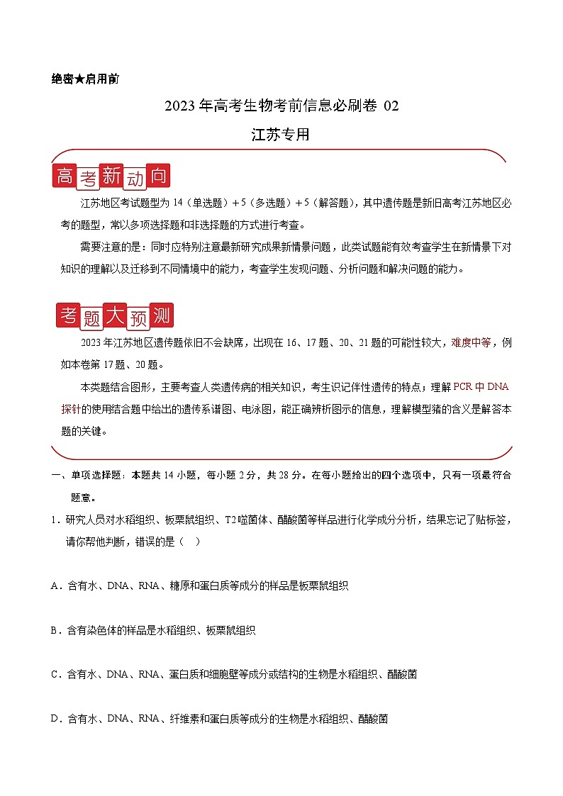
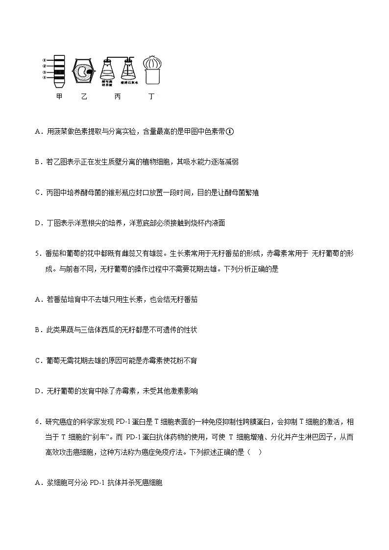
4.下列对图示有关实验的说法中正确的是
A.用菠菜做色素提取与分离实验,含量最高的是甲图中色素带①
B.若乙图表示正在发生质壁分离的植物细胞,其吸水能力逐渐减弱
C.丙图中培养酵母菌的锥形瓶应封口放置一段时间,目的是让酵母菌繁殖
D.丁图表示洋葱根尖的培养,洋葱底部必须接触到烧杯内液面
【答案】D
【详解】A. 秋天用黄色菠菜叶做色素提取与分离实验,含量最高的是甲图中色素带①,如果用绿色的叶片,色素含量最高的是甲图中色素带③,A错;B. 若乙图表示正在发生质壁分离的植物细胞,细胞内溶液浓度逐渐增大,其吸水能力逐渐增强,B错;C. 丙图中培养酵母菌的锥形瓶应一段时间后再封口,目的是让酵母菌在有氧环境中快速繁殖,增加其数量,C错;D. 丁图表示洋葱根尖的培养,洋葱底部必须接触到烧杯内液面,这样才能保证水分的供应,D正确。故选D。
5.番茄和葡萄的花中都既有雌蕊又有雄蕊。生长素常用于无籽番茄的形成,赤霉素常用于 无籽葡萄的形成。与前者不同,无籽葡萄的操作过程中不需要花期去雄。下列分析正确的是
A.若番茄培育中不去雄只用生长素,也会结无籽番茄
B.此类果蔬与三倍体西瓜的无籽都是不可遗传的性状
C.葡萄无需花期去雄的原因可能是赤霉素使花粉不育
D.无籽葡萄的发育中除了赤霉素,未受其他激素影响
【答案】C
【分析】无籽番茄是利用生长素促进子房发育成果实的原理培育出来的,这种变异是不可以遗传的,所以利用无籽番茄进行无性繁殖不去雄只用生长素处理,则不会结出无籽番茄。
无籽西瓜是多倍体育种的结果,它是利用三倍体减数分裂时联会紊乱产生不了正常的生殖细胞,从而不能形成正常种子的原理制成的.三倍体无籽西瓜属于染色体变异,理论上是可以遗传的变异,而三倍体无法进行有性生殖,但是可以通过无性生殖遗传给后代,例如组织培养、扦插等。
结合题意,用赤霉素处理不去雄的葡萄能结出无籽葡萄,其可能的原因就是赤霉素导致雄蕊产生的花粉不育。
【详解】A. 无籽番茄是利用生长素促进子房发育成果实的原理培育出来的,这种变异是不可以遗传的,所以番茄培育中不去雄只用生长素,不会结无籽番茄,而是结有籽番茄,A错误;
B.三倍体西瓜的无籽是通过染色体变异的原理培育成的,是可遗传的变异,B错误;
C.根据前面的分析可知,葡萄无需花期去雄就可培育出无子葡萄,其原因可能是赤霉素使花粉不育,C正确;
D. 植物的生长发育都是受多种植物激素共同调节的,而不是孤立起作用,D错误。
【点睛】注意培育无子番茄和无籽西瓜的培育原理和培育过程是解答本题的关键。
6.研究癌症的科学家发现PD-1蛋白是T细胞表面的一种免疫抑制性跨膜蛋白,会抑制T细胞的激活,相当于T 细胞的“刹车”。而 PD-1蛋白抗体药物的使用,可使 T 细胞增殖、分化并产生淋巴因子,从而高效攻击癌细胞,这种方法称为癌症免疫疗法。下列叙述正确的是( )
A.浆细胞可分泌PD-1 抗体并杀死癌细胞
B.若正常机体分泌PD-1抗体,可能会导致机体患自身免疫病
C.活化的T细胞和吞噬细胞均能够特异性识别抗原,并裂解靶细胞
D.若抑制器官移植患者的PD-1 蛋白的功能,将提高移植的成功率
【答案】B
【分析】1、体液免疫的过程为,当病原体侵入机体时,一些病原体可以和B细胞接触,这为激活B细胞提供了第一个信号。一些病原体被树突状细胞、B细胞等抗原呈递细胞摄取。抗原呈递细胞将抗原处理后呈递在细胞表面,然后传递给辅助性T细胞。辅助性T细胞表面的特定分子发生变化并与B细胞结合,这是激活B细胞的第二个信号;辅助性T细胞开始分裂、分化。并分泌细胞因子。在细胞因子的作用下,B细胞接受两个信号的刺激后增殖、分化,大部分分化为浆细胞,小部分分化为记忆B细胞。随后浆细胞产生并分泌抗体。在多数情况下,抗体与病原体结合后会发生进一步的变化,如形成沉淀等,进而被其他免疫细胞吞噬消化。记忆细胞可以在抗原消失后存活,当再接触这种抗原时,能迅速增殖分化,分化后快速产生大量抗体。
2、细胞免疫的过程:被病毒感染的靶细胞膜表面的某些分子发生变化,细胞毒性T细胞识别变化的信号,开始分裂并分化,形成新的细胞毒性T细胞和记忆T细胞。同时辅助性T细胞分泌细胞因子加速细胞毒性T细胞的分裂、分化。新形成的细胞毒性T细胞在体液中循环,识别并接触、裂解被同样病原体感染的靶细胞,靶细胞裂解、死亡后,病原体暴露出来,抗体可以与之结合,或被其他细胞吞噬掉。
【详解】A、由题意“PD-1抗体通过与T细胞表面的PD-1结合,促进T细胞的增殖、分化和细胞因子的产生,从而消灭癌细胞”可知,PD-1 抗体不能直接杀死癌细胞,A错误;
B、若正常机体分泌PD-1抗体,可能会导致T细胞不受控制,免疫功能过强进而攻击自身的组织和器官,使机体患自身免疫病,B正确;
C、吞噬细胞不能特异性识别抗原,C错误;
D、异体器官移植容易产生免疫排斥,因此器官移植后,若促进患者PD-1蛋白的功能,则能够抑制免疫反应,将有利于供体器官的存活;若抑制PD-1蛋白的功能, 将产生更强的免疫排斥反应,D错误。
故选B。
7.植物激素或植物生长调节剂在生产、生活中得到了广泛的应用。下列说法正确的是( )
A.提高培养基中生长素与细胞分裂素的比值可促进愈伤组织分化出根
B.用适宜浓度的生长素类似物处理已受粉的番茄雌蕊,可获得无子番茄
C.用适宜浓度的脱落酸处理休眠的种子可促进种子萌发
D.利用成熟木瓜释放的乙烯可促进柿子的发育提高柿子的产量
【答案】A
【分析】1、生长素类具有促进植物生长的作用,在生产上的应用主要有:(1)促进扦插的枝条生根;(2)促进果实发育;(3)防止落花落果。
2、赤霉素的生理作用是促进细胞伸长,从而引起茎秆伸长和植物增高.此外,它还有防止器官脱落和解除种子、块茎休眠促进萌发等作用。
3、细胞分裂素在根尖合成,在进行细胞分裂的器官中含量较高,细胞分裂素的主要作用是促进细胞分裂和扩大,此外还有诱导芽的分化,延缓叶片衰老的作用。
4、脱落酸在根冠和萎蔫的叶片中合成较多,在将要脱落和进入休眠期的器官和组织中含量较多,脱落酸是植物生长抑制剂,它能够抑制细胞的分裂和种子的萌发,还有促进叶和果实的衰老和脱落,促进休眠和提高抗逆能力等作用。
5、乙烯主要作用是促进果实成熟,此外,还有促进老叶等器官脱落的作用.植物体各部位都能合成乙烯。
【详解】A、提高培养基中生长素与细胞分裂素的比值可促进愈伤组织分化出根;提高细胞分裂素和生长素含量的比值,有利于愈伤组织分化成芽,A正确;
B、生长素类似物可以促进子房发育成果实,所以如果用生长素类似物处理未授粉的番茄雌蕊,可以获得无子番茄,B错误;
C、赤霉素可以打破种子休眠,促进种子萌发,C错误;
D、乙烯可以促进果实成熟,成熟木瓜释放的乙烯可以促进未成熟的柿子成熟,D错误。
故选A。
8.下列是关于利用二倍体月季的花药组织培养的叙述,其中正确的是( )
A.选择未开放的花蕾,取其花药置于70%的酒精浸泡约30s进行消毒
B.接种后将培养基置于25℃的光照培养箱培养以促进叶绿素的合成
C.用花药培养形成的幼苗都是高度不育的单倍体植株
D.用一定浓度的秋水仙素溶液处理单倍体幼苗能获得纯合的二倍体月季
【答案】D
【分析】单倍体是具有体细胞染色体数为本物种配子染色体数的生物个体。凡是由配子发育而来的个体,均称为单倍体。体细胞中可以含有1个或几个染色体组,花药离体培养得到的是单倍体,雄蜂也是单倍体,仅有一个染色体组的生物是单倍体。
【详解】A、通常选择完全未开放的花蕾,将花蕾置于70%的酒精浸泡约30s进行消毒,A错误;
B、脱分化过程中不需要光照,B错误;
C、单倍体植株若含有偶数个染色体组,则可育,如四倍体的植株形成的单倍体是可育的,C错误;
D、秋水仙素可以抑制纺锤体的形成,使染色体数目加倍,故用一定浓度的秋水仙素溶液处理单倍体幼苗能获得纯合的二倍体月季,D正确。
故选D。
9.Lepore和反Lepore均为血红蛋白异常病,其病因是:编码血红蛋白β链的基因,在减数分裂时,一条染色体上的δ基因和另一条染色体上的β基因发生了错误联会和不对等交换(如图)。下列说法错误的是( )
A.对等交叉互换发生在减数第一次分裂前期,引起基因重组
B.不对等交换引起染色体结构变异的同时,也产生了新基因
C.若患者母亲发生上述不对等交换,则患者体内含有Lepore和反Lepore血红蛋白
D.为避免女患者的后代再患此病,可通过遗传咨询和产前诊断,判断胎儿是否患病
【答案】C
【分析】1、人类遗传病包括:单基因遗传病(如白化病、红绿色盲)、多基因遗传病(如青少年型糖尿病)和染色体异常遗传病(如21三体综合征)。
2、产前诊断:指在胎儿出生前,医生用专门的检测手段,如羊水检查、B超检查、孕妇血细胞检查及基因检测等,确定胎儿是否患有某种遗传病或先天性疾病。
【详解】A、同源染色体的非姐妹染色单体对等交叉互换发生在减数第一次分裂前期,引起基因重组,A正确;
B、据图可知一条染色体上的δ基因和另一条染色体上的β基因发生了错误联会和不对等交换,产生的结果是染色体结构变异,同时也产生了新基因βδ和δβ,B正确;
C、若患者母亲发生上述不对等交换,则患者体内含有Lepore或反Lepore血红蛋白之一,不能都含有,因为母亲只能给其中的一条染色体,C错误;
D、产前诊断:指在胎儿出生前,医生用专门的检测手段,如羊水检查、B超检查、孕妇血细胞检查及基因检测等,确定胎儿是否患有某种遗传病或先天性疾病,Lepore和反Lepore均为血红蛋白异常病属于遗传病,所以为避免女患者的后代再患此病,可通过遗传咨询和产前诊断,判断胎儿是否患病,D正确。
故选C。
10.进化树是根据各种生物物种特征的相似性和差异,显示它们之间的进化关系,历史上主要是基于各种物种解剖结构的相似性和差异进行编排。新研究表明,通过比较解剖学而不是分子水平上的基因序列来确定生物进化树的做法严重误导了几个世纪以来的物种分类工作,这源于普遍存在的趋同进化。趋同进化是指源自不同祖先的生物,由于相似的生活方式,整体或部分形态结构向着同一方向改变。下列有关说法正确的是( )
A.趋同进化就是不同物种之间的协同进化,协同进化造就了地球上的生物多样性
B.达尔文的共同由来学说或自然选择学说单独就能够解释生物趋同进化的原因
C.趋同进化产生新物种的过程都需要经过可遗传的变异、自然选择和隔离
D.目前来看,细胞和分子水平的证据是研究生物进化最直接、最重要的证据
【答案】C
【分析】研究生物进化最直接、最重要的证据是化石。此外,在当今生物体上可作为生物进化的证据包括比较解剖学证据、胚胎学证据、细胞和分子水平证据。
【详解】A、分析题意可知,发生趋同进化的生物是生活在相似环境中,由于自然选择方向相同,不同生物朝着生同一方向改变,导致不同生物具有相似的适应性,并非协同进化的结果,A错误;
B、趋同进化是指源自不同祖先的生物朝着同一方向改变,可以用自然选择学说解释其原因,但共同由来学说不能单独解释该现象,B错误;
C、新物种的形成需要三个环节,即需要经过可遗传的变异、自然选择和隔离,C正确;
D、化石是研究生物进化最直接、最重要的证据,D错误。
故选C。
11.囊性纤维病的诊断阵列是表面结合有单链DNA探针的特殊滤纸(其中“0”处放置正常基因的探针,“1~10”处放置不同突变基因的探针)将#1~#3待测个体DNA用有色分子标记,然后将诊断阵列浸泡在溶解有单链标记DNA的溶液中,检测结果如下图所示。下列叙述正确的是( )
A.诊断阵列可应用于产前诊断中染色体筛查
B.若#2与#3婚配,则后代携带突变基因的概率为3/4
C.将标记的待测双链DNA分子直接与诊断阵列混合后即可完成诊断
D.诊断阵列上放置不同病毒的基因探针可诊断人体感染病毒的类型
【答案】D
【解析】囊性纤维病是一种常染色体隐性遗传病,若正常基因用“A”表示,则图中“1~10”对应的致病基因可表示为“a1~a10”,根据DNA探针的使用原理,结合图像可推知:#1的基因型是AA,#2的基因型是Aa4,#3的基因型是a2a4。
【详解】A、囊性纤维病是基因突变引起的疾病,所以诊断阵列不能用于染色体的筛查,A错误;
B、根据分析,#2与#3婚配(Aa4 ×a2a4),则后代携带突变基因的概率为100%,B错误;
C、DNA分子杂交的原理是利用碱基互补配对原则,与单链DNA探针特异性的结合,所以要将待测双链DNA分子加热,形成单链DNA分子,C错误;
D、若将诊断阵列上放置不同病毒的基因探针,根据碱基互补配对原则,也可诊断病毒的类型,D正确。
故选D。
12.美国麻省理工学院(MIT)的生物工程师,开发出一种模块化的蛋白质系统(DNA 与蛋白质的结合体),能够检测人体细胞中一段特定的 DNA 序列,并触发其发生一个特殊反应,如细胞死亡。 下列叙述错误的是
A.蛋白质系统内的化学键不一定都是肽键
B.蛋白质系统检测出的 DNA 序列可能含有凋亡基因
C.人体细胞内不会出现组成上类似于蛋白质系统的结合体
D.组成蛋白质系统的部分单体中含有糖类物质
【答案】C
【分析】本题考查的是蛋白质与DN结合体的问题,蛋白质内主要的化学键是肽键,不同肽链之间可以通过二硫键连接,蛋白质系统中有人体细胞的一些DNA序列,可以使细胞死亡,因此可能由凋亡基因,人体内也有DNA和蛋白质的结合体,例如酶与DNA结合,可以使基因转录,蛋白质系统中有DNA,而DNA的单体中有脱氧核糖。
【详解】A、蛋白质的基本单位是氨基酸,氨基酸之间通过肽键连接,而肽链之间可以通过二硫键连接,A正确;
B、蛋白质系统中的的DNA序列可以触发一系列的特殊反应,例如细胞死亡,因此可能含有凋亡基因,B正确
C、人体细胞内也会出现组成上类似于蛋白质系统的结合体,例如,RNA聚合酶与DNA结合,催化基因的转录,C错误 ;
D、蛋白质系统的组成成分中含有DNA,而DNA的基本单位是脱氧核苷酸,含有脱氧核糖,D正确。
故选C。
【点睛】蛋白质系统就是蛋白质与DNA的复合体,细胞中有很多的蛋白质系统,例如染色体由DNA和蛋白质构成,解旋酶与DNA结合,催化氢键断裂,DNA聚合酶与DNA结合催化磷酸二酯键的形成,RNA聚合酶与DNA结合催化转录过程等等。
13.下列有关现代生物技术的叙述中,错误的是( )
A.茎尖分生区细胞通过组织培养可获得脱毒植株
B.试管苗和试管婴儿都属于无性生殖且能保持亲本性状
C.通过基因工程、细胞工程都可生产特异性强、纯度高的抗体
D.植物体细胞杂交、基因工程都可以克服远源杂交不亲和的障碍
【答案】B
【分析】植物组织培养技术的应用:植物繁殖的新途径(微型繁殖、作物脱毒、人工种子)、作物新品种的培育(单倍体育种、突变体的利用)、细胞产物的工厂化生产。试管苗是采用植物组织培养技术形成的,属于无性生殖,能保持母本性状,充分体现了体细胞的全能性;试管婴儿是采用体外受精、动物细胞培养和胚胎移植等技术形成的,属于有性生殖。植物体细胞杂交技术可以实现两个植物物种间的体细胞杂交,得到同时具有两种遗传物质的植物,可以实现种间的杂交,克服了远缘杂交不亲和的障碍。
【详解】A、茎尖等分生区组织几乎不含病毒,因此选择一定大小的植物茎尖进行组织培养可获得脱毒苗,A正确;
B、试管婴儿涉及到的技术是体外受精和胚胎移植,属于有性生殖,具有两个亲本的遗传特性,B错误;
C、动物细胞工程可应用于单克隆抗体的制备,也可以利用基因工程方法,将无限增殖基因转入浆细胞,使浆细胞大量增殖,获得单克隆抗体,C正确;
D、植物体细胞杂交、基因工程都可以实现种间物质交换,打破物种之间的生殖隔离,克服远缘杂交不亲和障碍,D正确。
故选B。
14.与传统发酵技术相比,发酵工程的产品种类更加丰富,产量和质量明显提高。下列相关表述正确的是( )
A.发酵工程的中心环节是菌种的选育和扩大培养
B.通过发酵工程可以从微生物细胞中提取单细胞蛋白
C.发酵工程的产品主要包括微生物的代谢物、酶及菌体本身
D.发酵过程中,条件变化会影响微生物的生长繁殖,但不会影响微生物的代谢途径
【答案】C
【分析】1、发酵工程生产的产品主要包括微生物的代谢物、酶及菌体本身。
2、产品不同,分离提纯的方法一般不同。
(1)如果产品是菌体,可采用过滤,沉淀等方法将菌体从培养液中分离出来。
(2)如果产品是代谢产物,可用萃取、蒸馏、离子交换等方法进行提取。
3、发酵过程中要严格控制温度、pH、溶氧、通气量与转速等发酵条件。
4、发酵过程般来说都是在常温常压下进行,条件温和、反应安全,原料简单、污染小,反应专一性强,因而可以得到较为专一的产物。
【详解】A、发酵工程的内容包括菌种选育、扩大培养、培养基的配制、灭菌、接种、发酵罐内发酵、产品的分离、提纯(生物分离工程)等方面,发酵工程的中心环节是发酵罐内发酵,A错误;
B、单细胞蛋白是指利用发酵工程获得的大量的微生物菌体,而并非微生物的代谢产物,B错误;
C、发酵工程的产品主要包括微生物的代谢物、酶及菌体本身,C正确;
D、在发酵工程的发酵环节中,发酵条件不仅影响微生物的生长繁殖,也会通过影响酶的活性影响微生物的代谢途径,D错误。
故选C。
二、多选题
15.下列有关细胞内物质含量比值大小的比较,正确的是( )
A.种子细胞内自由水/结合水:萌发时>休眠时
B.人体细胞内O2/CO2:线粒体内>细胞质基质内
C.细胞中RNA/核DNA:生长旺盛细胞>衰老细胞
D.叶绿体中C3/C5:有光照时>暂停光照时
【答案】AC
【分析】1、水对生命活动的影响:
(1)对代谢的影响:自由水含量高--代谢强度强。
(2)对抗性的影响:结合水含量高--抗寒、抗旱性强。
2、线粒体是细胞有氧呼吸的主要场所,该过程中氧气从细胞质基质进入线粒体参与有氧呼吸的第三阶段,二氧化碳从线粒体产生后进入细胞质基质。
3、影响光合作用的环境因素包括:光照强度、温度、二氧化碳浓度等。
光照强度主要影响光合作用的光反应阶段,首先导致光反应中[H]和ATP的含量变化,进而影响暗反应过程;
二氧化碳浓度主要影响暗反应阶段,二氧化碳首先参与暗反应中二氧化碳的固定,首先导致三碳化合物含量的变化,进而影响光反应产生的[H]和ATP的含量变化。
【详解】A、种子萌发时细胞代谢旺盛,自由水含量增多,细胞内自由水/结合水的比值比休眠时高,A正确;
B、人体细胞在进行有氧呼吸时消耗氧气,释放二氧化碳,其场所为线粒体,故同细胞质基质相比,线粒体氧气浓度降低,二氧化碳浓度升高,所以人体细胞内O2/CO2的比值,线粒体内比细胞质基质低,B错误;
C、代谢旺盛的细胞,需要合成大量的蛋白质,通过转录产生的RNA量比衰老细胞多,而代谢旺盛的细胞与衰老的细胞核DNA含量基本相同,因此,细胞中RNA / DNA的比值,代谢旺盛的细胞比衰老细胞高,C正确;
D、暂停光照时,光反应停止,C3的还原减慢,但二氧化碳的固定速率不变,故C3的含量增加,C5减少,所以叶绿体中C3/C5的比值,有光照时<暂停光照时,D错误。
故选AC。
16.囊性纤维病是由CFTR蛋白异常导致的常染色体隐性遗传病,其中约70%患者发生的是CFTR蛋白508位苯丙氨酸(Phe508)缺失。研究者设计了两种杂交探针(能和特异的核酸序列杂交的DNA片段):探针1和2分别能与Phe508正常和Phe508缺失的CFTR基因结合。利用两种探针对三个家系各成员的基因组进行分子杂交,结果如下图。下列叙述正确的是( )
A.利用这两种探针能对甲、丙家系Ⅱ-2的CFTR基因进行产前诊断
B.乙家系成员CFTR蛋白的Phe508没有缺失
C.丙家系Ⅱ-1携带两个DNA序列相同的CFTR基因
D.如果丙家系Ⅱ-2表型正常,用这两种探针检测出两条带的概率为1/3
【答案】BD
【分析】遗传病的监测和预防:产前诊断、遗传咨询、禁止近亲婚配、提倡适龄生育。
【详解】A、约70%患者发生的是CFTR蛋白508位苯丙氨酸(Phe508)缺失,存在其他基因变异导致得病,所以不能利用这两种探针对甲、丙家系Ⅱ-2的CFTR基因进行产前诊断,A错误;
B、从乙家系成员的分子杂交结果可知,各个体内都只含能与探针1结合的Phe508正常的CFTR基因,所以乙家系成员CFTR蛋白的Phe508没有缺失,B正确;
C、丙家系的Ⅱ-1体内所含基因能与探针1和2结合,说明携带两个DNA序列不同的CFTR基因,一个是Phe508正常的CFTR基因,另一个是Phe508缺失的CFTR基因,C错误;
D、假设A/a为相关基因,丙家系的患病原因不仅是因为CFTR蛋白508位苯丙氨酸(Phe508)缺失,根据其父亲基因型为Aa,母亲基因型为Aa',Ⅱ-2可能的基因型为AA∶Aa∶Aa'=1∶1∶1,用这两种探针检测出两条带(基因型为Aa)的概率为1/3,D正确。
故选BD。
17.科学研究发现,与同时代的非洲智人相比,已灭绝的尼安德特人的线粒体DNA序列与来自同时代欧、亚两洲智人的DNA序列更相似。下列叙述正确的有( )
A.线粒体基因组很小,却包含了细胞中的大部分的遗传信息
B.线粒体DNA测序可以为研究人类的起源与进化提供一定证据
C.基因测序可用于推测尼安德特人和智人是否发生了基因交流
D.尼安德特人和同时代的非洲智人属于不同物种,不具有共同祖先
【答案】BC
【分析】生物有共同祖先的证据:(1)化石证据:在研究生物进化的过程中,化石是最重要的、比较全面的证据。(2)比较解剖学证据:具有同源器官的生物是由共同祖先演化而来。(3)胚胎学证据:①人和鱼的胚胎在发育早期都出现鳃裂和尾;②人和其它脊椎动物在胚胎发育早期都有彼此相似的阶段。(4)细胞水平的证据:①细胞有许多共同特征,如有细胞膜等;②细胞有共同的物质基础和结构基础。(5)分子水平的证据:不同生物的DNA和蛋白质等生物大分子,既有共同点,又存在差异性。
【详解】A、线粒体是本身就含有DNA的细胞器,线粒体的基因组很小,只包含细胞中的一小部分遗传信息,细胞中的大部分遗传信息存在细胞核中,A错误;
B、不同生物的DNA和蛋白质等生物大分子,既有共同点,又存在差异性,DNA分子具有特异性,通过对线粒体DNA测序,可以为研究人类的起源与进化提供一定证据,B正确;
C、已灭绝的尼安德特人的线粒体DNA序列与来自同时代欧、亚两洲智人的DNA序列相似,说明尼安德特人和智人之间存在杂交,因此发生了基因交流,C正确;
D、尼安德特人与同时代的非洲智人相比,线粒体DNA序列存在相似的地方,说明尼安德特人和同时代的非洲智人具有共同祖先,D错误。
故选BC。
18.下列有关种群密度调查方法的说法,正确的是( )
A.标志重捕法可以估算某草原上田鼠的种群密度,但不能估算总个体数
B.对农作物上的蚜虫、植物叶片上的昆虫卵常采用样方法调查种群密度
C.在方形地块上调查植物种群密度一般用五点取样法,确保取样的随机性
D.用血细胞计数板检测自来水中大肠杆菌是否超标
【答案】BC
【分析】估算种群密度时,常用样方法和标记重捕法,其中样方法适用于调查植物或活动能力弱,活动范围小的动物,而标记重捕法适用于调查活动能力强,活动范围大的动物。标记重捕法的计算公式:种群中的个体数=第一次捕获数×第二次捕获数÷标志后重新捕获数。
【详解】A、标记重捕法可以估算某草原上田鼠的种群密度,并可进一步估算出总个体数,A错误;
B、农作物上的蚜虫由于活动能力弱,活动范围小,因而和植物叶片上的昆虫卵均常采用样方法调查种群密度,B正确;
C、在方形地块上调查植物种群密度一般用五点取样法,确保取样的随机性,排除偶然因素对实验结果的影响,C正确;
D、自来水中大肠杆菌数量太少,不能用血细胞计数板直接计数,可采用固体培养基接种,观察菌落数计算,D错误。
故选BC。
19.小型哺乳动物的毛色、体重及能量代谢等生理调节是其应对环境变化的多种适应性策略。研究人员对横断山冬季不同海拔下大绒鼠某些生理指标进行了相关研究,结果如下表。有关叙述正确的是( )
A.香格里拉地区的大绒鼠肝脏重量较大,以增加产热适应高海拔地区的低温
B.丽江地区的大绒鼠盲肠较轻可能与低海拔地区食物中纤维素含量较低有关
C.高海拔地区的大绒鼠深毛色基因的表达量可能较低以利于躲避天敌的捕食
D.香格里拉地区大绒鼠的血红蛋白和肌红蛋白的含量与丽江地区相比无差异
【答案】ABC
【分析】血红蛋白是一种红细胞胞浆内的蛋白质,使红细胞表现为红色。血红蛋白的主要功能是携带和运输氧气。红细胞在肺获得氧气,氧气分子结合在血红蛋白上,随着血液循环到达心、脑、肝、肾、皮肤等各机体器官,释放出氧气供机体使用。释放出氧气后的血红蛋白颜色变成暗红色,经静脉回流到心脏,再到达肺重新结合氧气,运输给身体各部分。
【详解】A、香格里拉地区的大绒鼠肝脏鲜重大于丽江地区,因此大绒鼠肝脏重量较大,以增加产热适应高海拔地区的低温,A正确;
B、结构决定功能,功能反映结构,丽江地区的大绒鼠盲肠较轻可能与低海拔地区食物中纤维素含量较低有关,B正确;
C、大绒鼠深毛色基因的表达量可能较低,成为其保护色,以利于躲避天敌的捕食,C正确;
D、血红蛋白运输氧气,香格里拉地区比丽江地区的氧气含量少,因此大绒鼠的血红蛋白和肌红蛋白的含量比丽江地区的多,D错误 。
故选ABC。
第II卷(非选择题)
三、综合题
20.研究发现,叶肉细胞中存在“苹果酸/草酰乙酸穿梭”和“苹果酸/天冬氨酸穿梭”,可实现叶绿体和线粒体中物质和能量的转移。如图示叶肉细胞中部分代谢途径,请回答下列问题:
(1)图中卡尔文循环包括_______和_______(过程);三羧酸循环进行的场所_______,该过程还需要的反应物是_______。
(2)研究表明,缺磷会抑制光合作用,一方面缺磷会影响_______(结构)的形成,导致光反应速率降低,另一方面缺磷会抑制_______运出叶绿体,从而导致暗反应速率降低。
(3)葡萄糖中的醛基具有还原性,能与蛋白质的氨基结合。光合产物以蔗糖的形式能较稳定的进行长距离运输,其原因是_______。
(4)光照过强时,细胞必须耗散掉叶绿体吸收的过多光能,避免细胞损伤。由图可知,“苹果酸/草酰乙酸穿梭”加快的意义是减少_______积累,避免对叶绿体的伤害,再通过“苹果酸/天冬氨酸穿梭”运入线粒体,最终在______处转化为ATP中的化学能。
(5)为研究外加草酰乙酸对光合作用的影响,科研人员利用不同浓度的草酰乙酸处理离体的菠菜叶,分别测定净光合速率和呼吸速率。请完成下表:
实验步骤的目的
简要操作过程
①_______
利用缓冲液为母液分别配制10μmol·L-1、30μmol·L-1、50μmol·L-1、70μmol·L-1的草酰乙酸溶液
设置对照处理组
用100mL缓冲液浸泡离体的菠菜叶15min
②________
用100mL不同浓度草酰乙酸溶液浸泡离体的菠菜叶15min
叶片净光合速率测定
在400μmol·L-1CO2和160μmol·m-2·s-1光强下,运用便携式光合气体分析系统测定叶片的净光合速率
叶片呼吸速率测定
在③_______条件下,运用呼吸速率测定仪测定叶片呼吸速率
结果分析
比较各组净光合速率和呼吸速率
【答案】(1) 二氧化碳的固定 C3的还原 线粒体基质 水
(2) 类囊体膜##类囊体 丙糖磷酸
(3)蔗糖是非还原性糖,不与蛋白质结合
(4) NADPH##[H] 线粒体内膜
(5) 配制不同浓度(系列浓度梯度)的草酰乙酸溶液 进行实验处理 遮光##黑暗
【分析】光合作用的光反应阶段(场所是叶绿体的类囊体膜上):水的光解产生[H]与氧气,以及ATP的形成。光合作用的暗反应阶段(场所是叶绿体的基质中):CO2被C5固定形成C3,C3在光反应提供的ATP和NADPH的作用下还原生成糖类等有机物。
【详解】(1)图中的卡尔文循环包括二氧化碳的固定和C3的还原两个过程;三羧酸循环进行的场所是线粒体基质;该过程还需要的反应物有水。
(2)研究表明缺磷会抑制光合作用,磷元素是生物膜的组成元素,是ATP等化合物的组成元素,因此缺磷会影响类囊体薄膜的结构以及ATP的合成、进而影响光合作用的光反应过程,同时缺磷还会影响丙糖磷酸转运出叶绿体,导致丙糖磷酸滞留在叶绿体中,进而影响光合速率。
(3)光合产物以蔗糖的形式能较稳定的进行长距离运输,因为蔗糖是非还原性糖,分子结构中没有醛基,避免了与蛋白质的结合,从而能长距离运输到需要的位置,满足植物其他细胞对物质和能量的需求以及储存。
(4)NADPH起还原剂的作用,含有还原能,若产生过多的还原剂则会损伤细胞,所以通过“苹果酸/草酰乙酸穿梭”的速度加快减少NADPH对细胞的损伤;苹果酸可有效地将光照产生的NADPH中的还原能输出叶绿体,再通过“苹果酸/天冬氨酸穿梭”运入线粒体,最终在线粒体内膜转化为ATP中的化学能。
(5)分析题意可知,本实验目的是探究利用不同浓度的草酰乙酸对净光合速率和呼吸速率的影响,确定本实验的自变量是①配置不同浓度的草酰乙酸溶液,对照组的草酰乙酸溶液浓度为0或添加等量蒸馏水:第二步为②用不同浓度的草酰乙酸处理对照组菠菜叶;测定呼吸速率应在③黑暗条件下进行,避免光合作用产生的氧气对实验结果造成干扰。
21.亨廷顿舞蹈症(HD)患者是由于编码亨廷顿蛋白的基因(H基因)序列中的三个核苷酸(CAG)发生多次重复所致。
(1)某HD家系图(图1)及每个个体CAG重复序列扩增后,电泳结果如图2。
①据图1判断HD是一种__________染色体遗传病。
②据图推测,当个体的所有H基因中CAG重复次数__________25次时才可能不患病。与Ⅰ-1比较,Ⅱ-1并未患病,推测该病会伴随__________呈渐进性发病。
③与Ⅰ-1比较,Ⅱ-1、Ⅱ-3、Ⅱ-4、Ⅱ-5的H基因中CAG重复次数均有增加,这表明患者Ⅰ-1__________过程中异常H基因的重复次数会增加。
(2)由于缺乏合适的动物模型用于药物筛选,HD患者目前尚无有效的治疗方法。我国科学家利用基因编辑技术和体细胞核移植技术成功培育出世界首例含人类突变H基因的模型猪,操作过程如图3。
①从可遗传变异类型来看,模型猪发生的变异是__________。
②筛选含有目的基因的体细胞,将细胞核移植到__________中,构建重组细胞,再将重组细胞发育来的早期胚胎移植到代孕母猪体内,获得子代F0,此过程体现出动物细胞核具有__________。
③将F0与野生型杂交得到F1,F1再与野生型杂交得到F2。在F0、F1、F2中,更适合作为模型猪的是F2个体,理由是__________。
【答案】 ①常(或“伴X”) ②均不超过 年龄增长 ③减数分裂形成配子 ①基因突变 ②去核卵细胞 全能性 ③随着繁殖代数增加,F2个体的H基因中CAG重复次数更高,发病更早或更严重
【分析】无性生殖是指不需要两性生殖细胞的结合,由母体直接产生新个体,这种生殖方式。“克隆”的含义是无性繁殖,即由同一个祖先细胞分裂繁殖而形成的纯细胞系,该细胞系中每个细胞的基因彼此相同。如克隆绵羊“多利”就是用乳腺上皮细胞(体细胞)作为供体细胞进行细胞核移植的,它利用了胚胎细胞进行核移植的传统方式。
【详解】(1)①从系谱图中看出父亲得病,但有女儿未得病,所以该病一定不是X显性病,也不是Y染色体遗传病,有可能是常染色体显性、隐性或X染色体隐性病。
②从图2中看出Ⅰ-1重复次数超过25次,还未达到50次就患病了,所以不患病需要CAG重复次数不超过25次。Ⅱ-1是暂未患病,所以推测该病会伴随年龄的增长呈渐进性发病。
③Ⅱ-1、Ⅱ-3、Ⅱ-4、Ⅱ-5是Ⅰ-1的孩子,所以推测在Ⅰ-1减数分裂产生配子的过程中H基因的重复次数会增加。
(2)①图3显示将染的H基因片段CAG重复150次转入猪体内,改变了猪的H基因,所以是可遗传变异中的基因突变。
②动物的核移植技术需要将细胞核移植到动物的去掉细胞核的卵细胞中,构建重组细胞,由重组细胞发育成完整个体体现了动物细胞核具有全能性。
③根据(1)③随着代数的增加减数分裂次数逐渐增加,则H基因中CAG重复次数均有增加,发病率更早或更严重,能够更早的进行研究。
22.糖尿病是以多饮、多尿、多食及消瘦、疲乏、尿甜为主要表现的代谢综合征,其发病率呈逐年上升趋势。请回答问题:
(1)正常人进食后血糖浓度上升,胰岛素分泌增多。胰岛素可促进血糖进入组织细胞进行_____。进入肝、肌细胞并合成糖原,进入脂肪组织细胞转变为____,并抑制____和非糖物质转化为葡萄糖,促使血糖浓度降低。胰岛素的作用效果反过来又会影响胰岛素的分泌,这种调节方式叫_____调节。
(2)据图1分析,当胰岛素与蛋白M结合之后,经过细胞内信号转导,引起_____的融合,从而促进葡萄糖以____方式进入组织细胞。
(3)2型糖尿病的典型特征是出现胰岛素抵抗,即胰岛素功效_____,进而导致血糖水平居高不下,持续的高血糖又进一步刺激胰岛素分泌,形成恶性循环。
(4)科研人员发现了一种新型血糖调节因子—成纤维细胞生长因子(FGF1),并利用胰岛素抵抗模型鼠开展了相关研究。实验结果如图2、3所示。
①图2的实验结果说明_____。
②根据图2与图3可以得出的结论为FGF1可改善胰岛素抵抗,得出该结论的依据是_____。
(5)综合上述信息,请推测FGF1改善胰岛素抵抗的可能机制_____。
【答案】(1) 氧化分解 非糖物质 肝糖原分解 负反馈
(2) 含GLUT4的囊泡和细胞膜 协助扩散
(3)降低
(4) 使用FGF1可使胰岛素抵抗模型鼠的血糖浓度降低,且FGF1发挥降血糖作用时必须依赖胰岛素 使用FGF1可使胰岛素抵抗模型鼠的血糖浓度降低,且随FGF1浓度的增加,胰岛素抵抗模型鼠的胰岛素含量也降低
(5)FGF1可通过促进胰岛素与受体结合(或促进信号传导,促进胰岛素受体合成,增加膜上胰岛素受体数量等),从而提高胰岛素的功效,改善胰岛素抵抗
【分析】1、人体正常血糖浓度:0.8−1.2g/L。2、人体血糖的三个来源:食物、肝糖原的分解、非糖物质的转化;三个去处:氧化分解、合成肝糖原 和肌糖原、转化成脂肪蛋白质等。3、机体内血糖平衡调节过程如下:当血糖浓度升高时,血糖会直接刺激胰岛B细胞引起胰岛素的合成并释放,同时也会引起下丘脑的某区域的兴奋发出神经支配胰岛B细胞的活动,使胰岛B细胞合成并释放胰岛素,胰岛素促进组织细胞对葡萄糖的摄取、利用和贮存,从而使血糖下降;当血糖下降时,血糖会直接刺激胰岛A细胞引起胰高血糖素的合成和释放,同时也会引起下丘脑的另一区域的兴奋发出神经支配胰岛A细胞的活动,使胰高血糖素合成并分泌,胰高血糖素通过促进肝糖原的分解和非糖物质的转化从而使血糖上升,并且下丘脑在这种情况下也会发出神经支配肾上腺的活动,使肾上腺素分泌增强,肾上腺素也能促进血糖上升。4、题图分析,胰岛素与相应的靶细胞膜上的受体结合后,会促使葡萄糖转运蛋白向细胞膜上的转运过程,进而促进靶细胞对葡萄糖的摄取、利用和储存过程。
【详解】(1)胰岛素的分泌量明显增加,体内胰岛素水平的上升,促进血糖进入组织细胞进行氧化分解,促进血糖进入肝、肌肉并合成糖原,促进血糖进入脂肪组织细胞转变为脂肪,使血糖浓度降低;胰岛素的作用效果反过来又会影响胰岛素的分泌,这种调节方式叫负反馈调节。
(2)胰岛素与受体结合后,经过一系列信号传导,可引起如图1所示的变化:含GLUT4的囊泡和细胞膜的融合,促进囊泡将GLUT4转运至细胞膜,细胞膜上葡萄糖转运载体增多,有利于葡萄糖以协助扩散的方式进入组织细胞。
(3)Ⅱ型糖尿病的典型特征是出现胰岛素抵抗,即胰岛素功效降低,即表现为胰岛素无法起到相应的调节作用,因而血糖水平居高不下,而表现为糖尿病,而持续的高血糖又进一步刺激胰岛素分泌,形成恶性循环。
(4)科研人员发现了一种新型血糖调节因子——成纤维细胞生长因子(FGF1),并利用胰岛素抵抗模型鼠开展了相关研究。图2结果显示成纤维细胞生长因子(FGF1)的使用能使血糖水平降低,而成纤维细胞生长因子和胰岛素抑制剂的联合使用,却未能使血糖水平下降,因此可说明使用FGF1可使胰岛素抵抗模型鼠的血糖浓度降低,且FGF1发挥降血糖作用时必须依赖胰岛素,实验3结果显示随着FGF1浓度的增加,实验鼠的胰岛素浓度下降并接近正常值,据此可知使用FGF1可使胰岛素抵抗模型鼠的血糖浓度降低,且随FGF1浓度的增加,胰岛素抵抗模型鼠的胰岛素含量也降低。
(5)结合胰岛素的作用机理可知,FGF1可通过促进胰岛素与受体结合(或促进信号传导,促进胰岛素受体合成,增加膜上胰岛素受体数量等),从而提高胰岛素的功效,改善胰岛素抵抗,达到治疗糖尿病的目的。
23.新冠病毒是一种RNA病毒,如图为其初次侵入人呼吸道上皮细胞后,发生的增殖过程及部分免疫反应过程(如图),APC为抗原呈递细胞,a~g代表免疫细胞
(1)新冠病毒的 _____与人呼吸道上皮细胞表面的ACE2受体结合后,通过过程①、②侵入细胞并释放出病毒的RNA,在人呼吸道上皮细胞经③_____、④_____过程合成子代病毒。
(2)图(乙)中b细胞,在接受到抗原信号和 _____的信号(第二信号)刺激,同时受到 _____的促进后,开始增殖分化为c和d。细胞f是 _____。
(3)新冠肺炎患者肺毛细血管通透性增高,血浆蛋白渗出到组织间隙,出现间质性肺水肿。试分析新冠肺炎患者出现间质性肺水肿的原因是 _____。
(4)2022年3月11日,国家卫健委印发《新冠病毒抗原检测应用方案(试行)》,增加抗原检测作为核酸检测的补充手段。抗原检测采用双抗体夹心法,T处固定有抗体2,抗体1和抗体2与新冠病毒表面同一抗原N蛋白的不同位点发生特异性结合,检测原理应更改如下:抗原检测采用双抗体夹心法,其原理如下图。结合垫处含有足量的、可移动的、与胶体金结合的抗体1,T处固定由抗体2,抗体1和抗体2与新冠病毒表面同一抗原N蛋白的不同位点发生特异性结合,呈红色。C处固定有抗体1的抗体,与抗体1结合也呈红色。
此方法可以检测抗原或者抗体,其原理是 _____。若检测结果为阳性,则过程中此特异性结合共发生 _____次。若待测样本中不含新冠病毒,显色结果为 _____,结果为阴性。
【答案】(1) S蛋白 RNA复制 翻译
(2) 辅助性T细胞 细胞因子 细胞毒性T细胞
(3)血浆蛋白渗出使肺组织间隙(组织液)渗透压升高,使肺组织间隙水分增多
(4) 抗原与抗体特异性结合 3 只有C处出现红色
【分析】图甲中,新冠病毒的S蛋白与人呼吸道上皮细胞表面的ACE2受体结合后,其核酸被释放出来,由图可知,③过程为RNA的复制,④过程为翻译。
图乙中,a为辅助性T细胞,b为B细胞,c为记忆B细胞,d为浆细胞,e为细胞毒性T细胞,f为细胞毒性T细胞,g为记忆T细胞。
【详解】(1)从图中信息可知,新冠病毒的S蛋白与人呼吸道上皮细胞表面的ACE2受体结合后,其核酸被释放出来,由图可知,③过程为RNA的复制,④过程为翻译,通过③过程合成病毒的RNA,通过④过程合成了病毒蛋白质,病毒的RNA和蛋白质组合合成子代病毒。
(2)b (B细胞)在接受抗原信号和活化的辅助性T细胞传递的信号(第二信号)刺激,同时辅助性T细胞分泌细胞因子,开始增殖分化为记忆细胞和浆细胞。细胞f能与靶细胞结合,所以f为细胞毒性T细胞。
(3)新冠肺炎患者肺毛细血管通透性增高,血浆蛋白渗出到组织间隙,使肺组织间隙(组织液)渗透压升高,使肺组织间隙水分增多,所以新冠肺炎患者出现间质性肺水肿。
(4)此方法可以检测抗原或者抗体,其原理是抗原与抗体特异性结合,则新冠病毒表面抗原N蛋白的结合位点会先与结合垫处的可移动抗体1结合,新冠病毒表面同一抗原N蛋白的不同位点在T线处与抗体2结合,结合垫处未与新冠病毒表面抗原N蛋白结合的抗体1在移动到C线处会与抗体1的抗体结合,因此抗原与抗体的特异性结合共发生了三次。若待测样本中不含新冠病毒,则T线处的抗体2不能与新冠病毒表面抗原N蛋白结合,只有结合垫处的抗体1与C线处的抗体1的抗体结合,因此只有C处出现红色。
24.千岛湖是1960年为建设水电站而筑坝蓄水形成的大型人工湖,人工湖构建以来气候变化相对稳定,1998、1999年发生大面积藻类水华。为探究这次水华爆发的原因,研究者分析并调查了影响藻类数量变动的主要环境因子,结果如图。
(1)用标志重捕法调查鲢鱼的种群密度时,若第一次用大网眼的网进行捕捞并标记,第二次用小网眼的网进行捕捞并计数,则最终调查的数值与实际种群密度相比将_____(填“明显偏大”“明显偏小”或“无明显差异”),鲢鱼、鳙鱼与浮游动物的种间关系是_____。
(2)草食性浮游动物的粪便能被细菌和真菌分解,这种情况下,细菌和真菌获得的能量来源于第_____营养级同化的能量
(3)生态浮床是一项将植物种植在浮于水面的床体上,充分利用各种生物有效进行水体修复的技术。浮床下方水体中藻类植物的数量低于无浮床的水域,这主要是受_____(环境因素)的影响,同时,浮床上的植物吸附水中的营养物质,降低水中的N、P等元素含量。因此,浮床在一定程度上能够抑制藻类的生长繁殖,缓解水体富营养化。该生态恢复工程既能净化水质、防治水华,又能美化环境,体现了生物多样性的_____价值。
(4)分析图2发现,“水体富营养化”学说不能很好解释1998、1999年千岛湖水华发生的原因,依据是_____。
表1 不同年份鲢鱼、鳙鱼数量相对值
年份
鲢鱼、鳙鱼
银鱼
1993~1997
6.66
5.43
1998~1999
2.16
7.72
(5)由表1、图1、2综合分析,湖中鲢、鳙主要捕食_____由于渔业的过度捕捞以及银鱼数量的增加,可能会导致_____,使藻类数量增加,最终导致了水华的发生。
(6)由于千岛湖是人工湖泊,发育时间较短,因此生态系统的_____简单,抵抗力稳定性较差。
【答案】 无明显差异 捕食、竞争 一 阳光 直接和间接(缺一不可) 总N和总P量不是最高值(总N和总P量低于之前若干年) 藻类 鲢鱼、鳙鱼数量及浮游动物数量下降 (营养)结构
【分析】1、图1表示影响藻类数量变动的主要环境因素,其中N、P增加藻类的生物量,鲢鱼、鳙鱼、银鱼与浮游动物抑制藻类的生物量;图2表示千岛湖1989-1999年N和P的含量。
2、生态系统有结构包括生态系统的成分和营养结构(食物链和食物网),其中生态系统的成分包括非生物的物质和能量、生产者、消费者、分解者。
3、生态系统的能量流动:生物系统中能量的输入、传递、转化和散失的过程,输入生态系统总能量是生产者固定的太阳能,传递沿食物链、食物网,散失通过呼吸作用以热能形式散失的。特点:单向的、逐级递减的(中底层为第一营养级,生产者能量最多,其次为初级消费者,能量金字塔不可倒置,数量金字塔可倒置)。能量传递效率为10%-20%。
【详解】(1)用标志重捕法调查某种虾的种群密度时,若第一次用大网眼的网进行捕捞,第二次用小网眼的网进行捕捞,因为每条鱼被捕获的概率相等,所以第二次用小网眼的渔网捕获的鱼中,大鱼和小鱼的比例与湖泊中大鱼和小鱼的比例相等,所以估算出的种群数量约等于实际种群数量,即两次使用的渔网网眼不同对最终调查的结果无影响,最终调查的数值与实际种群密度相比将无明显差异。鲢鱼、鳙鱼与浮游动物的种间关系是捕食、竞争。
(2)草食性鱼类的粪便能被细菌和真菌分解,这种情况下,细菌和真菌获得的能量来源于第一营养级即生产者同化的能量。
(3)浮床下方水体中藻类植物的数量低于无浮床的水域,这主要是受阳光的影响。生态浮床具有处理污水的功能,具有间接价值;生态浮床还可以美化环境,体现了生物多样性的直接价值。
(4)分析图2发现,“水体富营养化”学说不能很好解释1998、1999年千岛湖水华发生的原因,依据是总N和总P量不是最高值(总N和总P量低于之前若干年)。
(5)由表1、图1、2综合分析,湖中鲢、鳙主要捕食藻类,由于渔业的过度捕捞以及银鱼数量的增加,可能会导致鲢鱼、鳙鱼数量及浮游动物数量下降,使藻类数量增加,最终导致了水华的发生。
(6)由于千岛湖是人工湖泊,发育时间较短,因此生态系统的营养结构简单,抵抗力稳定性较差。
相关试卷
这是一份必刷卷02——【高考三轮冲刺】2023年高考生物考前20天冲刺必刷卷(福建卷)(原卷版+解析版),文件包含必刷卷02高考三轮冲刺2023年高考生物考前20天冲刺必刷卷福建卷解析版docx、必刷卷02高考三轮冲刺2023年高考生物考前20天冲刺必刷卷福建卷原卷版docx等2份试卷配套教学资源,其中试卷共35页, 欢迎下载使用。
这是一份必刷卷02——【高考三轮冲刺】2023年高考生物考前20天冲刺必刷卷(湖北专用)(原卷版+解析版),文件包含必刷卷02解析版docx、必刷卷02原卷版docx等2份试卷配套教学资源,其中试卷共35页, 欢迎下载使用。
这是一份必刷卷02——【高考三轮冲刺】2023年高考生物考前20天冲刺必刷卷(浙江卷)(原卷版+解析版),文件包含必刷卷02高考三轮冲刺2023年高考生物考前20天冲刺必刷卷浙江卷解析版docx、必刷卷02高考三轮冲刺2023年高考生物考前20天冲刺必刷卷浙江卷原卷版docx等2份试卷配套教学资源,其中试卷共32页, 欢迎下载使用。
