





必刷卷03——【高考三轮冲刺】2023年高考生物考前20天冲刺必刷卷(广东专用)(原卷版+解析版)
展开绝密★启用前
2023年高考生物考前信息必刷卷03
广东专用
(考试时间:75分钟 试卷满分:100分)
2022年广东省高考生物学部分整体难度适中,试卷整体能较好地反映学生的能力水平。选择题侧重考查学生基础知识理解能力、信息提取及分析能力,非选择题侧重核心知识的综合应用,解决实际的生产和生活问题。
预计2023年广东高考生物学部分相较2021、2022年会基本保持稳定,选择题以12+4(12道2分题和4道4分题)的形式呈现,选择题部分关注社会热点,如本卷第2题(外来物种入侵)、第6题(毒品成瘾机理)、第16题(脱敏治疗);非选择题以5道大题的形式,但不会出现选做题,每本书出一道大题的概率较高,选择性必修三的部分既有选择题又有非选择题,基因工程依然会是非选择题的第一选择,可与必修二遗传与变异融合考查:如本卷21题。
2022年新高考地区试题情境生动。以情境为设问载体,有利于考查学生在解决情境中问题的能力。每一道试题均设置了合理的情境,情境生动,叙述明了。试题紧密结合经济社会发展、科学技术进步、生产生活实际创设情境,把课标要求学习的基础知识与具体真实世界联系起来,考查学生在解决实际问题过程中的必备知识、学科能力和学科素养。
新高考评价体系重点考查学生的核心素养,简单来说就是从做题转向解决问题,本卷主观题18题以新能源模式生物“浒苔”为背景考查考生利用光合作用原理探究其生长的最适条件,
第I卷
一、单项选择题:本卷共16题,其中第1-12题每小题2分,第13-16题每小题4分,共40分。在每题列出的四个选项中,只有一项最符合题意。
1.下列有关生物体内有机物的作用,正确的是( )
A.糖原是马铃薯重要的贮能物质
B.鸟类的羽毛主要由角蛋白组成
C.油脂对植物细胞起保护作用
D.纤维素是细胞膜的重要组成成分
2.紫茎泽兰20世纪50年代初传入我国,严重影响着我国多个地区的农、林、牧业生产和生态安全。下列关于紫茎泽兰的防治措施不应该包括( )
A.通过人工或利用机械等挖除的方式加以防治
B.选用来源于我国当地的天敌或竞争者进行生物防治
C.采用发酵技术,将紫茎泽兰发酵生成沼气加以利用
D.建立紫茎泽兰自然保护区以减少对当地生态环境的影响
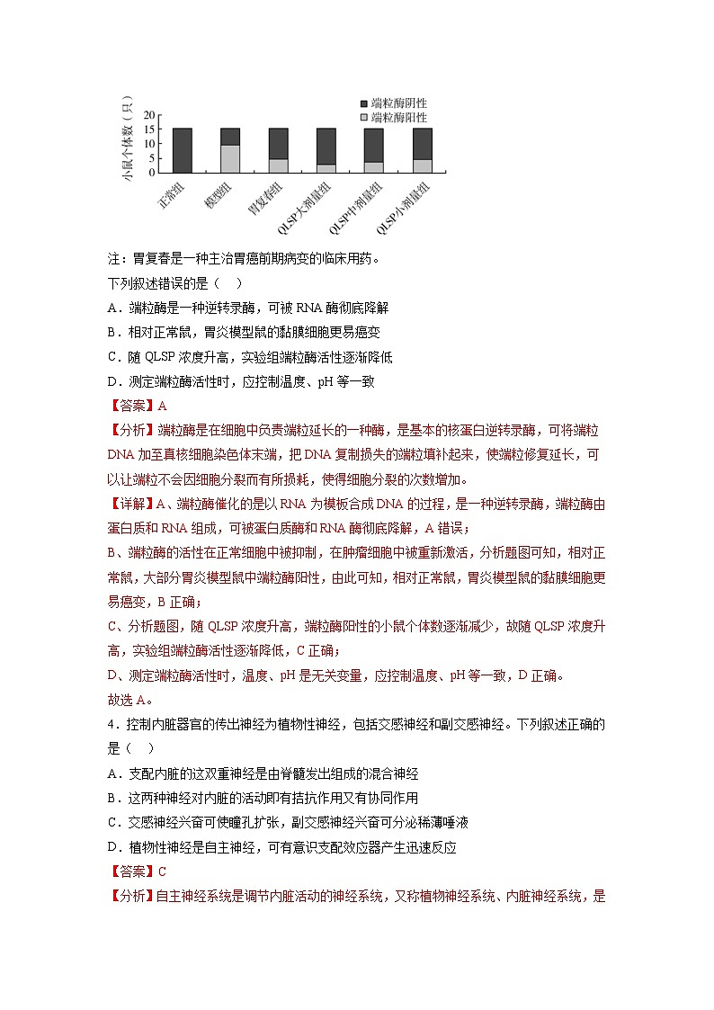
3.端粒酶由蛋白质和RNA组成,能以自身RNA为模板修复端粒,其活性在正常细胞中被抑制,在肿瘤细胞中被重新激活。研究芪莲舒痞颗粒(QLSP)对胃炎模型鼠胃黏膜细胞端粒酶活性的影响,结果如图。
注:胃复春是一种主治胃癌前期病变的临床用药。
下列叙述错误的是( )
A.端粒酶是一种逆转录酶,可被RNA酶彻底降解
B.相对正常鼠,胃炎模型鼠的黏膜细胞更易癌变
C.随QLSP浓度升高,实验组端粒酶活性逐渐降低
D.测定端粒酶活性时,应控制温度、pH等一致
4.控制内脏器官的传出神经为植物性神经,包括交感神经和副交感神经。下列叙述正确的是( )
A.支配内脏的这双重神经是由脊髓发出组成的混合神经
B.这两种神经对内脏的活动即有拮抗作用又有协同作用
C.交感神经兴奋可使瞳孔扩张,副交感神经兴奋可分泌稀薄唾液
D.植物性神经是自主神经,可有意识支配效应器产生迅速反应
5.ABC转运蛋白是一类跨膜转运蛋白,参与细胞吸收多种营养物质,每种ABC转运蛋白均具有物质运输的特异性。ABC转运蛋白的结构及转运过程如下图所示。下列相关推测合理的是( )
A.ABC转运蛋白可提高CO2的跨膜运输速率
B.ABC转运蛋白参与的跨膜运输方式属于协助扩散
C.C1-和葡萄糖依赖同一种ABC转运蛋白跨膜运输
D.若ATP水解受阻,ABC转运蛋白不能完成转运过程
6.研究发现,毒品可卡因会延长大脑中与愉悦传递有关的神经递质多巴胺的作用时间,其作用及成瘾机制如下图。相关说法错误的是( )
A.多巴胺以胞吐方式释放到突触间隙
B.可卡因与多巴胺受体结合,导致突触后膜持续兴奋
C.正常情况下多巴胺发挥作用后借助转运蛋白被回收
D.突触后膜受体数目减少与可卡因成瘾有关
7.科研人员用某工业污水培养洋葱18h后,再放入清水中恢复培养24h,取根尖制成临时装片,观察时发现染色体片段断裂(图①、图②),有些断裂后再融合形成染色体桥(图③)。下列说法正确的是( )
A.制片需经甲紫染色→漂洗→盐酸解离等步骤
B.使用高倍物镜寻找分生区细胞来观察染色体
C.图③箭头所示细胞表明该细胞正处于有丝分裂的后期
D.图中①②③表明污水处理会导致染色体数目变异
8.当毛虫啃食欧洲玉米时,它会释放出一种挥发性的3-石竹烯,引来寄生蜂。寄生蜂会将卵产在毛虫体内,几周后卵孵化的同时也就杀死了毛虫。但人工损伤或摘去叶片后,该植物不会出现上述反应。下列叙述错误的是( )
A.石竹烯属于生态系统中化学信息
B.该信息能影响群落的演替方向
C.该信息可调节生物的种间关系,以维持生态系统的稳定
D.与人工损伤叶片相比,害虫唾液中的某种物质可引发植物产生该种挥发性物质
9.分布在某海岛上的一种涉禽种群X,因受地壳运动分化出两个岛,受不同气候等因素的影响,历经上百万年,逐渐演变为现今两个不同的涉禽物种,具体演化进程如图所示。下列叙述正确的是( )
A.自然选择的直接对象是种群X中不同的等位基因
B.种群1个体之间在脚、翅、喙等形态和长短方面的差异,体现了物种的多样性
C.品系1和品系2的形成说明这两个海岛的上涉禽都发生了进化
D.物种1和物种2的形成是生物与环境协同进化的结果
10.PCR技术是在DNA聚合酶作用下,在体外进行DNA大量扩增的一种分子生物技术。下列叙述正确的是( )
A.双链DNA在高温下氢键和磷酸二酯键断裂形成2条DNA单链
B.温度降低后,单链DNA和引物结合的部分碱基序列相同
C.以2条DNA单链为模板,以4种NTP为原料,经耐高温酶在高温下合成2个新的DNA
D.设置PCR仪的温度进行反应可重复循环多次,DNA呈指数式扩增
11.噬菌体侵染细菌实验分析的活动如图所示(甲和丙为悬浮液,乙和丁为沉淀物)。下列叙述正确的是( )
A.若其他操作正常,随①过程时间延长,则甲中含有35S的蛋白质外壳的量会增多
B.若各过程操作正确,则乙中存在35S标记的子代噬菌体
C.丙中可能含有32P的亲代噬菌体、亲代噬菌体蛋白质外壳、含32P和不含32P的子代噬菌体
D.若②和③操作不当,会使丁中含32P的放射性增强
12.光呼吸是植物利用光能,吸收O2并释放CO2的过程。研究者将四种酶基因(GLO、CAT、GCL、TSR)导入水稻叶绿体,创造了一条新的光呼吸代谢支路(GCGT支路),如图虚线所示。
据图分析,下列推测错误的是( )
A.光呼吸时C5与O2的结合发生在线粒体内膜上
B.光呼吸可以将部分碳重新回收进入卡尔文循环
C.GCGT支路有利于减少H2O2对叶绿体的损害
D.GCGT支路可以降低光呼吸从而提高光合效率
13.单克隆抗体在多种疾病的诊断和治疗中发挥重要的作用,下图为利用小鼠制备单克隆抗体的过程,相关叙述正确的是( )
A.从未经处理的普通小鼠脾脏中获取B淋巴细胞
B.细胞融合不需要无菌环境,需放在有CO2的环境中
C.细胞筛选需要使用显微镜辨识获得杂交瘤细胞
D.单抗检测时取培养液滴加相应抗原出现反应为目标细胞
14.鱼宰杀后鱼肉中的腺苷三磷酸降解生成肌苷酸,能极大地提升鱼肉鲜味。肌苷酸在酸性磷酸酶(ACP)作用下降解又导致鱼肉鲜味下降。在探究鱼类鲜味下降外因的系列实验中,实验结果如下图所示。下列有关叙述正确的是( )
A.本实验的自变量只有pH和温度,因变量是酸性磷酸酶(ACP)的相对活性
B.不同鱼的ACP的最适温度和pH有差异,根本原因在于不同鱼体内的ACP结构不同
C.pH低于3.8、温度超过60℃,对鳝鱼肌肉酸性磷酸酶(ACP)活性影响的机理不同
D.由图可知,放置相同的时间,鮰鱼在pH6.0、温度40℃条件下,鱼肉鲜味下降最快
15.果蝇的性别决定方式为XY型,同时与X染色体的数量有关,即受精卵中含有两个X染色体才能产生足够的雌性化信号。将黄体雌果蝇(表示两条染色体并联,并联的X染色体在减数分裂时无法分离)与灰体雄蝇(XAY)杂交,子代中只有灰体雄蝇和黄体雌蝇,且比例为1:1。下列说法错误的是( )
A.雌蝇在减数分裂时产生2种异常配子 B.染色体组成为的果蝇无法存活
C.子代中灰体雄蝇的性染色体只有一条X D.子代中的黄体雌蝇不携带并联染色体
16.如图为变应性鼻炎(AR)的发病机制,舌下特异性免疫治疗(SLIT)是目前最新的治疗方式之一。治疗时,将粉尘螨(变应原的一种)制成滴剂,然后通过依次增加浓度的方式舌下含服。下列叙述正确的是( )
A.变应原初次接触AR特异性个体不会引起免疫反应
B.变应原再次刺激机体,肥大细胞会迅速增殖引起二次免疫
C.SLIT治疗通过多次含服变应原可能使肥大细胞的活性介质耗尽
D.活性介质作用于辅助性T细胞的方式体现了细胞膜具有流动性
第II卷
二、非选择题:共 5 题, 共 60分。
17.在第24届北京冬季奥运会的比赛项目中,冰雪运动员体内多种生理过程发生改变。回答下列问题:
(1)运动员在静候比赛时,皮肤血管________以减少散热;同时,机体通过下丘脑—垂体—甲状腺调控轴的分级调节维持体温的相对稳定,甲状腺激素增加产热的机理是:________。
(2)若运动员静候比赛时间过长,体温下降可能导致“失温”,失温的原因是_________。失温、身体不适,说明机体维持内环境稳态的调节能力________。
(3)寒冷环境刺激皮肤冷觉感受器至大脑产生冷觉,该过程不能称为反射,理由是________。比赛结束初期,运动员的呼吸,心跳等并没有立即恢复到正常水平,原因是体液调节具有________特点。
(4)图示是小鼠白色脂肪组织和褐色脂肪组织细胞结构模式图,二者可以相互转化。研究发现,寒冷条件下机体主要通过褐色脂肪组织细胞专门用于分解脂质等以满足额外的热量需求。从结构和功能相适应的角度,据图分析机体出现上述过程的原因:________(答出一点)。
18.浒苔是一种藻类植物,能够被用作制造新能源的原材料,但其在海洋中大量繁殖,也能引发“绿潮”。为了研究光照强度和盐度对浒苔幼苗生长和光合生理的影响,科学家们在室外自然光照条件下,设置了2个光照强度水平(低光强:LL;高光强:HL)和3个盐度梯度(LS:低盐;MS:中盐;HS:高盐),分析6个处理组合对浒苔微观繁殖体幼苗生长和光合生理的影响。部分研究结果如下:
(注:不同小写字母表示在LL条件下不同处理间差异显著,不同大写字母表示在HL条件下不同处理间差异显著;“*”表示同一盐度下不同光照强度水平间差异显著。后图同此。)
根据以上结果,请回答以下问题:
(1)同一自然光照条件下,设置两种光照强度的措施___________。
(2)由图1可知,6个组合条件中,浒苔生长速率最快的是____________条件。
(3)根据图1,在MS培养条件下,高光强对浒苔幼苗的生长具有____________作用。
(4)研究表明,同一盐度条件下,低光强组浒苔幼苗的叶绿素a,b含量显著____________(填“低于”、“高于”)高光强组,原因可能是___________。叶绿素a、b含量随着盐度的增加,呈现出与相对生长速率相反的变化趋势,从浒苔体内能量利用的角度分析,其原因可能是___________,从而提高其生长速率。
19.科学家推测动物可能会根据不同条件,对食物和生存风险二者之间进行权衡选择栖息地,为此科研人员对黄石公园北部加拿大马鹿的栖息地选择进行研究。
(1)在黄石公园北部生活的所有加拿大马鹿称为_____,从生态系统的组成成分划分,加拿大马鹿属于_____。
(2)在黄石公园内,加拿大马鹿的天敌主要有两种——狼和美洲狮。狼主要栖息于树木很少或没有树木覆盖的地方,通常在白天捕食;美洲狮栖息在森林地带,通常在夜间进行捕食,如图1。
①加拿大马鹿在一昼夜内对栖息地的选择策略为_____,体现其对生存环境的_____。
②据图2可知,加拿大马鹿最倾向于选择在_____(填“低等开阔地”、“中等开阔地”、“开阔地”)环境中生存。
(3)为明确加拿大马鹿种群密度和栖息地选择之间的关系,科研人员进行了为期40年的调查,结果如图3所示。
据图3可知,随种群密度的增大,加拿大马鹿对栖息地选择策略的变化为_____。
(4)解释低种群密度或高种群密度时加拿大马鹿生存选择策略有利于种群繁衍的原因。_____
20.科研人员研究玉米籽粒性状时发现,其饱满程度由大到小有饱满、中度饱满、干瘪等性状,为探究这些性状出现的原因,进行系列研究。
(1)玉米籽粒的饱满程度由位于同源染色体相同位置的3个基因(S、、)决定,以上等位基因的出现是_____的结果,同时也体现了该变异具有_____特点。
(2)科研人员分别利用野生型、突变体1、突变体2进行研究,实验步骤及结果如图1所示。
①突变体1基因型为S1S1,干瘪个体基因型为S2S2,根据杂交1、杂交2的结果,判断S、S1、S2之间的显隐性关系是_____,突变体2的表现型为_____。
②上述杂交实验说明控制籽粒饱满程度的基因遵循分离定律,证据是:_____。
③进一步研究发现,杂交2的子二代中方框内的“中等饱满”籽粒中约有三分之一饱满程度略高,从基因型差异的角度,解释出现该现象的原因。_____
(3)科研人员推测突变体1籽粒中等饱满是由于基因S中插入一段DNA序列(BTA)导致。如图2。
检测野生型和突变体1的相关基因表达情况。已知S基因编码某种糖类转运蛋白,推测突变体1籽粒饱满程度降低的原因是_____。
(4)根据籽粒饱满程度的研究结果,阐释你对“基因控制生物性状”的理解。_____
21.玉米是重要的粮食作物,其叶片细胞中的P蛋白是一种水通道蛋白,由P基因编码,在植物生长发育过程中对水分的吸收具有重要的调节功能。科研人员成功培育出超量表达P蛋白的转基因玉米,回答下列问题。
(1)利用PCR技术以图1中的DNA片段为模板扩增P基因,需要的引物有______________(从A、B、C、D四种单链DNA片段中选择)。
(2)培育超量表达P蛋白的转基因玉米过程中所用DNA片段和Ti质粒的酶切位点如图2所示(Ti质粒上的T-DNA可转移到被侵染的细胞,并整合到该细胞的染色体DNA上)。为使P基因在玉米植株中超量表达,应优先选用______________酶组合,理由是_____________;不选用图中其它限制酶的原因是_____________。
(3)将农杆菌浸泡过的玉米愈伤组织进行植物组织培养,培养基中需加入_____________(填潮霉素/卡那霉素/潮霉素或卡那霉素)进行筛选。
(4)P蛋白在玉米株系的表达量如图3所示,可作为超量表达P蛋白转基因玉米的生理特性研究实验材料的有_____________。
必刷卷03——【高考三轮冲刺】2023年高考生物考前20天冲刺必刷卷(湖北专用)(原卷版+解析版): 这是一份必刷卷03——【高考三轮冲刺】2023年高考生物考前20天冲刺必刷卷(湖北专用)(原卷版+解析版),文件包含必刷卷03解析版docx、必刷卷03原卷版docx等2份试卷配套教学资源,其中试卷共33页, 欢迎下载使用。
必刷卷03——【高考三轮冲刺】2023年高考生物考前20天冲刺必刷卷(浙江卷)(原卷版+解析版): 这是一份必刷卷03——【高考三轮冲刺】2023年高考生物考前20天冲刺必刷卷(浙江卷)(原卷版+解析版),文件包含必刷卷03高考三轮冲刺2023年高考生物考前20天冲刺必刷卷浙江卷解析版docx、必刷卷03高考三轮冲刺2023年高考生物考前20天冲刺必刷卷浙江卷原卷版docx等2份试卷配套教学资源,其中试卷共37页, 欢迎下载使用。
必刷卷05——【高考三轮冲刺】2023年高考生物考前20天冲刺必刷卷(广东专用)(原卷版+解析版): 这是一份必刷卷05——【高考三轮冲刺】2023年高考生物考前20天冲刺必刷卷(广东专用)(原卷版+解析版),文件包含必刷卷05解析版docx、必刷卷05原卷版docx等2份试卷配套教学资源,其中试卷共28页, 欢迎下载使用。